Звуковая схемотехника 2024

  • Автор темы Автор темы NEULO
  • Дата начала Дата начала
С надеждой заглядываю в тему "Звуковая схемотехника 2024", чтобы что-то новое и полезное узнать. А тут ужос-ужос-ужос... Один Пигмалион экспериментатор гордо шагает черепашьими шагами по граблям, пытаясь таки сваять любовь всей своей жизни Галатею что-то напоминающее М50-2, другой из букв "ж", "о", "п" и "а" деталей тех же годиков пытается собирать слово "счастье" усилитель... Может, стоит переименовать топик в "Песочница для тех, кто идет своим путем", чтобы коллег по форуму в заблуждение не вводить?
 
Vik, а не находите, что в первой четверти 21го века, ну тоисть в саАамом конце оной четверти, заниматься самопальным вытягиванием нОлей из деталеФ, этот как то сТранновато.
За последние полвека ужО такого наделали, что в нОнешние времена самое тО, этО делать чОйнибуТь эдакое....
Ладно, у меня вопрос к ЗНАТОКАМ - прикладываю СИМ УСика?
Назовём его ласково "КАСТРАТИК".
Так вот, и чОйта он работать то не хотит?
Мультивиброй долбозаврит....
Просьба потыкать, определить в чЁм причина НЕработы ?
Тоисть у меня какбА складывается впечатление, что с моделью микры что то не так....
Али у мню РУКИ ЗАЛАТЫИ.
 

Вложения

А что их , нули вытягивать, если само получается и без напряга.
 
Перепёлкин, а что тут непонятного ?
И не надо на всех свои проблемы с ладонями перекладывать.
Так что всеж с симом этой микры ?
Работает или мультивибрит ?
Если у кого нет этой модели - выложу.
 

Вложения

Последнее редактирование:
модель 140уд1 надо нормальную запилить уже вместо этого недоразумения
 
Вы когда в модели от АВК в пос интегрирующую цепь введёте,чтобы она работала только на частотах вблизи резонанса нч-головки?
 
модель 140уд1 надо нормальную запилить уже вместо этого недоразумения
Так что, точно эта модель глючит, или просто моих знаний и умений маловато ?
Прошу ответить супер понятно, можно русский национальными эпитетами :-)

Есть неработающие у меня пара моделей этой микры, хотя утверждается, что модели рабочие....
Может дело в том, что у меня симулятор не установленный, а портативный ???
Если кто из форумчан понимает чтото в требухе моделей - пожалуйста гляньте, может запустите.
Там в 2 папках одинаковый по названию файл.
На самом деле у этих файлов нижняя половина разная.
 

Вложения

С надеждой заглядываю в тему "Звуковая схемотехника 2024", чтобы что-то новое и полезное узнать.
А чё бы не поискать новое и полезное там, где оно свалено в большущие кучи?
 
Тварительный процесс по созданию более-менее похожего на УСь агрегата сподоблен.
Блягодаря глючной модели микры и неизвестным ошибкам в добытой схеме УСС2, сим весьма РАДУЕТ крясивыми картинками.
Ну ощен крясивыми....
Малевич нервно курит на горшке.
Прошу внимательно рассмотреть обчую схему до мелочей и высказаться про ширность замаха маво схемнаво замуслу.
 

Вложения

  • УНЧ ФРАНКИНШТЭЙН YCC2.zip
    УНЧ ФРАНКИНШТЭЙН YCC2.zip
    3 KB · Просмотры: 76
  • УНЧ ФРАНКИНШТЭЙН YCC2.jpg
    УНЧ ФРАНКИНШТЭЙН YCC2.jpg
    58.5 KB · Просмотры: 137
Тварительный процесс по созданию более-менее похожего на УСь агрегата сподоблен.
Блягодаря глючной модели микры и неизвестным ошибкам в добытой схеме УСС2, сим весьма РАДУЕТ крясивыми картинками.
Ну ощен крясивыми....
Малевич нервно курит на горшке.
Прошу внимательно рассмотреть обчую схему до мелочей и высказаться про ширность замаха маво схемнаво замуслу.
Ну а чего тут пока? Пока у нас не усилитель а генератор неопределённого сигнала получился. Кстати выходной каскад работает с небольшим током покоя в размере 4 ампер. КТ814/815 на такой ток никак не рассчитаны.)
 
Да знаю я, знаю.....
Модель микры глючная. Схема УС2 - с ошибками.
Пробовал я - в симуляторе пытался вместо микры источник сигнала ставить и найти ошибки.
Не нашёл, не так уж у меня много знаний, увы....

ВК я прямо "на лету" в симуле ваял, без прикидок, только примерно по логике схему.

Соображения такие - известно, что даташит разрешает выходное сопротивление УСС2 - не менее 80 Ом.
Это с 1 стороны.
А чтоб ослабить действие последней частотнозависимой локальной ООС, надо, чтоб сопротивление выхода (соответственно - входа ВК), хотя бы по ВЧ, было намного меньше 3,6 ком.
С третьей стороны - диоды термокомпенсации желательны - к радиатору прислонить...
И мне НЕ придумалось - какой куда бы потенциометр точной регулировки тока покоя приделать.....

Кстати, НЕУЛО, можешь мне обьяснить - КАК и почему, источник сигнала выдаёт синусоиду, а стоит щуп симуля ткнуть чуть дальше, и там уже крЯсоты начинаются.
И это ещё намного не доходя входа микры....

Тоесть что - глючит сам симуль ?
 
Кстати, НЕУЛО, можешь мне обьяснить - КАК и почему, источник сигнала выдаёт синусоиду, а стоит щуп симуля ткнуть чуть дальше, и там уже крЯсоты начинаются.
И это ещё намного не доходя входа микры....

Тоесть что - глючит сам симуль ?
Сама схема не работает. Если что- при генерации схема может излучать в том числе даже и на вход. Запросто. Симуль не глючит. Вернее так- он умеет глючить, но глюки его давно известны и они не такие.
 
Пытался я в библиотеке симуля хоть 1 микру найти....
Вот как бы и нету....
Или они в каком тайном месте лежат там ?

Так же - пытался найти саму модель транзистора кт203А.
Вот он есть в поиске, а в библиотеке его нет.
Может он в каком общем файле - зашифрованный лежит ?
Это симуль на него ругался - кто его модель делал, забыл в 1 месте знак= поставить.
Так я и не поправил, пришлось другой ставить.
 
А там ЛТС4 мобильный или устанавливающийся?
Русский интерфейс или буржуйский?
Я, в общем то, натянул на мой мобильный ЛТС4 русификатор от КАД3.
В папке электро, да, оказалось штук 8 микр, половина из них буржуйских.
И там файлов .lib на все модели нехватает.
Тоесть могут работать или ругаться???

В др папках не нашёл.
 
Вот только что мне правильную схему дали УСС2.
Оказывается там ошибок было....
Вот НЕУЛО и жаловался, что генерит.
 

Вложения

  • Screenshot_2024-08-24-18-21-44.png
    Screenshot_2024-08-24-18-21-44.png
    197.8 KB · Просмотры: 96
Накидал быстренько схему преампа с Ку =9 для мелкоосника, или для ООСника с Ку =3
Идея не новая, но вполне годная. Схема сырая, не оптимизировал, но и даже так неплохо
Хотел именно под 544уд2а, потому что у меня их много и они - со старого проф. телеоборудования 80-х годов, то есть полный старый оригинал
1724517926757.png
1724518071959.png

p.s. Что касается обилия rc-цепочек, то здесь дело такое:
- Раньше я их не ставил в симе, и не потому что не знал их важности, а просто было не до них. да и хотелось посмотреть, как будет работать схема без них, тем более что, у меня тогда был мелкоосник, там условий для возбуда было мало. Другое дело, когда на входе стоит ОУ, здесь конечно они нужны и просто необходимы, это я понимаю.
Может какие - то можно будет и не ставить, или изменить номиналы, но место на плате для них должно быть обязательно.
И самое главное, это должна быть именно rc- цепочка, а не просто С. Только ттак схема будет работать наиболее оптимально.
Не сказать что я это знал всегда, но в гитарных схемах, и это было давно, применял довольно часто, правда в других целях, именно как изящную и музыкальную коррекцию на звук, а не на устойчивость работы УНЧ, но важность их применения в УНЧ, я понял ещё с чтения Веги, где смотрел СЛА -99, и видел там их активное применение.
Но С.Агееву я доверяю, если он их ставил, то не от балды, а значит того требует правильная работа схемы.
Ну и на РЦЛ тоже много говорилось про важность ППК, так что, всё идет по плану.
 
Последнее редактирование:
Накидал быстренько схему преампа с Ку =9 для мелкоосника, или для ООСника с Ку =3
Идея не новая, но вполне годная. Схема сырая, не оптимизировал, но и даже так неплохо
Хотел именно под 544уд2а, потому что у меня их много и они - со старого проф. телеоборудования 80-х годов, то есть полный старый оригинал
Посмотреть вложение 108361
Посмотреть вложение 108363

p.s. Что касается обилия rc-цепочек, то здесь дело такое:
- Раньше я их не ставил в симе, и не потому что не знал их важности, а просто было не до них. да и хотелось посмотреть, как будет работать схема без них, тем более что, у меня тогда был мелкоосник, там условий для возбуда было мало. Другое дело, когда на входе стоит ОУ, здесь конечно они нужны и просто необходимы, это я понимаю.
Может какие - то можно будет и не ставить, или изменить номиналы, но место на плате для них должно быть обязательно.
И самое главное, это должна быть именно rc- цепочка, а не просто С. Только ттак схема будет работать наиболее оптимально.
Не сказать что я это знал всегда, но в гитарных схемах, и это было давно, применял довольно часто, правда в других целях, именно как изящную и музыкальную коррекцию на звук, а не на устойчивость работы УНЧ, но важность их применения в УНЧ, я понял ещё с чтения Веги, где смотрел СЛА -99, и видел там их активное применение.
Но С.Агееву я доверяю, если он их ставил, то не от балды, а значит того требует правильная работа схемы.
Ну и на РЦЛ тоже много говорилось про важность ППК, так что, всё идет по плану.
Выложи модель, планировщик.
 
Начнём с того что модель 544уд2_old не соответствует ничему. Используй модель с индексом _AV.
Во вторых мерить искажения нужно с нагрузкой на выходе. 2..10кОм я думаю норм будет.
В третьих см второе и уменьши резисторы в эмиттерах выходного каскада.
в четвёртых ну ты и нахреновертил.
Вообще извращённый ТТ. Наредкость.
А, вот тебе и АВК мои модели ОУ. В архиве.
А папку рцл-електро можно выкинуть за ненадобностью. Нет такого форума больше.
 

Вложения

Угу, именно 553УД1 умения и заныканы штук 13, для красивого слова... :)
А 157 где то 5, 548 2-3 что то.
Но у меня феншуй говорит, что приоритет дискретным транзисторам, а микры - в крайнем случае.
Да и паять их мелкие выводы, плату разводить род них, сверлить....
С моими нынешними руками и зрением что то мало охоты....
Ладно, а тем временем я переделал симульную сему по правильной схеме УСС2.
ДУМАЛ ВОТ ЩАС....
А что то опять фигня получается, симуль совсем не хочет радовать....
ВоТ, може кто протыкает схемку, всё же самый последний модерн :)
 

Вложения

Начнём с того что модель 544уд2_old не соответствует ничему. Используй модель с индексом _AV.
попробую
Во вторых мерить искажения нужно с нагрузкой на выходе. 2..10кОм я думаю норм будет.
я нарисовал лишь идею, хотя она и будет работать
Но оптимизация, это уже другой этап.
В третьих см второе и уменьши резисторы в эмиттерах выходного каскада.
в четвёртых ну ты и нахреновертил.
Нормальная схема. Это ещё маленькая. Будет больше. По крайней мере у меня.
Вообще извращённый ТТ. Наредкость.
Нет, твой тт вообще не при чём.
Идея шла вот отсюда.
1724527208581.png
А это уже моё гитарное ( и не только) прошлое.
Ты в своём ТТ используешь смещение транзисторов для запитки входа УН. Сигнал идёт через смещение. Так не делают, но это допустимо
У меня, смещение R15,R11используется лишь как смещение, а полезный сигнал идёт через rc-цепочки R25,C7 и R19,C4.
И это принципиально разный подход.
А так, ты вообще можешь сказать , что все симметричные сземы УН с ОЭ, ноги растут из ТТ.
Но это смешно
 
Так не делают, но это допустимо
Тут надо понимать. Что запитку я делаю так как мне нужно. В изначальном "тт" так сделано для упрощения. Он делался для этого форума чтоб народ не пугать такой штукой как ФСК.
А то как у тебя подаётся "полезный сигнал" это извини просто изврат, я про извращения с делителем и говорил.
А так, ты вообще можешь сказать , что все симметричные сземы УН с ОЭ, ноги растут из ТТ.
Так оно и есть, только не все- а с делителем на входе УН. Так мало кто делает. А сейчас кроме нас двоих- вообще никто.
 
106478-673f5afbecab88416631591428254226.jpg

Не знаю что это. Какая то шляпа. Оно работать должно? Это схема коррекции для какого нибудь УВ. Или УЗ?)
То что у тебя в модели- совсем другое. В модели обычная матрица коррекции. А это нарисовано... уууу... я хз короче ещё раз))) :unsure:
 
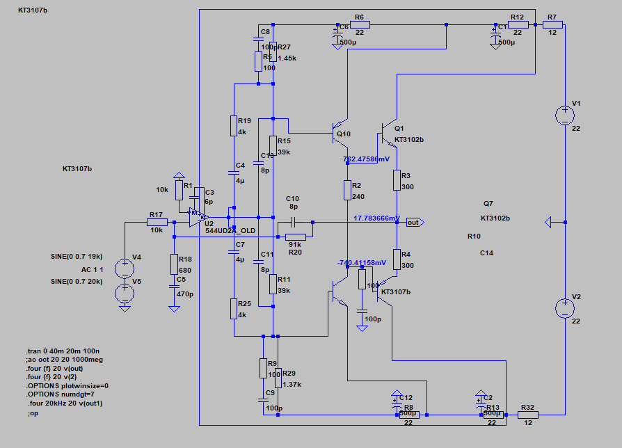
Ладно, а ЧТО про мою последнюю модель ФРАНКИНШТЕЙНА ?
 
Ладно, а ЧТО про мою последнюю модель ФРАНКИНШТЕЙНА ?
Да ничего хорошего.
Ваша схема не схема, а ужос ужос, просто нагромождене деталей без всякого смысла и понимания.
Запустить её в том виде что есть у вас, за это нужно нобелевскую премию давать и год отпуска для лечения невров.
Вот максимум что я из неё выжал, выкинув лишние детали, но всё же оставив ваши.
На большее нет ни времени ни малейшего смысла
1724566085069.png
 

Вложения

STTL, в этом случае УЖОС надо писать бАлшимы букифками.
НО, выкидывать детали из схемы можно только за пределами чОрного квадрата с надписью УСС2, ибо они тама во внутрях....
А весь УЖОС в том, что и вновьприбывшая схема похоже неправильная, с ошибками. Ибо логически я в ней уже наткнулся на 2 нестыковки.
Вот я её выложу, может кто ещё в ней что неправильное найдёт.
Никитич, а Ваша мобильнаяиазята с сайта УБЕР ИДЕЯ или откуда-то ещё ?
 

Вложения

  • Screenshot_2024-08-24-18-21-44.png
    Screenshot_2024-08-24-18-21-44.png
    197.8 KB · Просмотры: 84
я уже 2 раза сворачивал ВСЕ материалы по этому проектику, и укладывал "в дальний ящик"....
Видимо 3й этап процесса где-то рядом.....

По 548й.
Даааавно в радиве были схемы кассетного предусилителя на 1 и на 2х таких микрах.
Вот та, что на 2х, рекламировалась о 61 децибеле шумов.
А у меня тады работал самодельный переделок схемы от электроника та003, от катушечника.
Ну вот сделал я эту схему с 2 последовательными к 548 и пассивной коррекцией, тоесть должен был быть выигрыш ещё и тут, по шумам...
Короче моя транзисторная схема уделала эту 2х 548ю.
Да еще оказалось, что эти 548е в коих по 2 усилительных блока, так вот у них усиление сильно разниться.....
 

Статистика форума

Темы
3,302
Сообщения
262,883
Пользователи
2,544
Новый пользователь
vlad'mir
Назад
Сверху Снизу