Звуковая схемотехника 2024

  • Автор темы Автор темы NEULO
  • Дата начала Дата начала
Почему изврат?...работает, и хорошо работает. Для достижения цели, все средства хороши
Только если у тебя цель сделать "не как в ТТ". Вся эта хрень- ничего не делает, просто усложняет схему там где это не нужно. В том числе и твои "трёхступенные фильтры" там тоже нахрен не упали.
собрал все 548 и выкинул на свалку.
лучше б мне прислал.
Это обычный сумматор. В представленном варианте, может формировать самые разные комплексные АЧХ, в зависимости от подбора элементов rc-цепочек, их количества , и, Ку схемы.
угу. нахрена он в усилителе и какое он имеет отношение к твоей схеме- для меня всё равно загадка.
 
НЕУЛО,
Кстати и я думаю об модуле тоже самое.
Вот неохота искать ТУ палатку с парой 548х, а тоб сфоткал в доказательство, что ВСЁ ПО СХЕМЕ.
И тады, а паял я ТУ схему в 80е годы, я был и рукастый и глазастый.
Так вот, все детали были проверены и отобраны, а виновны как раз те 548е микры.
Причём обе были с завалом 1 из каналов. Причём они с 1 партии были и завал в 1 сторону у обоих.
А ты думаешь я тады нет знал об коррекции ?
Я же писапл, что самодельный предусь, ПЕРЕДЕЛАННЫЙ, тоесть коррекция поправлена.
Схема есть, могу вывкладить со всеми там указанными вариациями коррекции.
Причём я ЧЕНЬЬХОРОШО тогда коррекцию сделал.
Реально тот УСь выдавал 16 кГц. При минимуме шума.
Кт3102Е бывали ОТОБРАНЫМИ.
Тогда - в начале 80х, они только только появились и я с трудом их добывал на военных заводах.
Так вот они были по 800 единиц усилением !!!!
Это была как раз граница шкалы тестера.
И - это БЫЛО НАЧАЛО 80х годов.
Паял это я где то в 1982-83 годах.
Кстати не только схема сохранилась, а и сам агрегатик в заначке лежит.
 

Вложения

  • IMG_20230625_192137.JPG
    IMG_20230625_192137.JPG
    355.9 KB · Просмотры: 153
У 548 может быть разброс по постоянке - им надо смещение подбирать. 100 раз можно сделать по схеме- но разброс у них останется если делать строго по схеме. Это конечно проблема, некоторая.
 
По перемене разброс был - уровень выходного сигнала разный, слышный ушами, даже если в оба канала чистый моно давать.

Вот поискал, хотел фоткнуть.
Но убрал далеко - спрятал, там протяг был полусамодельный - я клавиши авиационные приладил светящиеся.... Излучают они и альфа и гамма, тоесть радиоактивные, поэтому убрал подальше.
 
Тадам -там-там!!
Встречайте!
Внучку Легендарной и Неповторимой ФМ 50-2
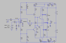
Преамп на базе ФМ 50 -2, он же - схемотип Шмидта.
1724583260182.png
1724583020401.png

Схема конечно сырая, неоптимизированая, просто хотел попробовать и посмотреть идею фм 502 - в преампе, с паралельником ВК.
И оно вышло очень даже ничего
Есть потенциал, думаю можно поработать с этим схемотипом более детально.
Тем более что звук этого схемотипа мне всегда нравился своей цельностью и гладкостью.
 
Ой блин достал ты уже.
Встречайте , темброблок на базе легендарного ТТ , тембра задраны на +7дБ на входе 1+1вольт. Нагрузка 2к. Окошки пришлось включить, так ничерта не видно.
1724584363795.png
 

STTL

Ошибка,это фм-50,фм-50 раскачка идет по цепям питания оу,и усиление едет в режиме ОБ,между прочим очень хорошее усиление,делал Гумеля при питании 22вольта выхлоп был 40ватт на 4ом.
 
STTL, в этом случае УЖОС надо писать бАлшимы букифками.
НО, выкидывать детали из схемы можно только за пределами чОрного квадрата с надписью УСС2, ибо они тама во внутрях....
А весь УЖОС в том, что и вновьприбывшая схема похоже неправильная, с ошибками. Ибо логически я в ней уже наткнулся на 2 нестыковки.
Вот я её выложу, может кто ещё в ней что неправильное найдёт.
Никитич, а Ваша мобильнаяиазята с сайта УБЕР ИДЕЯ или откуда-то ещё ?
Потеряли управление (перемычку) с коллектора Т3 на базу Т4.
 
А это что.
 

Вложения

  • форманта.jpg
    форманта.jpg
    281.5 KB · Просмотры: 76
Это схема....дорогая сердцу схема 🙂
Т1,Т2 не дают здесь усиления по U, они просто транслируют ток ОУ в УН, и заодно являются стабами U для ОУ.
Два в одном.
Но если бы питание было вольт по 20 и ниже на плечо, эти транзисторы можно было бы исключить, и пустить ОУ прямо на резисторы.
Как например здесь:1724583260182.png
Звуку от этого только польза, меньше искажаторов в виде каскодов
 
Как например здесь: 1724583260182.png
Звуку от этого только польза, меньше искажаторов в виде каскодов
осталось трёхзвенный фильтр выкинуть и что нибудь более менее у тебя получится. за исключением того что- у тебя нет термостабилизации никакой, и при прогреве ОУ ток будет уползать.
Правда ток невелик, это же пред, значит работать как то будет.
Кстати питать ОУ от нестабилизированного напряжения- та ещё лотерея. Ну то есть.. при +-20 вольтах ты рискуешь спалить оу.
Вообще Алексан прав, ты не очень разбираешься в работе этой схемы. Пока не очень.

Я те помогу с проектированием. А то сплошные мучения выходят.
Вот для начала можно почитать вот эту статью, там не всё работоспособно(УМ- так се помои) но общее понимание можно получить.
1.jpg2.jpg3.jpg4.jpg5.jpg
 
Без транзисторов раскачки.
 

Вложения

  • um-gumelya-ldsound_ru-3.gif
    um-gumelya-ldsound_ru-3.gif
    41.1 KB · Просмотры: 76
Нет усиления в режиме ОБ,здесь нагрузка на ОУ.
 
Потеряли управление (перемычку) с коллектора Т3 на базу Т4.
да, а ещё с С6 непонятка.
С этими вопросами и непонятки - как правильно, так, так, или ещё как то. ???
Вот кто разбирается сильно в схемотехнике может посмотрят и оценят - как схему надо.

Ну и в плюс - оказалось, что на микре есть коррекция.
 
IMG-20240516-WA0006.jpgIMG-20240517-WA0006.jpg

IMG_20240828_182826.jpg

А это сверлинейник. Почти собран. Осталось крышки одеть.

Ещё кое что есть - 15" коаксиал. То что нужно для сверхлинейника. Замеров АЧХ пока нет. А параметры Смолла очень вкусные. F3 35 Гц, SPL 1 Вт 94 дБ. Объем оформления ФИ 150 л.
IMG_20240828_184720.jpgIMG_20240828_184708.jpgIMG_20240828_184737.jpg

Как будет корпус обязательно выложу АЧХ.
Некоторые конструктивные особенности: диаметр катушки НЧ 4", диаметр катушки ВЧ драйвера 3", рупор трактриса, частота раздела кроссовера 780 Гц.

Так-то да, но сверхлинейник хорош тем, что почти ничего не стóит.
А при прослушивании на чем попало весь смысл сверхлинейника теряется. Вот видимо SSTL с Юанем и возмущаются поэтому на сверхлинейники, потому как используют всякую дрянь в качестве АС. Когда сверхлинейник используется с убогими АС он все дерьмо наружу выворачивает.
 
Последнее редактирование модератором:
Все правильно.Наличие сверхлинейника заставляет подтягивать на более высокий уровень остальной тракт...
 
10ГД36 это достаточно хороший динамик. Особенно если к нему добавить корректирующий фильтр, чтобы ВЧ не задирал. Так сказать тоже коаксиал, только с механическим кроссовером.
А то ведь городят зачастую всякую дрянь типа групповых излучателей или акустики из Радио 12 2023. Для такого только безосник для фактурности.
 
Последнее редактирование:
Вопрос аудифилический возник - звук "пенопластом по стеклу" это какая частота и форма сигала ?

Может кто знает ?
Или может кто замерит, у кого есть такая возможность ?
 
Вопрос аудифилический возник - звук "пенопластом по стеклу" это какая частота и форма сигала ?

Может кто знает ?
Или может кто замерит, у кого есть такая возможность ?
Это ты шушурина послушал , своего "улучшенного"?) smile_1
 


Второй вариант более качественный.

Но, "настоящий" ВЧ звук в записях только фрагментами, во второй половине записи

Так какая частота и форма сигнала ?
 


Второй вариант более качественный.

Но, "настоящий" ВЧ звук в записях только фрагментами, во второй половине записи

Так какая частота и форма сигнала ?
1725127417454.png1725127445656.png
Легше стало?) _pulesos
 
Ага.
Шикарные граффити 🙂

И ну ощщщень напоминает графики из УСС2.
А это значит, что оный УСС2 может с большим успехом имитировать НАТУРАЛЬНЫЙ звуПк пенопласта по стеклу.

Если применить пару оных УСС2 - мостом, то даже без умощнителя можно снть 2-3 ватта ТАКОГО, приближённого к натуральному, звуПка.
 
Вопрос аудифилический возник - звук "пенопластом по стеклу" это какая частота и форма сигала ?
скачай прогу на смартфон и посмотри
10ГД36 это достаточно хороший динамик. Особенно если к нему добавить корректирующий фильтр, чтобы ВЧ не задирал.
зачем этот хлам с прогнившим подвесом,когда есть куча хороших современных динамиков на рынке
я бы раскошелился на тангбанды и закрыл проблему,просто сейчас не знаю где прийдется жить,а возить с собой кучу вещей да еще АС не айс(хватит с меня купленного в 2019 году дома и кучи бытовой техники,все по 3,14зде пошло(((((

какие динамики в мониторах?
 
зачем этот хлам с прогнившим подвесом
Это наверное потому что у тебя немного руки из задницы. Подвес меняется за час. Собственно я на своих уже и поменял. Так что нихера он не прогнивший а вовсе даже новый. И что?
А тгабанды твои каке то уж совсем мелкие и дорогие для своей мелкости. Это только в машину в дверь куда нибудь тыкать. Бумц бумц бум бум бумц.
 
А тгабанды твои каке то уж совсем мелкие и дорогие для своей мелкости.
сам ты мелкий
то мелкие для портатива,линейность ачх низкий резонанс и чуйка стоит денег
 
Последнее редактирование:
 

Статистика форума

Темы
3,196
Сообщения
248,065
Пользователи
2,455
Новый пользователь
Станислав В..
Назад
Сверху Снизу