Звуковая схемотехника 2024

  • Автор темы Автор темы NEULO
  • Дата начала Дата начала
Сам по себе я туповатый, и ум у меня ниже среднего, но я медиум,посредник,шаман, через меня высокие сущности тонкого мира транслируют свои идеи в этот мир.
Слушай, так у тебя ВОССТРЕБОВАННЫЕ ТАЛАНТЫ, а ты свои уникальные возможности попросту расстрачиваешь на ненужные ругачки.

Вот я последнее время ковывряю УНИКАЛЬНЫЙ усилитель, схему ему модернизирую.
Идёт процесс трудно, нужна помощь из тонкого Мира, чобы подшаманить значицца, идеями ихними воспользоваться, на межгалактичный простор сие творение вывести.

Ну ты кака, осилишь быть праведным посредником, медиумом ?
 
А не рациональнее ли входной каскад ОЭ, потом ОБ. Так сказать ломаный каскод. Для уменьшения потерь усиления излом каскода запитать от генератора тока.
Был уже такой вариант,
IMG_20240815_154439.png
IMG_20240815_154323.png

Верхний, рисовал мою схему НЕУЛО
Нижний - моё, прототип )

Но я пошел дальше, упростил схему на 2 транзистора и одновременно улучшил линейность.
 
Сам по себе я туповатый, и ум у меня ниже среднего, но я медиум,посредник,шаман, через меня высокие сущности тонкого мира транслируют свои идеи в этот мир.
Проводник, так сказать. Но поскольку средненький такой, то полупроводник получается, чуть ближе к диэлектрику._hm_
Понимаешь, ВСЁ зависит от того, КАК смотреть.

И КАК ШАМАНИТЬ.
Хороший шаман и из головастиков - рыбу СДЕЛАЕТ.
А шаман ниже среднего ежели? Из рыбы головастиков клепает обратно?_hm_
Вот ты что думаешь - французы просто так лягушек жрут ?
НЕТ, они их сначала в прынцесс переделывают...
Чудеса пищеварительного тракта наглядно. Людям с буйным воображением читать противопоказано.
И, умеешь ли ты задавать сопротивление источника сигнала?
Я - нет...
1723736378111.png

В жёлтеньком выставляйте сопротивление и будет вам счастье.
 
НЕУЛО, ну да, НЕПРОСТАЯ эта железяка оказалась.
НО, моё упрямство дало НЕКТОРЫЕ результаты.
Пока скромно помолчу, а заври выкладю симульную модельку для всеобщего обозрения.
Не ну 0,00015% это канЭШно не предел, можно и поболее из неё вытянуть, я таки думаю......
Но она старинная, несложная, специализированная - модуль управления авиационным сервомотором на 400 герцев.
И вот она, при правильном приготовлении, оказалось, что может что то...
И, мне сдаётся, что её МОЖНО приготовить более луДче, ибо знаниеф у меня маловато, есть тута много опытней меня товарижчи.
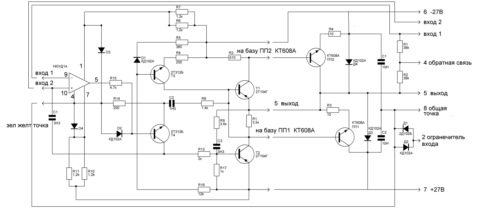
STTL, вот, пока ознакомся с схемой этого модуля - обрати внимание, абсолютно ПРАВИЛЬНО симметричный - парами танзисторов.
и внутри микросхемы тоже симметрия.
А всю обвязку можно и поменять как хочется.
 

Вложения

  • УСС2.png
    УСС2.png
    174.1 KB · Просмотры: 89
  • УСС2 с умощнителем.JPG
    УСС2 с умощнителем.JPG
    378.8 KB · Просмотры: 100
НЕУЛО, ну да, НЕПРОСТАЯ эта железяка оказалась.
НО, моё упрямство дало НЕКТОРЫЕ результаты.
Пока скромно помолчу, а заври выкладю симульную модельку для всеобщего обозрения.
Не ну 0,00015% это канЭШно не предел, можно и поболее из неё вытянуть, я таки думаю......
Но она старинная, несложная, специализированная - модуль управления авиационным сервомотором на 400 герцев.
И вот она, при правильном приготовлении, оказалось, что может что то...
И, мне сдаётся, что её МОЖНО приготовить более луДче, ибо знаниеф у меня маловато, есть тута много опытней меня товарижчи.
STTL, вот, пока ознакомся с схемой этого модуля - обрати внимание, абсолютно ПРАВИЛЬНО симметричный - парами танзисторов.
и внутри микросхемы тоже симметрия.
А всю обвязку можно и поменять как хочется.
Немного переделок
 

Вложения

  • .1987-09.038.jpg
    .1987-09.038.jpg
    309.7 KB · Просмотры: 121
Наболтал....
Нету тама 0,00015%
Есть 0,000277%. Тоесть аж в 2 раза выше мной наболтанного по памяти.
Кстати - ПЛАВАЕТ, вот при всём при том же, повторный загон сима даёт не точно такой же выход
Есть и такое - 0,000299% это при усилении 20 раз.
 
Наболтал....
Нету тама 0,00015%
Есть 0,000277%. Тоесть аж в 2 раза выше мной наболтанного по памяти.
Кстати - ПЛАВАЕТ, вот при всём при том же, повторный загон сима даёт не точно такой же выход
Есть и такое - 0,000299% это при усилении 20 раз.
без модели это всё фигня.
 
Немного переделок
Що Ви цим хотіли сказати?
Стабілізація режиму двотактного компліментарного ЕП за допомогою шунту загальновідоме ефективне рішення.
Але, я вже втомився посилатись на статтю Малькома їхнього Хоуксфорда, де нормальні люди застосовують його для пар за Дарлінгтоном у вихідному каскаді.🙁
На наведеній схемі Мал.4 то Т8, Т9. Замініть їх на двійку ЕП і матимете повні штани вуха справжнього овдиоуфайльського щастя.
Тоді і Т4 можна буде використати кремнієвий, як в оригіналі, а не вимушено германієвий, як у бідолахи акулінічева, і не перейматись залежністю режиму вихідної пари від температури.
Ох, не читав акулінічев оригінальної статті, тільки малюнки в ній роздивлявся. А даремно.
 
Последнее редактирование:
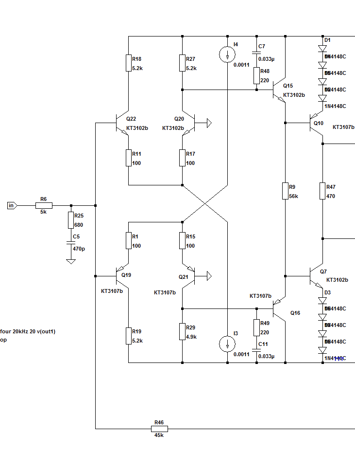
Вроде вытащил ТУ модель.
Там чОрным квадратом с надписью YCC2 обозначен МОДУЛЬ ЗАЛИТЫЙ ЭПОКСИДОМ, таки что все изменения схемы применимы тока к ОБЛИЦОВКЕ.
И особо - "умощнитель" я ВАЯЛ совершенно БЕЗ расчётов - интуитивно.
Так что, прошу тех КТО МОЖЕТ, проверить его схемотехнику и правильность номиналов деталей.
Приступаю к выкладиванию сима, прошу всех не торопиться, ибо могу кладить тока "зайдя", а вот писать сообщения тока "выйдя" с форума.
 

Вложения

Що Ви цим хотіли сказати?
Стабілізація режиму двотактного компліментарного ЕП за допомогою шунту загальновідоме ефективне рішення.
Але, я вже втомився посилатись на статтю Малькома їхнього Хоуксфорда, де нормальні люди застосовують його для пар за Дарлінгтоном у вихідному каскаді.🙁
На наведеній схемі Мал.4 то Т8, Т9. Замініть їх на двійку ЕП і матимете повні штани вуха справжнього овдиоуфайльського щастя.
Тоді і Т4 можна буде використати кремнієвий, як в оригіналі, а не вимушено германієвий, як у бідолахи акулінічева, і не перейматись залежністю режиму вихідної пари від температури.
Ох, не читав акулінічев оригінальної статті, тільки малюнки в ній роздивлявся. А даремно.
Хотел сказать , то что есть у АВК - имеет смысл по -минимуму переделать в доработанный Видерхольд
 
Последнее редактирование:
Все таки максимальное усиление транзисторов в УН, это вещь.
Потом вставляешь эмиттерные резисторы, и уже не то, звук теряет цельность и полноту, становится какой- то тонкий и кусочками.
Может именно поэтому фм 50-2 и звучала,несмотря на её недостатки, потому что там УН фактически работал с полным усилением.
не поэтому. да и звучала ли- сие велика тайна есть.
эмиттерные резисторы конкретно у тебя влияют потому что усиления в петле ноль ноль и хрен повдоль. конечно будут влиять.
ты график петлевого то снимал чи нет?
 
то что есть у АВК имеет смысл по -минимуму переделать в доработанный Видерхольд
Думаю, те, що є у АВК, можна просто подарувати піонерам, а для себе зробити що-небудь на кшталт "доопрацьованого Відерхольда" (С)
Бо перероблювати доведеться досить багато.
 
Що Ви цим хотіли сказати?
Стабілізація режиму двотактного компліментарного ЕП за допомогою шунту загальновідоме ефективне рішення.
Але, я вже втомився посилатись на статтю Малькома їхнього Хоуксфорда, де нормальні люди застосовують його для пар за Дарлінгтоном у вихідному каскаді.🙁
На наведеній схемі Мал.4 то Т8, Т9. Замініть їх на двійку ЕП і матимете повні штани вуха справжнього овдиоуфайльського щастя.
Тоді і Т4 можна буде використати кремнієвий, як в оригіналі, а не вимушено германієвий, як у бідолахи акулінічева, і не перейматись залежністю режиму вихідної пари від температури.
Ох, не читав акулінічев оригінальної статті, тільки малюнки в ній роздивлявся. А даремно.
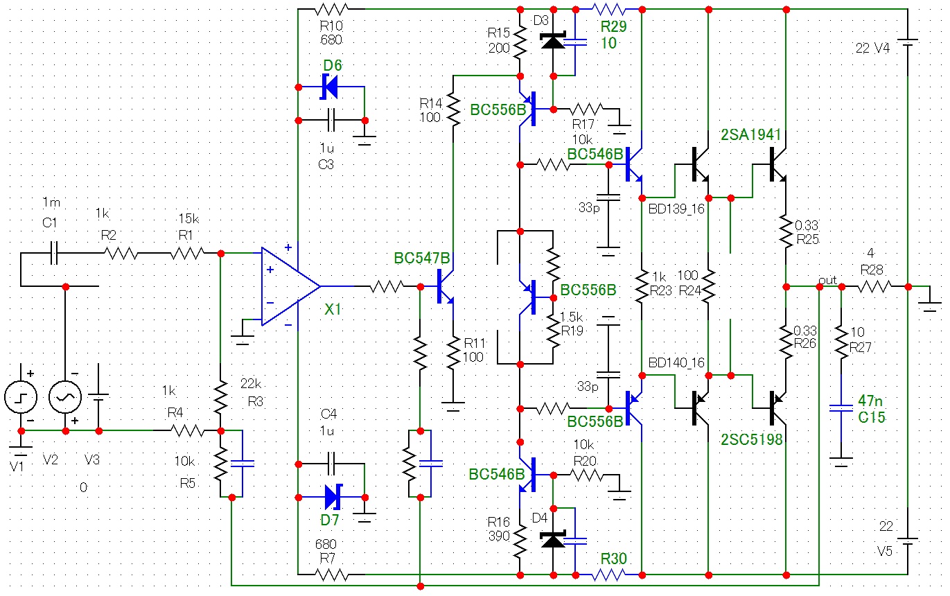
Или вот ещё по-минимуму как М.Васильев предлагал раньше
 

Вложения

  • как надо.jpg
    как надо.jpg
    352.4 KB · Просмотры: 75

Вложения

  • LMK 356 mod ЭР.PNG
    LMK 356 mod ЭР.PNG
    94 KB · Просмотры: 101
Последнее редактирование:
Думаю, те, що є у АВК, можна просто подарувати піонерам, а для себе зробити що-небудь на кшталт "доопрацьованого Відерхольда" (С)
Бо перероблювати доведеться досить багато.
Раньше я тоже подобными "доработками" занимался. ОУ и первый транзистор по схеме уже стоят."Хвост"доработать только
 
Кстати, мощные биполяры тоже обладают эффектом термотокостабилизации. Те же кт818-19
Это я в макете заметил.
У меня нет терморегулировки тока покоя, и когда включаешь, ток покоя выхода начинает расти, потом доходит до какого то своего максимума, и через время, начинает снижаться процентов на 30 -50, потом снова плавно растет,потом опять снижается, и так все время
Главное что бы максимум был не критичный, но это уже можно отрегулировать.
2. Как я понял,это зависит от температуры кристалла.
При каком то пороге, начинает включается термостабилизация на физическом уровне.
Я это заметил, потому что у меня радиаторы маленькие, но теплоотдача высокая и быстрая, нагреваются они сильно, но и быстро остывают.
Поэтому этот эффект стал возможен, и работает
А на мощных радиаторах,да ещё когда транзисторы влияют друг на друга,да на изоляторах, да с терморегулятором в УН, такое вряд ли возможно, и не заметишь.
 
Последнее редактирование:
Ну так КАКИЕ реальные предложения ПО УЛУЧШЕНИЮ схемы моего УСя будут ?
Кто нибудь ПРОВЕРИЛ мой сим ?
У меня вопрос - я почему то никак не ассоциирую выходной сигнал с серединой питания (массой).
Графики полученной АЧХ я неумею пока сотворять, прошу подсказать как.
 
Кстати, мощные биполяры тоже обладают эффектом термотокостабилизации. Те же кт818-19
Это я в макете заметил.
У меня нет терморегулировки тока покоя, и когда включаешь, ток покоя выхода начинает расти, потом доходит до какого то своего максимума, и через время, начинает снижаться процентов на 30 -50, потом снова плавно растет,потом опять снижается, и так все время
Главное что бы максимум был не критичный, но это уже можно отрегулировать.
это нехорошо что он плавает. должен стоять на месте. мне лично одного транзистора или пары диодов, или и того и того- не жалко. а ты жадина)
 
Думаю, те, що є у АВК, можна просто подарувати піонерам, а для себе зробити що-небудь на кшталт "доопрацьованого Відерхольда" (С)
Бо перероблювати доведеться досить багато.
пионЭрИ ныне вывелись подчистую, остались дэбильные малолетки со смартфонами.

Вот что ТО с нуля делать ОХ КАК НЕ охота.
А модуль слегка обвесить деталями и на выход прицепить пару выходных транзисторов - с их обвязкой навесом - прямо на радаторе, это совершенно другое.
Это вызывает желание что то спаять.....

И шо се также "Видерхольд" ?
 

Вложения

  • LMK 356 mod ЭР др.PNG
    LMK 356 mod ЭР др.PNG
    95.3 KB · Просмотры: 118
  • LMK 356 mod ЭР др АС.PNG
    LMK 356 mod ЭР др АС.PNG
    37.9 KB · Просмотры: 111
  • LMK 356 mod ЭР др имд.PNG
    LMK 356 mod ЭР др имд.PNG
    79.8 KB · Просмотры: 92
Нет, Видерхольд совсеми не похож и НЕ ВПИСЫВАЕТСЯ в концепцию этого модуля.

Ладно, может будут другие предложения по модернизации.
Плохие новости принёс я тебе любитель авиационных модулей.
1) то что ты там намерил 0.000234% это искажения неработающего усилителя. Попросту- постоянка на выходе 7 вольт и сигнал выходной милливольты, при 200мВ входного.
2) настроить эту шляпу по постоянке труд небольшой оказался- ставим на вход конденсатор, убираем лишние резисторы, постоянка на выходе 40мВ. Н
3) при этом ток покоя выхода получается 400мА, уменьшаем до сотни.
4) самая хреновая новость- все эти корректирующие цепочки внутри модуля для отсечения помех сделаны, помехи- всё что выше 400Гц, условно.
петлевое усиление схемы:
1723808581494.png
АЧХ схемы:
1723808647339.png
1723808744115.png
 

Вложения

А ПОС R20/R23 здесь нафига?
 
А ПОС R20/R23 здесь нафига?
как ни странно это тоже не пос.) вверху "пос" включена, внизу- оборвана.
1723810409081.png
там частотно-зависимая цепь внутри модуля. В общем штуковина на редкость долбанутая.

Я ему тоже говорил,что если и использовать эту плату, то только её детали, а все дорожки резать, и соединять проводками нужные соединения, и ещё что то добавлять.
Но проще собрать новый, даже на макете.
Ничего ты не порежешь там, вся сборка компаундом залита. Лучше чем нибудь более интересным и полезным заняться. Ну узнали мы что штуковина бесполезная, ну и ладно.
 
НЕУЛО спасибо.

А я тем временем "довёл" как оказалось выходную постоянку до 0,000042%......
О, как....

Так я давно знаю, что - "все эти корректирующие цепочки внутри модуля для отсечения помех сделаны, помехи- всё что выше 400Гц, условно. "

Для этого, чтоб скорректировать внутреннее урезание ВЧ я снаружи большую ООС поставил и цепочку на входе, уменьшающую внутреннее уничтожение ВЧ.

Так что штуковину ещё потыкаю, надеюсь вытянуть всё как надо.

Советы принимаются
 
А без нього дифузори не дихатимуть 😉
 
Да это и так было видно сразу.


Было бы так,вот только ноль никуда не плавает, плавает только ток покоя
эт надо на шинах питания сигнал снимать просто. мультивибратора то.)
 
Криво, криво....
ОУ там к140уд1А.

Но лучше скачать тут вверху модель от НЕУЛО, поскольку мои модели как оказалось, глючные - толком не работают.
Про модель - последнюю от НЕУЛО покаине знаю, она ещё в Пуи к компу, вот только минуту назад супруга мне на планшет её перебросила, а потом яч её на комп отправлю....

НЕУЛО, а тебе удалось вчера симуль МОДУЛЯ запустить, чтоб и на входе синусоида сигнала, и на выходе синусоида выхода, да ещё посредине питания ?
А то у меня АЧХ то мереит - вроде как вполне до 20 кГц выдаёт, потом завал НЕБОЛЬШОЙ. Ну и до 100 герц небольшой завал.
И это не смотря на внутреннюю "коррекцию" убивающую ВЧ....

А вот синусоиды.... Вместо них какие то кривулины. И что интересно - на входе микросхемы синусоида, а на выходе - "кардиограмма" 🙂
 
Ну хороший спектр, ничего не скажу.
Но здесь два момента
1. В схемотехнике СЛ УНЧ я начинающий. Да, у меня большой практический опыт сборки, настройки УНЧ, и по гитарной теме тоже, но как схемотехник СЛ УНЧ, я - начинающий. И это факт.
2. Не знаю, может у тебя это предел твоей схемы, но у меня только начало. Я выложил сырой, неоптимизированный вариант, но просто нашёл направление куда двигать, а этот спектр, показывает что я- "открыл дверь в новую комнату" 🙂
Конечно же, только для себя, может для других эта комната давно изучена и исследована, но не для меня.
Титан. Тоже один из вариантов ТТ.
Все тычки искажений в звуковом диапазоне- соответствуют искажениям сигнального генератора ЛТС(он красным), размах приведён друг к другу.
1723896552517.png
Бесконечность- не предел.
 

Статистика форума

Темы
3,196
Сообщения
248,065
Пользователи
2,455
Новый пользователь
Станислав В..
Назад
Сверху Снизу