10МАС-1М полная разборка и переделка

  • Автор темы Автор темы KSV
  • Дата начала Дата начала
Да. Добротность ФНЧ второго порядка (чтобы не менять катушку-конденсатор, можно регулировать перебросом части или всего гасящего сопротивлениия из положения до фильтра в положение перед динамиком), резистор последовательно с катушкой - если перебор по разнице фаз в полосах (большое разнесение частот среза).
Вы не прочитали мою писанину. 2гд40 можно вообще не фильтровать. У него уровень звукового давления по схеме на 4Дб ниже, чем у 10гд30е. Конденсатор там установлен только для устранения перегрузки по НЧ.
 
Данная проблема возникнет в большинстве трехполосок - как сделать фильтр, чтобы плавно и с НУЖНОЙ КРУТИЗНОЙ обрезать СЧ динамик снизу?
Для начала у такого СЧ надо убрать горб на резонансе в боксе, с помощью ПАС. Она сама по себе хорошо подрежет диапазон снизу. Остальное до нужного ската АЧХ можно добрать и фильтром первого порядка.
А фильтр для СЧ просто необходим.
Гасящий резистор последовательно лучше делителя. Но если его номинал начинает сильно превышать комплексное сопротивление динамика, то вместо конденсатора последовательно лучше будет работать индуктивность параллельно динамику.
 
Последнее редактирование:
Вы не прочитали мою писанину. 2гд40 можно вообще не фильтровать. У него уровень звукового давления по схеме на 4Дб ниже, чем у 10гд30е. Конденсатор там установлен только для устранения перегрузки по НЧ.
Читал. Но с Вами не согласен. В какой полярности прикажете включить СЧ/ВЧ относительно НЧ динамика? С большим номиналом конденсатора неудобно стыковать по фазе со вторым порядком, ибо он не внесёт ощутимый сдвиг фазы. Получится, что ниже стыка нужно его включить в фазе, а выше стыка - в противофазе. А с малым номиналом разделительного конденсатора будет ок.
 
Мы можем сделать маленькую коробчонку, приспособить её к нужному динамику в штатный корпус и, изменяя размеры коробчонки, плотность набивки, добиться наиболее близкой к желаемой для нас АЧХ.
Если я правильно понял идею, то иными словами нужно сделать фильтр, который будет максимально удачно резать СЧ снизу, а потом, например сделав несколько бОльший бокс, чем необходимо с подвижной задней стенкой по типу поршня, уменьшая объем бокса, тем самым подрезая механически остатки "хвостов" снизу и измеряя АЧеХу, добиться максимально ровного графика.
 
Если я правильно понял идею
Олег!
Основная идея в том, что бокс для СЧ динамика в трехполоске или СЧ-ВЧ динамика в двухполоске при низкой частоте раздела (редкий случай) может играть важную роль в подавлении ненужного, излишнего излучения СЧ динамика, чтобы НЧ и СЧ динамики звучали "без перехлёста". Одного конденсатора в фильтре средних частот может быть недостаточно.
Поэтому я привёл пример с фильтром Шорова.
Ведь "народ" считает, что "колпак" нужен исключительно для того, чтобы звуковое давление от НЧ динамика внутри колонки не колбасило СЧ динамик. Поэтому отношение к колпаку "лишь бы был". Неудачный колпак может испортить звук колонки. Желание сделать колпак как можно больше, может принести вреда больше, чем пользы.
Поведение НЧ динамика достаточно предсказуемо и управляемо фильтром. Пример опять-таки из Шорова.
Для плавного сопряжения, у СЧ динамика должен быть зеркальный спад снизу. Вопрос - как его добиться, не всегда это легко получится.
Поэтому можно в корпусе поэкспериментировать с размером колпака СЧ динамика и его набивкой, корпус для этого можно не закрывать или прикрыть без плотной затяжки.
Более тонкую настройку осуществить уже деталями электрического фильтра.
Если выразить идею одной фразой, то
не пренебрегайте влиянием колпака СЧ динамика.
Можно сказать, что это ловля блох. Но знание дополнительного способа - не помешает.
 
Читал. Но с Вами не согласен. В какой полярности прикажете включить СЧ/ВЧ относительно НЧ динамика? С большим номиналом конденсатора неудобно стыковать по фазе со вторым порядком, ибо он не внесёт ощутимый сдвиг фазы. Получится, что ниже стыка нужно его включить в фазе, а выше стыка - в противофазе. А с малым номиналом разделительного конденсатора будет ок.
А как стыкуют два мидбаса в 2.5 полосы - в фазе или противофазе?
Тут по сути 1.5 полосы.
 
Вот так в1980 годе на БРЗ мотали катушки для 10гд-36Б
BAB88D73-1C9D-479D-A2A5-F581742B3A18.jpeg
 

Вложения

  • 75EEB421-BC61-41C7-8661-A0279BA1DDAA.jpeg
    75EEB421-BC61-41C7-8661-A0279BA1DDAA.jpeg
    462.9 KB · Просмотры: 165
А как стыкуют два мидбаса в 2.5 полосы - в фазе или противофазе?
В фазе. Включенный через катушку (без конденсатора если) с ростом частоты очень медленно съезжает по фазе относительно включенного напрямую на смешных 30...50°, ведь у ЗК - своя большая индуктивность. 50° почти не мешают синфазной работе. Со вторым порядком по-другому.
Тут по сути 1.5 полосы.
С таким фильтром - да, и это плохо. Значительная амплитуда болтанки диффузора 2ГД-40.
 
Продолжу писать тривиальные вещи НА ПРИМЕРЕ 10МАС-1М и динамиков 10ГД-30, хотя это касается многих колонок, особенно трехполосок.
Вряд ли кто из интересующихся не читал статью Шорова про улучшение 10МАС-1М
Вот схемы из неё
Посмотреть вложение 41255
Суть переделки в том, чтобы избавить 10ГД-30 от обязанности работать на СЧ. В этом случае плевать на колпачки, на неравномерности и пр. Динамик будет работать в поршневом диапазоне до 500 Гц практически идеально на сотнях Гц, а выше - передаст эстафету специалисту узкого профиля, который сделает это заведомо лучше.
Правда, страшно смотреть на тот ужас выше 500 Гц который творится на рис. 2, но об этом не сейчас.
Теперь проверим работу НЧ фильтра с разделом на 500 Гц. Я взял хорошие образцы динамиков и загрузил данные в LSP CAD достаточно хорошо работающем, если параметры измерены, а не взяты из справочника. Для наглядности картинки сглаживание октавное.
Посмотреть вложение 41256
Чтож, всё точно. Можно считать, что раздел на 500 Гц,, плавный спад выше с наклоном примерно 12 дБ/октава (ПРИМЕРНО).
Все думают, что фильтр для ШП динамика будет зеркальным, будет зеркальный спад по крутизне примерно от 1 кГц и посередине они поженятся.
И мало кого смущает разделительный конденсатор аж 60 мкФ.
Посмотреть вложение 41257
Вот что оказалось для динамика на щите (или в большом ящике).
Чтобы увидеть влияние самого фильтра, сравним АЧХ с выключенным фильтром
Посмотреть вложение 41258
Что мы видим? А нет никакого заметного влияния этого фильтра на АЧХ динамика. Это значит, что в области примерно 100...1000 Гц звук от двух динамиков будет "складываться" или "вычитаться", в результате будет кака.
Теперь попробуем подобрать разделительную ёмкость, чтобы получить уровень для стыковки с басовиком на частоте 700 Гц примерно на 6 дБ ниже, чем уровень ШП динамика выше.
Посмотреть вложение 41259
Получаем 6 мкФ, а не 60 мкФ (привет тем, кто подбирает ёмкости до 1%).
Но результат такой стыковки всё равно будет кривой.
Шоров, конечно, не мог так ошибиться с фильтрами - ведь с НЧ фильтром всё красиво.
ТАК В ЧЁМ ЖЕ ДЕЛО? ЧТО ДЕЛАТЬ?
Вопрос не к тем, кто на этом собаку съел, а к тем кто интересуется, если такие вообще есть.
Данная проблема возникнет в большинстве трехполосок - как сделать фильтр, чтобы плавно и с НУЖНОЙ КРУТИЗНОЙ обрезать СЧ динамик снизу?
Вот и ответ. Сделано, напечатано, но за десятки лет никем не проверено в реале. Вы первый.
С колонками Салтыкова то же самое.
 
Неудачный колпак может испортить звук колонки.
Свежий пример от форумчанина. Небольшой эллипс (телевизорный?) в подушках и в боксе, по оси без фильтра. Без отражений в 1/6 и с окном 40 мс. Предназначается для СЧ звена.
4.png 5.png
Как видите, бокс влияет не только на НЧ, но и во всём СЧ диапазоне, сильно ухудшая характеристики. Разбираемся...
не пренебрегайте влиянием колпака СЧ динамика. Желание сделать колпак как можно больше, может принести вреда больше, чем пользы.
Пустой - да, конечно. А плотно набитый поглотителем станет объёмным ПАС-ом, без последствий.
 
100% на глаз секс ))
На глаз можно только соли насыпать.))
НЧ-динамикам требовалось 37 литров. 4х25ГДН-3-4
Объём находящийся в работе равен 47 литрам. Корпус S90 Брянского завода
10 литров ни в ..., ни в Красной армии. Зато динамику СЧ диапазона воля-вольная! Ни одна .... за диффузор не держит.
Частота раздела, диаметр, фильтр?
300/5300 Герц.
СЧ автомобильный ШП 5,5", который всю жизнь играл в дверях авто (отношение бережное).
IMG02600.jpg
адаптер L-Pad СЧ удален, а сам СЧ включен в противофазе. На ВЧ L-Pad смещён с - 6 дБ на - 3дБ.
 
Последнее редактирование:
Пустой - да, конечно. А плотно набитый поглотителем станет объёмным ПАС-ом, без последствий.
Объемным ПАС он точно не станет, если только не понаделывать в нем отверстий, и вставить в бокс в разы большего объема.
 
Объемным ПАС он точно не станет, если только не понаделывать в нем отверстий, и вставить в бокс в разы большего объема.
Плотное заполнение, начинающееся сразу за корзиной, есть распределённая ПАС.
Вы не прочитали мою писанину. 2гд40 можно вообще не фильтровать. У него уровень звукового давления по схеме на 4Дб ниже, чем у 10гд30е. Конденсатор там установлен только для устранения перегрузки по НЧ.
Ну что, побегаем?
Отдача СЧ на 9дБ больше НЧ, пик импеданса СЧ на частоте резонанса в боксе = 15 Ом (всего на 7 Ом больше номинального). Симуляция стокового варианта и варианта с 10 мкФ вместо 60 и 8 мкФ вместо 15.
АЧХ фильтров по напряжению.
2.png 1.png
ФЧХ токов в ЗК, с приблизительной коррекцией фазы звукового давления вблизи частоты резонанса СЧ в боксе (тёмно-синим).
3.png 4.png
У стокового разница фаз 90° на частоте раздела 330 Гц и 90...180° в полосе до 2 кГц. Думал, будет хуже. Включение - в противофазе, как на схеме, правильно.
У человеческого 180° на частоте раздела 530 Гц и 140....210° в целом. Без комментариев.
Импедансы:
5.png 6.png
Итого: график импеданса совпадает со стоковой схемой, а АЧХ просто не может совпадать.На АЧХ должен быть мощный артефакт на частоте резонанса СЧ, децибел так 4...5 в плюсе. По ходу, намутили ещё в процессе написания статьи. Грустно.

НЧ-динамикам требовалось 37 литров. 4х25ГДН-3-4
Понятно, был лишний объём.
Зато динамику СЧ диапазона воля-вольная! Ни одна .... за диффузор не держит. СЧ автомобильный ШП 5,5"
Вы думаете, хорошо, что его ничто не держит? Есть сомнения. Не считая сопротивлений катушек и соединительных проводов, есть как минимум один импеданс, включенный последовательно с его ЗК: выходное сопротивление ФНЧ, Ом так 2. Итого, добротность Вашего СЧ имеет право подняться минимум в 1,5 раза относительно работы от источника напряжения. Какая добротность автодинов в двери? Правильно, около единицы. Теперь будет 1,5. Плюс большого бокса в том, что он сам не поднимет значительно резонансную частоту и добротность СЧ динамика (и так высокую), но до 1,7 дотянет. Что там с переходной характеристикой при Ку=1,7? Короче, за зад должна держать ПАС на окнах корзины, и неслабо.
А частота резонанса в боксе будет 90...110, плюс мягкий последовательный фильтр = резонанс попал в рабочую полосу и дуднит.
 
у СЧ надо убрать горб на резонансе в боксе, с помощью ПАС.
Да, о пользе ПАС в окнах я пишу постоянно, раз за разом. ПАС в окнах достаточно легко настраивается.
Она сама по себе хорошо подрежет диапазон снизу.
Она - это ПАС (панель)? Не совсем так, подрезка, скажем, на 50% для НЧ динамика существенная и болезненная. А здесь, ну было 100 Гц, станет аж 200 Гц, а нам надо 700 Гц. Я имею в виду ПАС на динамике вне скворечника.
Вместо глухого скворечника может сработать его противоположность - крохотный щит, режущий низ.
Остальное до нужного ската АЧХ можно добрать и фильтром первого порядка.
Я показывал на симуляторе, но по реально измеренным данным динамика, что большая разделительная ёмкость в несколько десятков мкФ не влияет почти никак, а ёмкость порядка 10 мкФ начинает не только пригибать нижний край, но крутит всю АЧХ. Я постоянно напоминаю про эффект "часовой стрелки" .
Вот еще раз, для другого динамика, пищалки, но для иллюстрации сойдет.
1metr2-2 4-7.jpg

Верхняя линия - без конденсатора, ниже с конденсатором, еще ниже - с половинкой С.
Видно, что АЧХ подобна стрелке часов, а конденсатор НЕ ДВИГАЕТ АЧХ ВПРАВО_ВЛЕВО, но КРУТИТ ЕЁ.
Причем так ведут себя не все динамики, это зависит от конструктива. Пользоваться этим можно и нужно, но главное, что возможности фильтра первого порядка очень ограничены. Например, так нельзя переломить данный динамик на 2 или 3 кГц. Чтобы это сделать, нужен фильтр не первого порядка.
Так что НА МОЙ ВЗГЛЯД (в этом-то я и пытаюсь разобраться), основную роль в случае 2ГД-40 будет играть не столько электрический фильтр, сколько АКУСТИЧЕСКИЙ ФИЛЬТР, если подразумевать под ним совокупность электрического, бокса, наполнителя, ПАС и т. д.).
В абсолютном большинстве других случаев, командует парадом фильтр электрический (исключая, конечно, полное влияние корпуса колонки на бас).
А фильтр для СЧ просто необходим.
Безусловно, надо оградить СЧ динамик от басового диапазона. Вопрос в том как это сделать лучше.
Вот огрызок фильтра 35АС-012
s90-crossover2-ldsound.ru_.jpg

Здесь лишний низ режет C2R3 и хорошо защищает СЧ динамик. Но я понятия не имею - фильтр второго порядка здесь плохо с точки зрения аудиофилии или нет, и насколько лучше ПО ФАЗЕ он согласутся с фильтром 2 порядка для НЧ динамика.
КТО МОЖЕТ ОБЪЯСНИТЬ?
Гасящий резистор последовательно лучше делителя.
Чем докажете? По-моему это неоднозначно.
 
Да, о пользе ПАС в окнах я пишу постоянно, раз за разом. ПАС в окнах достаточно легко настраивается.

Видно, что АЧХ подобна стрелке часов, а конденсатор НЕ ДВИГАЕТ АЧХ ВПРАВО_ВЛЕВО, но КРУТИТ ЕЁ.
Причем так ведут себя не все динамики, это зависит от конструктива. Пользоваться этим можно и нужно, но главное, что возможности фильтра первого порядка очень ограничены.
Это ложное впечатление. Конденсаторы, как им и положено, при уменьшении емкости сдвигают срез вправо. В первом случае четко видно деление на 2,5 кГц, а при половинной емкости примерно на 4 кГц.
Ложное впечатление получается из-за высокого и широкого горба АЧХ на частоте основного резонанса около 1,3 кГц.
Влево от резонанса работает естественный срез, с гораздо большим скатом, чем первый порядок.
 
Это ложное впечатление.
Экий Вы УПЁРТЫЙ, бесполезно вам что-то говорить.
ЧЁТКО видно ПОВОРОТ вокруг оси 6 кГц, а не сдвиг. Примеров много, но есть разные динамики, еще раз подчеркиваю.
Показываю крупно графики, как об стенку горох.
4-7mkf.jpg

Где здесь сдвиг? Если это сдвиг, то выше частоты раздела АЧХ будет ровной и это позволит двигать одним конденсатором всю АЧХ влево-вправо. Здесь поворот, при этом можно поймать ровную АЧХ, но он будет только в узком диапазоне т. к. возникает большой наклон. Первый порядок для идеальных динамиков. Редко удается удачно его применить.
Вопрос риторический, ответ читать не собираюсь.
Заранее знаю, что будет пустое упрямство.
 
Особая упертость не увидеть, где идет спад. И не видеть, что фильтр первого порядка работает как фильтр первого порядка, слишком слабо и примитивно.
Валит АЧХ и на 10, и на 20 килогерцах. Все это видно на приведенном графике.
 
Последнее редактирование:
На глаз можно только соли насыпать.))

НЧ-динамикам требовалось 37 литров. 4х25ГДН-3-4
Объём находящийся в работе равен 47 литрам. Корпус S90 Брянского завода
10 литров ни в ..., ни в Красной армии. Зато динамику СЧ диапазона воля-вольная! Ни одна .... за диффузор не держит.

300/5300 Герц.
СЧ автомобильный ШП 5,5", который всю жизнь играл в дверях авто (отношение бережное).
Посмотреть вложение 41351
адаптер L-Pad СЧ удален, а сам СЧ включен в противофазе. На ВЧ L-Pad смещён с - 6 дБ на - 3дБ.
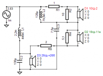
Если R1 поставить 5,1 ом и R5 2,7 ом, то становиться ровнёхонько, чудеса, однако. Данные импедансов подставлены.
 

Вложения

  • 3way1 XO-schema-1.png
    3way1 XO-schema-1.png
    11.2 KB · Просмотры: 188
  • 3way1 SPL.png
    3way1 SPL.png
    31.8 KB · Просмотры: 172
Последнее редактирование:
Считая себя обязанным, раз хвалился сделать, я вырезал из плотного материала толщиной 10 мм четыре прокладки 20 на 20 мм с отверстиями и установил их изнутри между динамиком и лицевой панелью.
Но не учел, что штатные шпильки короткие, поэтому гайки на динамик уже не накручивались.
Пришлось сделать опыт направив колонку динамиками вниз, держатся за счет своего веса, увы, хотел взять микрофон, но я не осьмирук...
Колонку держал на весу в руках.
Результат более чем убедительный.
Щель.png

Очевидное - Невероятное.
Красная линия - динамик в ЗЯ 18 литров, чёрная - тот же динамикс прокладками и кольцевой щелью изнутри около 10 мм. _shok_
Чтобы было меньше сомнений в стиле "выфсёврёти", фото. Корпус открыл, при измерениях герметизация была неплохая. Колонка на табуретке лицом вниз.
P1317545.JPG

Ну и для сравнения
3 ts.png

Красная линия не трогалась - это в корпусе без прокладок, черная - динамик вынут из корпуса, в воздухе. Любопытно, что резонанс чуть-чуть выше, чем в корпусе с кольцевой щелью.
Повторяю, крайне интересно, что нет и намёка на двугорбость.
 
Последнее редактирование:
Считая себя обязанным, раз хвалился сделать, я вырезал из плотного материала толщиной 10 мм четыре прокладки 20 на 20 мм с отверстиями и установил их изнутри между динамиком и лицевой панелью.
Но не учел, что штатные шпильки короткие, поэтому гайки на динамик уже не накручивались.
Пришлось сделать опыт направив колонку динамиками вниз, держатся за счет своего веса, увы, хотел взять микрофон, но я не осьмирук...
Колонку держал на весу в руках.
Результат более чем убедительный.
Посмотреть вложение 41451
Очевидное - Невероятное.
Красная линия - динамик в ЗЯ 18 литров, чёрная - тот же динамикс прокладками и кольцевой щелью изнутри около 10 мм. _shok_
Чтобы было меньше сомнений в стиле "выфсёврёти", фото. Корпус открыл, при измерениях герметизация была неплохая. Колонка на табуретке лицом вниз.
Посмотреть вложение 41452
_shok_ Придётся Вам стать осьмируком и сделать сравнительные измерения АЧХ. Ещё бы амплитуду как-то засечь на разных частотах. Например, по стуку ))
А какая резонансная без оформления? Тоже 30?
 
Повторяю, крайне интересно, что нет и намёка на двугорбость.
Еще раз о том же.
Надо снимать до одного Герца, тогда и видно будет первый горб.
Но если настройка этого ФИ будет больше, чем на две третьих октавы ниже основного резонанса, то первый горб будет малой высоты. Если в ящике большие щелевые потери, то первый горб еще больше уменьшится. Притом до такой степени, что это будет уже ближе к оформлению ОЯ.
Более рационально динамик укрепить на кольцевую пластину, и настраивать оформление шириной этой пластины, и расстоянием ее от передней панели. Но это гораздо более морочно, чем просто выбрать диаметр трубы ФИ, и укорачивать ее при настройке.
В прошлом веке был краткий период моды на такой вид ФИ.
 
Последнее редактирование:
Включил кондиционер (днём это делаю нечасто, чтобы не изнежиться), малость охладил голову и мозги заработали.
Всё просто и логично. Динамик установленный в ЗЯ, но с щелью у диффузора, очень близок к динамику без корпуса так как сопротивление для АКЗ очень маленькое. Поэтому и резонансы почти совпадают.
Значит звуковое давление (АЧХ) в ЗЯ с кольцевой щелью будет таким же как у динамика без корпуса т. е. сильный монотонный спад от 1...2 кГц и ниже.
Проверить микрофоном не смог по техническим причинам. Теперь и проверять особого желания нет, может под настроение попробую, хотя зазор придётся делать очень малым - крепёжные шпильки не позволяют.
По поводу ППУ подвесов от Ремдинамика (сомневаюсь, что в Аудиомании они сильно другие).
Они много хуже мягких резиновых подвесов от 10ГД-30Е, но лучше подвесов задубевших.
В результате их применения, 10ГД-30 будет нормально работать в ЗЯ примерно 40 литров.
При добротности 0,6 они годятся только для ЗЯ.
Любопытно, что разминкой можно уменьшить добротность ниже 0,5 и снизить резонансную частоту, но эффект кратковременный и после "отдыха" параметры ползут "вверх".
Сделал я еще один перспективный опыт, но боюсь, тоже будет откат обратно.
Нужна какая-то жидкость, которая действовала бы на материал, делая его мягче и эластичнее.
 
Также прихожу к выводу, что получился ОЯ с присоединённой массой воздуха, что снизило резонанс. Фазоинвертор должен иметь правый пик выше, чем в ЗЯ, обязательно. Измерять АЧХ нет смысла.
Нужна какая-то жидкость, которая действовала бы на материал, делая его мягче и эластичнее.
И мне нужна. Доктор Вакс у официалов недоступен, керосин стремает. Что реально взять? Коллега заполучил пару RFT, НЧ имеют 41 и 51 Гц на воздухе, второго надо опустить. Пока разминали, но результат недостаточен.
 
И мне нужна. Доктор Вакс у официалов недоступен, керосин стремает.
Я сделал пару нормальных 10ГД-30Е с штатными резиновыми подвесами. Давным-давно размял их несколько раз с реставратором шин Dr.Wax (жёлтый флакон) и та разминка держится до сих пор, резина блестит и не высохла.
Насколько я знаю, реставраторов резины множество, но другие я не испытывал. Этого Вакса для резиновых подвесов рекомендую.
К чему я всё это лишнее пишу.
У второй пары заменил резину на Ремдинамовский ППУ. Для одного динамика стало хуже (где резина была получше), у другого - лучше. Ну были надежды на ППУ, а он оказался похож не на "советский поролон" а на полиуретан из которого подошвы обуви делают - "сносанет". Опыт считаю скорее неудачным, поэтому и пишу.
И раз нечего терять, обработал "плохой" ППУ средством для резины. В сыром виде результат обнадежил. Резонанс понизился заметно. На резине надо долго ждать пока "вакса" подсохнет, а ППУ впитывает его как губка, поверхность становится липкой. Но надо прождать сначала день-другой, чтобы делать первые выводы.
Если будет хотя бы небольшое улучшение, надо обработать еще раз и прождать минимум неделю.
Если не забуду, напишу что получилось.
Была мысль смазать силиконовой смазкой - она тоже не сохнет. Проблема в том, что при неудаче назад не отыграешь, а выкидывать жалко, хотя, наверное, придется.
Что реально взять? Коллега заполучил пару RFT, НЧ имеют 41 и 51 Гц на воздухе, второго надо опустить. Пока разминали, но результат недостаточен.
Подвес - бумага или резина?
С бумагой ясно - водка (разведеный спирт) постоянно по чуть-чуть добавляемая и генератор. Но можно разбить подвесы в хлам - надо аккуратно.
Резина - авто восстановитель приводных ремней.
Поскольку резины все разные, как и восстановители, результат не гарантирован никак.
Разминка насухую не имеет смысла.
 
Последнее редактирование:
У коллеги - RFT Kompaktbox B 9251. Динамики целы, фильтр - позорный, НЧ напрямую.Так что - "продолжение следует"!
Думаю, здесь анонс, а продолжение лучше поместить в уже имеющуюся тему по приведенной ссылке - так будет проще искать и выбирать владельцам данных колонок или динамиков.
Тема особо не загажена, всего 4 страницы.
По хорошему, чтобы были НЧ, нужен ящик побольше, литров 30...40.
Штатно он на НЧ как 10МАС-1М при ящике в 1,5 раза меньше. Но понимаю, что главное - Компакт.
Фильтры в колонках поставляемых из ГДР в СССР сделаны такими же внучками, как Шольц - месть за 1945. Штатные фильтры получше.
Я сделал лучше штатных (проверьте из интереса и напишите, если я не прав).
Вы можете сделать еще лучше (я бы на Вашем месте обязательно поискал бы их).
У меня получился достаточно мягкий комфортный звук. Средние не раздражают, к чему я и стремился.
Умеренный бас (малюсенький объем) и соответствующий верх - пищалка отсутствует.
По вкусу можно поднять уровень ВЧ что сделает звук более ярким, но это чисто на любителя. Излишняя яркость для меня нарушает тональны баланс и звук на грани утомительности при продолжительном прослушивании.
Колонки, на мой взгляд, для спокойного фонового звука.
Уверен что добавив корректор Линквица, можно получить бас помощнее, но тогда желательно добавить пищалочку, а место для неё только сверху.
В целом, хорошие динамики (басовики могут штатно стоять разные - на 25 и 40 Вт), СЧ-вч динамик хороший, лучше, чем наши 2ГД-40 и 5ГДШ-3-8.
Для небольшой комнаты колонки - в самый раз.
 
Думаю, здесь анонс, а продолжение лучше поместить в уже имеющуюся тему по приведенной ссылке - так будет проще искать и выбирать владельцам данных колонок или динамиков.
Тема особо не загажена, всего 4 страницы.
По хорошему, чтобы были НЧ, нужен ящик побольше, литров 30...40.
Штатно он на НЧ как 10МАС-1М при ящике в 1,5 раза меньше. Но понимаю, что главное - Компакт.
Фильтры в колонках поставляемых из ГДР в СССР сделаны такими же внучками, как Шольц - месть за 1945. Штатные фильтры получше.
Я сделал лучше штатных (проверьте из интереса и напишите, если я не прав).
Вы можете сделать еще лучше (я бы на Вашем месте обязательно поискал бы их).
У меня получился достаточно мягкий комфортный звук. Средние не раздражают, к чему я и стремился.
Умеренный бас (малюсенький объем) и соответствующий верх - пищалка отсутствует.
По вкусу можно поднять уровень ВЧ что сделает звук более ярким, но это чисто на любителя. Излишняя яркость для меня нарушает тональны баланс и звук на грани утомительности при продолжительном прослушивании.
Колонки, на мой взгляд, для спокойного фонового звука.
Уверен что добавив корректор Линквица, можно получить бас помощнее, но тогда желательно добавить пищалочку, а место для неё только сверху.
В целом, хорошие динамики (басовики могут штатно стоять разные - на 25 и 40 Вт), СЧ-вч динамик хороший, лучше, чем наши 2ГД-40 и 5ГДШ-3-8.
Для небольшой комнаты колонки - в самый раз.
Продолжение будет в соответствующей теме, корпус увеличивать не планируется. Комната 3,5*5 метров, колонки под короткой стеной примерно (не точно) на 1/4 и 3/4 длины. Расстояние до них выберем по нормальной картине стоячих волн в комнате. 34 Гц от продольного резонанса мешать не будут, только помогать.
 

Статистика форума

Темы
3,301
Сообщения
262,516
Пользователи
2,545
Новый пользователь
vlad'mir
Назад
Сверху Снизу