АБ1 – гибридный усилитель мощности

  • Автор темы Автор темы LDS
  • Дата начала Дата начала

Рейтинг схемы по 5-ти баллам

  • 1

    Голосов: 2 5.9%
  • 2

    Голосов: 0 0.0%
  • 3

    Голосов: 1 2.9%
  • 4

    Голосов: 3 8.8%
  • 5

    Голосов: 28 82.4%

  • Всего проголосовало
    34
Павел, можно попробовть МБГЧ, но старых годов, до 80-х
К40-У9, 0,68-1мкф*200в
Полистирол К71-5, есть 1мкф*160в
Слюда КСГ, ССГ, но до 0,1мкф
Полипропилен К78-4, для движков, металл, диаметр 26, длина 45-60 мм, 3,3-6,8мкф*160в
Чем больше номинал разделительного конденсатора, тем меньше на нём напряжение и тем меньше требования к качеству.
 
Марков Николай, однозначно НЕТ!
Сразу слышно, КБГ-И, ОКБГ-И емкость 0,05-0,1мкф, больше не бывает, фольговые бумага-масло, самые лучшие из наших. На прямонакале даже другие не хочется... Ставлю Сразд=0,05-0,1мкф, и Rразд=820ком-470ком, например.
А разные К42-У2, советские К73-16, К73-17, емкость 0,1мкф и даже 1мкф-2,2мкф, не самые плохие, ну не хочу. Кстати, К42-У2 новые, лежали на складе, оказались еще с дикой утечкой...
 
К42-У2 на заводе был ящик, на разную ёмкость, разобрал, глянул внутренности, ставил только в питание, шунтами, все равно толку от них ноль. А к40 -у9 это фольга и маслом пропитанная бумага. Все как надо. А еще лучше многих иных КБГ-м 1 и 2. Они в Кинапах ставились. вечные кондёры.

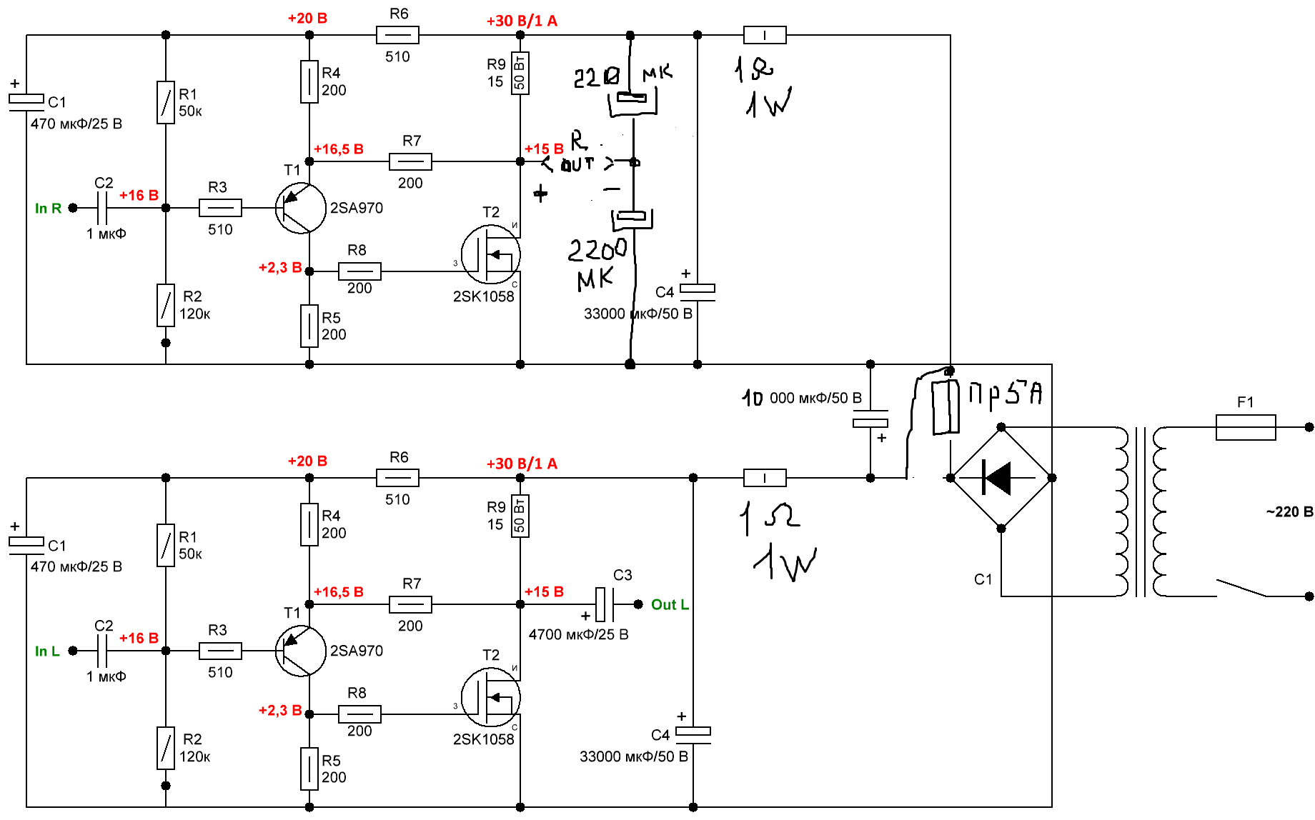
Вернувшись к теме АБ1, добавлю, что в процессе возни со схемой и выслушивания вариантов, пришел к выводу. что для 4-омной акустики делается вариант с невысоким- до 24 в -питанием, низкоомным резистором нагрузки стока, -7-10 ом, током поболее, 1, 5-2 А. А для 8-омной нагрузки берем резистор 12-15 Ом, питание повыше, 32- 36 -40в, ток примерно 1 А.
Тогда и мощность в нагрузке получается одинаковая, и тепловыделение примерно одинаковое.

Прослушивание готового макета выявило редкую детальность в сочетании с необычайной эмоциональностью и душевностью звучания. Эта детальность даже иногда излишняя, не привык я к такому рафинированному звуку, обычно он чуток "размазнёвый" , по меткому выражению Макса дизайнера.

На картинке -новая схема, версия 2.0

masterpg:
Павел, еще встречаются конд. REMIX, алюминиевая фольга в масле, 2-8мкф*160-250в, они похожи на МБГО и пр, но немагнитные, вроде медь. 2мкф*250в размер примерно 25*25*15мм, стоят в корректоре.
Тоже REMIX, полипропилен, до 4,7мкф, размер как 2-3 ириски. Вместе с Сименсом производили...
Эх, а я этих Ремиксов венгерских сколько выбросил из списанной ламповой техники....Светло-серые кондеры, были и с тремя ногами, фильтровые. Их крепили хомутами, своих лапок не было, громоздкие, лампами тогда не занимался, посчитал ненужным хламом.
 

Вложения

  • ab1_v2.0 ldsound.club.png
    ab1_v2.0 ldsound.club.png
    49.4 KB · Просмотры: 489
Добавлю СМ и МКВ, очень хороши, но можно еще слюды им добавить.
 
С кондерами СМ давно завязал, громоздкие очень, и преимуществ не заметил, ИМХО.
В питании на кенотрон мне нравиться старый Siemens MKV 10мкФх420В(ном 600В), два в параллель, запитка с кена 5ц3с 2 * ~330в, и 2 * ~160в с с двух диодов 1n4007, так даже на электролит не искрит, Александр Бокарёв давно рисовал. Работает с 2009 года.
МКВ конечно хорошо, бумага + станиолевая фольга, но хрен найдешь...
У меня разделительный 0,1мкф*600в Black cat бумага-масло, и Multicap rtx 0.47мкф*400в.
 
Дима, я сейчас занят вашей темой, полумост на выходе АБ1. Его глубинный смысл- нет нужды сооружать защиту динамика. А неудобство- неравноплечая схема самого выходного каскада, отчего относительно средней точки полумоста с выхода усилителя туда прёт пульсация, слышимая в колонках. И наша мудрость в преодолении этой засады- сделать наш полумост также неравноплечим, но - емкостями в плечах, в соответствии с внутренним сопротивлением плеч выходного каскада. Замудрено пишу? Не страшно, выложу схему. там все будет понятно всем.
Потерпите выходные, сделаем. Ф.и.г.н.я.

Недавний финальный вариант АБ1 с питанием 32 в, резистором 15 Ом в стоке и лампой 6SN7GT в драйвере радует слух именно в эти мгновения, когда стучу по клаве. звук безупречен, ламповый в нюансах. В нем все прелести настоящего богатого звука лампы. Шоб мне здохнуть.
 
Набросал стерео вариант v2.0 вроде правильно?:
АБ1 ver 2.0.png


А что если применить пару латералов 2sk1058 и 2sj162 в классе А?

Какое расстояние от силового трансформатора до платы с выходным транзистором можно считать минимальным. При условии что сам трансформатор будет накрыт кожухом толщиной 1 мм из металла?
 
Последнее редактирование модератором:
Набросал стерео вариант v2.0 вроде правильно?:
Посмотреть вложение 4361

А что если применить пару латералов 2sk1058 и 2sj162 в классе А?
Делал такие схемы, двухтактные, с комплементарной парой на выходе, получилось неплохо в варианте АБ2, на опере, и в варианте Линси Худа. Просто повторитель с резистором с стоке дал кислотный призвук, свистящий окрас, отказался в итоге. Пара полевиков в А и АБ режиме баса не давала , отказался тоже. АБ1 победил всех.
Была дурная идея сделать двухполярное питание, относительно земли привязать к нему два канала АБ1, один на N полевике, другой на Р. Не макетил, просто мысль такая есть.

Какое расстояние от силового трансформатора до платы с выходным транзистором можно считать минимальным. При условии что сам трансформатор будет накрыт кожухом толщиной 1 мм из металла?
У меня трансформатор питания рядом с входным регулятором уровня, и ламповым предом. Никаких помех не замечено. И кожуха нет тоже .

Набросал стерео вариант v2.0 вроде правильно?:
Посмотреть вложение 4361

А что если применить пару латералов 2sk1058 и 2sj162 в классе А?
Мелочь одна не помешает. На входе моста я сделал "типа предохранитель" в виде пары свитых проволочек, вытянутых из многожильного провода МС , одна проволочка при включении сгорела, две держатся уже с месяц.
 
Я так понял, что если одеть кожух, то можно делать минимальное расстояние. Спасибо Александр.
 
Дмитрий, в схеме нет высокоомных цепей, на которые наведется помеха. И чувствительность её невелика.

Набросал стерео вариант v2.0 вроде правильно?:
Посмотреть вложение 4361

А что если применить пару латералов 2sk1058 и 2sj162 в классе А?
уРА! Сбылось! Смакетил и настроил вариант включения нагрузки в полумост из двух этажей банок. Нулевая точка включения нагрузки не землится никуда, так и висит между этажами, а второй конец нагрузки включен на выход усилителя.
Итак, номиналы , обеспечившие практически нулевой фон на самом высоко чувствительном пределе осциллоскопа такие: нижняя емкость 2200мкф 35в, верхняя емкость 220 мкф 35в.

То есть, отношение емкостей низ-верх ровно 10 к 1, в соответствии с импедансом плеч усилителя, верхнее -15Ом, нижнее- примерно 1, 5 Ома. Получился частотно-сбалансированный емкостной мост из двух RC плеч. пульсаций в его диагонали нет , они там на уровне шума .

Когда настроил полумост, сравнил уровень пульсаций в исходном варианте , с одной емкостью с выхода усилителя и нагрузкой в землю. С настроенным мостом - пульсаций нет в принципе.
дело за малым- перепаять выходные емкости с одной на две, и закрыть тему АБ1.

Кстати. Можно взять эту парочку конденсаторов - другого номинала, 4700мк плюс 470мк вверху. Полоса пропускания уедет ниже , герц к 5-10.
Эти конденсаторы играют двойную роль, фильтруют помехи, наводимые на длинные провода от главного блока питания, чуток додавливают пульсации ну и замыкают через себя звуковой ток в динамики. И как утверждает дядя Паша Пыжэ, такая конфигурация имеет интересное свойство, звук не зависит от типа применяемых конденсаторов, можно ставить что есть, не оглядываясь .
 
Дмитрий, в схеме нет высокоомных цепей, на которые наведется помеха. И чувствительность её невелика.


уРА! Сбылось! Смакетил и настроил вариант включения нагрузки в полумост из двух этажей банок. Нулевая точка включения нагрузки не землится никуда, так и висит между этажами, а второй конец нагрузки включен на выход усилителя.
Итак, номиналы , обеспечившие практически нулевой фон на самом высоко чувствительном пределе осциллоскопа такие: нижняя емкость 2200мкф 35в, верхняя емкость 220 мкф 35в.

То есть, отношение емкостей низ-верх ровно 10 к 1, в соответствии с импедансом плеч усилителя, верхнее -15Ом, нижнее- примерно 1, 5 Ома. Получился частотно-сбалансированный емкостной мост из двух RC плеч. пульсаций в его диагонали нет , они там на уровне шума .

Когда настроил полумост, сравнил уровень пульсаций в исходном варианте , с одной емкостью с выхода усилителя и нагрузкой в землю. С настроенным мостом - пульсаций нет в принципе.
дело за малым- перепаять выходные емкости с одной на две, и закрыть тему АБ1.

Кстати. Можно взять эту парочку конденсаторов - другого номинала, 4700мк плюс 470мк вверху. Полоса пропускания уедет ниже , герц к 5-10.
Эти конденсаторы играют двойную роль, фильтруют помехи, наводимые на длинные провода от главного блока питания, чуток додавливают пульсации ну и замыкают через себя звуковой ток в динамики. И как утверждает дядя Паша Пыжэ, такая конфигурация имеет интересное свойство, звук не зависит от типа применяемых конденсаторов, можно ставить что есть, не оглядываясь .
Схему я так понял сделаете в ближайшее время?
 
ММММ.....думал, на пальцах и мычанием понятно рассказал))))) Придется рисовать, завтра- прямо с вечера))))
АБ1 версия 2 исправл и дополн.png


Дмитрий, я не нашел на схеме общего минуса, он же сигнальная земля и минусовое питание драйвера на лампе, к этому проводу притянут входной регулятор . А динамики (колонки) висят под потенциалом средней точки,+15в, в воздухе, в диагонали полумоста.
 
Последнее редактирование модератором:
ММММ.....думал, на пальцах и мычанием понятно рассказал))))) Придется рисовать, завтра- прямо с вечера))))Посмотреть вложение 4408

Дмитрий, я не нашел на схеме общего минуса, он же сигнальная земля и минусовое питание драйвера на лампе, к этому проводу притянут входной регулятор . А динамики (колонки) висят под потенциалом средней точки,+15в, в воздухе, в диагонали полумоста.
Да я может и схему не верно нарисовал.
На пальцах мне не понятно, по фильтру для АС я еще могу сообразить, а здесь нет, лучше нарисуйте)
Я вот только заметил (как раз и объясните). В варианте АБ1 (первом) тоже так. У нас на выходе сидит питание +15 В. В версии 2.0 питание не дойдет до АС через выходной электролит.
А как теперь быть и собственно в версии первой, почему постоянка 15 В не попадет на АС, если она на ней сидит?
 
Она сидит по обеим концам динамика, ток постоянный не течет никуда, только звуковая переменка. Прекрасный безопасный способ включения нагрузки без сочинения системы защиты.
Вот гляньте, в 25й раз, схему Акулиничева, он давно предложил такое включение.
1.gif


Дмитрий, схема практически только сейчас обрела законченный вид, вы уж извините, что не успеваете за мом полетом мысли( а скорее- помётом :) ). Но зато сложилось в лучшем виде и звуке. Это точно. АБ.

Вай. Теперь я опечатался . Предохранитель у меня по жизни врезан в вывод вторички, на ВХОДЕ МОСТА , а не в плюсе питания!!!!!
 
Дядя Пыжэ, с транзистором одиночным, даже супербэтта, лампового звука не добыть. У транзисторов всех ВАХ пентодная, без ООС гадкая, звук такой же гадкий и кривой.
А завел ООС- другие козлы вылезают, уже последствия самой оос. Нет в мире совершенства.

Будьте Здоровы! Какие тайные послания предпочитаете?(при случае посылочку "досыпать")
Вы меня закидали дарами, еле выбрался))) И кем нужно быть, чтобы в ответ - желать новых даров? :)

Самое главное. Схемка АБ 1 после нескольких заходов в штопор и выхода из него кажется, сложилась именно так, как задумано было: стаба нет, питание предельно простое, фон нулевой , лампа в раскачке, вентилятор не нужен, радиаторы градусов 60-70, неплохо. Нагрузка включена в настроенный полумост, обеспечивающий безопасность динамикам и нечувствительность к пульсациям и броскам по питанию при пуске. А самое-самое главное то, что звук этого устройства достойный. Уже и не знаю. удивит ли после ремонта мой лампач по сравнению с этим чудом.
 
Заказал на Тао пучек латералов, готовлюсь потихоньку к сборке.
В связи с чем пара вопросов:
Какой мощности нужен транс?
Достаточно ли таких радиаторов?
100х90х26мм размер
DOC001140985.jpg
 
мои радиаторы 170 на 100 на 40. Площадь вроде 1200см квадр.
Транс применялся сперва ТН60, но зудел после прогрева, сейчас дядь Пашин тор могучий.Не зудит, аж скучно. Мошность , как понимаю жизнь, два по 32 вольта 1 ампер это 64 ватта, да запас тройной, значит, 180 - 200 ватт надо. Хотя, горячий силовик тоже работает и неплохо)))
Можно по одному ТН-46 на канал применить.
Вашего радиатора хватит, если оторвете мощный резистор от него, чтобы обдувался воздухом, не раскаливая радиатора.
 
мои радиаторы 170 на 100 на 40. Площадь вроде 1200см квадр.
Транс применялся сперва ТН60, но зудел после прогрева, сейчас дядь Пашин тор могучий.Не зудит, аж скучно. Мошность , как понимаю жизнь, два по 32 вольта 1 ампер это 64 ватта, да запас тройной, значит, 180 - 200 ватт надо. Хотя, горячий силовик тоже работает и неплохо)))
Можно по одному ТН-46 на канал применить.
Вашего радиатора хватит, если оторвете мощный резистор от него, чтобы обдувался воздухом, не раскаливая радиатора.
А резистор же тоже греется солидно? Под него тогда отдельный радиатор, да?
 
Пред с усилением 10-20 конечно же можно добавить. другой вопрос- как оно сложится все . Если пред- какая-нибудь транзисторная мулька с кислотным звуком. Лампа решает многие главные проблемы одним щелбаном. Вся трудность -питание ей сочинить. И то\. с таким током это вообще не проблема.
 
Нет, не нужно , просто радиаторы добавить вдвое.

Раз такое дело, схема сложилась и звучит как надо и упрощать нечего, есть идейка взяв платочку побольше прежней, разместить на ней и парочку выходных звуковых электролитов. 2200мк и220мк, получится законченный модуль от входа до выхода, с контактами входа. выхода и питания. Такой вот шикардосик. Крути его куда хошь. Резистор, правда, снаружи останется.
В принципе, оно так и было, с двумя электролитами, но схема была иная, с привязкой сигнальной земли к висящему нулю двух этажей . Сейчас земля сигнальная на общем минусе питания, а динамики висят под половиной питания поперёк. зато фон нулевой.
 
Так схема по версии 2.0 притерпела изменения?
 
да. Предохранитель перед мостом, на вторичке сразу.
Два этажа баночек, 220мк вверху, 2200мк внизу, минус колонки к точке встречи этих емкостей.
За мостом хватает 10 тыс мк 50в, фон нулевой.
Впечатление, что схемка сложилась и больше доработок не будет, все устраивает и все задумки применил и они работают. Забавно, что все это придумано в 17 году, 3 года назад и только сегодня звучит в виде крепкого макета. На который уже точат уши и зубы желающие.

Сейчас два радиатора прикручены к фанере, но по-разному: один с краю , другой посредине листа. И на ощупь заметна разница в нагреве обоих, тот, что с краю, нагрет меньше. Обдув лучше.
 
Последнее редактирование:
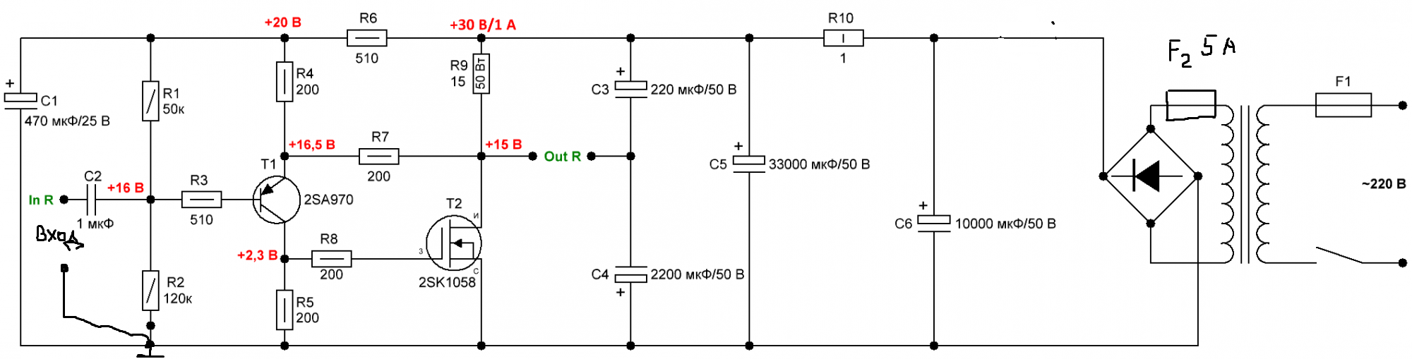
10 герц вам хватит? Или можем ниже сделать, взяв банки по выходу не 220 мк и 2200 , а 1000мк и 10 000? Гулять, так гулять.
На 8-омной нагрузке скол полки меандра 50 проц был на 63 Герцах, значит, ежели поделим на два Пи, получим нижний край 10 Герц.
Конечно хватит. А вот и поправленная схема АБ1 ver 3.0:
АБ1 ver 3.0.png
 
И таки где сигнальная земля?
 
Она на минусе общего питания, а вот земля колонки уже висит на точке встречи двух этажей выходных конденсаторов и к сигнальной земле не привязана напрямую.
АБ1 ver 3.1.  правильная.2.png
 
Последнее редактирование модератором:
Она на минусе общего питания, а вот земля колонки уже висит на точке встречи двух этажей выходных конденсаторов и к сигнальной земле не привязана напрямую.
Я догадался.
Но на схеме неплохо бы обозначить, конечно.
Накидал печатку, хорошо бы свежим взглядом проверить.
Аннотация 2020-06-10 104035.jpg
 
Последнее редактирование модератором:
Я догадался.
Но на схеме неплохо бы обозначить, конечно.
Накидал печатку, хорошо бы свежим взглядом проверить.
с5 на плате не поместится, дура ещё та. R3 антизвон, его бы горизонтально напрямую от базы транзистора к делителю смещения, не тянуть вниз. R8 тоже антизвон, его бы прямо к ноге затвора притянуть, и взять мизерной мощности, 0,125-,0,25 ватта.
А так- красотень.
Я свою платку думаю вытянуть не вдоль, а поперек, чтобы банки все уместить, по вертикали. И тогда плата не вылезет за край радиатора, так как транзистор полевик крепится у меня посредине радиатора, для равномерного отбора тепла в стороны. Резистор 15 Ом с краю, на шайбах заеркплен, чтобы тепло не гнал в радиатор, транзистору жизнь не усложнять.
банку 33000мк вместе с соседней и входной емкостью спокойно монтируем где удобно, тянет провода к плате усилителя, а на ней выходные банки являются развязкой от помех, наведенных на провода.
 
Последнее редактирование:

Статистика форума

Темы
3,196
Сообщения
248,065
Пользователи
2,455
Новый пользователь
Станислав В..
Назад
Сверху Снизу