AliExpress ✈

Андрей С

3 ранг
Регистрация
14 Июл 2019
Сообщения
26
Реакции
20
Репутация
17
Возраст
51
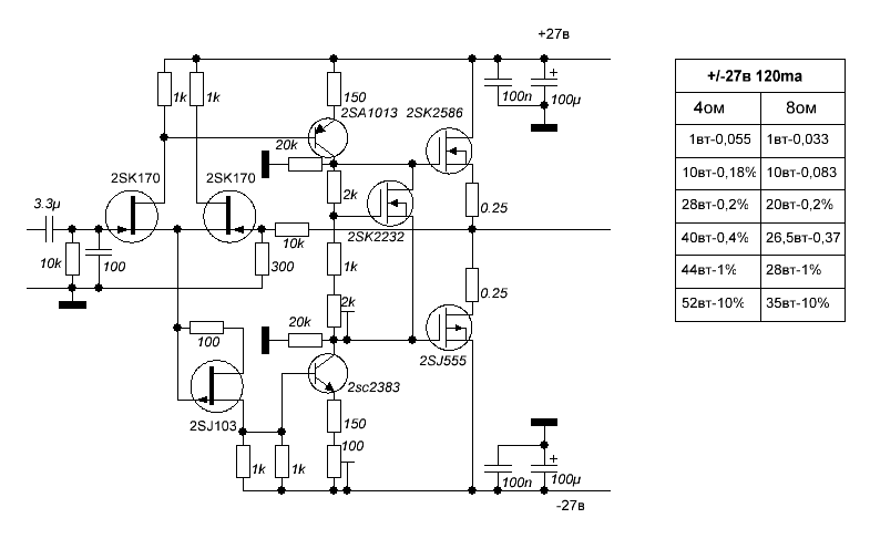
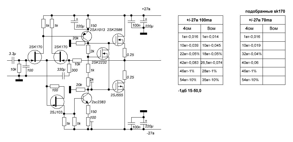
На озоне в новый год заказывал такие платы, подкупила цена где-то примерно 350 руб (непомню, сейчас 541 руб, у других продавцов пишут 428 руб есть), пришло 14 января, еще не собирал. Силовые три транзистора бэушные, немного помятыми выводами, один электролит погнули при доставке - на замену. Зарисовал схему, электролиты по питанию 100 мкФ 100В и керамика 0,1 мкФ, сейчас увидел, что на схеме по отрицательному плечу забыл указать их. Дифпара на плате указана как К366, стоят 2SK170
https://www.ozon.ru/my/reviews?page=2&sort=usefulness_desc
Посмотреть вложение 130091
Покупал в новогодние праздники 4 таких платы. Одна попалась с пробитым выходным транзистором 2SK2586, в другой невозможно выставить 0 на выходе, пришлось конденсатор последовательно R7 в оос поставить и параллельно R9 конденсатор 220µ (нелинейные искажения снизились) . За эти деньги хорошая игрушка для творчества.
 

Вложения

  • Китай на полевиках.GIF
    Китай на полевиках.GIF
    14.2 KB · Просмотры: 77
  • Китай на полевиках2.GIF
    Китай на полевиках2.GIF
    18.3 KB · Просмотры: 81

slami

1 ранг
Регистрация
15 Янв 2021
Сообщения
1,417
Реакции
1,121
Репутация
58
Возраст
53
Страна
Россия
Город
Иркутская обл.
Имя
Вячеслав
У меня транзисторы целые, но собирать сейчас времени нет
P.S. транзисторы не магнитятся
 
Последнее редактирование:

scamp

1 ранг
Регистрация
28 Окт 2021
Сообщения
1,704
Реакции
1,342
Репутация
68
Страна
Россия
Город
Ростов-на-Дону
Имя
Александр
Насчёт Алика на вашем месте не был бы таким увереным.
Сколько покупал не разу не попался на битые транзисторы, а так как их выкусывают из фирменных рабочих изделий поэтому и характеристики у них в районе 5% из 10-ти заказанных всегда удается выбрать 3 пары остальные идут по одиночки как силовые ключи по разному назначению. Ну и цена соответствующая.
 

Никитич

1 ранг
Регистрация
28 Ноя 2019
Сообщения
796
Реакции
504
Репутация
49
Возраст
65
Прислали классные светодиодные лампы в мой светильник с лупой, вместо быстро перегорающих ламп. Будем жить!
20230215_122246.jpgQUICK228F.jpg
 
Последнее редактирование:

Vik

2 ранг
Регистрация
21 Авг 2020
Сообщения
741
Реакции
415
Репутация
36
Имя
Виктор
Не понимаю какой смысл молиться на чуйдатворясчие лийтералы когда есть нормальные недорогие биполяры. А почему не Vfet-ы или SIT-ы?. Фигня вопрос.

1743747942090.png
 

Vachula

3 ранг
Регистрация
18 Сен 2021
Сообщения
209
Реакции
83
Репутация
19
Страна
Россия
Предупреждений
2
Цены в Элитане, Промэлектронике, ЧипДип и на АлиЭкспресс.
Так в Чипе-Дипе тоже риск на китайское палево нарваться есть.
Сам недавно попал, заказал энкодер Bourns, так прислали китайскую реплику.
 

Profi

2 ранг
Регистрация
3 Дек 2021
Сообщения
270
Реакции
470
Репутация
27
Страна
Родина
Город
Тюмень
Имя
Евгений
в Чипе-Дипе тоже риск на китайское палево нарваться есть
В последние годы существенно выше 50%.
А Али - ну что сказать - все больше похож на цыганский табор. 9 из 10 продавцов норовят обжулить, и золото у них самоварное.
 

Profi

2 ранг
Регистрация
3 Дек 2021
Сообщения
270
Реакции
470
Репутация
27
Страна
Родина
Город
Тюмень
Имя
Евгений
Ну что, карапузики, - приплыли? Сяоняо тупит. Третью неделю три посылки уже в городе, но не могут до меня добраться.
Проверил стоимость доставки: за корпус просили две недели назад 8 тыр, сейчас 22 тыр!
Чё-то я напрягся.
 

Виктор Я

1 ранг
Регистрация
26 Мар 2024
Сообщения
1,265
Реакции
542
Репутация
40
Страна
Украина
Город
Николаев
Не ожидал от китайцев такого подвоха
Заказал
Посмотреть вложение 129951Зеленая для сравнения
Вместо 1ТБ 100ГБ, записьівалась часов сорок, дваждьі нажимал пропуски зависших файлов
Далее ничего не впихивается
Определяется как 1ТБ
Маленькая после получаса записи перестала определяться
Посмотреть вложение 129952
Транзисторьі не DN2540, похоже какие-то обьічньіе мосфетьі, открьіваются плюсом
Хочу открьіть спор, но никогда єтого еще не делал
По каждой позиции пришлось поспорить, но в результате вернули средства (на бонусньій счет)
По флешке и транзисторам - все
По накопителю 70%
Внутри его бьіла другая флешка
20250405_104753.jpg
Обратно ничего не отправлял
Теперь буду искать еще какую-нибудь фигню, чтобьі израсходовать бонусьі:unsure:
 

sirius111111

1 ранг
Регистрация
15 Мар 2023
Сообщения
1,001
Реакции
921
Репутация
41
Страна
Украина
Город
Одесса
Имя
Александр
По каждой позиции пришлось поспорить, но в результате вернули средства (на бонусньій счет)
Странно как-то, мне всегда возвращают на карту. Обычно спор длится не более 24 часов, но нужно предоставить фото и видео с аргументацией.
В последнее время все распаковки делаю под видеозапись, начиная с трек-номера нераспакованного пакета, который приехал.
 
Последнее редактирование:

Виктор Я

1 ранг
Регистрация
26 Мар 2024
Сообщения
1,265
Реакции
542
Репутация
40
Страна
Украина
Город
Николаев

sirius111111

1 ранг
Регистрация
15 Мар 2023
Сообщения
1,001
Реакции
921
Репутация
41
Страна
Украина
Город
Одесса
Имя
Александр
Там писали, что на карту могут вернуть в течение не более 30 дней, но я не стал нажимать
Мне позавчера пришли деньги назад, ждал 3 дня с момента возврата. Вернули потому, что продавец отправил магниты через новую почту а она и мистэкспресс не берут такие посылки. Только укрпочта и ждать дольше.
Заказал в магнетиксе, дороже в два раза, но намагниченность выше и приехали за день. Жаль тесламетр вышел из строя, вся работа стала.
 
Последнее редактирование:

Алекс2

2 ранг
Регистрация
3 Авг 2024
Сообщения
378
Реакции
36
Репутация
8
Предупреждений
5
Лучше напишите, кто знает нормальные китайские фирмы выпускающие официальные копии по лицензиям, какое качество?
Я пока только знаю что UTC в принципе нормальные.
ICS и SPTECH делают много старых транзисторов, кто-то знает, какое у них качество и параметры?
 

Динозавр

1 ранг
Регистрация
31 Янв 2023
Сообщения
2,931
Реакции
865
Репутация
52
Страна
Россия
Город
станица Пашковская
Имя
Александр
Предупреждений
3
Тайвань (тоже Китай))).
кто-то знает, какое у них качество и параметры?
Ремонтный вариант для БРЭА. Без фанатизма (на предельных режимах) и с предварительной проверкой (лабораторкой на стенде) можно использовать.
Как у GP: совпадает количество ног, распиновка и основные параметры (без грейдов и кривых, могут быть маленькие кристаллы и несоответствие по ОБР). Некоторые производители честно предупреждают, что изделия не сертифицированы для промприменения и медтехники. Возможна распродажа некондиции (по бросовым ценам).

Inchange Semiconductor Company(ISC)

под торговыми марками ISC и ISCSEMI...
Продукция ISCSEMI широко применяется в автомобильной, медицинской, потребительской, электроэнергетической и других отраслях промышленности. Компания Inchange Semiconductor Company Limited имеет собственные патенты, соответствует стандартам системы менеджмента качества GB/T 19001-2016/ISO 9001-2015, а продукция соответствует международным стандартам ROHS и REACH.
Цены высокие:(
Подрядчики Пентагона используют, если что:)
 
Последнее редактирование:

Динозавр

1 ранг
Регистрация
31 Янв 2023
Сообщения
2,931
Реакции
865
Репутация
52
Страна
Россия
Город
станица Пашковская
Имя
Александр
Предупреждений
3

Resistorius

2 ранг
Регистрация
12 Апр 2023
Сообщения
613
Реакции
312
Репутация
28
Страна
Lietuva
Город
Klaipeda
Имя
Resistorius
ISC и Intersil продают в Европе как бюджетные замены оригинальным тошибам и прочим . ( хотя на сегодняшний день ценны улетели в космос ) Продают официальные дилеры типо Reichelt .
На маузере не видел .
Про качество читал отзывы на форумах.
Отваливающиюся ноги, перетертые маркировки и это у офицыальных продавцов. Понятно не всё и вся ,но примерно так .
Intersil вроде индийские поделия.
Одним словом бюджет .
Если достать оригинал то будут работать .
В Европе тут их называют ( 2 выбором ) что то типо 2 сорта .
1000035135.jpg
 

Russ

1 ранг
Регистрация
3 Фев 2023
Сообщения
1,574
Реакции
813
Репутация
47
Страна
Россия
Город
Pskov
Купил как раз таких, расковырял один, а там кристалл 1х1мм smile_10

IMG_006.JPG
 

Никитич

1 ранг
Регистрация
28 Ноя 2019
Сообщения
796
Реакции
504
Репутация
49
Возраст
65
На ваших написано "Тошиба"

А вот настоящие ONSEMI
 

Вложения

  • IMG_20221221_142121.jpg
    IMG_20221221_142121.jpg
    397.1 KB · Просмотры: 44
Последнее редактирование:

Алекс2

2 ранг
Регистрация
3 Авг 2024
Сообщения
378
Реакции
36
Репутация
8
Предупреждений
5
Купил как раз таких, расковырял один, а там кристалл 1х1мм smile_10

Посмотреть вложение 151123
Так ты конкретно подделку купил
А я про именно честных китайцев спрашивал.

ISC и Intersil продают в Европе как бюджетные замены оригинальным тошибам и прочим . ( хотя на сегодняшний день ценны улетели в космос ) Продают официальные дилеры типо Reichelt .
На маузере не видел .
Про качество читал отзывы на форумах.
Отваливающиюся ноги, перетертые маркировки и это у офицыальных продавцов. Понятно не всё и вся ,но примерно так .
Intersil вроде индийские поделия.
Одним словом бюджет .
Если достать оригинал то будут работать .
В Европе тут их называют ( 2 выбором ) что то типо 2 сорта .
Это как?
 

Resistorius

2 ранг
Регистрация
12 Апр 2023
Сообщения
613
Реакции
312
Репутация
28
Страна
Lietuva
Город
Klaipeda
Имя
Resistorius
Последнее редактирование:

R2D2

3 ранг
Регистрация
18 Авг 2025
Сообщения
59
Реакции
34
Репутация
1
Страна
Украина
Город
Гостомель
Имя
Alex
Второй сорт , что isc что Intersil , есть еще одна компания , не помню как называется. Крч Китайские/Индийские клоны
Вспомнил cdil , индийская шляпа .
Есть японская компания-производитель, которая делает (по слухам) аналоги снятого с производства.
Народ пробовал 2SK2881 в корректорах применять, точно не жаловались.
Встречаются на Алиекспрес разные, но брать только на ленте. _hm_
1757621217469.png
 

Вложения

  • 2SK2881_E.pdf
    508.3 KB · Просмотры: 19

Russ

1 ранг
Регистрация
3 Фев 2023
Сообщения
1,574
Реакции
813
Репутация
47
Страна
Россия
Город
Pskov
Так ты конкретно подделку купил
А я про именно честных китайцев спрашивал.
Честные китайцы? smile_1

На ваших написано "Тошиба"

А вот настоящие ONSEMI
Они могут любое написать если попросишь, хоть КТ315.
 

Алекс2

2 ранг
Регистрация
3 Авг 2024
Сообщения
378
Реакции
36
Репутация
8
Предупреждений
5
Честные китайцы? smile_1


Они могут любое написать если попросишь, хоть КТ315.
Да именно.
Суть в том, что покупают отбраковку ICS и SPTECH и пишут на ней тошиба или онсеми в подвалах, причем не той марки транзисторы.

А интересуют именно честные ICS и SPTECH и тому подобное-китайцы под своей маркой.
В принципе ничего сложного сделать нормальный транзистор по технологии 80-х нет.

UTC tda2050 - вот пишут что нормальные, по измерениям даже лучше оригинала ст оказались.
 
Последнее редактирование:

Resistorius

2 ранг
Регистрация
12 Апр 2023
Сообщения
613
Реакции
312
Репутация
28
Страна
Lietuva
Город
Klaipeda
Имя
Resistorius
Думаю нужно уточнить насчёт перетертых надписей .
Был не болшой детектив.
Прислали покупателю транзисторы с отшлифоваными надписями и свежей краской . После чего появилось куча вопросов , были запросы в тех поддержку и тд и тп.
Ответ от поставшика был примерно такой : транзисторы были поставленны напрямую от производителя в таком виде как есть и 100% оригинальные и качество поставшик гарантирует. Любые следы от модификаций если таковы есть - производились изготовителем.

Подсунуть левак не могуть позволить себе ни китайцы ни серьезные продавцы .Терять рынок в которы китайцам так сложно пробиться

Скорее всего детальки были закуплены у подрядчика и на детальках стояла надпись другой фирмы ,вот и всё.
 

Алекс2

2 ранг
Регистрация
3 Авг 2024
Сообщения
378
Реакции
36
Репутация
8
Предупреждений
5
Думаю нужно уточнить насчёт перетертых надписей .
Был не болшой детектив.
Прислали покупателю транзисторы с отшлифоваными надписями и свежей краской . После чего появилось куча вопросов , были запросы в тех поддержку и тд и тп.
Ответ от поставшика был примерно такой : транзисторы были поставленны напрямую от производителя в таком виде как есть и 100% оригинальные и качество поставшик гарантирует. Любые следы от модификаций если таковы есть - производились изготовителем.

Подсунуть левак не могуть позволить себе ни китайцы ни серьезные продавцы .Терять рынок в которы китайцам так сложно пробиться

Скорее всего детальки были закуплены у подрядчика и на детальках стояла надпись другой фирмы ,вот и всё.
Я спросил конкретно про ICS UTC SPTECH именно под своими марками, а не про тошибы и онсеми.
Кто нибудь тестировал именно транзисторы ICS UTC SPTECH?
 

Resistorius

2 ранг
Регистрация
12 Апр 2023
Сообщения
613
Реакции
312
Репутация
28
Страна
Lietuva
Город
Klaipeda
Имя
Resistorius
Я спросил конкретно про ICS UTC SPTECH именно под своими марками, а не про тошибы и онсеми.
Кто нибудь тестировал именно транзисторы ICS UTC SPTECH?
Ну так я про ICS и написал .
Если оригиналы, то будут работать норм, -просто по параметрам могут немного не дотягивать до тошибы
Про SPTECH и UTC не в курсе
 
Последнее редактирование:

Динозавр

1 ранг
Регистрация
31 Янв 2023
Сообщения
2,931
Реакции
865
Репутация
52
Страна
Россия
Город
станица Пашковская
Имя
Александр
Предупреждений
3
Unisonic Technologies Company Limited was set up in 1990, and it is the manufacturing supplier for high-tech semiconductor devices and IC design
 

PG

1 ранг
Регистрация
3 Дек 2019
Сообщения
1,145
Реакции
571
Репутация
52
знакомый купил 4 лампы .
прислали вместо американских наши 6н13с , на возмущение , мол что за хрень , ответили , что не переживайте -это аналоги советские , они даже лучше .

 

ginalex

1 ранг
Регистрация
2 Мар 2020
Сообщения
1,368
Реакции
638
Репутация
52
знакомый купил 4 лампы .
прислали вместо американских наши 6н13с , на возмущение , мол что за хрень , ответили , что не переживайте -это аналоги советские , они даже лучше .

Паша, в 14-м году один мой знакомый перепробовал кучу ламп для своего усилителя .Такого :
https://www.ebay.com/itm/376080319732 он оказался лучшим для Клипшей Корнуолл 2. Так,вот,он мне написал,что лучшими по звуку оказались новый подобранный квартет из таких,Саратовских Tung-Sol : https://www.ebay.com/sch/i.html?_nk...be+Amps&_sacat=0&_from=R40&_trksid=m570.l1313 .Причём сказал,что покупать нужно только в Америке, а не в России ,тк. туда они отправляют лучшие экземпляры.Так ,что может узкоглазый и не соврал.
 
Последнее редактирование:

Статистика форума

Темы
3,069
Сообщения
234,692
Пользователи
2,375
Новый пользователь
Sergovlad
Сверху Снизу