"Black Devil_M2" на практике

Дед-ка

Новый
Регистрация
2 Апр 2023
Сообщения
4
Реакции
0
Репутация
9
Страна
М.О.
Город
Люберцы-3
Имя
Вячеслав
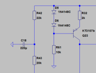
Какое напряжение постоянное между R6 и R7 после настройки?
 

юан8

1 ранг
Регистрация
9 Мар 2024
Сообщения
3,227
Реакции
767
Репутация
51
Страна
РФ
Город
Санкт-Петербург
Имя
Юрий
Предупреждений
2
Последнее редактирование:

юан8

1 ранг
Регистрация
9 Мар 2024
Сообщения
3,227
Реакции
767
Репутация
51
Страна
РФ
Город
Санкт-Петербург
Имя
Юрий
Предупреждений
2
а на складе п200 -Х
п 2хх точно не надо слишком тормознутые,можно кт 808+гт806

Чем вам не нравится моя точка зрения? В чем вы меня уличили?
это Ваша цитата"Я толкую о том, что если ток покоя 1А, то и выдать в классе А усилитель может только 1А. Двухтакт или однотакт - без разницы. "
 

NEULO

1 ранг
Регистрация
14 Июл 2019
Сообщения
3,845
Реакции
1,964
Репутация
93
Возраст
52
Страна
Россия
Город
Одинцово
Предупреждений
4
с гст второй полюс уплывет
Петлевое усиление, схема ГСТ и разница девиации тока входного транзистора:
1712669936737.png1712670006509.png1712670251343.png
ИМД обоих вариантов в сравнении, видно что и без ГСТ линейность неплохая, но с ним -лучше. Хотя и не прям эпически.
1712670385070.png
 

юан8

1 ранг
Регистрация
9 Мар 2024
Сообщения
3,227
Реакции
767
Репутация
51
Страна
РФ
Город
Санкт-Петербург
Имя
Юрий
Предупреждений
2
нормально!
я бы зеркало поставил -первый каскад и повторитель,меньше деталей ,на одну)))если диоды не шунтировать,да и зеркало лучше как ИТ
 

NEULO

1 ранг
Регистрация
14 Июл 2019
Сообщения
3,845
Реакции
1,964
Репутация
93
Возраст
52
Страна
Россия
Город
Одинцово
Предупреждений
4
нормально!
я бы зеркало поставил -первый каскад и повторитель,меньше деталей ,на одну)))если диоды не шунтировать,да и зеркало лучше как ИТ
Разводка платы и сам конструктив из за однополярного питания позволяет собрать такой ГСТ, покажу вечером как смонтируется. Там же земля прям рядом- удобно. Ну а зеркало, оно лучше если транзисторы ещё хорошо совпадают. А так. да пусть обычный стоит пока. Меня больше всё таки беспокоит не подскочит ли шум.. Это вопрос. Интересный.
 

Статистика форума

Темы
3,096
Сообщения
236,287
Пользователи
2,388
Новый пользователь
AlexxxV
Сверху Снизу