Александр Бокарёв
1 ранг
- Регистрация
- 12 Ноя 2019
- Сообщения
- 28,866
- Реакции
- 14,278
- Репутация
- 395
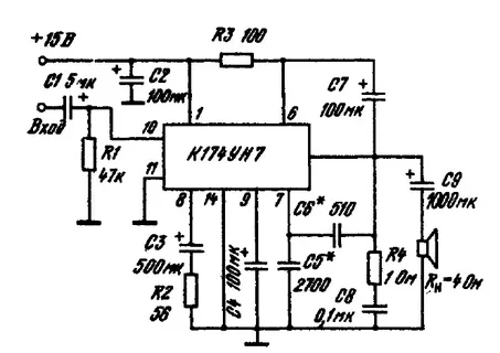
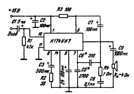
Скажите, есть разница в уровне интермодуляционных искажений усилителя с скоростью 2.5 в на мкс - и 100в на мкс? Или эти вещи чисто продукт нелинейности?я уже рассказывал что при разработке переносного кассетного магнитофона с полосой записи-воспроизведения 12,5 кГц я с помощью коррекции расширил полосу пропускания микросхемы К174УН7 до 450 кГц и все в бюро почувствовали разницу между типовым включением с полосой 50 кГц и доработанным вариантом. Правда для серийного производства ограничился полосой 350 кГц. Если ты не совсем глухой, можешь проверить и убедиться сам.
что писал по этому вопросу твой кумир:
https://rcl-electro.ru/threads/%
Sagittarius
Об избыточности большого быстродействия
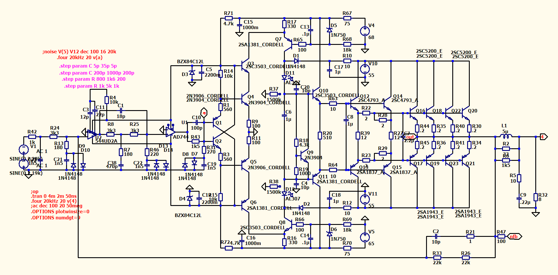
Требуемая скорость нарастания напряжения на выходе усилителя составляет (Vp·2Pi)/Т Для выходной мощности 100 Вт, нагрузки 8 Ом и частоты 20 кГц это примерно 5 В/мкс. На первый взгляд всё верно, кроме одного. Такая низкая скорость нарастания неминуемо сопровождается большой задержкой прохождения сигнала с входа на выход УМЗЧ. Поэтому для устойчивости устройств с ООС придётся уменьшать коэффициент усиления, и ООС на высоких частотах просто перестанет работать! А вот чтобы она работала, да ещё все каскады работали в малосигнальном по своим меркам режиме, и нужен хороший запас по скорости нарастания выходного напряжения. Раз пятьдесят — минимум!
Примечание. т. е. надо чтобы SR =250 V/uS
Это позволяет усилителю «дышать спокойно». Получающиеся при этом полоса пропускания мегагерцы и скорость нарастания сотни Вольт/микросекунду — это всего лишь следствия.






