Counterpoint , Ferretti , Llano trinity,...

Блок питания Тринити такой, скорее всего потому, что у автора не было нормального транса. Судя по фото монтажа, он брал, что под руку попало.
с таким питанием опасно лазить внутри, дернет нехило.
была б возможность, отсыпал чуваку лампочек приличных за красивую схему, а то с его сиротскими 12АХ7 в параллель какой там будет звук, прокачать 6 затворов в кучу. Смех один.
 
Вот тоже ну не верю я, что ах7 нормальный драйвер. А для питания откопал сегодня Тор на 250вт. 4х25в. Платы под фильтр с выпрямителем есть. Начать, да кончить.
 
Вот тоже ну не верю я, что ах7 нормальный драйвер. А для питания откопал сегодня Тор на 250вт. 4х25в. Платы под фильтр с выпрямителем есть. Начать, да кончить.
Самое то, будет два по 33в , супер.
 
Верно! Фаза – не маза! Иногда совпадает со временем включения. Включать транформато́ры надо только при пиковом напряжении синусоиды (у некоторых – косинусоиды). Иначе – грядёт переходный процесс
Все дело в остаточной намагниченности сердечника, которая может совпадать с направлением тока намагничивания первички, а может и вычитаться, заставляя ток в первичке бежать себе навстречу, расшибая лоб и вышибая пробки, пока сердечник не начнет телепаться не относительно линии партии, а исключительно вместе с партией.
 
Не всегда, а когда как. Помнится, каждый раз, включая могучий ЛАТР, гадал, вышибет или не вышибет пробки в коридоре. Иногда включалось без вышибалочки.Угадал значит фазу))))
Пока пользовал лампы накаливания, они мигали при включении тора 250 Вт и выше по мощности.
Но никогда ничего не вышибало.
Намотал их десятки. И не экономил на меди обмоток.
 
Все дело в остаточной намагниченности сердечника, которая может совпадать с направлением тока намагничивания первички, а может и вычитаться, заставляя ток в первичке бежать себе навстречу, расшибая лоб и вышибая пробки, пока сердечник не начнет телепаться не относительно линии партии, а исключительно вместе с партией.
Штошъ, придется ставить петлю размагничивания имени Гистерезиса от кинескопных теликов 🤣
 
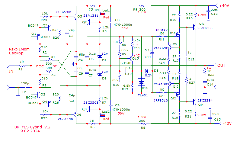
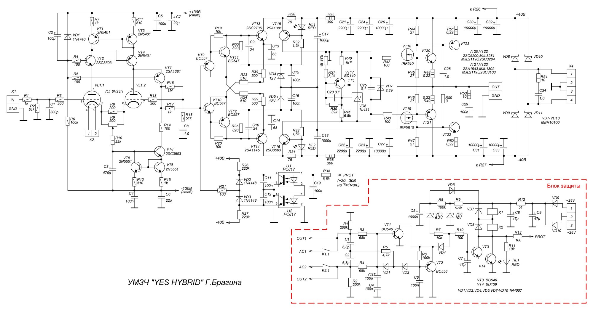
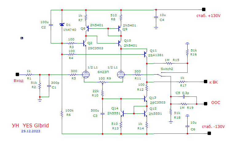
Тут, кстати, тов. Брагин, оказывается, тоже гибрид сделал. Вот УН
Схема УН  YES Gibrid.png

Питание напомнило схемы Броски.
 
Тут, кстати, тов. Брагин, оказывается, тоже гибрид сделал. Вот УН
Посмотреть вложение 126066
Питание напомнило схемы Броски.
Мои бифокально-биполярные очки смущает полное отсутствие в этой схеме высоковольно-полевых транзисторов, что несколько омрачает концепцию лампового дифкаскада. Так нельзя
 
Тут, кстати, тов. Брагин, оказывается, тоже гибрид сделал. Вот УН
выход достаточно высокоомный, нагрузка УНа (линейность импеданса) определяет как Ку, так и во многом уровень искажений. В качестве нагрузки должен быть ВК с входным сопротивлением не менее 20 кОм, при меньшем сопротивлении растут искажения. Чем больше входной импеданс ВК, тем больше Ку и тем большую глубину ОС можно получить.
p.s. Bode показано при сопротивлениях нагрузки 200 к, 100 к и 20 кОм.
VAS-YES_Bode.pngVAS-YES_20kHz-spectr.png

возможный вариант усилителя с УНом от Брагина
VAS-YES&OPS-Lateral_Bode.pngVAS-YES&OPS-Lateral_Loop-Gain.pngVAS-YES&OPS-Lateral_10kHz-spectr.png
 
Последнее редактирование модератором:
Ага, входное там вовсе не 5 пФ. Там таки минимум 150 пФ.
С выходным УН в 20 кОм образуется фильтр, со срезом на 53 кГц.
 
Там нет 20к выходного.
 
УН с аысокоомным выходом. 20 кОм привел в качестве ориентира.
Схема блоков даже по отдельности очень громоздкая.
 

Вложения

  • OPS-YES-2025_Bode.png
    OPS-YES-2025_Bode.png
    86.6 KB · Просмотры: 65
  • OPS-YES-2025_10kHz-spectr.png
    OPS-YES-2025_10kHz-spectr.png
    81.8 KB · Просмотры: 68
  • OPS-YES-2025_10kHz-FCD.png
    OPS-YES-2025_10kHz-FCD.png
    82.2 KB · Просмотры: 75
решение для гибрида . накал уж как нибудь найти можно понизив то , что имеем , а вот анодное где взять ? нужОн анодник ...или продукция китайпрома.

хрень со спичечный коробок решает проблему , причем сразу говорю - наводок нет - они где то в районе 60 кгц и давятся легко
 
не удается снять петлевое усиление
 

Вложения

  • YES-Hibrid_Loop-Gain_v1.png
    YES-Hibrid_Loop-Gain_v1.png
    35.8 KB · Просмотры: 51
  • YES-Hibrid_Loop-Gain_v2.png
    YES-Hibrid_Loop-Gain_v2.png
    34.9 KB · Просмотры: 49
  • YES-Hibrid_Loop-Gain__v1.png
    YES-Hibrid_Loop-Gain__v1.png
    17 KB · Просмотры: 49
  • YES-Hibrid_Loop-Gain__v2.png
    YES-Hibrid_Loop-Gain__v2.png
    16.7 KB · Просмотры: 44
Финальная его схема:

YES HYBRID+заÑ_иÑ_а.jpg
 
нахреноверченная ламповая часть живет отдельной жизнью от ВК ? и в чем прелесть ?
 
нахреноверченная ламповая часть живет отдельной жизнью от ВК ? и в чем прелесть ?
Во время возни с раскачкой 211-й лампе пробовал сделать дифкаскад на 6SN7 , съем сигнала с анода её половины . Что на слух, что по спектру -параша вместо звука. Нечетные полезли, зубы дракона. Выкинул нахрен. Но ,видимо, кому как такое решение.
 
Финальная его схема:
я уже писал что без ООС УН имеет очень высокое выходное сопротивление. ООС уменьшает его примерно до 4 кОм, а с учетом резистора на выходе 1 кОм примерно до 5 кОм
Модель ВК хорошо работает от низкоОмного источника (Rout< 1 k) и в таком виде боится емкостной нагрузки (выше 0,15 мкФ - возбуд). Но это в модели, как на самом деле знает только автор и тот кто уже реализовал схему в железе.
 

Вложения

  • VAS_YES_FB_Rout.png
    VAS_YES_FB_Rout.png
    78.8 KB · Просмотры: 57
Последнее редактирование:
я уже писал что без ООС УН имеет очень высокое выходное сопротивление. ООС уменьшает его примерно до 4 кОм, а с учетом резистора на выходе 1 кОм примерно до 5 кОм
А что, лампе поклонились, обвесили алмазными украшениями из чистого кремния. Петь подано, ваше сиятельство!
 
выходная ступень напоминает решение Bryston, когда выходная "двойка" одновременно и Дарлингтон и Шиклаи (правда гибридный)
 

Вложения

Последнее редактирование:
выходная ступень напоминает решение Bryston, когда выходная "двойка" одновременно и Дарлингтон и Шиклаи (гибридный)
Тогда надо было бы сделать шаг дальше, и применить разные транзисторы в Шиклаи и в Дарлингтонах. На Шиклаи поставить более высокочастотные.
А так что они выиграли в итоге?
И (или) разделить резистор R45 на две части, а коллектор VT23 включить в среднюю точку между ними, и так само в нижнем плече выхода
 
Последнее редактирование:
более простой ВК чуть получше работает на частоте 330 кГц (опять же, в моделях)
 

Вложения

  • OPS_YES-2025_333kHz_original.png
    OPS_YES-2025_333kHz_original.png
    100.6 KB · Просмотры: 63
  • OPS_Milano-69Mod_333kHz.png
    OPS_Milano-69Mod_333kHz.png
    80.9 KB · Просмотры: 62
а на 465 кГц он как?
я уже рассказывал что при разработке переносного кассетного магнитофона с полосой записи-воспроизведения 12,5 кГц я с помощью коррекции расширил полосу пропускания микросхемы К174УН7 до 450 кГц и все в бюро почувствовали разницу между типовым включением с полосой 50 кГц и доработанным вариантом. Правда для серийного производства ограничился полосой 350 кГц. Если ты не совсем глухой, можешь проверить и убедиться сам.
что писал по этому вопросу твой кумир:

https://rcl-electro.ru/threads/%

Sagittarius

Об избыточности большого быстродействия

Требуемая скорость нарастания напряжения на выходе усилителя составляет (Vp·2Pi)/Т Для выходной мощности 100 Вт, нагрузки 8 Ом и частоты 20 кГц это примерно 5 В/мкс. На первый взгляд всё верно, кроме одного. Такая низкая скорость нарастания неминуемо сопровождается большой задержкой прохождения сигнала с входа на выход УМЗЧ. Поэтому для устойчивости устройств с ООС придётся уменьшать коэффициент усиления, и ООС на высоких частотах просто перестанет работать! А вот чтобы она работала, да ещё все каскады работали в малосигнальном по своим меркам режиме, и нужен хороший запас по скорости нарастания выходного напряжения. Раз пятьдесят — минимум!

Примечание. т. е. надо чтобы SR =250 V/uS

Это позволяет усилителю «дышать спокойно». Получающиеся при этом полоса пропускания мегагерцы и скорость нарастания сотни Вольт/микросекунду — это всего лишь следствия.

вот еще высказывание с которым я полностью согласен

http://forum.vegalab.ru/showthread.php?t=57499&p=1572770&viewfull=1#post1572770

Prophetmaster

«При достижении этого параметра в сотни В/мкс усилитель обретает живость звучания безООСника, только не имеет его фамильных недостатков. Одна проблема - построить УМ с такой высокой скоростью.»

Однако не будем брать сотни В/мкс, ограничимся минимально необходимой для Hi-Fi 50 В/мкс. Предположим у нас типовой бытовой усилитель с максимальным пиковым напряжением 30 В(пик).

Тогда в из формулы SR = 2пfVp получим Fmin = SR/2пVp = 50/(6,28*30) = 0,265 МГц = 265 кГц
Более правильно пользоваться не SR а нормализованной SR или приведенной скоростью нарастания (ПСН). Тогда не будет привязки к выходной мощности, годится для любых усилителей от ОУ до УМЗЧ и т.п.
 
Последнее редактирование:
живость звучания безООСника
поржал, спасибо.
Профетмастер рассказывает конечно много чего, но ты не забудь что он своими рассказами деньги зарабатывает.
Что касаемо Жуковского, он много чего говорил в разное время. В усилителях всё упирается в коррекцию, сама по себе скорость нарастания мало что значит в голом виде. Как и твои любимые задержки.
А расскажи лучше про 174УН7. А то у меня как раз тут усилок завёлся на похожих УН9.
 

Статистика форума

Темы
3,196
Сообщения
248,065
Пользователи
2,455
Новый пользователь
Станислав В..
Назад
Сверху Снизу