Диаграмма направленности, реверберация комнаты, звуковой образ

Так и расстояние вытянутой руки до АС , чего вы хотите? Реальную сцену 20м шириной?
Не нужно впадать в крайности. Если АС смотрит осью в уши в ближнем поле, то вся сцена сжимается до точки, а зачем оно нужно в стерео? Если АС расположить параллельно стене, то сцена раскрывается и нет проблем услышать левое и правое расположение исполнителей и т.д. и т.п. 20м ширины вы не получите, но и слушать "точечный"" истопник звука, не интересно.

Между прочем, обратите внимание как в студиях стоят АС ближнего поля. Они параллельны плоскости, а не под углом к ней стоят. Можно найти студии в которых АС стоят под углом, но тому там есть явные причины, либо звукарь тупит либо они точно знают зачем им такое положение АС ближнего поля.
Короче, если мы хотим слышать стерео в ближнем поле, нам нужно что бы ось АС не смотрела в уши.

Onyx_Soundlab.jpg
 
Не нужно впадать в крайности. Если АС смотрит осью в уши в ближнем поле, то вся сцена сжимается до точки, а зачем оно нужно в стерео? Если АС расположить параллельно стене, то сцена раскрывается и нет проблем услышать левое и правое расположение исполнителей и т.д. и т.п. 20м ширины вы не получите, но и слушать "точечный"" истопник звука, не интересно.

Между прочем, обратите внимание как в студиях стоят АС ближнего поля. Они параллельны плоскости, а не под углом к ней стоят. Можно найти студии в которых АС стоят под углом, но тому там есть явные причины, либо звукарь тупит либо они точно знают зачем им такое положение АС ближнего поля.
Короче, если мы хотим слышать стерео в ближнем поле, нам нужно что бы ось АС не смотрела в уши.

Посмотреть вложение 112949
По разному бывает
IMG_0460.jpeg
 
По разному бывает
Да бывает, но ось пищалки не смотрит в ухо, он раскрыл себе сцену так, как ему более удобно для его условий. Но он явно не сжал сцену в точку т.к. в этом случае он не сможет расставлять исполнителей по своим местам на сцене.
 
При таком размещении АС у нас будет сильно маленькая стерео панорама
Равносторонний треугольник со стороной 160 см - вовсе не мало для полочников.
сцена будет маленькой
Сцена зависит от ширины в метрах или в градусах?
рассмотрите вариант когда АС стоит параллельно стене.
Вариант с АС, смотрящими мимо слушателя, когда угол между осью АС и слушателем 30°, меня почему-то не вдохновляет. Но давайте допустим, что ДН под 30° нас устраивает (АЧХ ровная и продолжает таковой оставаться в пределах 25...35°) и прикинем, что даст такой разворот.
Центр ЗО не сместится: запаздывание отражения от стены по-прежнему 3 мс. Изменится угол, под которым надо излучать волну для отражения от стены, теперь он будет 58° => ЗО увеличится: растянется влево на частотах, где направленность невысокая ( но не на самых ВЧ). Следовательно, разворот расширит стереобазу; но сейчас между АС 62°, и я не вижу необходимости в её расширении.
Уменьшится отношение прямая/отражённые волны на частотах, где ДН суживается: на СЧ ниже раздела и на ВЧ выше 8 кГц => время реверберации КДП увеличится (при расстоянии 160 см до АС сие полезно в нормальных дозах), но увеличится частотнозависимо => повышаются требования к обработке КДП, во избежание окраса послезвучий комнатой.
Осталась ерунда: состыковать пару динамиков, каждый из которых имеет отличную ДН при отклонении от оси до 35° и послушать разницу.
Реальную сцену 20м шириной?
Повторю вопрос. Сцену бум измерять в метрах али в градусах?
Если АС смотрит осью в уши в ближнем поле, то вся сцена сжимается до точки, а зачем оно нужно в стерео?
А каким образом мы слышим стерео в наушниках?
Если АС расположить параллельно стене, то сцена раскрывается
Точнее, расширяется. Но, по слухам, 60° достаточно.
и нет проблем услышать левое и правое расположение исполнителей
А есть проблемы услышать это при равностороннем треугольнике??
слушать "точечный"" источник звука, не интересно.
А вот это 100% так. В наушниках мы хотим-не хотим, но миримся, но в безэховой камере слушать не будешь.
Между прочем, обратите внимание как в студиях стоят АС ближнего поля.
На Вашем фото - скорее не студия, а приспособленное помещение, причём достаточно гулкое. Пара-четвёрка квадратиков на стенах - что мёртвому припарка. А вот размеры КДП и расстояния от АС к стенам - превосходные. Спасает именно ближнее поле, а разворот АС в данном конкретном случае, КМК, имитирует реверберацию в бОльшем помещении
Они параллельны плоскости, а не под углом к ней стоят.
Можно я предложу простое объяснение? ДН у АС - широкая, звукотех повернул на себя... поставил ровно... не засёк сильной разницы и оставил КАК УДОБНО. Так же делали и большинство любителей, особенно цепляя АС на стену.
Можно найти студии
Можно. Есть фото, где в студии (крутой) звукореж сидит перед одной моно АС, нос в нос. Отказаться от стерео?
Короче, если мы хотим слышать стерео в ближнем поле, нам нужно что бы ось АС не смотрела в уши.
Если Вы утверждаете это категорично, без уточнения ширины ДН АС и свойств КДП, то я с Вами категорично не согласен. Хотя в целом... You are right.
*****
Лучший вариант, когда АС стоЯт под длинной стеной, хотя он уже не сильно отличается от последнего рисунка: так же стены не влияют на положение центра ЗО и так же требуется широкая ДН АС (или боковые АС).
 
Равносторонний треугольник со стороной 160 см - вовсе не мало для полочников.
Мой комментарий относится к картинке на которой от ушей до АС 78см.

Сцена зависит от ширины в метрах или в градусах?
Мне честно говоря моно писуально, но в угловых единицах мне сложнее обрабатывать инфу, хотя в ряде случаев это более правильно и удобно.

Осталась ерунда: состыковать пару динамиков, каждый из которых имеет отличную ДН при отклонении от оси до 35° и послушать разницу.

Да в принципе если динамики не рупорные то эмпирически ДН не так критично важна для определения ширины сцены . Вы думаете я себе сцену делал по расчётам? Да я просто покрутил АС и нашёл ширину сцены которую считаю для себя вполне приемлемой. Само собой в конечном итоге нужно ровнять АЧХ в зоне прослушивания что бы КИЗы не растягивались и не прыгали из стороны в сторону, но это уже скажем так, тонкая полировка.

Можно я предложу простое объяснение? ДН у АС - широкая, звукотех повернул на себя... поставил ровно... не засёк сильной разницы и оставил КАК УДОБНО.
Позволю себе не согласится с вами, из моего личного опыта прослушивания полочных АС в ближнем поле, я скажу вам, что всё там очень хорошо слышно, если повернуть ось АС в уши то сцена сжимается и стремится к точке, точнее к теннисному шарику. Если обе АС имеют одинаковую АФЧХ то ДН при развороте оси АС не влияет на ширину сцены, ДН влияет на тембральный баланс, а на ширину сцены влияет только угол под которым излучает АС и расстояние до этой АС.


З.Ы.
Хочу тут внести некую ясность. В бытовых условиях получить хорошую прорисовку сцены весьма проблематично. В подавляющем большинстве бытовых стерео систем ближнего поля сцена искривлена, размазана и порой полностью разрушена.

Основные причины это неравномерность АЧХ от каждой АС в точке прослушивания. Так же неравномерность АЧХ за счёт эффекта маскирования частот мешает мозгам произвести локализацию неких источников звука которые замаскированы пиками на АЧХ АС и неравномерными к сторонам отражениями в комнате.

В общем, если мы хотим иметь хорошую прорисованную сцену, то мы должны иметь как можно более одинаковые АФЧХ от каждой АС в зоне прослушивания. И что хуже всего, в дальнем поле, комната начинает больше преобладать над АС чем в ближнем поле, и достичь прорисовки сцены как в ближнем поле, становится весьма и весьма проблематично, в ряде случаев и невозможным.


Те кто хочет проверить свою стерео систему на точность прорисовки сцены, могу предложить одну композицию, в которой довольно оригинально прорисовывается сцена.

С 1 минуты 6 секунды начинается припев, в котором один голос стоит в центре перед вами «фронт мен», а другие два голоса находятся сзади (бек вокал) и один задний голос выходит из левой стороны и начинает передвигаться в правую сторону, а второй задний голос выходит с правой стороны и начинает передвигается в левую сторону, и есть момент где оба бек вокала встречаются сзади за фронтальным голосом, и потом двигаются дальше, так вот, в хорошо настроенной стерео системе, движение этих голосов слышно одновременно на всё протяжении их движения из стороны в сторону, и они имеют равную громкость на всём движении из стороны в сторону, когда это слышно то получаешь эстетическое наслаждение от подобных кордебалетов сто стороны звукаря.
Ну вообще татушки напичканы подобными эффектами практически в каждой композиции, и когда их слушаешь на стерео системе которая хорошо отрисовывает сцену, то это воистину шедевр мастерства стерео эффектов. Ну так вот, если направить ось АС в уши в ближнем поле, то вся эта красота схлопнется до размера тенеснного мячика, и услышать такую красоту станет невозможным. Жаль что проблема прорисовки сцены находится не только в направлении оси излучения, но и в идентичности и ровности АФЧХ в точке прослушивания от каждой АС.
 

Вложения

Вопрос у меня: чем мониторы "ближнего поля" отличаются от "обычных" АС? Повторю в пятитысячный раз – ДН двух и более излучателей формируется на расстоянии много большем чем характерная длина волны (пусть частота раздела плюс-минус аудиолапоть). До этого мы слышим волшебное поле Френеля (зону Френеля или поле звуковой индукции).
Я за однополосные АС для мониторов ближайшего поля, чтобы не страдала "диаграмма направленности звукового образа"!
 
Мой комментарий относится к картинке на которой от ушей до АС 78см.
Там масштаб 1:2. Комната 5*3 метра.
Позволю себе не согласится с вами, из моего личного опыта прослушивания полочных АС в ближнем поле, я скажу вам, что всё там очень хорошо слышно, если повернуть ось АС в уши то сцена сжимается и стремится к точке, точнее к теннисному шарику.
Кгм... А если одна АС имеет ДН во всём диапазоне по -3дБ под углами+/-90°, а у другой -6дБ уже при +/-30°, то сцена одинаково сжимается? Не поверю. Вы обобщаете там, где обобщать нельзя, что я и имел в виду тут
Если Вы утверждаете это категорично, без уточнения ширины ДН АС и свойств КДП, то я с Вами категорично не согласен. Хотя в целом... You are right.
Если обе АС имеют одинаковую АФЧХ то ДН при развороте оси АС не влияет на ширину сцены
Не может быть. Вы опять обобщаете. В случае
1.png
если АС развернуть, будет всё равно для ширины сцены, равна ширина ДН по уровню -6дБ 20° или 45°? В первом случае отражение от стены не влияет на положение центра ЗО, во втором - влияет!
ДН влияет на тембральный баланс
Если разворот заметно и негативно влияет на АЧХ прямой волны, то разворот как бы и делать нельзя (или компенсировать; но будет нестабильная АЧХ при движениях влево-вправо). Если же речь о тембральном балансе послезвучий комнаты, то ДН ВСЕГДА на него влияет, почему и желательно иметь равную ширину ДН в диапазоне 1,6...15 кГц, что, однако, недостижимо (разве что в четырехполосной АС, да и то...) На помощь должна была бы прийти КДП: на частотах, где ДН сужается (что при ровной АЧХ прямой волны означает банальное уменьшение излучённой в КДП энергии), комната могла бы иметь меньший коэффициент поглощения, но тут западло. Ибо коэффициент поглощения в комнате, как правило, имеет монотонный характер: поглощение растёт с частотой. А более-менее монотонную зависимость ширины ДН от частоты имеет... ШП динамик без виззера, у которого, в свою очередь, самая узкая ширина лепестка ДН при прочих равных! И КДП только усугубляет нехватку энергии ВЧ, недоданной ШП динамиком!..
а на ширину сцены влияет только угол под которым излучает АС и расстояние до этой АС.
Для столь категоричного утверждения требуется работа по типу книжки Блауэрта.
и неравномерными к сторонам отражениями в комнате.
100% было бы, если бы Вы говорили не о ближнем поле, а о
1.png
Но вы ведь имели в виду ближнее поле! Не смешивайте категории, пожалуйста.
В общем, если мы хотим иметь хорошую прорисованную сцену, то мы должны иметь как можно более одинаковые АФЧХ от каждой АС в зоне прослушивания. И что хуже всего, в дальнем поле, комната начинает больше преобладать над АС чем в ближнем поле, и достичь прорисовки сцены как в ближнем поле, становится весьма и весьма проблематично, в ряде случаев и невозможным.
100%.
А как Вам вариант с двумя направленными АС в качестве основных и двумя направленными АС в качестве боковых для всё того же неудачного варианта с АС под короткой стеной (каналы боковых АС в идеале должны иметь временнУю задержку).
 
Последнее редактирование:
И КДП только усугубляет нехватку энергии ВЧ, недоданной ШП динамиком!..
Отсюда мысль, что недополученную КДП энергию звуковых волн на частотах сужения ДН основных АС можно добавить дополнительными динамиками ШП, СЧ и/или ВЧ, смотрящими НЕ на слушателя, а вбок, вверх или под углом. Или со старта ставить 2 СЧ и 2 ВЧ динамика в каждую АС, разворачивая их веером.
Главное, чтобы Комната была Для Прослушивания, а не пустая курилка.
 
Кгм... А если одна АС имеет ДН во всём диапазоне по -3дБ под углами+/-90°, а у другой -6дБ уже при +/-30°, то сцена одинаково сжимается? Не поверю. Вы обобщаете там, где обобщать нельзя, что я и имел в виду тут
Я изначально оговорил что если АС не рупорная, то влияние угла оси АС на ширину сцены можно услышать не прибегая к коррекции АЧХ в зоне прослушивания. Это суть моего посыла. Я отчётливо понимаю что прорисовка сцены зависит от уровня отражений и их времени прихода в ухо. А уровень отражений зависит от направленности АС и её положения в комнате и размещение слушателя к ней, так что да, строго говоря ДН влияет на ширину сцены и её прорисовку, и нельзя говорить что ДН не влияет на ширину сцены, я лишь хотел указать на то, что в ближнем поле на ширину сцены угол прямого излучения влияет намного больше чем ДН обыкновенной не рупорной АС. А вот на что сильно влияет ДН и отражёнка, так это на прорисовку КИЗов в сцене. Т.е. угол оси АС больше влияет на ширину сцены, а ДН и как следствие уровень отражёнки больше влияет на стабильность и размер КИЗов в этой сцене.

А как Вам вариант с двумя направленными АС в качестве основных и двумя направленными АС в качестве боковых для всё того же неудачного варианта с АС под короткой стеной (боковые должны иметь временнУю задержку).
Большой головняк, легче перейти в ближнее поле. smile_27
 
Или со старта ставить 2 СЧ и 2 ВЧ динамика в каждую АС, разворачивая их веером.
А были же (и вроде как есть до сих пор) АС с акустическими линзами, типа рассеиватели, что скажете по этому вопросу?))
Был разок у одного аудиофила в нашем городе, парень не глупый(и кстати говоря совсем не бедный)), музыку любит и ценит.
Так вот у него второй этаж его дома, это комната для прослушивания музыки. Вход в эти апартаменты для жены просто запрещён!))
Там стоит большая куча всяких разных УНЧ и всякие АС, для НЧ отдельно НЧ секция типа "тапков", СЧ щитовые ШП динамики, ВЧ какие-то хитрые дудки от японцев.
Точка прослушивания это диван на 2-3 жопы)) Причём довольно далеко от АС(метров примерно 5-7). Вокруг дивана нарисован круг (!), это типа зона "ловли" звуковых образов и "сцены". Стоимость всей его системы даже страшно озвучивать)) Одно могу сказать, на СЧ и ВЧ использует только ЛАМПОВЫЕ усилители!
Я так думаю, что многие не могут по разным причинам обеспечить заданную (задуманную) расстановку АС в своей квартире (жилище).
В этом плане у неженатиков гораздо больше свободы))
К чему мой спич? Давайте соизмерять свои "хотелки" с реальными возможностями
 
Там масштаб 1:2. Комната 5*3 метра.
_grust Да, беглое чтение ваших сообщений не позволило мне заметить что у вас на картинке есть некий масштаб. Собственно я писал свои сообщения для случая когда от АС до ушей меньше метра. Вполне вероятно на расстоянии 1,6м ширина сцены на оси АС уже будет более приемлемой чем на расстоянии менее 1 метра.
 
Что надумалось. Вот есть к примеру Grande Utopia EM за невменяемые деньги. Третья полоса, 220...2300 Гц, отдана паре СЧ динамиков 16 см, между их центрами примерно 30 см, они повёрнуты на слушателя, ВЧ динамик (и АЦ пары СЧ динамиков) находится на высоте 1,4 м. Если не брать в расчет излучение твиттера, то на частоте 1,5 кГц получаем ширину лепестка ДН по вертикали по уровню -3дБ +/-11°, провалы при +/-22°. Конечно, слушать будут с 5 метров, не ближе. Как раз провалы ДН попадают на направления,с которых отражения от пола и потолка приходят к слушателю. Короче, по горизонтали ДН просто широченная до 6...8 кГц (низкие частоты раздела и четыре полосы!), а по вертикали наблюдается одно заметное сужение ДН на СЧ. Сильным оно не будет, так как ВЧ уже подпевает, но всё же. А вот на частоте раздела с ВЧ динамиком ширина лепестка ДН по вертикали изменяется весьма интересно! Благодаря симметричному расположению пары СЧ динамиков, при смещении слушателя (или микрофона) по вертикали один СЧ начинает запаздывать относительно ВЧ, а второй - опережать. Кроме того, отстающий СЧ будет вносить меньший вклад, так как он получается дальше от оси АС = работает его личная ДН. В результате форма лепестка ДН на частоте раздела будет не такой, как в обычной системе, значительного провала под углами +/-20° от оси в системе трёх излучателей не будет. Д'Апполито рулит?
Теперь посмотрим на ихние* рекламные проспекты. Крутые колонки в 90% случаев гордо торчат... посредине огромной пустой комнаты без единого ковра. Ну, от стен отодвинуться в палацэ можно. Но от пола без помощи ковра не отделаешься! Да и потолок в дворцах не обладает хорошими поглощающе-рассеивающими свойствами. Получается, что сдваивание СЧ динамиков по принципу Д'Апполито может быть выгодно, хотя на первый взгляд это непонятно :unsure: Модные столбики с большим числом динамиков также могут быть настроены так, чтобы уменьшить отражения от пола и потолка на СЧ...
Вообще, принцип Д'Апполито завлекает. Как в горизонтальном, так и в вертикальном положении динамиков.
Кстати в теме про групповой излучатель я лоханулся, сказав, что ДН массива из большого числа ШП излучателей на ВЧ будет лазерной (или типа того). Благодаря эффекту "один отстаёт, другой опережает" массив с более чем двумя динамиками по выбранной координате не будет иметь столь острую ДН, как это кажется на первый взляд. То есть, о нормальном массиве в этом смысле можно говорить при размерности не меньше 3*3. У массива другая засада. Если использовать ШП во весь диапазон, то на ВЧ крае есть опасность того, что, без доворота на слушателя, слушатель будет слышать ВЧ от одного, максимум от двух источников по вертикали и по горизонтали, а третий-четвёртый ряд/вертикаль будут звучать глухо. Что лимитирует минимальное расстояние до массива в зависимости от конкретного типа ШП головки.
*****
Также интересно, что у Утопии АЦ размещён выше слушателя, и никого сие не парит... Доворот мидбаса с диапазоном 80...220 Гц на слушателя выполнен ради красоты если что.
 
Последнее редактирование:
Что надумалось. Вот есть к примеру Grande Utopia EM за невменяемые деньги. Третья полоса, 220...2300 Гц, отдана паре СЧ динамиков 16 см, между их центрами примерно 30 см, они повёрнуты на слушателя, ВЧ динамик (и АЦ пары СЧ динамиков) находится на высоте 1,4 м. Если не брать в расчет излучение твиттера, то на частоте 1,5 кГц получаем ширину лепестка ДН по вертикали по уровню -3дБ +/-11°, провалы при +/-22°. Конечно, слушать будут с 5 метров, не ближе. Как раз провалы ДН попадают на направления,с которых отражения от пола и потолка приходят к слушателю. Короче, по горизонтали ДН просто широченная до 6...8 кГц (низкие частоты раздела и четыре полосы!), а по вертикали наблюдается одно заметное сужение ДН на СЧ. Сильным оно не будет, так как ВЧ уже подпевает, но всё же. А вот на частоте раздела с ВЧ динамиком ширина лепестка ДН по вертикали изменяется весьма интересно! Благодаря симметричному расположению пары СЧ динамиков, при смещении слушателя (или микрофона) по вертикали один СЧ начинает запаздывать относительно ВЧ, а второй - опережать. Кроме того, отстающий СЧ будет вносить меньший вклад, так как он получается дальше от оси АС = работает его личная ДН. В результате форма лепестка ДН на частоте раздела будет не такой, как в обычной системе, значительного провала под углами +/-20° от оси в системе трёх излучателей не будет. Д'Апполито рулит?
Теперь посмотрим на ихние* рекламные проспекты. Крутые колонки в 90% случаев гордо торчат... посредине огромной пустой комнаты без единого ковра. Ну, от стен отодвинуться в палацэ можно. Но от пола без ковра не убежишь! Да и потолок в дворцах не обладает хорошими поглощающе-рассеивающими свойствами. Получается, что сдваивание СЧ динамиков по принципу Д'Апполито может быть выгодно, хотя на первый взгляд это непонятно :unsure: Модные столбики с большим числом динамиков также могут быть настроены так, чтобы уменьшить отражения от пола и потолка на СЧ...
Вообще, принцип Д'Апполито завлекает. Как в горизонтальном, так и в вертикальном положении динамиков.
Кстати в теме про групповой излучатель я лоханулся, сказав, что ДН массива из большого числа ШП излучателей на ВЧ будет лазерной (или типа того). Благодаря эффекту "один отстаёт, другой опережает" массив с более чем двумя динамиками по выбранной координате не будет иметь столь острую ДН, как это кажется на первый взляд. То есть, о нормальном массиве в этом смысле можно говорить при размерности не меньше 3*3. У массива другая засада. Если использовать ШП во весь диапазон, то на ВЧ крае есть опасность того, что, без доворота на слушателя, слушатель будет слышать ВЧ от одного, максимум от двух источников по вертикали и по горизонтали, а третий-четвёртый ряд/вертикаль будут звучать глухо. Что лимитирует минимальное расстояние до массива в зависимости от конкретного типа ШП головки.
*****
Также интересно, что у Утопии АЦ размещён выше слушателя, и никого сие не парит... Доворот мидбаса с диапазоном 80...220 Гц на слушателя выполнен ради красоты если что.
Таки там еще и направление по вертикали регулируется ручкой от мясорубки.
IMG_0463.jpeg

Одно не понятно, вокруг какой оси происходит вращение.
 
вокруг какой оси происходит вращение.
Вокруг человека, имеющего такие бабки!
О! На фото видно, что мидбас имеет оформление ФИ, причем выходят порты ФИ в конусообразную щель. И если ширина щели изменяется ручкой от мясорубки, то и настройка ФИ тоже.
 
Последнее редактирование:
Следует помнить, что АЦ не должен сильно геометрически расходиться с ЦАМ (центр акустической массы) колонок. Иначе потеря устойчивости на низких частотах гарантирована. И не только акустической
 
Вокруг человека, имеющего такие бабки!
О! На фото видно, что мидбас имеет оформление ФИ, причем выходят порты ФИ в конусообразную щель. И если ширина щели изменяется ручкой от мясорубки, то и настройка ФИ тоже.
Ощущение такое, что меняется угол середин относительно ВЧ. А верхний- середина и низ- середина не меняется.
 
Интересная ДН неизвестной АС, из описания Арты. ДН снята по горизонтали = полностью симметрична относительно оси. АС - три полосы, имеем 2 сужения ДН в полосе звуковых частот: там, где НЧ или СЧ динамик становится направленным, а меньшой брат ещё не подпевает.
ДН.png
 
Во вам ещё горизонтальная ДН трёхполсоки, частота деления 400Гц и 2,2кГц.
Screenshot_3.png
 
Последнее редактирование:
Гдей-то зырил (очень давно), что на основе подопытных опытов на @уди0кроликах было установлено и внесено в ману$крипты: те АС, у которых ДН сильно (резко) меняется с частотой, звучат "жестко и утомительно".
 
Д,Апполито страдал херней, походу.
Не согласен. Имеем пару 25ГДН-3-4, это уже настоящих 84...85дБ/Вт и 50 Вт. Посередине хорошую пищалочку, всё вместе - ложим горизонтально, на полу ковёр. Получаем достаточно широкую ДН по вертикали и симметричную и без резких провалов ДН по горизонтали. ЗО может быть в рост человека, а стереоЗО создаст пара АС. Плюс два НЧ усредняют АЧХ.
А Гранд Утопия продукт маркетологов за 30 млн.
Согласен.
 
У меня были неплохие, хотя и дешёвые АС Philips (по схеме Д'Апполита Матвеича – Кисы Воробьянинова) для домашнего кинотеатра. Корпус пластиковый, но прочный. Динамики НЧ-СЧ, ВЧ бумажные и такой же подвес. ВЧ просто замечательные. Но слушать комфортнее было при вертикальном положении звукоряда.
НЧ-СЧ (не точно) были напрямую, а ВЧ через конденсатор (электролит). Корпус на винтах, но разобрать было нельзя – динамики видимо магнитами к пластику магнитились :)
 
ВЧ там стоит - SBA SB26STWGC Waveguide Soft Dome Tweeter
Я кстати так и не понял, то измерения натурные или рассчитанные сапром. Не сильно углублялся в тему, просто картинки смотрел и то как профи занимаются своим хобби.
 

Вложения

Последнее редактирование:
У меня были неплохие, хотя и дешёвые АС Philips (по схеме Д'Апполита Матвеича – Кисы Воробьянинова) для домашнего кинотеатра. Корпус пластиковый, но прочный. Динамики НЧ-СЧ, ВЧ бумажные и такой же подвес. ВЧ просто замечательные. Но слушать комфортнее было при вертикальном положении звукоряда.
НЧ-СЧ (не точно) были напрямую, а ВЧ через конденсатор (электролит). Корпус на винтах, но разобрать было нельзя – динамики видимо магнитами к пластику магнитились :)
Таки для Ипполитто нужен 3й -4ый порядок фильтров.
Иначе не работает.
 
Таки для Ипполитто нужен 3й -4ый порядок фильтров.
Иначе не работает.
Разобрать на атомы АС не удалось, но фильтрА сэра Кауэра (овально-эллиптические) туда бы зашли почти на ура(?), но с понижением в порядке "акустической малости" до 2-го или 3-го. Я стараюсь эллиптические фильтры применять только с овальными динамиками. Кауэр был ещё тем перцем (в эпоху овальных динамиков)
Добавлю, что для эллиптических динамиков применимы все законы Кеплера для эллиптических орбит: «Квадраты периодов обращения (вибрации) участков подвеса вокруг звуковой катушки относятся как кубы больших полуосей участков подвеса».
 
Последнее редактирование:
Не согласен. Имеем пару 25ГДН-3-4, это уже настоящих 84...85дБ/Вт и 50 Вт. Посередине хорошую пищалочку, всё вместе - ложим горизонтально, на полу ковёр. Получаем достаточно широкую ДН по вертикали и симметричную и без резких провалов ДН по горизонтали. ЗО может быть в рост человека, а стереоЗО создаст пара АС. Плюс два НЧ усредняют АЧХ.

Согласен.
Гулять, так гулять!
Дайте 4.
IMG_0471.jpeg

IMG_0472.jpeg
 
Последнее редактирование:
ВЧ там стоит - SBA SB26STWGC
Обалденно красивый проект во вложении, браво автору! Динамики взаимно помогают во всём диапазоне, просто загляденье
тов.png
Я бы срезал СЧ полосу внизу так, чтобы превалировал панч 80...100 Гц, а не мидбас 100...200 Гц, но то такое*
филтов.png
Симуляция АЧХ полос фильтра по напряжению:
Терра инк.png
Не удивительно, что, с такими низкими частотами разделов и плавными переходами между полосами и ДН по горизонтали примернейшая! #258
 
Последнее редактирование:
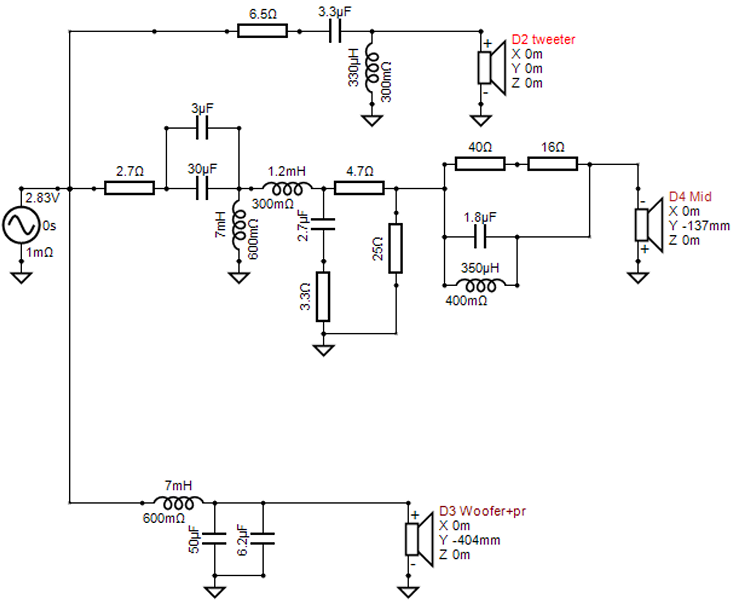
ФСЧ зашкалил по сложности и побил меня)))

Ну фильтра он рассчитывает через САПр на основе натурных измерений. А диаграмма направленности у него в приоритете т.к. делает напольные АС для больших помещений. Вообще он в открытый доступ выкладывает простенькие проекты. Есть у него закрытые проекты в которых диаграмма направленности куда более ровная не только по горизонтали но и по вертикали, но там уже хитрость в волноводах, сложность реализации высокая, и АС в активе с дсп. В общем этот мужик делает АС на продажу, а некоторые простенькие для его уровня АС которые можно собрать в гараже, делает как открытые проекты.
 

Статистика форума

Темы
3,295
Сообщения
262,480
Пользователи
2,545
Новый пользователь
vlad'mir
Назад
Сверху Снизу