Сергей Жариков
2 ранг
- Регистрация
- 14 Янв 2021
- Сообщения
- 810
- Реакции
- 285
- Репутация
- 28
- Страна
- Россия
- Город
- Ковров
- Имя
- Сергей
- Предупреждений
- 1
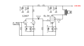
А сколько 34 надо для полной раскачки?Усиление этой схемы куриное даже до введения ООС.
Вот только мадам наверно не одобрит такое решение.На НовоАпе верно советуют на входе пентод октальный применить взамен каскода. Я бы врезал туда 6Ж8 она по режимам навевает 6н8с. И усиление у нее под 100.
ООС подать в катод, на отдельный от RC смещения катодный резистор.
Можно ли сделать из того, что есть, без замены ламп?
Для 6Н8С анодный резистор 75+75 ком. катодный 750ом и в катодном повторителе 36ком.
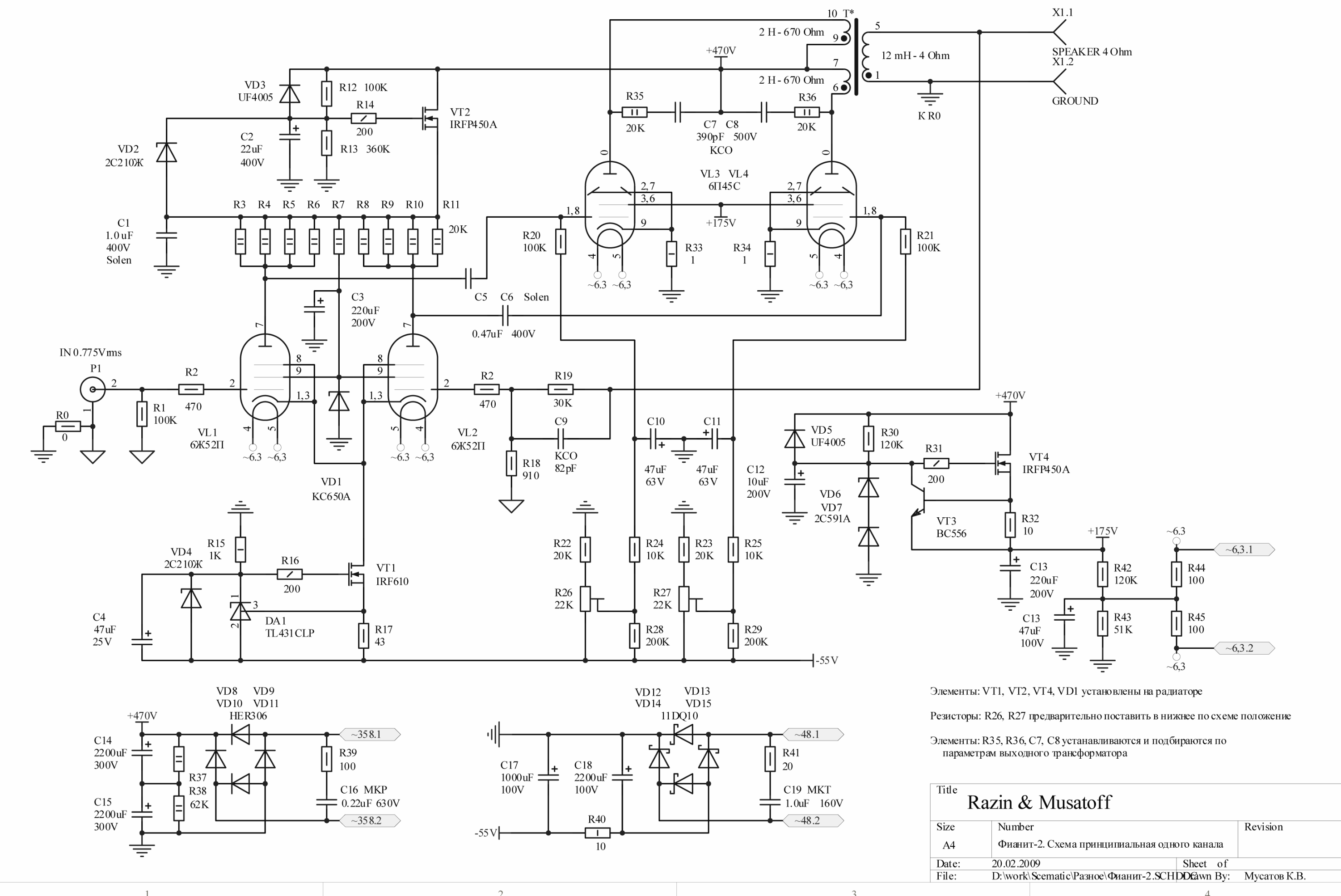
Вот тема, по той схеме.
Драйвер для лампового усилителя
Столько схем в интернете и начинающие меломаны,в ужасе от этого изобилия. И каждый кулик свою схему хвалит. Но все оценки чисто субъективные и не соответствуют действительности. Я давно смакетировал много схем драйверов и отслушав и измеряв параметры,пришёл к выводу определённому и применяю один ...
forum.cxem.net

