Двухполярный LDO стабилизатор на TPS7A39

  • Автор темы Автор темы IvanRAU
  • Дата начала Дата начала

IvanRAU

3 ранг
Регистрация
26 Май 2024
Сообщения
23
Реакции
19
Баллы
6
Страна
Rus
Двухполярный LDO стабилизатор на TPS7A39 для правильного питания.
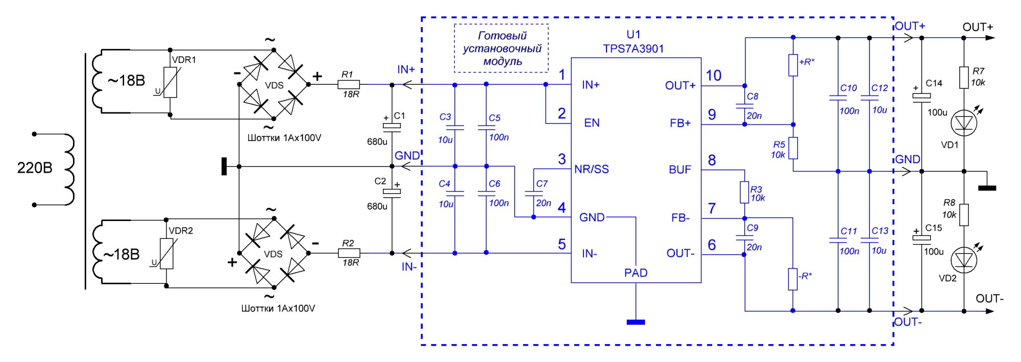
TPS7A3901 это высококачественный малошумящий двухполярный LDO стабилизатор (положительные и отрицательные LDO в одном корпусе) с общим опорным источником.

Поэтому TPS7A3901 отличается от вариантов с отдельными ИМС стабилизаторов на плюс и на минус тем, что при включении питания нарастание напряжение на выходе TPS7A3901 обоих полярностей строго синхронно и плавно, что практически исключает негативные импульсы напряжения на выходах питающих устройств.

TPS7A3901 превосходно подходит для качественного двухполярного питания различных прецизионных устройств, ОУ, фонокорректоров, ИМС регуляторов громкости, ЦАПов и т.д.

Максимально входное напряжение +/-33В

Ток нагрузи до 150мА на канал.

Полные технические характеристики и параметры можно посмотреть в даташите TPS7A3901.pdf

Типовая схема включения TPS7A3901:
TPS7A39.JPG

Напряжение на выходе VOUT+ определяются резисторами R4 и R5

VOUT- определяются резисторами R6 и R3 резистор (R* добавил в схему для точной подгонки требуемого напряжения)

по формулам:
f1.png

Рекомендуемые номиналы резисторов для некоторых стандартных напряжений указаны в таблицах:
f2.png

Печатную плату сделал под свои нужны 48x50мм

10045.JPG tps3901_tr.JPG17v.jpg _17v.jpg

Кому надо печатная плата или TPS7A3901 пишите в личку.
 

Вложения

Последнее редактирование:
Прикольная штука, но корпусировка нифига не любительская, на макетке не прикинешь :)
 
на макетке не прикинешь
Да на макетки не прикинешь. Цена за компактность. Если сделать переходную платку со штырьками Типа такой

ad8065_3.JPG

тогда можно и в макетку совать.
 
Интересует купить плату печатную, или в сборе блок питания, но в личку закрыт доступ, не работает.
 
Интересует купить плату печатную, или в сборе блок питания, но в личку закрыт доступ, не работает.
Странно спецом не закрывал. Можно и сюда

Для данной конструкции хорошо подходит вот такой зеленый тор. При входном 230В на выходе без нагрузки выдает 19,5В две независимые обмотки

ms5.JPG
 
а ток ему можно побольше сделать? не 150ma а хотяб полампера.
 
Сколько сам то потребляет, без нагрузки?
 
Сделал вариант
облегченная лайт-версия

без диодного моста и электролитов, уже готовый модуль без необходимости пайки мелочевки.

Можно легко интегрировать в имеющиеся выпрямители

mod_tps7a.JPG

mod_tps7a_39.JPG

вариант с 2мя диодными мостами
2mosta01.JPG
2mosta_tps7a.JPG
 
Как купить? В личку и на Вегу не могу написать.
 
Замерьте пожалуйста потребелние схемы без нагрузки и светодиодов.
 
Последнее редактирование:
Да, спасибо, я уже померил, для батарейного питания вполне подходит.
 
Хорошо подходит для питания фонокорректора

SU21.JPG
 
Не нашел или пропустил максимальную рассеиваемую мощность микросхемы.
 
Не нашел или пропустил максимальную рассеиваемую мощность микросхемы.
А Ви з якою метою цікавитесь? ;)
Спалити цю мікросхему Вам все одно не вдасться, бо від таких, як Ви вона захищена двома внутрішніми обмеженнями: струму на виході і температури кристалу.
І взагалі, рекомендоване навантаження не більше+\- 50 мА. Тобто по 50 мА з кожного каналу одночасно.
А ще на 6 сторінці даташиту тексасські інструменталісти попереджають:
The device is not tested under conditions where the power dissipated across the device, PD, exceeds 2 W.
 
Последнее редактирование:
А Ви з якою метою цікавитесь?
1.jpg

А Ви з якою метою цікавитеся тим, що я цим цікавлюсь?
.............................
Спалити цю мікросхему Вам все одно не вдасться, бо від таких, як Ви вона захищена двома внутрішніми обмеженнями: струму на виході і температури кристалу.
Что бы защита не срабатывала и устройство каждую секунду не квакало. Но Вам это конечно по барабану.
мах входное напряжение 33в
мин выходное 1.2
ток мах 0,15а на канал, но возьмём предложенное вами 50мА
(33 - 1..2) х 0,1 = 3,2Вт Даже 2Вт это для корпуса 3на3мм такой перебор..... _shok_ Даже дыма не останется.
Учитесь читать даташиты и думать когда можно верить, а когда мимо.
 
Последнее редактирование:
Что бы защита не срабатывала и устройство каждую секунду не квакало. Но Вам это конечно
Учитесь читать даташиты и думать когда можно верить, а когда миммимо
Алаверди.
Тексасські інструменталісти, коли писали свій даташит, надіялись, що його читатиме той, хто розуміє що то означає LDO.
 
Это ничего не означает. Совершенно. Цыган то же думал, что лошадь ничейная привязана.
Вот давайте на серьёзе прикиним на пальцах какую всё таки мощ-ть может рассеять этот стабилизатор?
Я с такими корпусами не имел дел, но думаю не больше 100мВт. Но это совершенно без прицела.
 
Там тепло можна відводити від пуза
 

Вложения

  • 40.pdf
    40.pdf
    60.5 KB · Просмотры: 193
Там тепло можна відводити від пуза
Это понятно. Все СМД так. Монтаж, маска, медь как обычно в даташите. С учетом этого и прикидывал. Но фольга и текстолит не медный радиатор.
 
Но фольга и текстолит не медный радиатор.
Кращий, ніж у нашого сттеляти smile_1
Інструменталісти обіцяють, що до 2 Вт розсіюваних на корпусі з радіатором крізь пузо мікросхема триматиме. Далі перегріється і просто вимкнеться за внутрішнім колом захисту. Там цілих кілька розділів про це у даташиті.
Але, ця мікросхема розроблялась як лоудропаут. В цьому її переваги і не потрібно цим мікроскопом забивати цвяхи. Хлопці сміятимуться.
 
Последнее редактирование:
На входе 2х24В, выход 2х15в, применяется для питания корректора на 3х микросхемах максимум, в простом варианте 2. Потребляют они от 3 до 7мА каждая, сабжа хватает с запасом.
зы. Сегодня приехал еще один, буду питать второй корректор.
 
Какой там запас.....
Это для суперкомпактных устройст выпускают на батарейках. Но не для трансформаторных конструкций.
Египетская пирамида (трансформатор) и рядом маленький ослик (м\схема).
 
Последнее редактирование:
Стабилизатор TPS7A3901 c релюхой задержки сигнала
 

Вложения

  • stab_rele1.JPG
    stab_rele1.JPG
    315.2 KB · Просмотры: 84
  • stab_rele2.JPG
    stab_rele2.JPG
    406.5 KB · Просмотры: 80
  • stab_rele3.JPG
    stab_rele3.JPG
    439.9 KB · Просмотры: 84

Статистика форума

Темы
3,305
Сообщения
263,281
Пользователи
2,548
Новый пользователь
Александр Н.
Назад
Сверху Снизу