Электрофон Вега-101 стерео

А это причём?)
Просто лучше.

Зря конечно,сейчас бы удовольствие получали)
Ну как причем?
Выходной каскад на транзисторах уровня п213 и формирует эти узнаваемые всеми грязные верха. И поскольку
сейчас не 87-й год и есть УНЧ Лен на ad161,162 ВК, двойное моно, а это другой уровень звука. И конечно кертинг 821 на ad166
И динамики - хочешь пару 5гд-1 ррз, хочешь пару таких же по размеру телефункенов 1964 года,но с задранной верхней серединой, которая на кертинге добавляет такую мягкую прозрачность и невероятный воздух, что никакой мотивации восстанавливать Вегу-101 нет.
Из акустики есть ещё только техникс условно 3-х полосный, остальное
в виде динамиков под проекты.
Есть вон Тесла 6608 8-омные 4 штуки. Есть гибриды 5гд-3 с катушкой 6гд-2 на феррите. Сочинять с этого готовый вариант не хватит всей жизни.
3гд-32 есть как минимум 3 пары разных годов
 
Последнее редактирование:
Ну как причем?
Выходной каскад на транзисторах уровня п213 и формирует эти узнаваемые всеми грязные верха. И поскольку
Причём тут Акордовские 213е то?
В Веге 101 214А,такие же как в Корвете...
Ох и знатоки.
Акордс у меня был,в необрезанном варианте ,сделал усь послушал.
Вот его звук мне не зашёл,хотя в принципе интересно было послушать.
сейчас не 87-й год и есть УНЧ Лен на ad161,162 ВК, двойное моно, а это другой уровень звука. И конечно кертинг 821 на ad166
Вообще то ,что Вега 101,что Корвет Стерео ,разработка 60х г.г
Корвета-65,если точнее.
И опять ,причём тут импорт?
Есть и Грюндики,и Телеки ,и Лики и Сабы и Тандберги и Дуали на германии,дальше что?
И динамики - хочешь пару 5гд-1 ррз, хочешь пару таких же по размеру телефункенов 1964 года,но с задранной верхней серединой, которая на кертинге добавляет такую мягкую прозрачность и невероятный воздух, что никакой мотивации восстанавливать Вегу-101 нет.
Из акустики есть ещё только техникс условно 3-х полосный, остальное
в виде динамиков под проекты.
Есть вон Тесла 6608 8-омные 4 штуки. Есть гибриды 5гд-3 с катушкой 6гд-2 на феррите. Сочинять с этого готовый вариант не хватит всей жизни.
3гд-32 есть как минимум 3 пары разных годов
Предпочитаю 4гд28,щас 4гд7 появились,и ещё всякое древнее есть,где с воздухом всё в порядке.
Несколько ящиков на сочинения скопилось.
 

Вложения

  • WhatsApp Image 2021-09-09 at 02.41.03-01.jpg
    WhatsApp Image 2021-09-09 at 02.41.03-01.jpg
    157.2 KB · Просмотры: 86
  • WhatsApp Image 2021-09-09 at 02.51.18.jpg
    WhatsApp Image 2021-09-09 at 02.51.18.jpg
    195.1 KB · Просмотры: 90
Последнее редактирование:
Причём тут Акордовские 213е то?
В Веге 101 214А,такие же как в Корвете...
По частоте то одно и то же с грязными верхами.ну это же слышно даже на гитарном нч динамике 100-6000 гцдля меня они все в кучу - что аккорд 201 с, что Вега 101 стерео одна частота транзисторов одни и те же грязные верха.
Мне они лично не мешают, а всем остальным да - все эту грязь слышатIMG_20250105_075029.jpgIMG_20250105_074623.jpgscale_1200 (12).jpeg у меня ещё из детства эльфа 332 битлов на нем слушал белый альбом и эби роад, там по схеме ваши п214а кстати, а что поставили на заводе я не в курсе. А на нашей семейной Веге 101-с кстати один канал был чиненый то есть 1 канал уже спален был и что туда в 81-м году воткнули я
даже и не в курсе

Другой уровень звука это с ft 1 МГц для этих схем
То есть п605а и гт806 из ходовых наших,
Из ходового импорта как раз ad 161,162 и 166

И опять ,причём тут импорт?
При том, что массово советского усилителя на хороших музыкальных транзисторах нет.
А П213-217 это во всех этих схемах с оэ
одна и та же типичная грязь на верхах.
Мне доступно объяснили откуда она. 150кгц
/ На бэту 50
= 3 кГц
в схемах с общим эмиттером.
вот в обертоновом диапазоне ее и слышно, раньше я это для себя отмечал как характерный узнаваемый звук п213, п214 а потом просто стало ясно, что транзисторы в этой схеме так работают.
И тут уже самому решать если в быту, то потянет,
а если ты сел обратную сторону хайрез слухануть или банально братьев по оружию, то просто берём то, что тянет дальше по верхам.
Но все же, по большому то счету мы ведь все слушаем прекрасную магию музыки, а не транзисторы и микросхемы

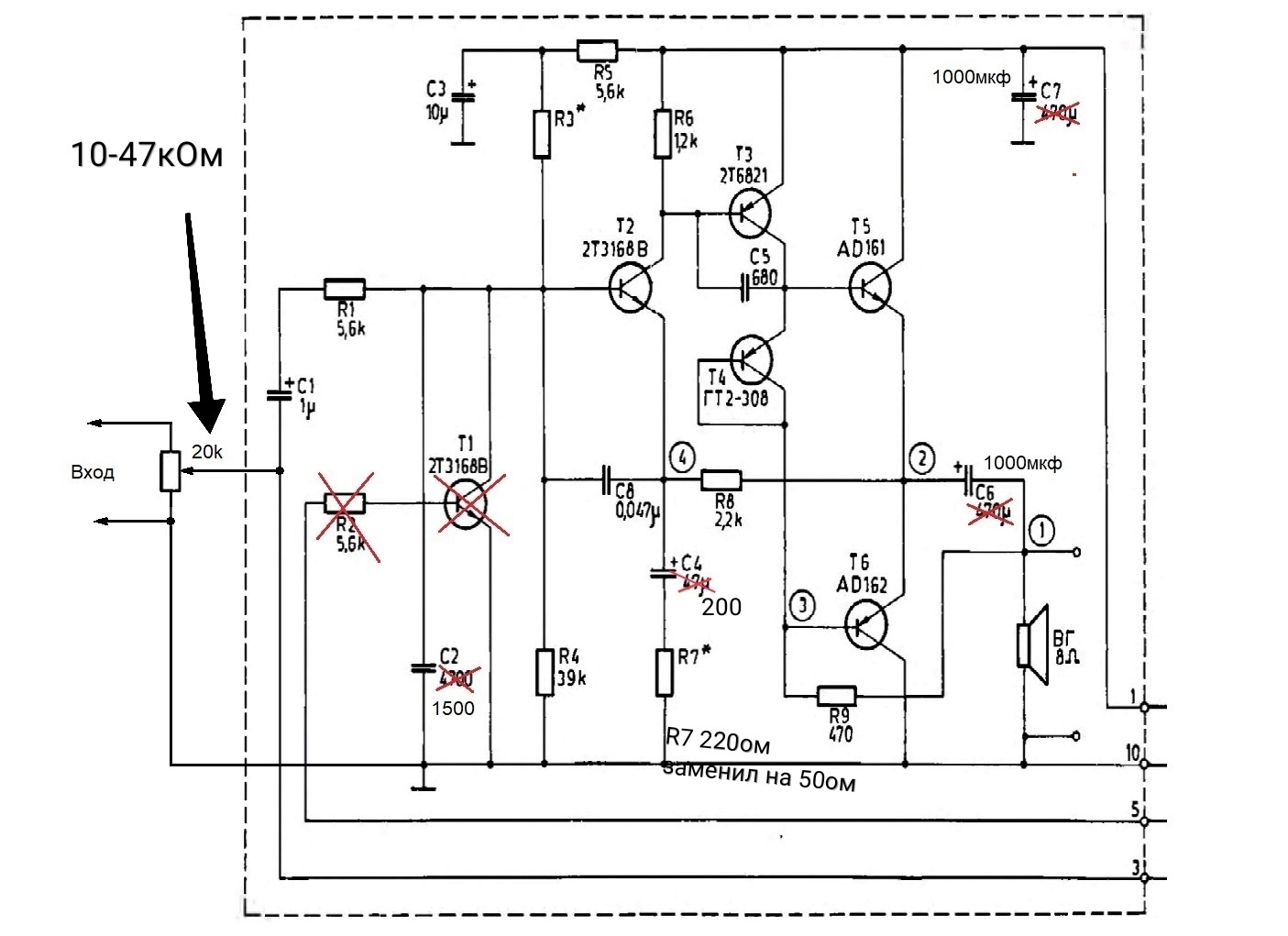
Лен?
А что это за усь такой?
УНЧ болгарской рации Лен
рация называется Лен-б.
В определенные годы унч был с ВК на германиевых транзисторах tungsram ad161,162 ( позже на микросхеме стали делать) остальные транзисторы в схеме - кремний - болгарские полубочонки
Там удаляется входной транзистор тангенты, (t1) уменьшается резистор, (r7) отвечающий за коэффициент усиления (с 220 терпит до 50 Ом и АЧХ не обваливается на слух конечно, а не по осциллографу) и работает не греется в ТЧ и на 4 ом. 1 Вт на 4-8 ом там итак есть,
Можно ещё в эмиттеры ВК вкорячить по 0,2-0,5 ома, для безопасности при подъёме питания, без них при подъёме питания до 4s (4*18650=16,5 вольт)мощность растет, а вот про нагрев вк не помню.
Унч схема переделки.
Полпитания в точке 2
tnT68K5WxOM (1).jpg
 
Последнее редактирование:
в ССГ серебро.КСО -нет.
Сейчас открыл видео аффинажника
В ксо медь99 процентная и слюдяные обкладки с серебряным напылением

Что то Вы опять путаете...
Какие там верха то на 6000гц)
Да и на гитарном динамике музыку слушать я не стал бы,туда наоборот погрязнее по звуку тащат разное.

Я грязи не слышу никакой.
Контекст беседы у нас не про гитарные динамики.
А про характЕрные грязные верха на п210, в ТЧ и на п213-217 серии транзисторов, которые слышат все, ну кроме вас, о чем вы выше написали, конечно речь традиционных схемах с оэ, на которых все советские усилители и сделаны.
Про 4гд 28 ваши (вангую) шкрябающие в зазоре с поведенным диффузором я уже выше писал, тут к гадалке не ходи - всё с этими динамиками ясно, что с ними происходит со временем.
У меня есть дома один чудом хорошо сохранившийся 4гд28 с чистым зазором.
Про ваш 4гд-28 с в вспученным диффузором все ясно
Музыку он конечно играет и не хрипит, но если подать постоянный тон 100-300 Гц все слышно будет, что с динамиком и в каком он состоянии.
Говорят, что бумажную катушку нагревом центрирующей шайбы немножечко можно подправить, отцентровав зазор вставками от пивной банки, сам не пробовал, но говорят можно попробовать, без фанатизма конечно
Тут на эту тему есть некоторое количество спецов им как говорится и флаг в руки
 
Разобрал свою Вегу,та что первая и рабочая.
На неделе на рекап повезу.
 

Вложения

  • WhatsApp Image 2025-03-03 at 20.32.11.jpeg
    WhatsApp Image 2025-03-03 at 20.32.11.jpeg
    175.4 KB · Просмотры: 87
  • WhatsApp Image 2025-03-03 at 20.32.10.jpeg
    WhatsApp Image 2025-03-03 at 20.32.10.jpeg
    142.3 KB · Просмотры: 89
  • WhatsApp Image 2025-03-03 at 20.32.09.jpeg
    WhatsApp Image 2025-03-03 at 20.32.09.jpeg
    105.1 KB · Просмотры: 81
У неё кстати есть переключение на 240 В сетевого.
Полезная штука, как оказалось через 50 лет.;)
Я мастера попросил проверить,есть оно по факту или нет.
Так как в руководстве написано ,что 240,только в экспортных вариантах есть.
 
Да мы всё равно туда стабилизацию добавим ,как и в предыдущем.
Которую рационализаторы убрали.
 
Ну и где тут экпортный варыянт?
Две одинаковые полупервички 110+17, тычем как нужно,до победы.
 

Вложения

  • IMG_20250304_122817.jpg
    IMG_20250304_122817.jpg
    518.6 KB · Просмотры: 82
  • IMG_20250304_122800.jpg
    IMG_20250304_122800.jpg
    373.1 KB · Просмотры: 70
Последнее редактирование:
Отвёз сегодня на замену кондеров,добавку стаба.
Уже купили нужные конденсаторы.
Ещё купил чуть деталек для себя,для разного.
На той неделе может заберу.
Некогда на этой будет.
 

Вложения

  • WhatsApp Image 2025-03-12 at 13.38.22.jpeg
    WhatsApp Image 2025-03-12 at 13.38.22.jpeg
    211.4 KB · Просмотры: 89
  • WhatsApp Image 2025-03-12 at 13.58.13.jpeg
    WhatsApp Image 2025-03-12 at 13.58.13.jpeg
    468.6 KB · Просмотры: 83
Всё,уже сделали всё.
Добавлено что нужно.
Теперь надо время выбрать,забрать на той неделе.
 

Вложения

  • WhatsApp Image 2025-03-13 at 12.23.14.jpeg
    WhatsApp Image 2025-03-13 at 12.23.14.jpeg
    353.1 KB · Просмотры: 101
Сегодня забрал.
Надо ещё по мелочи там доделать,уже своё.
И можно собирать.
Ещё немного кондеров мне отдали.Пригодятся.
 

Вложения

  • WhatsApp Image 2025-03-17 at 13.03.52.jpeg
    WhatsApp Image 2025-03-17 at 13.03.52.jpeg
    238.7 KB · Просмотры: 95
  • WhatsApp Image 2025-03-17 at 13.17.50.jpeg
    WhatsApp Image 2025-03-17 at 13.17.50.jpeg
    224 KB · Просмотры: 88
  • WhatsApp Image 2025-03-17 at 13.17.51.jpeg
    WhatsApp Image 2025-03-17 at 13.17.51.jpeg
    204.7 KB · Просмотры: 92
  • WhatsApp Image 2025-03-17 at 13.17.52.jpeg
    WhatsApp Image 2025-03-17 at 13.17.52.jpeg
    213.7 KB · Просмотры: 102
  • WhatsApp Image 2025-03-17 at 13.17.53.jpeg
    WhatsApp Image 2025-03-17 at 13.17.53.jpeg
    155.7 KB · Просмотры: 97
Сегодня ради интереса,подключил Вегу 101,ту что раньше сделали,эту ещё даже не включал и не собирал,некогда.
С Селейшн Ф-30. Думал что особо звучать не будет)
Я ошибался...
Офигенски.
 
Всё никак время не выберу собрать,проверить.Как кондеры заменили,привёз и не включал даже ни разу.
Сегодня сделал нормальное крепление для кондера,и выключатель подсветки врезал.
 

Вложения

  • WhatsApp Image 2025-04-10 at 21.10.51.jpeg
    WhatsApp Image 2025-04-10 at 21.10.51.jpeg
    241.1 KB · Просмотры: 78
  • WhatsApp Image 2025-04-10 at 21.10.50.jpeg
    WhatsApp Image 2025-04-10 at 21.10.50.jpeg
    292.6 KB · Просмотры: 63
  • WhatsApp Image 2025-04-10 at 20.50.43.jpeg
    WhatsApp Image 2025-04-10 at 20.50.43.jpeg
    138.2 KB · Просмотры: 62
Поставил лампы,собрал,слушаю.
 

Вложения

  • WhatsApp Image 2025-04-13 at 03.54.24.jpeg
    WhatsApp Image 2025-04-13 at 03.54.24.jpeg
    128 KB · Просмотры: 82
  • WhatsApp Image 2025-04-13 at 03.54.25.jpeg
    WhatsApp Image 2025-04-13 at 03.54.25.jpeg
    156.3 KB · Просмотры: 87
  • WhatsApp Image 2025-04-13 at 03.54.26.jpeg
    WhatsApp Image 2025-04-13 at 03.54.26.jpeg
    65.4 KB · Просмотры: 85
  • WhatsApp Image 2025-04-13 at 03.54.27.jpeg
    WhatsApp Image 2025-04-13 at 03.54.27.jpeg
    161 KB · Просмотры: 77
Какие кондеры в первую очередь менять?
Помнится все что 0,1-1 мкФ бмт
На выброс, а 20 мкФ тех лет годные
 
Какие кондеры в первую очередь менять?
Помнится все что 0,1-1 мкФ бмт
На выброс, а 20 мкФ тех лет годные
Да все кроме здоровых в питании.
крупные МБМ можно проверить,если увеличились,то такие же посвежее подобрать или последовательно с таким же номиналом,если нужна аутентичность.
Те что 0.1-1,усохли с вероятностью процентов 70.
А так,у меня она и без всяких рекапов играла,и я бы не сказал ,что намного хуже,чем после сервиса.
А может и лучше) Теперь уже не узнать.
 

Вложения

  • WhatsApp Image 2024-11-11 at 15.30.41.jpeg
    WhatsApp Image 2024-11-11 at 15.30.41.jpeg
    622.9 KB · Просмотры: 54
  • WhatsApp Image 2025-03-17 at 13.17.50.jpeg
    WhatsApp Image 2025-03-17 at 13.17.50.jpeg
    224 KB · Просмотры: 67
Спасибо конечно, но
Любой форум такую хрень пишет
"Меняйте все конденсаторы"
Тогда не меняйте)
Мне мастер менял,выборочно не захотел.
А когда я уже сам Вегу 312 делал,то менял выборочно,что хотел оставил,что было уставшее заменил.
У меня и МБМ остались ,только поставил посвежее,и даже БМТ (или как их там)мелкие оставил родные.
 
Спасибо конечно, но
Любой форум такую хрень пишет
"Меняйте все конденсаторы"
На любом форуме валом таких советчиков. Реальность бывает иная. Включил-пашет. И чо?
 
Дійсність сувора.
Конденсатори мають властивість втрачати ємність і набувати зайвих паразитів. Загального правила не існує але, бо старіють.
Тому або виміряти кожен, якщо є чим, і прийняти рішення в конкретному випадку,
але, це не гарантує, що наступний не втратить ємність через день, тиждень, або місяць і не потяге за собою вихідний каскад, як у бідолахи з сусідньої теми.
Кожен вибирає для себе.
 
Последнее редактирование:

Статистика форума

Темы
3,295
Сообщения
262,404
Пользователи
2,545
Новый пользователь
vlad'mir
Назад
Сверху Снизу