Focusrite Scarlett 2i4 - очередной ремонт

Регистрация
11 Окт 2019
Сообщения
1,275
Реакции
1,366
Баллы
65
Страна
Россия
Предупреждений
1
Каждый раз зарекаюсь. и опять на те же грабли...Просят дать перфоратор..Отдают со словами: "А он что то не работает.." Разбираю, ротор аж поплавило все щечки (АВС примерно 250 градусов надо до такого разогреть)...дал электрорубанок соседу... "Че то он плохо работает". Пришлось новый покупать.
А тут попросили звуковушку. "плюс" записать. Лежала, я не пользовался. Тут включил..а левый канал не работает.
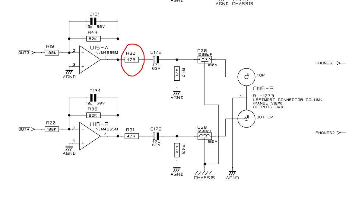
Интересно, что они делали, что резистор 47 ом с выхода операционника сдох?
Наладил. Больше не дам..
 

Вложения

  • схема.JPG
    схема.JPG
    62.6 KB · Просмотры: 147
  • 47 ом.jpg
    47 ом.jpg
    115.5 KB · Просмотры: 119
  • плата.jpg
    плата.jpg
    181.9 KB · Просмотры: 101
  • резик.jpg
    резик.jpg
    153.8 KB · Просмотры: 112
  • Focusrite solo 2i_ Main Board.zip
    Focusrite solo 2i_ Main Board.zip
    851.9 KB · Просмотры: 84
+, Последние 5 лет никому ничего не даю в пользование, так как всегда возвращали в нерабочем состоянии.
А я и забываю кому дал, а они считают что не вспомнил, можно не возвращать!
 
А я и забываю кому дал, а они считают что не вспомнил, можно не возвращать!
+,Такие индивидуумы тоже были, чтобы забрать чуть ли не упрашивать нужно.
 
Как говорит приятель - даешь руками, забираешь ногами.
1970-й год, на летней практике в ИПАНе АН УССР. Руководитель - идем со мной, вдвоем легче. Ну, думаю, что-то тяжелое нести. Оказывается, идем к типу, который не отдает какое-то оборудование, в конце напряженного разговора тип говорит - ладно, отдам, но ты мне дай что-нибудь другое!
 

Статистика форума

Темы
3,295
Сообщения
261,962
Пользователи
2,545
Новый пользователь
vlad'mir
Назад
Сверху Снизу