Святослав_
1 ранг
- Регистрация
- 10 Июн 2021
- Сообщения
- 8,568
- Реакции
- 4,579
- Баллы
- 202
- Страна
- Україна
- Город
- Бердянськ
- Предупреждений
- 1
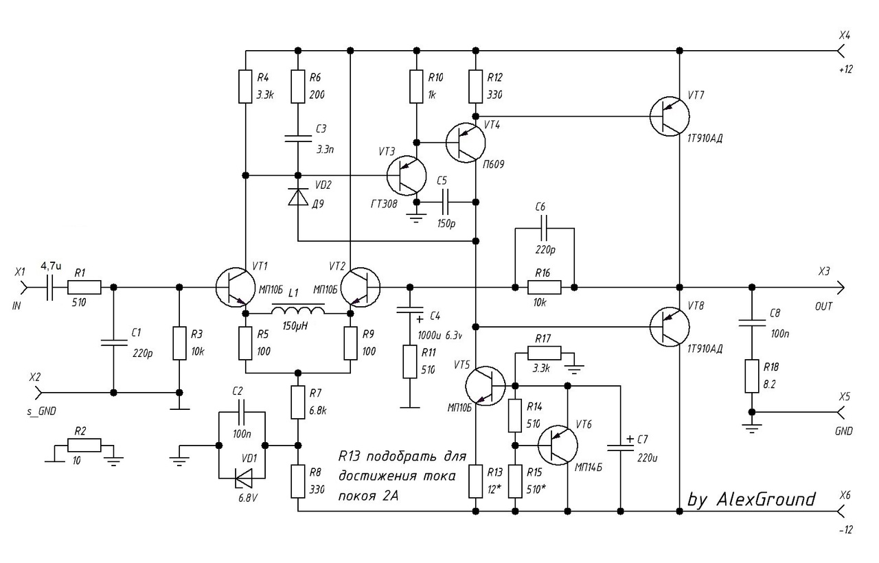
С оборванной базой сдохнет любой транзистор. Германиевым резистор Б-Э требуется гораздо меньшего номинала, чем кремниевым.Если прибор промышленный,то да. А так, 2 миллиамперметра и прекрасно все видно.
Потом, у 600й серии есть одна весьма неприятная особенность, примерно вольт от 16 и выше они становятся весьма "капризными", дохнут от малейшего чиха. Без б.э. резистора саморазогрев кристалла мгновенный, лавинообразный, радиатор просто не успевает отводить тепло.
В таких условиях тот же П605 прекрасно работает и с питанием плеча выхода в 22 В.


