Германиевые УНЧ

Если основная цель - малое количество деталюшек, то можно, без ухудшения свойств, кой-чего убрать: катушку, два резистора и конденсатор:
без кой-чего.png
 
и ошибку исправь в схеме я неверно нарисовал- резистор+кондер делителя оос должны стоять справа от катушки, а не на эмиттере первого транзистора
 
Раз уж симулируем, быстренько:
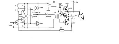
Схема исходная от "Перепёлкина", на германии, но для честности переведённая на Силикон, как у Юаня.
Кус получился почти 90 дБ. _shok_(? - тут сам удивился, но симулятор - он такой!)
Это 12-й микрокап.
Вот и верь после этого людям!(симуляторам разным)
Реально думаю всё будет немного ближе к жизни,
то есть хуже._da
 

Вложения

Последнее редактирование:
тогда как обьяснишь что сим 64дб у Худа показывает?тут врет там не врет?
 
у меня разница большая была ,возможно эмиттерный резик 10ом маловат,33,,,47 ом должно больше разницу дать
Это приведёт к уменьшению усиления второго каскада, уменьшению петлевого и пропорциональному росту искажений:
47.png


А нет, наврал - искажения увеличились, петлевое, как прибитое - 40 на 20 кГц.
 
Значит Юаню легче не станет.
90дб ,а у моего с буфером 80дб-тебе самому не смииишно))))
у твоего сим 80 дб кажет а у моего 104дб вот разницу и надо смотреть
так еще не только в глубине оос дело с буфером ступенька ВК меньше изначально,без оос
 
90дб ,а у моего с буфером 80дб-тебе самому не смииишно))))
у твоего сим 80 дб кажет а у моего 104дб вот разницу и надо смотреть
так еще не только в глубине оос дело с буфером ступенька ВК меньше изначально,без оос
ужеж посмотрели. у тебя в роли БД139/140 стоят некие транзисторы.. которые по частотным свойствам лучше чем КТ3102/3107. Что по меньшей мере занятно.
 
Надо на графиках делать частоту в логарифмическом масштабе.
И все модели проверять на соответствие даташиту, это что за покемон?:
Посмотреть вложение 122990
У меня библиотек натыренных с разных мест много,
моделей-дубликатов на некоторые элементы - иногда по 5 штук разных.:)
Поставил, что ближе лежало.
Обычно, в ответственных случаях, проверяю по моделям от производителя.
Ну а в "железе" проверка всё расставляет на свои места.
Подставил более жизненные, глобально ничего не поменялось,
АЧХ немного сЪехала и КНИ подрос до 6 m%
 
У меня библиотек натыренных с разных мест много,
моделей-дубликатов на некоторые элементы - иногда по 5 штук разных.:)
Поставил, что ближе лежало.
Обычно, в ответственных случаях, проверяю по моделям от производителя.
Ну а в "железе" проверка всё расставляет на свои места.
Подставил более жизненные, глобально ничего не поменялось,
АЧХ немного сЪехала и КНИ подрос до 6 m%
Если можете, выложите SPICE модели советских транзисторов как кремниевых, так и германиевых. Спасибо.
 
У меня библиотек натыренных с разных мест много
Это первая часть марлезонского балета. Со временем и опытом останутся только необходимые, реально рабочие модели, остальное отправится в мусорку.

в ответственных случаях, проверяю по моделям от производителя.
Это не панацея, они часто тоже кривые и с ошибками.

Подставил более жизненные, глобально ничего не поменялось,
АЧХ немного сЪехала
В первую очередь вся коррекция уедет.
 
ужеж посмотрели. у тебя в роли БД139/140 стоят некие транзисторы.. которые по частотным свойствам лучше чем КТ3102/3107.
причем частотные свойства к петлевому на 1 кгц
 
причем частотные свойства к петлевому на 1 кгц
А притом. Это наглядно показывает вообще качество использованых моделей которые просто - никакие. Гамно. Я те сто раз говорил используй лучше ЛТС а не этот хлам.
 
Если можете, выложите SPICE модели советских транзисторов как кремниевых, так и германиевых.
 
Если можете, выложите SPICE модели советских транзисторов как кремниевых, так и германиевых. Спасибо.
Южный Кинг, держи, там несколько библиотек, сваливаешь их кучей в твой каталог библиотеки ЛТСпайса и они там автоматом цепляются
Да, могут быть дубли, будут раздражать - придётся руками чистить
 
переделал на однополярное питание и ввел не глубокую оос,весь германий работает с ОК,выходники без прокладок на общем радиаторе,с успехом можно крепить прямо на дюралевый корпус,кондер на пути сигнала один ,но он под ООС
Ку настраиваем подбирая число витков обмотки оос ее мотаем тонким проводом между витками эмиттерных обмоток дросселя,резистором оос подбираем смещение по наилучшему спектру(минимуму высших гармоник)
спектр джифета напоминает ламповый
МКТ можно 1:2 ,мотать в шесть проводов 0,25... 0,3мм,до заполнения ,между слоями бумага,можно использовать пермаллой 50 Н от ТОТ, что лучше ,но можно обычное железо от твз,соединяем секции для первички-две параллельно,вторички - по две последовательно,соблюдая полярность
 

Вложения

  • по мотивам ульянова на герм однополяр.jpg
    по мотивам ульянова на герм однополяр.jpg
    111.7 KB · Просмотры: 148
Последнее редактирование:
переделал на однополярное питание и ввел не глубокую оос,весь германий работает с ОК,выходники без прокладок на общем радиаторе,с успехом можно крепить прямо на дюралевый корпус,кондер на пути сигнала один ,но он под ООС
Ку настраиваем подбирая число витков обмотки оос ее мотаем тонким проводом между витками эмиттерных обмоток дросселя,резистором оос подбираем смещение по наилучшему спектру(минимуму высших гармоник)
спектр джифета напоминает ламповый
МКТ можно 1:2 ,мотать в шесть проводов 0,25... 0,3мм,до заполнения ,между слоями бумага,можно использовать пермаллой 50 Н от ТОТ, что лучше ,но можно обычное железо от твз,соединяем секции для первички-две параллельно,вторички - по две последовательно,соблюдая полярность
И достойная акустика для этого усилителя 110 дБ чувствительность.
1738656407622.jpeg
 
Последнее редактирование:
советую там ещё полазить - поискать.
Там, помню были базы по примерно 30 МГБ. Отдельно лежащие.
А вот ГДЕ там они лежат уже не помню - тырил их оттуда летом.

Да, конкретно "Германия" там мало. Иха штук 10-20 и наших штук 12
И по германиевым диодам - минимум.
Мне вот тут за последний месяц модели Д223 и Д9 и Д7, кт601дали.
 
И достойная акустика для этого усилителя 110 дБ чувствительность.Посмотреть вложение 123087
Зачем пытаться глумится,когда в реалии есть достойная акустика и на неё нужно орентироваться например https://www.highendav.ru/shop/akust...cheskaya-sistema-klipsch-cornwall-iii--black/
А то пол жизни народ тратит на перебор усилителей с тысячными искажениями и слушает с АС с чуйкой 84 дБ и мощёй в 300 Вт.А потом долго учавствуют в срачах на форумах ,говоря ,что микродинамики не существует в природе и это выдуманый темин.
 
этот усилитель при питании 19в способен выдать на 8ом нагрузку 18вт(там мост на выходе), но лучше вместо п215 поставить более мощные транзисторы или запараллелить по два в плечо 215х,дроссель при этом лучше намотать в 4ре провода чтобы каждый транзистор по отдельной ветке работал
вообще задумано было на выходе два кремниевых 3055 в А классе

у меня транс более широкополосный тк 1:2 всего, еще умножение на два за счет моста с дросселем и джифет раз 30 усиление ,все под осью не глубокой 16...20дб
параллельник и повторитель двухтактный с трансом и дросселем искажают очень мало,особенно на германии,в плане высших гармоник,джифет на лампу похож,можно рабочую точку выбрать что третья гармошка отсутствует
 
Ещё одна историческая схема усилителя 1969 года С модами П.Макуры.
Пойдёт и для модернизации "Одиссея-001" и "Веги-109".
(Подсказка- перед сделать на кремнии, а зад -на германии,как у бабы Яги))).
Гуглоперевод в помощь!
 
Последнее редактирование:
вот еще более простой вариант,транс еще проще,мотаем в три провода 0,27,,,0,3мм до заполнения,между слоями бумага
прокладка не магнитная считаем по формуле ток п605а умножить на число витков разделить на 1600000 мм
выходной дроссель трифилляром 2*0,8мм пэтв+1*0,1мм(лучше пэлшо),без не магнитной прокладки
все транзисторы без прокладок на радиаторе,ток п605а 50...100ма
смещение джифета лучше подобрать по Шмелеву наблюдая спектр,тк полевики имеют большой разброс трудно посчитать режим,зависит от начального тока стока полевика и напряжения отсечки
переходных кондеров на пути сигнала нет в схеме
весь германий работает с ОК транс и дроссель охвачены не глубокой общей оос 12,,,,16дб
схема красава!!!!!,жаль нет возможности сейчас спаять((((((
Любители германия,попробуйте ,не пожалеете!!!!!
 

Вложения

  • очень простой на германии.png
    очень простой на германии.png
    51.8 KB · Просмотры: 143
Последнее редактирование:
вот еще более простой вариант,транс еще проще,мотаем в три провода 0,27,,,0,3мм до заполнения,между слоями бумага
прокладка не магнитная считаем по формуле ток п605а умножить на число витков разделить на 1600000 мм
выходной дроссель трифилляром 2*0,8мм пэтв+1*0,1мм(лучше пэлшо),без не магнитной прокладки
все транзисторы без прокладок на радиаторе,ток п605а 50...100ма
смещение джифета лучше подобрать по Шмелеву наблюдая спектр,тк полевики имеют большой разброс трудно посчитать режим,зависит от начального тока стока полевика и напряжения отсечки
переходных кондеров на пути сигнала нет в схеме
весь германий работает с ОК транс и дроссель охвачены не глубокой общей оос 12,,,,16дб
схема красава!!!!!,жаль нет возможности сейчас спаять((((((
Любители германия,попробуйте ,не пожалеете!!!!!

На чем мотать? Я имею ввиду габариты сердечников и материал. Дроссель тоже до заполнения мотается. ГТ806 пойдет в качестве выходных?
 
на железе от твз 4,,,6см кв,да все до заполнения,между слоями бумажку от тетрадки,чтобы резонансов меньше было на вч,можно гт806,возможно прийдется им керамику тысяс 5000пикушек между Б-К припаять тк высокочастотные,а возможно и нет, надо пробовать
провод у дросселя 0,7,,,,0,8мм
вместо п605а можно п609а,б
выходники желательно с близкой бэтой подобрать,дроссель без зазора но встык тк ток разбаланса будет небольшой
сплавные должны тоже хорошо работать тк тут с ОК,примерно 50кгц даже у п210
 
Последнее редактирование:
Со слов людей которые такую схемотехнику многократно использовали,сказали, что наши типа ГТ806 (и им подобные) сюда не подходят,т.к. постоянно пробиваются.Подходит только СПЛАВНОЙ германий- в идеале мощный американский с частотой 250-350кГц и напр. КЭ 60-80В.Но и звук по их мнению лучше любой лампы.Германий сплавной с такими параметрами выпускало ОЧЕНЬ мало производителей например Делко и Моторолла.А т.к. эти транзисторы были разработаны ,когда кремний уже пошёл вовсю,то их выпуск был небольшим и быстро свёрнут.Поэтому на вторичке бывают дороже Эксиконов (если бывают)...
 
Последнее редактирование:

Статистика форума

Темы
3,311
Сообщения
264,360
Пользователи
2,550
Новый пользователь
Александр Н.
Назад
Сверху Снизу