Германиевые УНЧ

Ага, а МП21 это младшенький от ГТ402.
И МП42 Б не плох....

НО - вот схемы "аляБеслик" уже лет 5 ПО ВСЕМ форумам обсуждаются.
Вдоль и поперёк.

Я же ПРОШУ ПОКРИТИКАНИТЬ - вдруг я что то упустил и требуется что то улучшить в моей схеме.
А комментариев не очень....
Я же НЕ профи, посему сумлеваюсь в своём творчестве.
В данной схеме:
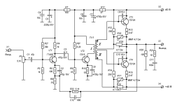
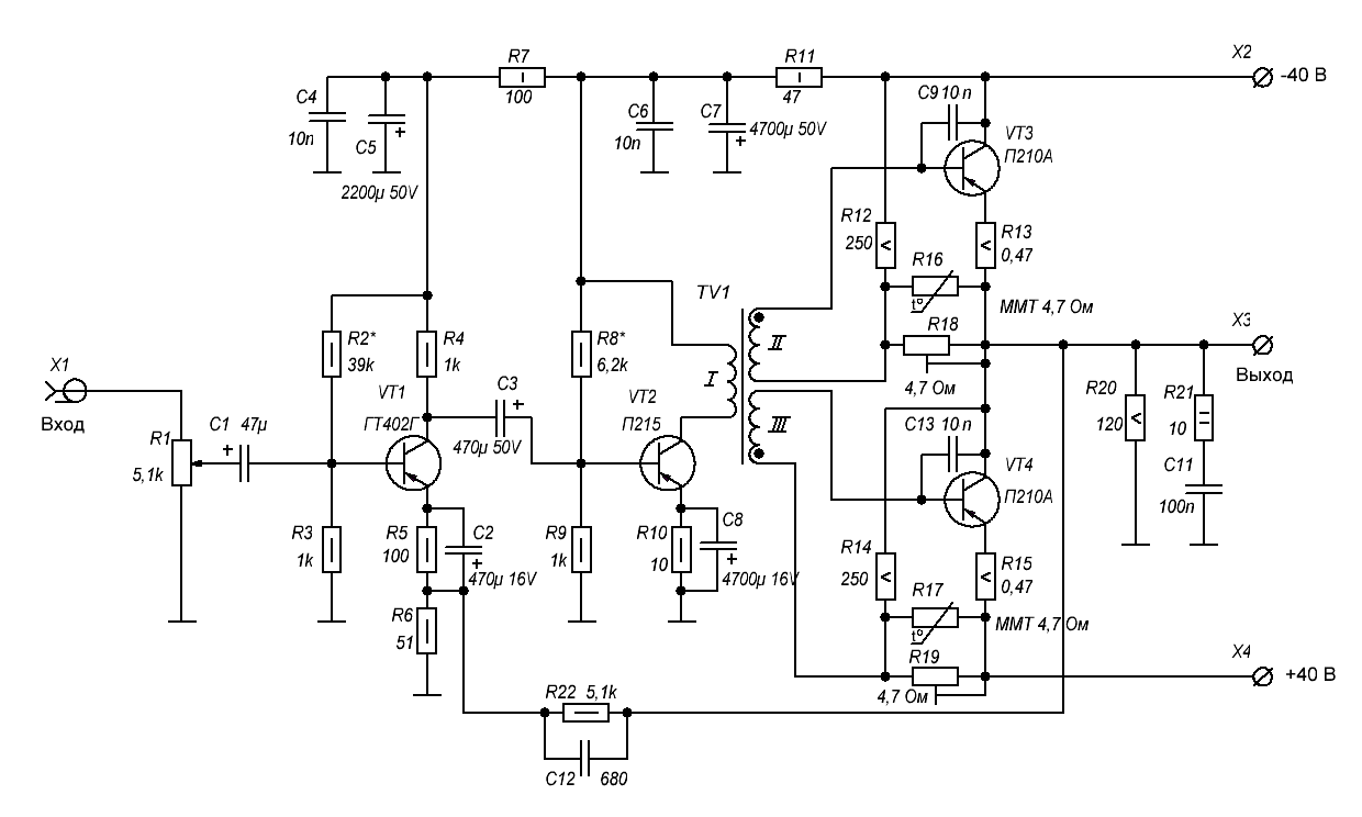
-Номинал С9 - не важен, подбирается "по вкусу" и реальному выходному транзистору.
-Номинал С8 - не важен, раньше считалось достаточно более 0.1 мкФ достаточно,
сейчас ставят до 50 мкФ(для НЧ частот снижают искажения, по мне- так нихрена разницы нет)
-Номинал С1 - ежели более 50 мкФ - не важен.
-Номинал С6 - 1000 пкФ. - фронты на импульсе "затягивает", по мне. так туда 470 пик надо.
- Резистор R3 - не важен, можно выкинуть.
- Разные номиналы резисторов в эмиттерах выходных - работает, делал такое в "ушнике",
получалось примерно в 2 раза разница в номиналах, КНИ уменьшается процентов на 20-30..

Что гораздо интереснее - поставить в базу Q2 последовательно резистор 200-500 Ом.
Этим можно удавить нехорошие нечётные гармоники, но слегка увеличить чётные - хорошие!_hm_
Схема, конечно, никакая не "ваша",
"всё украдено до нас!", и достаточно давно.
Впрочем, это касается многих "изобретателей".

P.S. Всё это "умствование" и "симуляция".
Соберите САМИ в железе приводимую схему, и измерьте параметры.
Получите классические 0.25%.
 
В данной схеме:
-Номинал С9 - не важен, подбирается "по вкусу" и реальному выходному транзистору.
-Номинал С8 - не важен, раньше считалось достаточно более 0.1 мкФ достаточно,
сейчас ставят до 50 мкФ(для НЧ частот снижают искажения, по мне- так нихрена разницы нет)
-Номинал С1 - ежели более 50 мкФ - не важен.
-Номинал С6 - 1000 пкФ. - фронты на импульсе "затягивает", по мне. так туда 470 пик надо.
- Резистор R3 - не важен, можно выкинуть.
- Разные номиналы резисторов в эмиттерах выходных - работает, делал такое в "ушнике",
получалось примерно в 2 раза разница в номиналах, КНИ уменьшается процентов на 20-30..

Что гораздо интереснее - поставить в базу Q2 последовательно резистор 200-500 Ом.
Этим можно удавить нехорошие нечётные гармоники, но слегка увеличить чётные - хорошие!_hm_
Схема, конечно, никакая не "ваша",
"всё украдено до нас!", и достаточно давно.
Впрочем, это касается многих "изобретателей".

P.S. Всё это "умствование" и "симуляция".
Соберите САМИ в железе приводимую схему, и измерьте параметры.
Получите классические 0.25%.
По мне, так две цепи частотной коррекции- в коллекторе дифкаскада и в базу правого транзистора дифкаскада -по опережению- перебор. Обычно кондер по запаздыванию отваливается, с ним поведение схемы хуже во всем.
Миллеровская емкость драйверного транзистора удачнее во многом. в сочетании с крохотной емкостишкой по опережению
 
Вот и тупик нарисовался. в одноизвилинном мозгу.
Чисто германиевый не получится, так страшно, ибо нет опыта работы с такими транзисторами.
А кремниево-германиевый уже не кошерный, потому как там есть кремний, и это уже совершенно не германиевый усилитель. "Фу" и "фе".
Поэтому привычно садимся за симульки, и продолжаем дальше бесконечную суходрочку.
Ну а паяльник пусть покрывается пылью.
Сергей не умничай пожалуйста, меня и Женя jpatay как видишь поддержал, а уж он твои схемки вдоль и поперек, насытился наверняка и кое что понял. Германию место в слабых местах усилителя на выход в купе с такими же диодами в питании в силу их мягкого переключения. А иначе у тебя получается как тот последний метр силового провода якобы исправляющий сеть. Чисто германиевый для избранных у кого RIAA на лампах или тоже на Ge как строил Сергей Торопов а остальным у кого в тракте сотни и тысячи кремниевых транзисторов и микросхем на них германий как мертвому припарка. На счёт симулек и дрочек а так же паяльничка чья бы мычала...
Ну и интересная схемка по теме, в аттаче с переводом.
002.jpg
 

Вложения

Последнее редактирование:
Ну а кто "поумничал", и двинул тупой лозунг о "чистоте германиевой расы*.
Кто запрещает предварительную часть делать на кремнии, или частично на кремнии, а на РР выходе
использовать все преимущества германиевых транзисторов? Никто не запрещает.
Тогда зачем поднимается это дурацкое самоограничение?
А Евгений сам может за себя ответить, нечего за него расписываться.г


Каждое следующее предложение отрицает утвержение предыдущего предложения.
Тебе место в компании с "неуло" и прочими "онли".

Ну и какие претензии в этом плане ? Выкладывай.
Когда есть понятия , можно спокойно ставить нужный транзистор на нужный участок, без содрогания типа- ах! кошмар! как можно! Кремний -в схему на германии!
Можно. Все можно, если тяма есть .
 
Последнее редактирование:
Не тогда уж а показывай схему, если эта то пробовал человек тут на форуме с транзистором. А втор усилителя "Фантом" всё разжевал уже.

2025-02-09_185009.png
 
Последнее редактирование:
С трансами нашёл такие схемы, но это шлак. П210 надо менять, однозначно.
зображення_viber_2025-02-09_15-51-34-902.png
 

Вложения

  • OIP.jpg
    OIP.jpg
    28.9 KB · Просмотры: 94
Да море схем на трансиках и хороших и фирменных лично у меня но встретилась новая почему бы не поделится. Так нет сразу на штыки. Больные.
 
Тогда надо искать ГТ703/ГТ705.
 

Вложения

  • авиа блок УСь.png
    авиа блок УСь.png
    18.7 KB · Просмотры: 97
Переваг жодних, лише недоліки.
Але, якщо їх отримано в спадок від дідуся, що працював не германієвій фабриці і вкрав мішок таких транзисторів, свого часу, чому би і не спробувати? Не віддавати ж їх трампу.
 
Беремо радіоприймач Ленинград 002, або 006
был у меня ленинград 006,там динамик хороший 3гд32 а усилок ничего хорошего,типичный транзисторный звук тех времен
 
Бо схема орієнтована на наднизьке енергоспоживання, вихідний каскад в режимі класу С. ;) А якщо розглядати цей варіант, як прикроватну бубнітолу з живленням від електромережі, можна отримати кращий звук, змінивши схему підсилювача, використавши тих пару транзисторів і 3ГД32.
 
В данной схеме:
-Номинал С9 - не важен, подбирается "по вкусу" и реальному выходному транзистору.
-Номинал С8 - не важен, раньше считалось достаточно более 0.1 мкФ достаточно,
сейчас ставят до 50 мкФ(для НЧ частот снижают искажения, по мне- так нихрена разницы нет)
-Номинал С1 - ежели более 50 мкФ - не важен.
-Номинал С6 - 1000 пкФ. - фронты на импульсе "затягивает", по мне. так туда 470 пик надо.
- Резистор R3 - не важен, можно выкинуть.
- Разные номиналы резисторов в эмиттерах выходных - работает, делал такое в "ушнике",
получалось примерно в 2 раза разница в номиналах, КНИ уменьшается процентов на 20-30..

Что гораздо интереснее - поставить в базу Q2 последовательно резистор 200-500 Ом.
Этим можно удавить нехорошие нечётные гармоники, но слегка увеличить чётные - хорошие!
Samodelkin, спасибо за наставаления.
НО именно ЭТИ ВСЕ номиналы я ТЩАТЕЛЬНО И СКРУПУЛЁЗНО отбирал, и именно ТАКИЕ номиналы дали самый минимум искажений.

Про - поставить в базу Q2 последовательно резистор 200-500 Ом.
Вот не понял....
А разве не ТОТ же самый эффект даёт резистор гораздо меньшего номинала в эмитере.
Обратная связь хоть там, хоть там.
Прошу разьяснить тонкости и нюансы.
 
НО именно ЭТИ ВСЕ номиналы я ТЩАТЕЛЬНО И СКРУПУЛЁЗНО отбирал, и именно ТАКИЕ номиналы дали самый минимум искажений.
В симуляторе?
И какой процент уменьшения искажений?
Если в РАЗЫ(а лучше - на порядок) искажения не уменьшаются,
то остальное - просто ловля блох и гримасы капитализма\софта._da
И реально - в железе этого не заметите.
Прошу разьяснить тонкости и нюансы.
Попробуйте сами.smile_27
Софтина есть...
 
В звуке. Вот так этот усь звучит:
Акустика ,только не для этого усилителя.Если подобрать с чукой выше и на альнико,то звук станет на ступень-две выше.А то слышно,что АС ещё не раскачались,а усилитель уже на гране клипа.А если убавить громкости,то у этих тяжёлых АС пропадёт микродинамика,да и НЧ тоже.
 
В симуляторе?
И какой процент уменьшения искажений?
Если в РАЗЫ(а лучше - на порядок) искажения не уменьшаются,
то остальное - просто ловля блох и гримасы капитализма\софта._da
И реально - в железе этого не заметите.

Попробуйте сами.smile_27
Софтина есть...
Угу - блохи....
0,000% каждая
ВСЕ вместе это где-то 0,01%
Но, реально много дали разные резисторы в эмитерах оконечников и ЛООС в 1 каскаде.
 
Угу - блохи....
0,000% каждая
ВСЕ вместе это где-то 0,01%
Но, реально много дали разные резисторы в эмитерах оконечников и ЛООС в 1 каскаде.
С нетерпением ждём реального измерения в "железе".:)
 
Конечно, и я тоже ЭТОГО жду.

Весь вопрос - кто и когда смакетирует и правильно замериет.
(Для справки - приборов и умения ими пользования не имею.
С реальным ПАЯНИЕМ у меня проблема, надеюсь временная).

Не зряж я "сочинял" схему и её облагораживал, надеюсь кому то приглянётся и её спаяют, с последующими комментариями.
Для ЭТОГО я её и выкладывал, а не "придержал" втихомолку.
 
Конечно, и я тоже ЭТОГО жду.

Весь вопрос - кто и когда смакетирует и правильно замериет.
(Для справки - приборов и умения ими пользования не имею.
С реальным ПАЯНИЕМ у меня проблема, надеюсь временная).

Не зряж я "сочинял" схему и её облагораживал, надеюсь кому то приглянётся и её спаяют, с последующими комментариями.
Для ЭТОГО я её и выкладывал, а не "придержал" втихомолку.
Советую схему полностью перевести на кремний. Ибо на высоких частотах мощность на выходниках будет рассеиваться куда больше чем они смогут выдержать, более того, в клипе- П214 гарантированно повылетают. Причём сразу.
 
Это моя хотелка такая - (сотворить германиевую схему на бросовых транзисторах, но КАЧЕСТВЕННУЮ, по возможности).
Полагаю, что на 4-5 ватт мощности п215 не погорят и не выбьют.
А для КРЕМНИЯ, я повожусь с ЩЦМами, Шушуриным и Лидерами.
Такая у меня программа. Большего я ну аще не потяну....
Кстати, сравнил "забор" у Беслика и мой.
Понятно, что от кремния далековато, но всё равно есть приятные мУменты.
сравнение FFT_Беслик v2.1 -  АВК v3.3.jpg

Ну Чемберлену.... Тоисть Беслику отвечать не надо, ибо им скрыть нечем.
Прежде чем тыкать сим "по своему", а давнюю мечту осуществил - набрал сим Беслика 2,1 - как его ЛУЧШИЙ комбик и заменил.
0,25% гормоник и "забор" я привёл.
Потом я ДОВЁЛ его схему - выставил ток и пол питания, а то там фигня была по его "типовой" выкладке.
Получил 0,07% гормоник (у меня в 7 раз лучше), а вот его "забор" почти не изменился - частокол немного разрядился в 1 месте, но сгустился в др. Величина "дрынов" осталась той же.
Так что где то в Бесликовской схеме сидят в засаде мухоморы.

Кстати, я и WPfinal от В. Перепёлкина смоделировал и замерил.
Тоже 0,07% гормоник (чуть лучше Беслика2.1) а "забор" заметно лучше Бесликовского.
Это всё на ОДНИХ И ТЕХ ЖЕ МОДЕЛЯХ ТРАНЗИСТОРОВ, таков был замысел - сравнить ОБЬЕКТИВНО.
 
Последнее редактирование модератором:

Статистика форума

Темы
3,312
Сообщения
264,396
Пользователи
2,551
Новый пользователь
Александр Н.
Назад
Сверху Снизу