Германиевые УНЧ

чтобы сравнить объективно нужно:
а) выложить модели
б) снять осциллограммы клипа и меандра
в) снять спектры имд.
без всего этого - пока пустая болтовня и надувание щёчек на ровном месте.
никто в своём уме даже и не подумает думать макетировать такое. а уж макетировать..совсем вряд ли.
да и вообще, разве не автор должен этим заниматься?
 
Это моя хотелка такая - (сотворить германиевую схему на бросовых транзисторах, но КАЧЕСТВЕННУЮ, по возможности).
Полагаю, что на 4-5 ватт мощности п215 не погорят и не выбьют.
А для КРЕМНИЯ, я повожусь с ЩЦМами, Шушуриным и Лидерами.
Такая у меня программа. Большего я ну аще не потяну....
Кстати, сравнил "забор" у Беслика и мой.
Понятно, что от кремния далековато, но всё равно есть приятные мУменты.
А зачем непременно П215, если их не коробка завалялась?
Разве закончились те же ГТ906?
 
При 20 вольтах около 4-х ватт на 4 ома. Звук - сказка? На 10ГДШ.
В корпус поселю.
IMG_20250210_193456_edit_51215503718745.jpg
 
Последнее редактирование модератором:
Да что ты.
Узнаете? Пока вы здесь ана... симулировали да заумные речи вели..
При 20 вольтах около 4-х ватт на 4 ома. Звук - сказка? На 10ГДШ.
В корпус поселю.
Знакомые радиаторы под ГТ403
 
А зачем непременно П215, если их не коробка завалялась?
Разве закончились те же ГТ906?
ну ащето, ГТ906 завалялся 1 штук, не знаю рабочий ли.
П215 (лучшие из этой серии) в наличии аж 7 штук, думаю что все исправные.
П214А - адын штюк.
П216 (самых дрянных из этой серии) 4 шт.
Прочих подобных П213 и П217 по 1.

НО самое главное, это что радиаторов под это всё бАгАцтво, всего то 4 одинарных и 1 комплексный.
 
Да что ты.
Узнаете? Пока вы здесь ана... симулировали да заумные речи вели..
При 20 вольтах около 4-х ватт на 4 ома. Звук - сказка? На 10ГДШ.
В корпус поселю.
моя одобряет. а замерчики есть?
 
НЕУЛО, модели есть всех 3х комбовых германцеф.
А вот то что пишешь - клип и прр.
Дык оное я ыжчо не умею.

Если возьмёшся всё это сравнить правильно, то я выложу завтра все эти модели.

Кстати я ещё НАВАЯЛ и схемки на 2х параллельных Шиклаях и 2х Дарлингтонах - это я сравнивпл, что можно из них получить.
Могу и их выложить.
 
НЕУЛО, модели есть всех 3х комбовых германцеф.
А вот то что пишешь - клип и прр.
Дык оное я ыжчо не умею.

Если возьмёшся всё это сравнить правильно, то я выложу завтра все эти модели.

Кстати я ещё НАВАЯЛ и схемки на 2х параллельных Шиклаях и 2х Дарлингтонах - это я сравнивпл, что можно из них получить.
Могу и их выложить.
выложи. это их набивать долго а проверить быстро.
 
Можно ли сделать приличный усилитель на германии? Можно! Схема банальна - несимметричный тосник. Усилитель содержит 12 транзисторов, 2 из них нпн, причём один высокочастотный гт311. ВК (6 транзисторов) выполнен на транзисторах одной структуры (наподобие JLH). УН трехкаскадный (выходной третий каскад - он же фазорасщепитель ВК). У меня нет моделей всех германиевых транзисторов, вместо них стоят модели кремниевых со схожими емкостями и частотными свойствами. Т.е. 2sa1837 - П608Б/609Б; mje15033 - П605А; кт8102 - гт806. Само, собой - если не гнаться за рекордной глубиной общей ООС и ограничиться глубиной 60 db на 20 КГц - можно всё сильно упростить. И даже применить мп38 вместо гт311...
 

Вложения

  • Супергерманий.png
    Супергерманий.png
    40.4 KB · Просмотры: 162
  • JLH_3_kaskada.asc
    JLH_3_kaskada.asc
    14.6 KB · Просмотры: 47
  • JLH_3_kaskada loop1.asc
    JLH_3_kaskada loop1.asc
    14.3 KB · Просмотры: 37
  • Супергерманий схема.png
    Супергерманий схема.png
    40.5 KB · Просмотры: 174
Последнее редактирование:
IDDQD, читал это я где то, что "германий не любит сложных схем".
А ведь наверное это изречение правильное.
Для германских УСей не надо гнаться за мощщщёй - ватт 5-6 на канал это уже прилично. Ну не тяжОлую же АС на них грузить.
Тоесть, как понимаю, это целая концепция такая - маломощного но своеобразного звука.

Такшто это Вы попали МИМО "струи".
Ну и замена КАК БЫ подходящих моделей кремний на германий - неточна, поэтому неприемлема.
Вот есть в СИМЕ штук 12 германских модели, ими и обходитесь.
Да, в УНе пожалуйста применяйте кремний. Даже микросхемы, типа самого чОрныга хАлАдильнику.

Я высказал моё мнение, а Вы вольны делать что вздумается.
Просто - задумайтесь, что и ДЛЯ ЧЕГО...
Отработайте СВОЮ КОНЦЕПЦИЮ того, что Вы ХОТИТЕ и РЕАЛЬНО СМОЖЕТЕ получить.

Вот я С БОЛЬШИМ СКРИПОМ получил в симе 0,01% искажений.
Думаю, что это я их за уши дотянул. В реальной спаянной схеме будет раза в 2-3 хуже.
Так вот, думаю, что 0,01% искажений это где то предел возможного.
Но, в принципе, этого как бы должно быть достаточно.
Вот только бы это было без натяжения ушей, а со слабиной и с запасом.
При возможно наиболее простой схеме на бросовых древних транзисторах.
 
Запросто может быть и в 2-3 раза лучше, а не хуже.
В германии надо смотреть спектр (см. вложение), который модели не показывают. А если и показывают, то еще более приблизительно.
Германий "любит" каскод, для разгрузки по мощности, а значит и по теплу.
Что уже усложняет схему.
Германцы низковольтные, отсюда и средние выходные мощности. Хотя есть монстр в 300 Вт.
 

Вложения

  • Ge-UF-25W_спектр_.png
    Ge-UF-25W_спектр_.png
    101.5 KB · Просмотры: 122
  • Германієвий_підсилювач_Ge-UF-25W_.png
    Германієвий_підсилювач_Ge-UF-25W_.png
    385.8 KB · Просмотры: 125
Последнее редактирование:
Забывают про основное преимущество германия, малое напряжение насыщения и порог открывания, невысокой и плавный. Отсюда возможность хорошо справляться с низкоомной нагрузкой при невысоком питании. То есть, всякая носимая техника.
Не забуду удивления, когда настроенный при 30 вольтах усилитель , звучащий в фоновом режиме, не поменял звучания с питанием в 3 и менее вольта. От нуля вольт работал!)))
И если надо в схеме на германии что-то поменять на кремний, то разве что входной транзистор. Остальное пусть будет Гэ.
 
вот вам для низковольтного питания панацея,амплитуда почти два напряжения питания
насчет гт403 то у них реально 12...15кгц а не 8кгц как в даташите,там указано БОЛЕЕ 8кгц
 

Вложения

  • умощнитель ушника.png
    умощнитель ушника.png
    39.6 KB · Просмотры: 116
Последнее редактирование:

Вложения

  • Ge.zip
    Ge.zip
    43.8 KB · Просмотры: 48
Последнее редактирование:
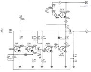
Собираюсь предварительный с темброблоком склепать по схеме ниже. Вопрос: если вместо 1т308в применить гт346а не поплохеет? 346 до 800мГц.
IMG_20250211_111413.jpg

Наш мощный германий слаб по максимально допустимому напряжению Uэб, поэтому и сложности с реализацией серьезных схем с глубокими ООСами. И как ни банально есть у нас один транзистор с Uбэ-20В, ГТ403 которые по паспорту с полосой не < 8 кГц что в 2-3 раза выше чем у П2** и даже ГТ703 в аутсайдерах. Это они только внешне маленькие а на самом деле мощнее например ГТ402,404 ну и никто не запрещает поставить в параллель несколько штук, выше был пример усилителя магнитофона Весна-211, Весна-201 тоже самое. По таблице замеров уважаемого slami видим ГТ403Г не так и плох, хотя в линейке он с ГТ403Д по паспорту не с 8 а с 6 кГц (не самые самые из 403х). Но выбор есть даже высоковольтных - 60В, с буквами Ж и И.
Прощайте 403, простите радиолюбители _inkviz

Посмотреть вложение 123784Посмотреть вложение 123783 Посмотреть вложение 123786
Да, эта схема. Только немного изменил: 16 и 17 выводы вместе и к питанию (-20), выходной электролит (4700-25) перевернут, и динамик на землю. На 4 ома 4 ватта, радиаторы чуть тёплые.
 
Последнее редактирование модератором:
У ГТ 346 разброс бэты большой 10....150 ,туда нужен с бэтой больше 100,хорошо мп20а,гт308в,г ,а лучше кремний кт3107
и там ошибка,в эмиттере 20к это много
 
Чистый Линь (а-ля Аккорд) на чистом германии (2хГТ403) с низковольтным питанием (12в) на 2 ома нагрузки и вольтодобавкой на динамике.

Можно! Схема банальна
В термостат её (+18"С)))

поставить кт818/819 и радоваться
Постепенно (по одному) заменять на кремний и радоваться каждый раз:)
 
Последнее редактирование:
Там не зря же не соединили два проводника рядом
#5793 Вольтодобавка (бутстрап) для УН и драйвера на динамике сверху. Улучшается раскачка\использование напряжения питания батареи. Но требуется БП с малыми пульсациями или аккумулятор:(
Можно изменить на дополнительный резистор+конденсатор на среднюю точку (как в Аккорде).

ГТ403Г не так и плох
2-4 шт в плечо параллельно в любой аккорд без изменения схемы и коррекции:)
Из минусов-специфическая\неудобная форма корпуса.
 
Последнее редактирование:
Кому свербить до нетерплячки, знаходить десь на смітнику радіоприймач Ленинград 002, або 006.
Набір ГЕ транзисторів там відмінний.
Кілька помахів паяльником, аби перетворити цей схемотехнічний непотріб на канонічного Ліна. І все.
unch110.jpg
 
У ГТ 346 разброс бэты большой 10....150 ,туда нужен с бэтой больше 100,хорошо мп20а,гт308в,г ,а лучше кремний кт3107
и там ошибка,в эмиттере 20к это много
Ошибка в журнале уже отмечена, 20 ом должно стоять. А про кремний в этой теме мне лучше не упоминать.
Других тем для этого полно.
 
#5793 Вольтодобавка (бутстрап) для УН и драйвера на динамике сверху. Улучшается раскачка\использование напряжения питания батареи. Но требуется БП с малыми пульсациями или аккумулятор:(
Можно изменить на дополнительный резистор+конденсатор на среднюю точку (как в Аккорде).
Эта хитрость чтобы усилки при выдернутых АС не работали вхолостую, предоконечник питается через 2 ома акустики. О вольтодобавке при конструирования не думали от слова совсем. Для режима стерео приставки. Вольт добавку могли бы и на плате, как везде сделать и не лепить лишних проводов.
 
Никитич, спасибо получил и всё пошло.
Архиватор нет, спасибо я пользую универсальный ЗИП, он и РАРы открывает и если надо в РАР архивирует.
Да, есть несколько новых транзисторов.
В ответ тоже дам несколько моделей, может пригодятся если нет таких.

NEULO, вчера был разговор об погонять УГЛУБЛЁННО несколько германиевых спайсовых моделей схем УНЧ.
Сейчас приделаю сюда ЗИП с моими наборками-изучалками.
Модели с 2я Дарлингтонами не сохранилось - случайно со слепу снёс ... Только картинки и лог файл остались.
Ну там максимум, что я смог из ТАКОЙ схемы выжать, это 0,5% искажений......
А все прочие модели УНЧев я "вылизал" до предела моих знаний.
Посмотри, что ты сможешь из них выжать в плане незнакомых мне тестов.
 

Вложения

Вложения

  • heathkit_aa_14_20w_koniec_655.jpg
    heathkit_aa_14_20w_koniec_655.jpg
    80.1 KB · Просмотры: 131
Последнее редактирование:
Можно ли сделать приличный усилитель на германии? Можно! Схема банальна - несимметричный тосник. Усилитель содержит 12 транзисторов,
Мало транзисторов. Нужно увеличить количество, германия должно быть много, лучше звук. Идеальный синус, залог успеха, ведь сигнал состоит из синусоид, не так ли?))
 
Мало транзисторов. Нужно увеличить количество, германия должно быть много, лучше звук. Идеальный синус, залог успеха, ведь сигнал состоит из синусоид, не так ли?))
Я всей (микро)фиброй своей души поддерживаю предложение, но с маленькой оговоркой: для полноты описания (звуковой) системы сигналов необходимо добавить как ортогонально-косинусную составляющую (для правильного воспроизведения косинусоидальных сигналов), так и запараллелить транзисторы выходного каскада (на порядок).
 
Мало транзисторов. Нужно увеличить количество, германия должно быть много, лучше звук. Идеальный синус, залог успеха, ведь сигнал состоит из синусоид, не так ли?))
Состоит из синусоид, именно. Даже меандр из них состоит.) С возвращением, где пропадал то столько времени?
 
НЕУЛО, в #5,786 лежит файл с моделями германских УСей.
Ты обещал их погонять тестами для исследования их качества
 

Статистика форума

Темы
3,312
Сообщения
264,401
Пользователи
2,551
Новый пользователь
Александр Н.
Назад
Сверху Снизу