Германиевые УНЧ

К

Какие ВВ-шники собирали ?
Из ВВ 89г.Он играл лучше всех кремниевых Корветов,кои у меня были все модели.Но хороший германиевый играет еще лучше,я бы сказал по другому,с более правильной тембральной плотностью и основательно.у кремния звук тощий и не интересный.
 
Встретился ещё один вариант перепёлкинской схемы. С ГТ806 понятно, что всё хорошо. Удивительно, что и с дубовыми П217 тоже очень даже... Со слов автора усилитель работает в В классе (?). Источник тут: https://www.qrzua.club/viewtopic.php?p=2227#p2227
 

Вложения

  • Classic Ge217 V7.jpg
    Classic Ge217 V7.jpg
    91.3 KB · Просмотры: 187
  • Ge217 5v V7.jpg
    Ge217 5v V7.jpg
    54.7 KB · Просмотры: 173
  • Classic Ge806 V10.jpg
    Classic Ge806 V10.jpg
    100.8 KB · Просмотры: 189
Удивительно, что и с дубовыми П217 тоже очень даже..
пусть на 10кгц покажет))))) если успеет))) хуже 217 нет уже ничего из сплавных
да и тут спектр гавно длинный хвост гармошек
 
Вот эта сделал на германии
161112793896963222.jpg
 
Последнее редактирование:
примитив,можно лучше
и без резисторов в эмиттерах сгорят выходники германиевые

Нет все отлажено и работает питание 36в выхлоп 10ватт чистого звука.
 

Вложения

  • Anti-JLHпервый ватт А лайт чисто герм.png
    Anti-JLHпервый ватт А лайт чисто герм.png
    31.9 KB · Просмотры: 164
  • leak доработка кп304а.gif
    leak доработка кп304а.gif
    26.8 KB · Просмотры: 136
Зачем если эта что привел схема стабильно работает,мне хватает,для разнообразия послушать.
 
так в ней вч гавно,цик цик
еще лучше не 703/705 а АД161\162 на выход
 
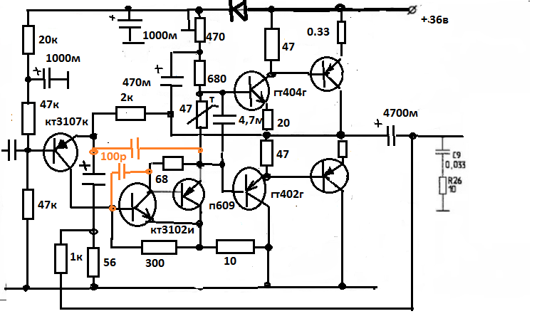
Нее в схеме я поставил гт404-402 а на выхлоп поставил гт-813.
 
с 813 да будет не плохо,я думал 214,но все равно попробуй буфер повторитель на п609б перед 402\404 будет на много лучше там просто и вольтодобавку сделай
 

Вложения

  • германец 403.png
    германец 403.png
    46 KB · Просмотры: 144
Так у меня еще в УН нагружен на ИТ.
 
Так у меня еще в УН нагружен на ИТ.
где там ИТ не вижу?????УН нагружен на R11(R25)=4.7к даже вольтодобавки нет
п609 работает в А классе и это практически тройка,локанти нельзя тут сделать тк нет вч пары германиевой (надо быстрее чем 402\404) поэтому ставим однотактный повторитель на п609
 
Последнее редактирование:
На базе этой схемы и платы от мелодии ,ну вот валялись такие вот сделал .
 
На базе этой схемы и платы от мелодии ,ну вот валялись такие вот сделал
ну так вместо R11 поставь два резистора 2к и 2.7к и с точки их соединения кондер вольтодобавки на выход разве сложно переделать? а буфер тоже можно втулить навесом на компактном вд140
 
А зачем вот будет еще такой проект тогда посмотрим.
 
а зачем такая схема? лишь бы собрать?и валялась место занимала, я такие платы обычно выбрасываю или дорабатываю на сколько можно,даже работающие заводские
 
Радиотехника УНЧ0:)
Она же Тоби/Динсдейл 1963, она же Электрон20, она же Корвет-стерео, она же Вильма303... (имя им легион))).
 
Пример из жизни.
Но в этом варианте я наоборот Gerманские транзисторы выкинул.
P.S. Слабонервным не пугаться, плата мощника не из Арии, из Мелодии(?)
Пост 7042.
 

Вложения

  • IMG_20240928_234255.jpg
    IMG_20240928_234255.jpg
    449.6 KB · Просмотры: 129
  • IMG_20240929_000549.jpg
    IMG_20240929_000549.jpg
    346.4 KB · Просмотры: 136
  • IMG_20241015_172728.jpg
    IMG_20241015_172728.jpg
    392.1 KB · Просмотры: 129
Шесть транзисторов два диода и микросхема вопрос что за усилитель микросхема в преампе или в оконечнике?

SBF3A Audio IC Philips даташит не нашел
 

Вложения

  • IMG_20251118_145530.jpg
    IMG_20251118_145530.jpg
    100.4 KB · Просмотры: 59
  • DIP14_GENERICO_m.jpg
    DIP14_GENERICO_m.jpg
    19 KB · Просмотры: 52
Эка невидаль, Синклер делали, мы "Радио 86РК" делали, "Ириша" а на синклер уже и платы были и комплектуха вся была. А вот на 86РК не было ничего,кроме микросхем, с трудом но были. И мы сделали это.
 
Последнее редактирование:
А вот любопытно, во времена появления Синклера уже были китайские кнопки в рассыпухе а вот какие кнопки для клавиатуры вы использовали в РК86?
 
Последнее редактирование:
А вот любопытно, во времена появления Синклера уже были китайские кнопки в рассыпухе а вот какие кнопки для клавиатуры вы использовали в РК86?
От "Агата" и "Микроши" :)
 
И что хорошего было в том "радио-рк"? Убожество к которому софта практически не было. А в клавиатуру "синклер" кнопки ставил советские, герконовые.
 
Я вот такую сделал контактную, как в пультах. Правда их тогда еще не было пультов то.

И что хорошего было в том "радио-рк"? Убожество к которому софта практически не было. А в клавиатуру "синклер" кнопки ставил советские, герконовые.
Что хорошего? Да то что это было что то новое, что можно было своими руками попробовать сделать. Бейсик адаптировали и дети первые шаги ознакомительные делали. Тоже польза.
 

Вложения

  • Scan-141205-0045.jpg
    Scan-141205-0045.jpg
    778.7 KB · Просмотры: 113
А вот любопытно, во времена появления Синклера уже были китайские кнопки в рассыпухе а вот какие кнопки для клавиатуры вы использовали в РК86?
На тот момент были винницкие кнопки на герконах. Они как стандарт везде шли.
 
Что хорошего? Да то что это было что то новое, что можно было своими руками попробовать сделать.
Ещё в 89-м году мой приятель Стасик , тогда уже суровый программист , сказал что б я даже не думал запиливать свои роги во всякие бейсики-хренейсики и собирать убожества типа Синклеров так как лет через семь можно будет купить фирменный комп с цветным экраном и офигительными играми а пока есть приставки типа атари . Но на мой вопрос можно ли записывать музыку в микросхемы памяти он сказал что я дурак и на одну песню Модерна токинга нужно вагон железнодорожный микросхем smile_1
 
Встретился ещё один вариант перепёлкинской схемы. С ГТ806 понятно, что всё хорошо. Удивительно, что и с дубовыми П217 тоже очень даже... Со слов автора усилитель работает в В классе (?). Источник тут: https://www.qrzua.club/viewtopic.php?p=2227#p2227
Ко мне эти схемы никаким боком. Я таким образом (через жопу) коррекцию не делаю. Скелет (схемный каркас) похож, но это не мои схемы, коорекция не моя.
 
Про ДОВЕДЁННЫЙ Беслик2.1

у Беслика2.1 КАК ОН НОМИНАЛАМИ ДЕТАЛЕЙ НА ЕГО СХЕМЕ, есть перекосик в полпитании и в токе по плечам ВК.
Правда это всё не столь критично - я уже пару раз писал, что со "схемными" номиналами у Беслика2.1 будет 0,25% гормоник.
А если выставить чётко - то 0,07%.
НО, меньше 12,5 мА ток ВК не выставить.

Так что ДОВЕСТИ Беслика и возможно и нужно.
Несколько слов в защиту усилителей Беслика А.И. Собрал по схеме V2.3 с небольшими изменениями (выходные Т6, Т7 поставил 1Т 806в, Т1 и Т2 – КТ3102Е, Т4 и Т5 – МП10б и МП14б, напряжение поднял до 24 Вольт, резистор R6 увеличил до 6.2 Ом). Транзисторы 3102е с коэффициентом усиления порядка 700, МП10б и МП14Б – по 50, выходные около 60. Усилитель заработал сразу. Ток покоя установил около 80 mA путем побора диода D2. Для этого подошел КД208a. Измерения показали весьма неплохие характеристики усилителя: гармонические искажения порядка 0.02%, интермодуляционные - 0.032%, уровень шума -96.7 Дб, неравномерность АХЧ +0.04, -0.021 Дб. Измерения проводились на половине мощности (около 5 Вольт на выходе) с нагрузкой 8 Ом. На нагрузке 4 Ом практически такие же результаты. Результаты и схема в приложении.
 

Вложения

  • Гармонические искажения.jpg
    Гармонические искажения.jpg
    196.5 KB · Просмотры: 100
  • Интермод. искажения.jpg
    Интермод. искажения.jpg
    31.1 KB · Просмотры: 84
  • Общие результаты.jpg
    Общие результаты.jpg
    79.6 KB · Просмотры: 139
  • УНЧ 2.3.JPG
    УНЧ 2.3.JPG
    192.5 KB · Просмотры: 123
  • Фото 1.JPG
    Фото 1.JPG
    313.3 KB · Просмотры: 126
  • Фото 2.JPG
    Фото 2.JPG
    478.3 KB · Просмотры: 105
  • Фото 3.JPG
    Фото 3.JPG
    438.5 KB · Просмотры: 110
Последнее редактирование:
т5 лучше заменить на п609б, а т6 на кт602б(вд139),квази выход будет даже симметричнее чем на германии тк шиклай открывается при 0,6 на кремнии а дарлингтон германиевый 0,5в,зато вч транзисторы в драйвере это хорошо
схема не айс,тк синфазная помеха большая,поставьте ит в хвост диффкаскада,самое простое на джифете двухполюсный
 

Вложения

  • УНЧ 2.3.JPG
    УНЧ 2.3.JPG
    252.3 KB · Просмотры: 83
Последнее редактирование:

Статистика форума

Темы
3,314
Сообщения
264,671
Пользователи
2,551
Новый пользователь
Dmaren55
Назад
Сверху Снизу