Германиевые УНЧ

Мотается в несколько проводов - часть используется для соединения в первичку.
Это понятно. Но в этой первичке вы соединяете конец одной части с началом другой. И межобмоточные ёмкости оказываются включены параллельно каждой из частей. Да, индуктивность рассеяния нулевая, но собственная ёмкость большая. Для снижения ёмкости обмоток, я мотал обмотки, как когда-то в детстве магнитную антенну диапазона ДВ. Внавал, и разбивал на секции по 100 витков.
 
А - половина первички, вторичка в два провода, и вторая половина первички не кошернее будет?
 
А - половина первички, вторичка в два провода, и вторая половина первички не кошернее будет?
В болгарской книжке по усилителям пишут про тройной свитый в один провод, которым мотается. Низкоомная обвеска транса видимо нивелирует его паразиты. И витков там пшик.
 
Для транзисторов индуктивность рассеяния из-за низкого сопротивления играет решающую роль, емкость на втором месте. Намотка свитыми проводами как раз уменьшит Lрасс.
 
Что то совсем вылетело из головы, как назывался советский усилитель - двойное моно и с трансами раскачки оконечников?
 
как назывался советский усилитель
Проскакивают недорого на барахолках. Шелезяка (медь и алюминий, драгметаллов нет)))
Заменить П210 на ГТ806...
 
Последнее редактирование:
Проскакивают недорого на барахолках. Шелезяка (медь и алюминий, драгметаллов нет)))
Заменить П210 на ГТ806...
Спасибо, но не то. Тот двойное моно в одном корпусе.

И его не здесь в обзорах. И Гугл молчит, ну или плохо ищу.
 
Двойное моно с ФИ трансформаторами маде ин СССР? Не помню, что был такой вообще. Всю технику совка знаю на зубок!
 
Двойное моно с ФИ трансформаторами маде ин СССР? Не помню, что был такой вообще. Всю технику совка знаю на зубок!
Вот такое зверьё было попалось. С трансформаторами, двойное моно. П416 были там.
 

Вложения

  • 00000920.jpg
    00000920.jpg
    349.3 KB · Просмотры: 262
  • 00000923.jpg
    00000923.jpg
    501.8 KB · Просмотры: 256
  • 00000924.jpg
    00000924.jpg
    356.6 KB · Просмотры: 233
  • 00000926.jpg
    00000926.jpg
    307.7 KB · Просмотры: 236
  • 00000027.jpg
    00000027.jpg
    433.4 KB · Просмотры: 218
  • 00000003.jpg
    00000003.jpg
    262.8 KB · Просмотры: 228
  • 00000028.jpg
    00000028.jpg
    315.3 KB · Просмотры: 254
  • 00000029.jpg
    00000029.jpg
    295.5 KB · Просмотры: 261
Последнее редактирование:
Та не.... Такое в руках не держал. Это наверное эстрадное чудо. По военному все упаковано максимально плотно... А что с отводом тепла делать? Радиаторы горизонтально а снизу к50-3б, это двойка в дневник!.

Спектры видел только в Универмаге в школьные годы в 1973-1979 где то
 
Вот схема. Трансики собраны вперекрышку.
 

Вложения

  • post-176649-0-35141800-1423667665.jpg
    post-176649-0-35141800-1423667665.jpg
    845.8 KB · Просмотры: 320
#2175 ниже левого красного кружочка)))
 
Вот схема. Трансики собраны вперекрышку.
Трансики в перекрышку, потому что без постоянного подмагничивания - отвязаны конденсатором. Но у этого конденсатора постоянная времени цепи заряда не равна постоянной времени цепи разряда. Заряд через транзистор и нагруженный трансформатор, разряд через резистор. Причем, заряжаться конденсатор будет быстрее, чем разряжаться. Получаем эмиттерный амплитудный детектор. Нельзя так делать. Для радиоточки или мегафона сойдёт, в хай-фай - ни в коем случае. Там и лампочку поставили, чтобы уменьшить эффект - разряжать конденсатор в паузах.
 
Трансики в перекрышку, потому что без постоянного подмагничивания - отвязаны конденсатором. Но у этого конденсатора постоянная времени цепи заряда не равна постоянной времени цепи разряда. Заряд через транзистор и нагруженный трансформатор, разряд через резистор. Причем, заряжаться конденсатор будет быстрее, чем разряжаться. Получаем эмиттерный амплитудный детектор. Нельзя так делать. Для радиоточки или мегафона сойдёт, в хай-фай - ни в коем случае. Там и лампочку поставили, чтобы уменьшить эффект - разряжать конденсатор в паузах.
И какой толщины зазор там нужен? Ведь это прощай индуктивность. Остаётся двухтакт в раскачке?
 
И какой толщины зазор там нужен? Ведь это прощай индуктивность. Остаётся двухтакт в раскачке?
Да, можно двухтакт в раскачке. Как уже отметили, в классе А желательно
 
По мне, так глупость — ставить сразу 2 частотнозависимых элемента. Надо или транс, или конденсатор. Хочется инвертор? Каскад ФИРН в помощь.
 
По мне, так глупость — ставить сразу 2 частотнозависимых элемента. Надо или транс, или конденсатор. Хочется инвертор? Каскад ФИРН в помощь.
Конденсатор в сравнении с трансформатором даже не зло, а так, черта характера. И все главные тараканы живут не в нем, а в трансформаторе.
 
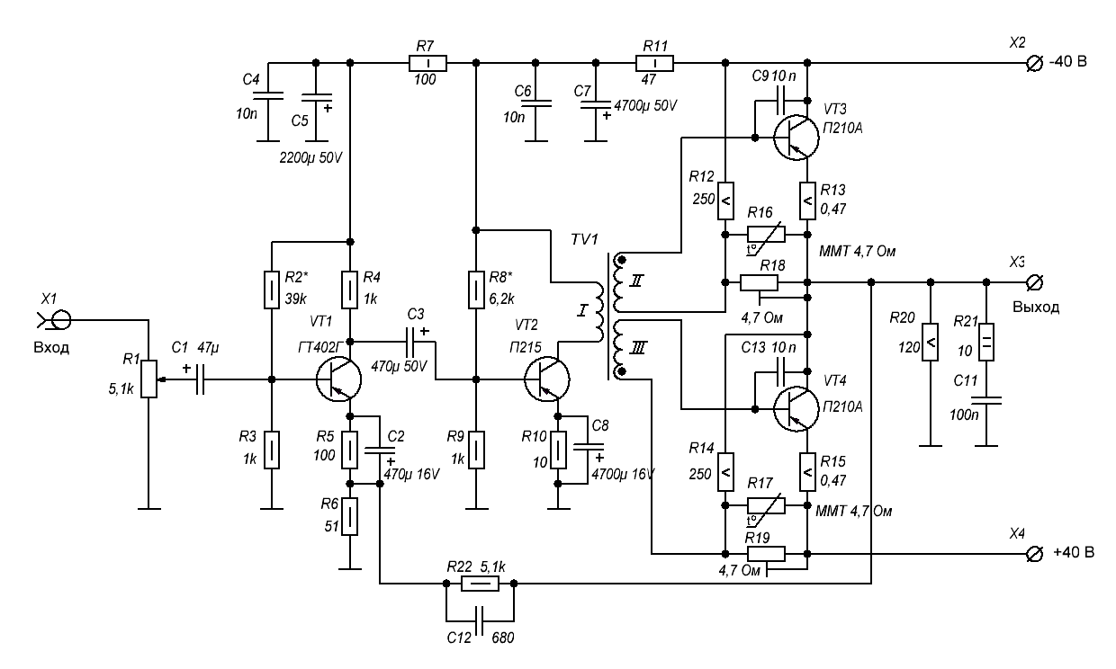
Люди скажите! А кто нибудь реально собирал аппарат по схеме Жана Цихисели на п210 с межкаскадным трансформатором?
 
по схеме Жана Цихисели на п210 с межкаскадным трансформатором?
Этот? - http://vprl.ru/publ/usiliteli/na_tranzistorakh/moshhnyj_germanievyj_usilitel/2-1-0-13
Купить на интернет-помойке ЛОМО-6У-34-У3 за копейки и спаять за час по схеме:)
Лучше на 1Т-806)))
Вам нужно достать трансформатор от КВН-49(!), терморезисторы и подстроечники на 4,7 ома.
Блок питания +-40 вольт (лучше стаб. с защитами) сейчас не проблема...
 
Последнее редактирование:
А что, кроме как от КВН 49 другое железо не подойдёт? Можно тор заказать хоть на 2 квт
 
Говно, а не схема. Вх. сопр. меньше 1 килоома, фуфло полное.
 
"20-16000гц." Самое то для пенсионеров... ;)
Кстати, а что там больше режет ВЧ? П215 с его fh21э<150кГц или П210 с fh21э<100кГц? Трансформатор, я так понял, в этом деле не виноват.
Посмотреть вложение 71621
Ну пенсионер я и чо? Ты тоже станешь пенсионером через немного лет, а ментально намного быстрее. При чем тут частотные свойства? Мне надо на звено сделать до 500 гц. но мощное.

Говно, а не схема. Вх. сопр. меньше 1 килоома, фуфло полное.
А если 1 ком входное это не страшно, тогда что?
 

Статистика форума

Темы
3,296
Сообщения
262,430
Пользователи
2,544
Новый пользователь
vlad'mir
Назад
Сверху Снизу