Гибридный фонокорректор

  • Автор темы Автор темы Russ
  • Дата начала Дата начала
Вместе с акриловыми приехали керамические NP0 на приличную емкость 47нФ и 0,1мкФ на 50В.
По измерениям прибором акриловые показали посредственный результат, на уровне лавсана, зато керамика превзошла все ожидания, на низких частотах практически как полистирол, но с повышением частоты параметры не ухудшаются, в часности добротность, примерно 700, так и остается до 100кГц. Удивили, хотя Торрес именно их в корректор и советовал. Приехали акриловые и с Али, гораздо дешевле и доставка быстрее, по измерениям и внешнему виду разнцы с дорогими из ЧиД совсем нет, похоже, их на одном станке делали, чиподиповские приехали в фирменной упаковке DigiKey , поэтому и ехали 9 недель.
Надо будет все послушать, а вдруг там будет волшебный звук и переиграет К71-7 или К78-2.
 
Вместе с акриловыми приехали керамические NP0 на приличную емкость 47нФ и 0,1мкФ на 50В.
По измерениям прибором акриловые показали посредственный результат, на уровне лавсана, зато керамика превзошла все ожидания, на низких частотах практически как полистирол, но с повышением частоты параметры не ухудшаются, в часности добротность, примерно 700, так и остается до 100кГц. Удивили, хотя Торрес именно их в корректор и советовал. Приехали акриловые и с Али, гораздо дешевле и доставка быстрее, по измерениям и внешнему виду разнцы с дорогими из ЧиД совсем нет, похоже, их на одном станке делали, чиподиповские приехали в фирменной упаковке DigiKey , поэтому и ехали 9 недель.
Надо будет все послушать, а вдруг там будет волшебный звук и переиграет К71-7 или К78-2.
по мне, собственный голос лампы куда весомее звучания обвески.
 
Да просто возьму тушку головки без иголки, там как раз 2 катушки на 0,78Гн и экранировка, ну и провод из чилийской меди, все для звука :)
Прикинул, ей как раз на выход в нагрузку 245 Ом поставить и тау 2 в кармане.
Встречал кто онлайн калькулятр RIAA на LR ?
 
Да просто возьму тушку головки без иголки, там как раз 2 катушки на 0,78Гн и экранировка, ну и провод из чилийской меди, все для звука :)
Прикинул, ей как раз на выход в нагрузку 245 Ом поставить и тау 2 в кармане.
Встречал кто онлайн калькулятр RIAA на LR ?
Храню с 2005 года кривые коррекции с катухой 10 Гн и разными резисторами. Добивался идеальных кривулек, позже корректор замесили с КПЕ на тау-3 и LR на тау-2\3
 
Попробовал LR коррекцию, первая тау на голове, втора тоже на голове, воткнул Ortofon 2red 0.78Н 1,1к на постоянке. Как ни странно, получилось, играет интересно, прошлый раз пробовал катушки мотать и получил фон, с головой фона нет, да и нагрузка у нее получилась 240 Ом, особо не пофонишь. Нужно будет посмотреть АЧХу по пластинке, рассчетую. вроде угадал, играет ровно. Ну вот по звуку особых отличий от корректора с тау2 на конденсаторе К71-7 особо не заметил, нужно будет подольше послушать, потом вернуть как раньше, может что и услышу.
Концепцию формирования тау 2 на старой головке можно рекомендовать в массы, это работает.
 
Последнее редактирование:
Попробовал LR коррекцию, первая тау на голове, втора тоже на голове, воткнул Ortofon 2red 0.78Н 1,1к на постоянке. Как ни странно, получилось, играет интересно, прошлый раз пробовал катушки мотать и получил фон, с головой фона нет, да и нагрузка у нее получилась 240 Ом, особо не пофонишь. Нужно будет посмотреть АЧХу по пластинке, рассчетую. вроде угадал, играет ровно. Ну вот особых отличий от корректора с тау2 на конденсаторе К71-7 особо не заметил, нужно будет подольше послушать, потом вернуть как раньше, может что и услышу.
Концепцию формирования тау 2 на старой головке можно рекомендовать в массы, это работает.
Есть в старой Радиве статья про коррекцию на входе магнитофона, нч и сч, а потери на вч разного рода компенсируются RC цепью в схеме УВ.
Но вы продвинулись дальше. За что вам поклон!
Отняли кусок хлеба у Ямахи с Кенвудом. :)
 
Вторая то голова уже без подвижки, только катушки стоят smile_10 23.JPG
 
Последнее редактирование:
Последнее редактирование:
Короче, промахнулся на этот раз, АЧХу с головкой не выровнять, потому, как у нее собвственное сопротивление 1,2к, а нагрузка 245 Ом, получаются замысловатые кривулины в итоге, головой сначала не подумал.
Заказал таких катушек, не получится с ними, закину все за двор :)
 
закину все за двор
Не надо. Надо его до толку довести. Пока в нем есть очень серьёзные ошибки.
Я помогу чуток попозжее. Сейчас платы на Китай вылизываю, что бы заказать.
 
Короче, промахнулся на этот раз, АЧХу с головкой не выровнять, потому, как у нее собвственное сопротивление 1,2к, а нагрузка 245 Ом, получаются замысловатые кривулины в итоге, головой сначала не подумал.
Заказал таких катушек, не получится с ними, закину все за двор :)
Все у вас получится,особенно если найти виниловый трек с розовым шумом.С ним гораздо удобнее выруливать ачх
 
Сильно не обещаю,но при случае вырулить ачх на входе попробую, сММ головой.
Погоди чуток. Там на входе и есть главная ошибка. Поправить не очень сложно, но по любому надо сделать.
Вылизать ранее вылизанное, а уже потом будешь новое крутить.
 
Есть розовый шум на той, немецкой пластинке, погоняю немного так. Тут опять подельник в отпуск ушел и я за 2х работаю, а столько прожектов в голове, подожду катушечки, если не понравятся, есть кому перемотать. Если понравится, можно и тау1 на такой сделать, там индуктивность небольшая нужна, ну чтобы от головы не зависело.
А пока можно первую сторону пластинки под коньячек послушать, ссылка под картинкой с бабушкой.
 
Погоди чуток. Там на входе и есть главная ошибка. Поправить не очень сложно, но по любому надо сделать.
А я и не обещал копировать не свою схему, будет цепочка RC ,формирующая линейку.Сигнал шум ясное дело присядет,но принцип сработает.
Тау три отключается при внутренней коррекции,как бы не вижу ошибок.Пойду гляну снова.
 
Пойду гляну снова.
Не смотри.
797 так не ставят в ММ корректор. У неё оптимальное входное сопротивление, как помню около 700 Ом. Входной шумовой ток дикий.
А на 47кОм такое выдаёт есно. Хавайся Педро, хотя РУСС и божится что всё как бы нормально.
 
Покупал на Али, нарвался на подделку в керамическом корпусе, разломал одну микросхему, сфоткал через микроскоп кристалл, сравнил с фоткой кристалла из даташита, послал им, деньги вернули в полном объеме. Пришлось задавить жабу и купить в ЧиД, по всему прислали оригинал, не шумят вовсе, По поводу их применения в плане шумов есть хорошая статья, приведу ее еще раз. Там на рис.7 приведен пример выбора усилителей с минимальным шумом при данном сопротивлениии источника, так вот при 7,4к AD797 прекрасно подходит, наверное даже самый оптимальный вариант среди там приведенных.

1729896613978.png1729896644905.jpeg
 
Последнее редактирование:
Я сейчас на заблокированные сайты ( у нас он заблокирован, пилядь) не могу войти. Пришлите фотку этого рисунка. А лучше архив статьи в личку.
Вместе и разберёмся на какой козе они токовый шум обьехали. Сделать просто замечательный входной узел с 797 нет проблем. Чуток подождите, не хочу в горячке это делать. Метод этот не мой, проверенный. Я его сей момент и делаю. Но на 140уд1. Это пробабка всех отечественных м\схем оказалась при натурных испытаниях в тройке лидеров. Но опять при одном условии - очень низком входном сопротивлении.
 
Последнее редактирование:

Вложения

Спасибо.
Это хорошая статья, правильная.
График там очень удобный. Я некоторые популярные м\схемы дополнительно вставил. Где то на форуме выкладывал..
Как говорил, оптимальное сопротивление у 797 сотни Ом. По графику 350 Ом.На прямую включать - деньги на ветер. 5532 шумит меньше. Селяви.
Вечером тему новую наверное откроем.
797.png
 
У меня сопротивление на входе либо 100 Ом, либо 7,4 к, во втором случае усиление 1 каскада в 10 раз меньше, об этом тоже не стоит забывать. 5532 для МС не подходит.
 
5532 для МС не подходит.
Есно. 100%
Но не забывайте, что при оптимальной нагрузке в МС для 797, вы в целом сигнал усиливаете в 10 раз сильнее чем в ММ. Малый собственный шум 797 м\схемы так же усиливается в 10 раз и на выходе корректора, становясь хуже ММ корректора, с самой ширпотребовской м\схемой. В сравнении.
Пока м\схемы не подходят для МС. Или баян 797 на вход - золотой звук и есно коробочку имеем. Но есть масса совершенно доступных и дешёвых вариантов пред. усилителя для МС, взамен дорогого трансформатора.
 
Статья Юрия Евтушенко в Практике AV называется пред-корректор для МС головок или возвращение к истокам.
Приводятся параметры трех малошумящих оперов LT1028 LT1027 и AD 797,как самый доступный из этих трех.Есть подробные таблицы спектральной плотности шумовых напряжений и токов на входе, схема представляет из себя спараллеленную двойку AD797 и буферный усилитель на этой микросхеме.
 
Пробовал двойку и одиночный, на слух разницы по шумам практически нет, решил оставить по 1 микросхеме, жаба довольна.
Но не забывайте, что при оптимальной нагрузке в МС для 797, вы в целом сигнал усиливаете в 10 раз сильнее чем в ММ. Малый собственный шум 797 м\схемы так же усиливается в 10 раз и на выходе корректора, становясь хуже ММ корректора, с самой ширпотребовской м\схемой. В сравнении.
Таки понятно, что по шумам ММ уделывает МС при любом раскладе, там уже шум проводов и прочего, разве, что в жидкий гелий опускать все :)
Тут по новой захотелось попробовать AD8429 малошумящий инструментальный усилитель с шумами по входу как у AD797, но высокоомным, как раз для ММ. Почитал как люди делают.
 
Пробовал двойку и одиночный, на слух разницы по шумам практически нет, решил оставить по 1 микросхеме, жаба довольна.

Таки понятно, что по шумам ММ уделывает МС при любом раскладе, там уже шум проводов и прочего, разве, что в жидкий гелий опускать все :)
Тут по новой захотелось попробовать AD8429 малошумящий инструментальный усилитель с шумами по входу как у AD797, но высокоомным, как раз для ММ. Почитал как люди делают.
Касаемо всех шумов (и тяжкой борьбы с ними) есть такая мысль (гипотеза) одного британского отоларинголога и аудиофила: суммарный шум системы не должен превышать уровень физиологического шума в ушах. Этот шум можно хорошо расслышать тихим вечером (не путать с шумом после приема @нальгетик0в)
 
Касаемо всех шумов (и тяжкой борьбы с ними) есть такая мысль (гипотеза) одного британского отоларинголога и аудиофила: суммарный шум системы не должен превышать уровень физиологического шума в ушах. Этот шум можно хорошо расслышать тихим вечером (не путать с шумом после приема @нальгетик0в)
Воистину.Вечерние сверчки в обеих ухах ,загадочное и непостоянное явление,навеет мысли о тщете всего сущего кому угодно,особенно борцам с нановольтами на корень из Герцей.
 
Приводи конечную схему. 12 страниц читать на англ. ни кто не будет.
Один эскиз лучше обьёмного доклада" Наполеон
Хочешь высказать своё мнение - не заставляй других его искать.

,особенно борцам с нановольтами на корень из Герцей.
Саша, не забывай, что мы с тобой уже, это тормоза прогресса. _hm_
Предел будет тогда, когда достигнут теоретический предел. Тогда уже конечно стоп.
 
Касаемо всех шумов (и тяжкой борьбы с ними) есть такая мысль (гипотеза) одного британского отоларинголога и аудиофила: суммарный шум системы не должен превышать уровень физиологического шума в ушах. Этот шум можно хорошо расслышать тихим вечером (не путать с шумом после приема @нальгетик0в)
Воистину.Вечерние сверчки в обеих ухах ,загадочное и непостоянное явление,навеет мысли о тщете всего сущего кому угодно,особенно борцам с нановольтами на корень из Герцей.
Приводи конечную схему. 12 страниц читать на англ. ни кто не будет.
Один эскиз лучше обьёмного доклада" Наполеон
Хочешь высказать своё мнение - не заставляй других его искать.


Саша, не забывай, что мы с тобой уже, это тормоза прогресса. _hm_
Предел будет тогда, когда достигнут теоретический предел. Тогда уже конечно стоп.
Разумная достаточность тоже предел,причем, без ухода в безумие или желания кого-то уесть.
 
Приводи конечную схему. 12 страниц читать на англ. ни кто не будет.
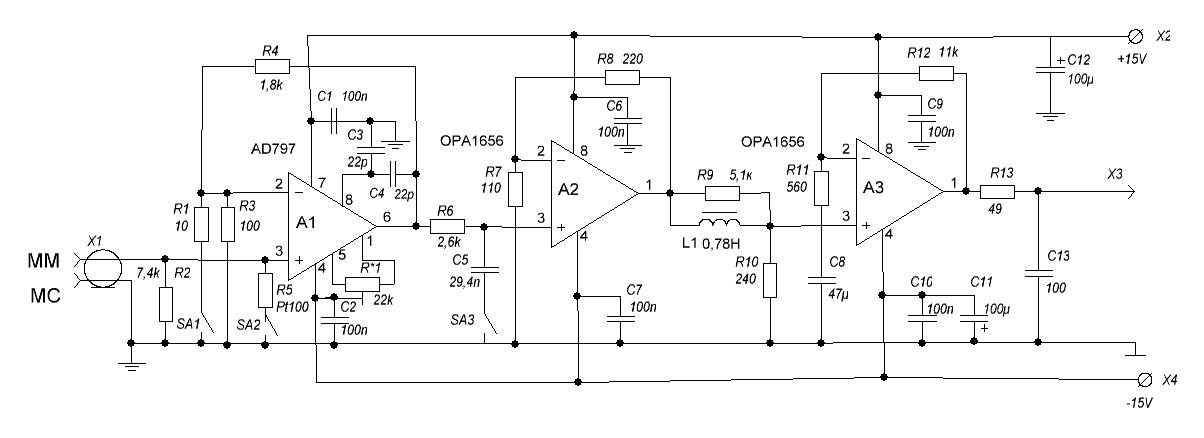
Там схема прямо в 1 сообщении. А почитать стоит, там много интересного. Можно в гуголь переводчик адрес вбить, он переведет в меру сил.
 
Я прочитал (по диагонали), окончательная (на восьмой странице) отличается от схемы на первой выбором ОУ для выхолного буффера и DC-Servo.
Интересно, что там с шумами?
 

Статистика форума

Темы
3,295
Сообщения
262,412
Пользователи
2,545
Новый пользователь
vlad'mir
Назад
Сверху Снизу