Смотрите видео ниже, чтобы узнать, как установить наш сайт в качестве веб-приложения на домашнем экране.
Примечание: Эта возможность может быть недоступна в некоторых браузерах.
Я понимаю. Просто в схеме предусилителя на К538УН3 с усилением 20 микровольтметр на самом чувствительном пределе еле уловил разницу в шумах обоих каналов преда. А догадайся я тогда разогнать усиление побольше, можно было по шумам отобрать лучшие экземпляры.?????
Саша ты не понял.
Подключил головку и измерил на выходе корректора напряжение милливольтметром.
М\схему в реальных режимах это совсем не надо ему.
могли бы получить данные замеров по шуму этого опера и сравнить с цифрами от Игоря. Скажем, разницу на входном резисторе 100 Ом и 50 ком, среднее сопротивление нагрузки для бошек.У меня есть приставка к осциллоскопу на инструментальнике AD8421 с усилением до 1000 и небольшими шумами, вполне смотреть 5мкВ на клетку. С этой микросхемы все и началось, больно она понравилась.
Посмотреть вложение 112692Посмотреть вложение 112693
И после этого ты слона не желаешь у нас покупать???и небольшими шумами, вполне смотреть 5мкВ на клетку.
В даташите фирма всё обмерила. Когда не фальшивая, можно 100% верить.Скажем, разницу на входном резисторе 100 Ом и 50 ком, среднее сопротивление нагрузки для бошек.
Думаю, сегодня смогу провернуть вчерашнюю задумку, глянуть реальный тон с винила с разным уровнем , до самого малого. Правда, звуковуха сама не айс, минус 80 дБ по пачпорту, а на деле горбище слева шумовой, хотя в районе килогерца уже чисто.И после этого ты слона не желаешь покупать???
Постыдись, с таким можно спутники запускать.
В даташите фирма всё обмерила. Когда не фальшивая, можно 100% верить.
Эквивалент головки не подойдёт. Нужно прицепить реальные узлы и измерить, но это элементарно.
Т более увидить эпюры на хорошем осциле это огромное дело.
Принято, так и сделаю. И в паузе измерю.Шум пустой дорожки сделай и выложи.
И одновременно измерь на выходе корректора этот шум милливольтметром.
Не подумал. Отлично.И в паузе измерю.
переходные канавки между треками есть. Но времени мало ухватить паузу. Спектр медленно освобождается от сигнала, а тут уже новый катит. Можно включать в начале дорожки самому, когда звук затих, тогда да. Получится-гляну. Только начало диска уже коцаное за сотни замеров.Не подумал. Отлично.
Оно интересно бы сравнить спектр паузы на разных радиусах.
Не знаю только есть паузы в разных местах диска или нет.
Температура плавления винила составляет вроде 71–100 градусов по Цельсию. Пар тоже как-бы не подарок. А так, пароварка есть, диск подопытный найду, можно поэкспериментировать. Тема интересная, раздумываю приобрести мойку, думал насчет УЗ. Хотелось бы узнать что-то побольше, но у самого ни инфы, ни опыта нет. Вообще, вопрос не для этой темы, конечно.Она пластинки портит
лаба проделана. Сейчас в джипег перегоню, чтобы тутошний движок понял.Наверное для такой работы не обязательно старый измерительный диск брать.
Взять любой, новенький, музыкальный, самого лучшего качества. По любому есть пустые дорожки между треками. И много.
Сравнивая спектр на разных радиусах посмотреть, что по факту.
Когда одинаков - забыть. Когда разный - подумать.
А то во всех книгах масса информации, а простого описания, с фактажем, по диску практически нет.
Вы не поверите. Трещит диск нещадно, щетка угольная не помогает. От отчаяния пальцем по диску- а там полно торчащего из канавки песка или еще какой дряни, и прямо под пальцем улетает все вон, канавка очистилась, шум ушел в ноль, щеткой прошелся, все. Порядок. Теперь нужно спиртянским пройтись.Температура плавления винила составляет вроде 71–100 градусов по Цельсию. Пар тоже как-бы не подарок. А так, пароварка есть, диск подопытный найду, можно поэкспериментировать. Тема интересная, раздумываю приобрести мойку, думал насчет УЗ. Хотелось бы узнать что-то побольше, но у самого ни инфы, ни опыта нет. Вообще, вопрос не для этой темы, конечно.










Да, все сигналы с выхода корректора, есть наводочка на кабели и трансы МС, висящие на дверце, там фона меньше всего.Все графики с выхода фонокорректора?
Есть еще мало паханный шумовой Брюль , QR2011, надо глянуть, есть ли там немая канавка.Саша попробуй всё токи самую новую и самую тухую на пустой дорожке пластинку.
Старый Суховский уже намного тише канавки был, намного. Но это не повод. Сегодня наш совместный с fvvn в пять раз тише Суховского и это так же не повод.корректора, когда канава просто орет по сравнению с ним.
Значит все шумы, на графиках, вручную пересчитаю поДа, все сигналы с выхода корректора
Не кивну, не знаю. Карта шумная, сколько там сам корректор выдает-нужно милливольтметром смотреть отдельно. Мне другое важно, уровень слышимого в шуме канавы сигнала , на 1000Гц получается навскидку минус 70-72. Но помнится, на новом диске и с усилителем почутче слышно было минус 82 дБ. А тут еле слышно с выхода карты в наушниках, шум канавы не слышен вовсе. Но спектра помогла, сигнал тише минус 66 видно, как начинает прыгать, меняясь уровнем , а минус 60 дБ звучит ровно.Старый Суховский уже намного тише канавки был, намного. Но это не повод. Сегодня наш совместный с fvvn в пять раз тише Суховского и это так же не повод.
Значит все шумы, на графиках, вручную пересчитаю по
АЧХ РИАА
Так?
У Брюля ноль дБ это последний трек проверки на вшивость, точнее с 3 по 7й трек идет сигнал спадающий на 4 дБ , первый зудит так. что игла нахрен вылетает из канавки, если пожалел иглу , не дал прижима или подвижка дубье. А последний трек ровно 0дБ. На нем и смотрел максимальный сигнал .Полагаю, нагляднее будет 1кГц 10см/сек за 0 дБ и смотреть остальное и искажения тоже. Как спаяю, соберу измерилку, нужно большой комп тащить к стойке, так и померю. АЦП Оливин 2, у него вроде -120дБ шум.
Миливольтметорм если, то нужно фильтр ставить, а то можно такого намерить.
Да икс его знает уже, сколько там. Просто при нуле дБ входа карты с диска винилового получал уровень примерно минус 6-минус 10 дБ, с забросом до 0 дБ по шкале писалки , без превышения уровня. . И тут еще важно, что сейчас писал все с МС головки с усилением 9 от трансика, а не с ММ АТ440 . Там повыше было чуток.А номинальный 775мВ?
Я так понимаю,что пустую канавку в начале диска нужно мерить,т.к векторная скорость на ней больше,чем на последней,следовательно и шум будет на последней меньше,чем вначале.Саша попробуй всё токи самую новую и самую тихую на пустой дорожке пластинку.
Это вы правильно совершенно отметили. Теоретически ДА. А в натуре надо проверить обязательно. Я ранее предлагал, измерить пустые дорожки в разных частях диска. Одинаковые будут цифры, фиг с ним. Разные - повод для анализа почему так.Я так понимаю,что пустую канавку в начале диска нужно мерить,т.к векторная скорость на ней больше,чем на последней,следовательно и шум будет на последней меньше,чем вначале
Присмотреться, то на одном килогерце от верхушки палки до шумового дна аккурат в районе минус 90 дБ получается, если уровни сложить. И сам трек заявлен как минус 90 дБ с нарастанием по 6 дБ на посылку. И ежели карту взять нешумную с диапазоном в 110- 120 дБ, то можно услышать тон по минус 90 , в теории.А не услышать, так увидеть точно можно.Теперь будут картинки тона 1 кгц с уровнем, указанным диктором. Тут непонятно, какой там опорный уровень. У брюля их ноль дБ выше раза в 2-3, чем у Тасета. Значит, верим цифре уровня и на палку опорного уровня не смотрим.
Засада номер два- в наушниках услышать начало тона тяжко, приходится задирать входной сигнал в карте, полка шумовая плывет.Но начало тона совпадает с цифрой минус 72 дБ, когда еле слышно в шуме. А минус 66 уже уверенно слышно. Минус 60 так вообще громко
Это и корректор нужен очень хороший и кабельки, головка.....не так просто, даже с хорошей карточкой.то можно услышать тон по минус 90
Главное- видно поведение тона на предельно низких уровнях, и суслик, которого не видно, но ОН - ЕСТЬ!!!Это и корректор нужен очень хороший и кабельки, головка.....не так просто, даже с хорошей карточкой.
На виниле блох куча и каждая пытается укусить.
Это не усилитель испытывать - сиди да кури. А потом нас учить начинают, как ковыряться в носу. Обидно слюшай, даже кушать не могу.

Вот в этом и весь цимус измерения этого. Слышу -не слышу дело не надёжное. А цифры есть цифры.слышно, а ниже - в шумах канавки тонет звук.
Кивну уважительно.Вот в этом и весь цимус измерения этого. Слышу -не слышу дело не надёжное. А цифры есть цифры.
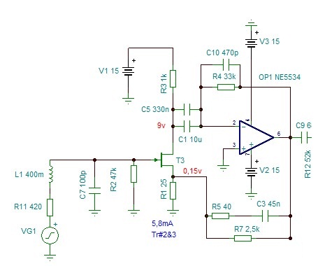
В книжке Жалуда -Кулешова по проектированию малошумящих устройств считается, что шум задается в основном первым транзистором, второй каскад оказывает на все устройство уже малое влияние. Посему все внимание на входной транзистор, а дальше справится хороший. но не безумно хороший опер.Я очень дико извиняюсь, но по моему в этой теме РУСС на 797 выложил схему.
.........................................
Вот посмотри, сегодня это безальтернативный стандарт. Несколько уважаемых авторов применили этот вариант именно с 797. И не только в корректоре. А там где качество + минимальный шум с высоким входом.
Посмотреть вложение 112954
Это болванка, но всё типа понятно. Транзисторов ставят парой. Можно как с Тау3, так и просто усилительный каскад. Что спрашивай, отвечу.