Гибридный усилитель класса А (lds)

  • Автор темы Автор темы LDS
  • Дата начала Дата начала
Вот это я дал конечно.
Поэтому "семь раз проверь". У всех так бывает, но проверять надо всё, особенно за китайцами.
Ладно будем разбираться.
Не всё так трагично, если главное - не дизигн. Панельки бывают разные, какие у Вас - не знаю. Одни остроногие для впайки в печатную плату, другие - округлые для старого монтажа. Но вот универсальный простой способ исправления зеркальности - на каждый вывод панельки припаять короткий (ну сантиметр-полтора) отрезок одножила такого диаметра чтобы не болтался в печатке. К выводу панельки перед пайкой хорошо закрепить его, а паять - потом, наращенный проводок должен и без пайки хорошо держаться. Так будет удобно впаять панельку с любыми выводами в плату. Остальные детали (их мало) тоже можно паять со стороны дорожек, просто не делать короткие выводы, особенно у конденсаторов. Так что неприятно и неопрятно, но не проблематно.
Еще такой вопрос, по цоколевке, какие еще можно лампы применить взамен 6Н1П?
Не надо сейчас шарахаться. Лампа уже есть? Детали есть? Тогда надо её паять и немножко ковырять, в том числе проводить опыты на кошках себе.
После того как всё заработает, можно (нужно) вместо катодного резистора поставить переменник (поэтому насмерть впаивать не надо). И изменить напряжение на катодном резисторе = напряжение закрывания на сетке.
Пусть по схеме (не знаю что советуют в схеме, поэтому для примера) смещение =2 В. Попробуйте (перенастройки если переменником, то контролируя напряжение на катодном резисторе, тестером в сетку не лезть) сделать 1 В, потом 0,5 В, потом 4 В и слушать.
Обычно делают минимальное напряжение смещения так, чтобы входное напряжение сигнала не превышало его, чем меньше напряжение смещения, тем обычно меньше искажений. Но в данном случае скорее всего нужны именно искажения, вторая гармоника.
Часто ставят смещение 3 В исходя из того что сигнал 2 В от CD плеера имеет размах 2 В, амплитуда 2,8 В (у моего 2,25 В и где-то 3 В). Но CD плеер сейчас редкость (смешно даже) и выход звуковой карты десктопа (они тоже редкость) обычно 1 В, значит в пике 1,4 В. У других источников, наверное, тот же 1 В. Но пики очень редки и поэтому может хватить напряжения на сетке 1 В. Пробуйте, слушайте. Для того и нужен этот макет.
Долго писать про возможные маленькие проблемы, но чудес не ждите.
Смотрел вроде как 6Н2П и 6Н3П подходят.
Вроде. Внимательнее посмотрите цоколёвки - они разные.
Но дело не только в них. Это транзисторы можно менять на сотни того же типа, например, КТ315 на КТ312, на КТ3102, на 2N2222, а с лампами так не пройдёт.
Транзистор может иметь своё усиление хоть 100, хоть 500, но как правило, в какскаде оно будет у всех транзисторов одно, нопример, 20. С лампами не так. Каскад будет иметь примерно 70% от усиления лампы.
Обратите внимание на 6Н2П. Усиление под 100. Это хорошо? Не всегда. У 6Н3П усиление грубо 30. Но ток первой лампы мал, анодный резистор большой, а нагрузочная способность очень мала.
Если бы вы сделали печатку, но с отверстием в которое вставляется панелька, то было бы проще ставить на пробу другие лампы поскольку анодные, катодные резисторы и пр. остаются для разных ламп, хотя номиналы надо подогнать.
С врезанной в отвестие панелькой можно было бы просто перебросить проводки к ней для другой цоколёвки, а сейчас это сложно.
Чудес в лампах нет, чтобы получить от них что-то, нужна практика, некоторый опыт. Из достоинств - их трудно мгновенно спалить в отличие от транзисторов и микросхем.
 
Обычно делают минимальное напряжение смещения так, чтобы входное напряжение сигнала не превышало его, чем меньше напряжение смещения, тем обычно меньше искажений.
Мне думалось что минимально требуемое смещение делают потому что в этом месте больше усиление
После того как всё заработает, можно (нужно) вместо катодного резистора поставить переменник
Отлично работает советский переменник многооборотный вроде СП3, СП5...
Они и с аудиофильской стороны кошерны, драгоценные металлы в контакте....
 
Мне думалось что минимально требуемое смещение делают потому что в этом месте больше усиление
ПосмотрИте на веер характеристик. Обычно минимальная кривизна (искажения) около нулевого смещения.
Я упрощаю, конечно.
А относительно усиления. В оптимальном режиме оно несколько меньше мю, но и от установки-снятия конденсатора шунтирующего катодный резистор, зависит не сильно, усиление лампового каскада не очень меняется в отличие от транзисторного.
Поскольку сейчас максимальное выходное напряжение современного (цифрового) источника сигнала будем считать 1 В, а с запасом на тихую запись (с минимумом компрессии уровень можно считать 0,25...0,5 В) и значит чувствительность УНЧ должна быть такой же. Может спорно, но так не только я считаю.
Смотрим. Типовая чувствительность УМЗЧ = 1 В. Этого может не хватить для "тихих" (как правило, более качественных записей).
Значит для небольшого запаса нам надо усилить сигнал от 0,25...0,5 до 1 В. Значит усиление надо 2...4.
Усиление каскада на 6Н2П будет 60...80 - куда девать такой излишек? Можно, конечно, придумать, но это скорее извращение.
Усиление каскада на 6Н3П будет 20...30. Уже ближе, хотя многовато.
Всё это без регуляторов тембра, конечно.
А "слабые" лампы с усилением около 10 в данном случае будут интереснее.
Ряд усилителей УМЗЧ, особенно нестандартных самодельных, имеет чувствительность ниже 1 В (т. е. им напряжение надо больше), вот тут может пригодиться первый ламповый каскад.
Есть ещё категория, как у знаменитого усилителя Лачиняна - выходные каскады - это транзисторный повторитель Агеева без усиления по напряжению вовсе. Значит на вход такому выходному транзисторному узлу надо подавать уже не 1 В, а десятки вольт - будем считать 20 В. Это даст 50 Вт выхода на 8 ом и около 100 Вт на 4 ом.
Обеспечить напряжение с малыми искажениями 20 В и размахом от пика до пика около 60 В при питании 200...300 В, для лампового входного усилителя на одной-двух лампах - несложная задача, благо токи нужны малые и выходной звуковой трансформатор не нужен.
Считаем. при выходном 20 В (на мой взгляд - избыточно много, при 10 В мощности будут 25Вт/4ом и 12,5Вт/8ом) и входном 0,5 В требуется усиление 40 (для моих вкусов хватит и 20 - это позволяет легко обойтись одним ламповым каскадом).
Не каждому понравится такой усилитель, знаю. У него есть достоинства и недостатки, но если не гнаться за мощностью 200 Вт как у Лачиняна, а ограничиться 15...25 Вт (что мне больше по вкусу), схема будет достаточно простой и требования к деталям - умеренными. По крайне мере, можно пробовать.
Думаю, и усилителю АБ предусилитель с усилением порядка 10, пойдёт на пользу.
Я сознательно опускаю некоторые решаемые проблемы типа предотвращения броска напряжения с выхода ламповой части на вход транзисторной. Иначе снова напишу никчёмный трактат.
И так ушёл немного в сторону.
 
Лучше выбрать лампу с минимальным внутренним сопротивлением, и повышенной крутизной.
Из тех, что засветились в теме, пойдут 6Н24П.
 
Я сознательно опускаю некоторые решаемые проблемы типа предотвращения броска напряжения с выхода ламповой части на вход транзисторной.
а меж тем это даже очень себе немалая проблема , о которой многие и не подозревают.
но српп решает ее автоматом.
есть мысль использовать реле в качестве фильтра по питанию , как дроссель .
с током срабатывания таким же как ток через лампу
пока лампа холодная тока нет и реле своими контактами не подключает выходной каскад к лампе , как лампа прогрелась , и броска уже не будет , ток через лампу пошел, и реле сработало и подключило ВК . как оно будет себя вести в качестве дросселя и что там фильтровать или нет не важно .
или снять сигнал на упр.транзистор с катода лампы , который будет включать реле .
 
6н14п и 6н24п, или есс84 у кого есть
 
Пусть по схеме (не знаю что советуют в схеме, поэтому для примера) смещение =2 В. Попробуйте (перенастройки если переменником, то контролируя напряжение на катодном резисторе, тестером в сетку не лезть) сделать 1 В, потом 0,5 В, потом 4 В и слушать.
Смещение это где? Подогреватель знаю, катод, анод.

Поэтому "семь раз проверь". У всех так бывает, но проверять надо всё, особенно за китайцами.
Сам ПП делал, пересмотрел все и напутал. Расположение ног смотрел не с той стороны, + пп зеркалил, вот получилось.
Пока просто попробую переставить панельку с другой стороны. Запущу, будет работать - подумаю над упаковкой дальнейшей. Может и навесным сделаю.
 
Смещение это где? Подогреватель знаю, катод, анод.
R10 R15 , в катодах .
этими резисторами задается нужное напряжение смещения (падение на них и есть напряжение смещения)и ток через лампу (считается по закону ома , или миллиамперметр в разрыв цепочки катод-резистор). вот их и рекомендуют на стадии отладки заменить переменниками, а потом уже впаять нужные постоянные близкие по номиналу

Пока просто попробую переставить панельку с другой стороны.
твоя "ошибка" сделала твою печатку очень удобной для реального монтажа в открытый дизайн корпуса .
когда переставишь панельку , то получишь , что лампа торчит сверху корпуса сквозь отверстие в корпусе , а детали как раз вниз, внутрь корпуса.
 
Все так, дезигн отходит на 2 план, так как ПП я запорол. Пока пробую запустить.
Раз уж пишу, такой вопрос, можно ли лампу в горизонтальном положении ставить пока настраиваю/делаю опыты (удобно)?
 
Те, что упомянуты, можно.
В общем, надо запустить ламповый каскад, как таковой. А потом двигаться дальше.
Строить, параллельно обучаясь.
Если выходной каскад, или вся транзисторная часть усиливает напряжение, то требования к лампе резко снижаются. Но она все равно должна работать в корректном режиме. Даже при анодном напряжении 15 В.
Во старых справочниках часто приводятся примеры штатной работы при низком анодном напряжении.
 
Последнее редактирование:
Все так, дезигн отходит на 2 план, так как ПП я запорол. Пока пробую запустить.
Раз уж пишу, такой вопрос, можно ли лампу в горизонтальном положении ставить пока настраиваю/делаю опыты (удобно)?
1. не запорол , а сделал под открытый монтаж , когда лампы торчат из корпуса))
2. можно , лампе пофиг (вспомни как они стояли в ламповом телевизоре)
 
Смещение это где? Подогреватель знаю, катод, анод.
Грубо говоря, лампа работает так.
Сначала рассмотрим ламповый диод. Есть катод который нагревает нить накала, катод при нагреве излучает электроны и они как комары образуют облако вокруг катода.
Подача положительного относительно катода напряжения на анод, создает электромагнитное поле, "ветер" который непрерывно дует от катода к аноду и сдувает электроны. Создается стабильный поток. Сколько комаров излучается в секунеду из катода, столько долетает до анода. Наступает равновесие.
Если увеличивать-уменьшать напряжение не аноде, то ток, поток комаров будет больше-меньше. Но ток не может быть больше чем поток электронов излучаемый катодом, ток ограничивается даже если подать киловольт. Ток вырабатываемый в виде роя электронов катодом можно увеличить увеличив нагрев катода. Но тут тоже есть предел и катод просто будет разрушен или сгорит. Поэтому выбирают оптимальные режимы - напряжение накала, напряжение на аноде и получают ток с которым лампа может стабильно работать многие сотни часов.
Но управлять потоком электронов изменением анодного напряжения или накала неудобно. Накал очень инерционен, а изменяя напряжение на аноде, сигнал не усилишь т. к. на это слишком много сил тратится. Поэтому диоды применяются только для выпрямления напряжения когда надо в одну сторону ток пропускать, в другую - нет т. к. при нулевом и отрицательном напряжении на аноде, ток не течет.
Триод - усилительная лампа позволяющая минимальными усилиями управлять довольно большими токами.
Для этого очень близко к катоду вокруг него наматывают не сплошную нить. Если соединить её с катодом, она почти не будет влиять и триод работает как диод с полным током.
Поскольку это не выпрямитель и анодное напряжение постоянно, накал тоже, то анодный ток постоянный и стабильный, максимальный.
Ввиду того (ключевой момент), что сетка очень близко к катоду, даже небольшое напряжения на ней создает электрическое поле в тысячи раз сильнее чем поле от анода и влияние этого поля на ток многократно больше, чем анодное напряжение.
Кроме того, ток через сетку практически не протекает, достаточно заряда, напряжения для управления. Похоже на полевой транзистор. Поэтому ничтожная энергия от антенны радиоприёмника с ничтожным напряжением оказывается достаточной для управления лампой. Одной лампы чтобы слушать радиопередачи - мало, а несколько справляются с задачей.
Я уже подошёл ближе к вопросу.
В принципе можно на сетку подавать только сигнал который надо усилить без всякого смещения. На практике - нельзя по ряду причин, которые сейчас описывать не буду.
Фактически чтобы лампа работала как линейный усилитель, диодный максимальный ток надо несколько уменьшить. немного запереть лампу. Иначе будет ограничение тока и искажения. Лампа не может отдавать ток больше чем "диодный ток", чем создает катод (про исключения не пишу).
Это как вода в кране. Если кран открыть полностью, поток нельзя увеличить дополнительно открывая кран - он в упоре. Уменьшить - можно, но нам надо симметрично и одинаково увеличивать-уменьшать. Для этого надо немного прикрутить кран, а потом играть потом крутя немного кран туда-сюда.
Так и с триодом. На сетке ОТНОСИТЕЛЬНО КАТОДА!!! (а не общего провода) создают ПОСТОЯННОЕ отрицательное напряжение и подают ПЕРЕМЕННОЕ напряжение в виде сигнала (генератора).
Теперь поток электронов будет управляться переменным напряжением на сетке и ПОВТОРЯТЬ ФОРМУ управляющего напряжения. Ток проходит через анодный резистор и создает падение напряжения на нем в десятки раз больше, чем напряжение на сетке. Вот так и достигается усиление по напряжению, а заодно - по току. Ток в нагрузке через конденсатор частично отбирается у анодного резистора, поэтому ток в нагрузке всегда меньше анодного тока, всегда меньше, чем начальный ток лампы когда триод полностью открыт.
Вот добрались до сути. А как получить на сетке нужное отрицательное относительно катода напряжение? Можно прямо подавать напряжение на сетку, но нашли остроумное решение.
Если в цепь катода поставить резистор, то анодный ток проходя через него, вызовет падение напряжения пропорциональное току и сопротивлению катодного резистора. На выводе резистора соединённом с общим проводом, нулевое напряжение так и останется, а на выводе соединенном с катодом будет плюс!
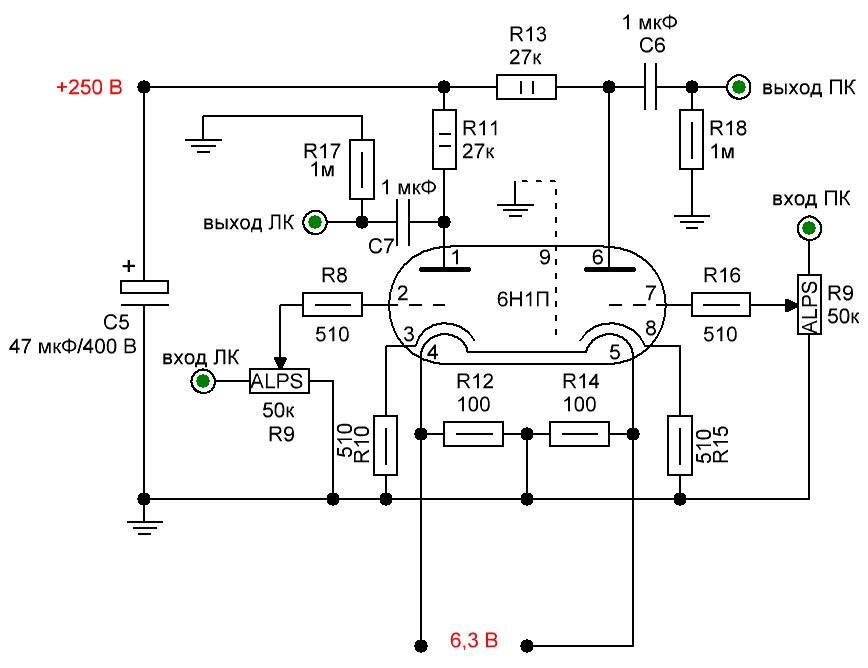
При токе 4 мА и резисторе 510 ом напряжение будет +2 В.
На сетке соединенной резистором с общим проводом, как был НОЛЬ, так и остался. Но ОТНОСИТЕЛЬНО КАТОДА напряжение на сетке стало МИНУС 2 В. Оно меньше чем на катоде т. к. на катоде +2, а на сетке ноль. Это и есть напряжение смещения ПРИзакрывающее лампу. Такой способ называется "автосмещение". И одновременно это обратная связь стабилизирующая режим лампы, вернее ток через лампу.
Пусть напряжение в сети 220 повысилось, анодное напряжение повысилось, анодный ток вырос. Но и напряжение на катоде вырастет, плюс на катоде станет больше, а на сетке относительно КАТОДА (а не нуля, не общего провода) станет более отрицательное, пусть не -2 а 2,5 В это призакроет лампу, уменьшит анодный ток почти до исходного состояния.
Как я уже писал, стараются чтобы переменное напряжение поступающее на сетку, даже в пиках не делало напряжение на сетке более положительным чем напряжение на катоде (ражи искажений из-за нелинейности), поэтому если входное переменное напряжение на сетке 1 В а в пике 1,41 В то напряжение на катоде делают 2 В и это гарантирует линейный режим лампы.
Поэтому смещение устанавливают подбором катодного резистора добиваясь на нем нужного напряжения, на СЕТКЕ вольтметром постоянного тока НАПРЯЖЕНИЕ НЕ ИЗМЕРЯЮТ, оно в точности равно катодному.
Реально характеристики ламп одной марки примерно одинаковы и поэтому их можно менять одну на другую без подстройки, но первый раз надо установить этот режим.
На скорую руку, в спешке, сумбурно, но надеюсь, что понятно.
Подбором катодного и анодного резистора добиваются наилучших параметров - усиления и линейности, это подробно объясняется на многих сайтах и во многих книгах.

Все так, дезигн отходит на 2 план, так как ПП я запорол.
Не запорол, а сделал работоспособный макет что почувствовать как всё взаимозависит. Одно дело - читать, в одно ухо влетает, в другое - вылетает. Другое дело попробовать, сделать лабораторную работу. Возникнут НОВЫЕ вопросы и проблемы, но появится понимание.
Например. В целом, чем выше напряжение анодного питания (не путать с напряжением на аноде - его уменьшает анодный резистор), тем лучше - линейность выше, размах напряжения на выходе может быть больше.
Но улучшение сначала растёт быстро, дальше - ничтожно, возникнут проблемы - сложно получить и найти детали, лампа может не выдержать и испортиться (или пробой, или перегрев, или разрушение катода). Поэтому лучше ориентироваться на паспорт конкретной лампы. Одни лампы созданы для работы 1000 В, абсолютное большинство 200...300 В, некоторые от 12 В.
Очень хорошо если есть осциллограф - надо посмотреть усиление лампы, искажения особенно при разном смещении, полный размах до ограничения.
Подключать этот ламповый усилитель ко входу транзисторного пока не надо торопиться. Есть проблемы (и несколько путей их решения).
Понимаю, что не терпится, поэтому можно сначала убедиться что всё работает как надо, хотя бы по измерению напряжений тестером - катодного, анодного, накала, питания, на выходе после конденсатора вывода поступающего на внешний усилитель.
Затем, когда лампа прогрелась, подключить ламповые выходы ко входу регулятора громкости стоящего на входе транзисторного усилителя, РГ должен быть выставлен на минимум.
Затем подать музыкальный сигнал и покрутить громкость, послушать. Наверняка потребуются доработки.
Выключать так: сначала выставить громкость в минимум, потом отключить питание. Думаю, чуть лучше сначала у транзисторов, хотя это не так важно.
Проблема в том что если включить всё одновременно и громкость будет не на нуле, то холодная лампа в первые секунды закрыта, её фактически нет и анодное напряжение 350 В через резисторы R11,R13 и конденсаторы С6,С7 поступит на регулятор громкости транзисторной части. Ток будет 350 В /27 кОм = 15 мА это может повредить транзисторный усилитель, а может и нет, лучше не рисковать.
Поэтому один из способов - закорачивать вход УНЧ реле (нужен и резистор чтобы реле не горело). Примерно так.
Реле задержки включения.png

Только контакты реле иначе. В выключенном состоянии они замыкают вход транз. усилителя, спустя время - размыкаются и не мешаются. Здесь много вариантов.
 
Не запорол, а сделал работоспособный макет что почувствовать как всё взаимозависит. Одно дело - читать, в одно ухо влетает, в другое - вылетает. Другое дело попробовать, сделать лабораторную работу. Возникнут НОВЫЕ вопросы и проблемы, но появится понимание.
Например. В целом, чем выше напряжение анодного питания (не путать с напряжением на аноде - его уменьшает анодный резистор), тем лучше - линейность выше, размах напряжения на выходе может быть больше.
Но улучшение сначала растёт быстро, дальше - ничтожно, возникнут проблемы - сложно получить и найти детали, лампа может не выдержать и испортиться (или пробой, или перегрев, или разрушение катода). Поэтому лучше ориентироваться на паспорт конкретной лампы. Одни лампы созданы для работы 1000 В, абсолютное большинство 200...300 В, некоторые от 12 В.
Очень хорошо если есть осциллограф - надо посмотреть усиление лампы, искажения особенно при разном смещении, полный размах до ограничения.
Подключать этот ламповый усилитель ко входу транзисторного пока не надо торопиться. Есть проблемы (и несколько путей их решения).
Понимаю, что не терпится, поэтому можно сначала убедиться что всё работает как надо, хотя бы по измерению напряжений тестером - катодного, анодного, накала, питания, на выходе после конденсатора вывода поступающего на внешний усилитель.
Затем, когда лампа прогрелась, подключить ламповые выходы ко входу регулятора громкости стоящего на входе транзисторного усилителя, РГ должен быть выставлен на минимум.
Затем подать музыкальный сигнал и покрутить громкость, послушать. Наверняка потребуются доработки.
Выключать так: сначала выставить громкость в минимум, потом отключить питание. Думаю, чуть лучше сначала у транзисторов, хотя это не так важно.
Проблема в том что если включить всё одновременно и громкость будет не на нуле, то холодная лампа в первые секунды закрыта, её фактически нет и анодное напряжение 350 В через резисторы R11,R13 и конденсаторы С6,С7 поступит на регулятор громкости транзисторной части. Ток будет 350 В /27 кОм = 15 мА это может повредить транзисторный усилитель, а может и нет, лучше не рисковать.
Поэтому один из способов - закорачивать вход УНЧ реле (нужен и резистор чтобы реле не горело). Примерно так.
Посмотреть вложение 73074
Только контакты реле иначе. В выключенном состоянии они замыкают вход транз. усилителя, спустя время - размыкаются и не мешаются. Здесь много вариантов.
А как думаете, диод VD2 нужен, если внутри полевика уже зарыт технологический диод исток-сток ?
 
А "слабые" лампы с усилением около 10 в данном случае будут интереснее.
6Г1, 6Б8 в триоде - потрясающе линейны и большое смещение - выдержат по входу любой мыслимый в аудиобыту сигнал.
 
А как думаете, диод VD2 нужен, если внутри полевика уже зарыт технологический диод исток-сток ?
Так он и есть технологический т. е. ну так получается само собой и не вредит, фактически паразитный, но полезный диод. Транзистор маломощный и какой ток он держит - кто его знает. Для промышленного изделия выпускаемого миллионами штук - важно, для любителя у которого избыток диодов - нет. Я купил как-то сотню китайских 1N4007 которые на 100% подделка т. к. выводы тонкие, но 220 В они держат, их не жаль поэтому надёжнее поставить.
И если писать по-учОному (формально правильно, по делу - бред), то с 1N4007 практически вся энергия поглощается этим диодом напрямую, а с паразитным бесплатным диодом - идет на него не напрямую, а через питание.
Схема с полевым транзистором нравится больше чем аналоги с биполярным поскольку при любом питании биполярный откроется и подключит реле при 0,6 В а полевой при 4 В (грубо).
Кроме того, биполярному в базу ставить 1 МОм не очень надёжно, а полевому - запросто. Тут нет гистерезиса который я люблю, зато просто.
 

Вложения

  • 6g1_7a.jpg
    6g1_7a.jpg
    74.7 KB · Просмотры: 104
  • 6g1_7b.jpg
    6g1_7b.jpg
    84 KB · Просмотры: 103
А интересно, чет не помню, применял я их или нет. По линейности она выше, чем 6С2С должна быть.
 
Проблема в том что если включить всё одновременно и громкость будет не на нуле, то холодная лампа в первые секунды закрыта, её фактически нет и анодное напряжение 350 В через резисторы R11,R13 и конденсаторы С6,С7 поступит на регулятор громкости транзисторной части. Ток будет 350 В /27 кОм = 15 мА это может повредить транзисторный усилитель, а может и нет, лучше не рисковать.
Хочу еще добавить. Схема с анодным выходом еще опасна тем, что при окислении вывода лампы или гнезда панельки или банальном шевелении (задевании) лампы, приведет к разрыву цепи лампы и получим хороший бросок напряжения на вход усилителя с анодного питания уже во время работы усилителя, здесь не спасет задержка при включении. Поэтому думаю, что только КАТОДНЫЙ ПОВТОРИТЕЛЬ, при разрыве цепи лампы не будет броска напряжения.
P.S. Подумалось, катодный повторитель тоже не панацея. Он спасает только при включении, а при пропадании контакта в лампе согласующий конденсатор (между выходом лампы и выходным усилителем) заряженный до катодного напряжения через катодный резистор создаст тоже большой импульс напряжения, только отрицательного. Поэтому нужно катодный повторитель на стержневых лампах или нувисторах, где выводы лампы паяются и не будет проблем с контактом.
Как вариант лампа с октальным цоколем к выводам которой припаять провода, а лампу закрепить хомутом за цоколь без панельки.
 
Хочу еще добавить. Схема с анодным выходом еще опасна тем, что при окислении вывода лампы или гнезда панельки или банальном шевелении (задевании) лампы, приведет к разрыву цепи лампы и получим хороший бросок напряжения на вход усилителя с анодного питания уже во время работы усилителя, здесь не спасет задержка при включении. Поэтому думаю, что только КАТОДНЫЙ ПОВТОРИТЕЛЬ, при разрыве цепи лампы не будет броска напряжения.
P.S. Подумалось, катодный повторитель тоже не панацея. Он спасает только при включении, а при пропадании контакта в лампе согласующий конденсатор (между выходом лампы и выходным усилителем) заряженный до катодного напряжения через катодный резистор создаст тоже большой импульс напряжения, только отрицательного. Поэтому нужно катодный повторитель на стержневых лампах или нувисторах, где выводы лампы паяются и не будет проблем с контактом
вот это поворот
 
вот это поворот
панельки нормальные надо ставить , а не мусор с помойки от старого телевизора,и лампы перед эксплуатацией протравливать (ножки) чтобы не было на них ничего лишнего .
тот же АZELIT для кухни прекрасно разьедает все что можно .....а если начать ворон считать то и посеребрение с контактов смоет ....крайне агресивно-эффективная кислотная дрянь, но дело свое делает на все 100

отмываю панельки ...на фото до и после
 

Вложения

  • IMG_2456.JPG
    IMG_2456.JPG
    127.3 KB · Просмотры: 110
6Г1, 6Б8 в триоде - потрясающе линейны и большое смещение - выдержат по входу любой мыслимый в аудиобыту сигнал.
Думаю, прежде чем искать эти редкие лампы, надо немножко набить руку на том что проще и доступнее. Кроме того в данном случае нам нужна не линейность, а ламповость - немножко четных гармоник, хотя АБ1 и без того "ламповый" т. к. несимметричный.
Большое смещение тоже не нужно - на выходе надо не более нескольких вольт, нам же не выходную лампу раскачивать.
Думаю, пусть Дмитрий немного набьёт руку и решит - ему это надо или нет.
Схема с анодным выходом еще опасна тем, что при окислении вывода лампы или гнезда панельки или банальном шевелении (задевании) лампы, приведет к разрыву цепи лампы и получим хороший бросок напряжения на вход усилителя с анодного питания
Ситуация довольно гипотетичная. Пока Дмитрий вообще не решил - надо ли продолжать делать ламповый вход, пока лучше не забивать ему голову страшилками.
Решить проблему можно поставив между ламповым выходом и транзисторным входом резисторный делитель совмещенный, например, со стабилитроном, это ограничит и напряжение и ток. Цена вопроса - два резистора (или один) и стабилитрон.
 
6Г1, 6Б8 в триоде - потрясающе линейны и большое смещение - выдержат по входу любой мыслимый в аудиобыту сигнал.
Поклон вам, Александр Степанович, за подсказку по 6Г1, лампа и в самом деле суперская. Как я про нее забыл-то....Есть пара с давних времен. А 6Б8 кажется были тоже. надо искать.
 
Сергей , KSV вам бы книги писать из серии "что то там (лампа,транзистор)- это очень просто "
Воспринимаю это как дружескую усмешку. Мы оба хорошо знаем что всё сделано до нас, в частности, в книгах Сворень.
Но ведь книги никто просто так не читает, даже если не надо идти в библиотеку, а достаточно открыть файл с картинками.
Понимаю, что в спешке и без плана у меня получается сумбур и ошибки, но есть шанс что прочитают и поймут суть.
Приходится упрощать, иначе можно запутаться в исключениях.
Была много лет у меня простая тяжелая клавиатура Мицуми, лет 20 или больше, и сгорела. Теперь пишу на другой, постоянно не попадаю в нужные буквы, задеваю ненужные, очень много опечаток, надеюсь, читатели простят мне это. А вычитывать времени обычно нет.
 
Переставил панель, поставил 6Н1П. Запустилось.
Несколько минут подождал.
Подогреватель: 6,8 В
Анодное питание: +286 В
1 нога: +117 В
6 нога: +137 В
Резисторы R11 и R13 на 2 Вт, сильно греются, палец не удержать.
Так же не плохо греются резисторы (на этой схеме не видно) в цепи подогревателя, там пара по 1,87 Ом/2 Вт.
Теплые резисторы R10 и R15
436 (1).png
 
Переставил панель, поставил 6Н1П. Запустилось.
Несколько минут подождал.
Подогреватель: 6,8 В
Анодное питание: +286 В
1 нога: +117 В
6 нога: +137 В
Резисторы R11 и R13 на 2 Вт, сильно греются, палец не удержать.
Так же не плохо греются резисторы (на этой схеме не видно) в цепи подогревателя, там пара по 1,87 Ом/2 Вт.
Теплые резисторы
Посмотреть вложение 73080
на R10 и R15 какая напруга ?
 
Последнее редактирование:
6,4ма
5,6ма
вполне себе попадаете в рабочие точки
 

Вложения

  • Screenshot_1.png
    Screenshot_1.png
    35 KB · Просмотры: 96
Последнее редактирование модератором:

Статистика форума

Темы
3,338
Сообщения
268,575
Пользователи
2,570
Новый пользователь
Игорь 875
Назад
Сверху Снизу