Гибридный усилитель класса А (lds)

  • Автор темы Автор темы LDS
  • Дата начала Дата начала
Переставил панель, поставил 6Н1П. Запустилось.
Несколько минут подождал.
Подогреватель: 6,8 В
Анодное питание: +286 В
1 нога: +117 В
6 нога: +137 В
Резисторы R11 и R13 на 2 Вт, сильно греются, палец не удержать.
Так же не плохо греются резисторы (на этой схеме не видно) в цепи подогревателя, там пара по 1,87 Ом/2 Вт.
Теплые резисторы R10 и R15
Посмотреть вложение 73080
Это нормально.
Переменка:
R10: 3,3 В
R15: 2,87 В


внизу пара, по 1,8 Ом: https://ldsound.club/threads/gibridnyj-usilitel-klassa-a-lds.385/page-2#post-22604
так и пишите, гасилки по накалу)))))
 
Что делать с теми что в аноде по 27 кОм стоят на 2 Вт, тоже повышать мощность?
И что так напряжение отличается на анодах или это норма (хоть верно обозвал)?
1 нога: +117 В
6 нога: +137 В
 
на постоянке мерял, все правильно.
Ну за те что оп 1,8 Ом понятно, а вот что делать с теми что в аноде по 27 кОм стоят на 2 Вт, тоже повышать мощность?
И что так напряжение отличается на анодах или это норма?
Эт смотря что вы считаете двухваттниками. Если наши МЛТ -2, то им 2 ватта слону дробина. А то мой напарник купил на базаре китайский полосатый хлам, потом удивился дыму из них .
 
Что делать с теми что в аноде по 27 кОм стоят на 2 Вт, тоже повышать мощность?
И что так напряжение отличается на анодах или это норма (хоть верно обозвал)?
1 нога: +117 В
6 нога: +137 В
если все номиналы соответствуют схеме значит лампа кривая. Есть другие? попробовать методом перетыка.
 
если все номиналы соответствуют схеме значит лампа кривая. Есть другие? попробовать методом перетыка.
Для 6Н1П это норма, лампа неровная половинками, отбирал одинаковую из мешка.
 
Эт смотря что вы считаете двухваттниками. Если наши МЛТ -2, то им 2 ватта слону дробина. А то мой напарник купил на базаре китайский полосатый хлам, потом удивился дыму из них .
Китайский полосатый. Хороших именно 27 кОм при закупке не нашел.

если все номиналы соответствуют схеме значит лампа кривая. Есть другие? попробовать методом перетыка.
Есть, попробую. 6Н1П-ВИ это тоже оно?

photo_5_2023-08-09_16-39-08.jpg photo_2023-08-09_16-13-38.jpg

Поставил другую 6Н1П, вроде ровнее:

Питание: +286 В
На анодах: +110 В и +117 В
На резисторах: +3,36 В и +3,5 В
Подогреватель: 6,9 В
 
Последнее редактирование:
Есть, попробую. 6Н1П-ВИ это тоже оно?
почти ... только гораздо лучше ))

БукваЗначение
ВЛампа повышенной механической прочности и надёжности
ЕЛампа повышенной долговечности (5000 часов и более)
ДЛампа особо высокой долговечности (10000 часов и более)
ИЛампа, предназначенная для работы в импульсном режиме
КЛампа повышенной механической прочности и надёжности с повышенной вибростойкостью
РЛампа повышенной механической прочности и надёжности, с повышенной радиационной стойкостью (лучше, чем В; однако, для замены лампы группы В, в обозначении должны присутствовать и Р, и В)
 
Китайский полосатый.
Ожидаемо. Советские 2 Вт держат 2 Вт запросто, даже если потемненют, могут годами работать.
Китайские якобы на 2 В... как и китайский ток, китайскую мощность - надо делить на 2. Но пока можно и так.
Для 2 Вт 27 кОм можно купить или 5 Вт, а если не попадаются, купить и соединить два двухваттника последовательно или параллельно. Если последовательно, можно по 2 штуки 13+13 кОм или 15+13 кОм или 15+15 кОм. Если параллельно, то двухваттники 56 кОм или 51 кОм.
Вот чем хорош макет или навесной монтаж - по мере испытаний выявляются проблемки, которые нетрудно преодолеть, но в процессе преодолевания печатная плата и монтаж могут вынужденно меняться.
Хороших именно 27 кОм при закупке не нашел.
Выше написал.
Есть, попробую. 6Н1П-ВИ это тоже оно?
А не надо шарахаться. Раз работает, надо продолжать делать, испытывать, слушать макет. А когда всё будет (если будет) в идеале, можно заменить (а можно не менять) макет на исправленную и дополненную плату.
Вообще особо переживать по поводу "горячо" не надо - это лампы.
Поставил другую 6Н1П, вроде ровнее:
Гнаться за особой ровностью не надо.
Питание: +286 В
На анодах: +110 В и +117 В
На резисторах: +3,36 В и +3,5 В
Подогреватель: 6,9 В
Хорошо. Прикинем. На пальцах. На анодных резисторах 286-116=170 В. Значит мощность (не хочу думать - калькулятор) (170х170)/27000=1,07 Вт. Китайские резисторы выдержат!
Дурак я старый и обленившийся, обычно считаю в уме. Всё же просто: 17х17=289 (таблица умножения до 25 на 25 со школы в голове). Значит в уме получается 289/27к=1 Вт с небольшим.
Накал 6,9 В - максимальный. Сойдёт, эмиссия (ток) будет больше.
Теперь считаем снова в уме 170В/27ком=около 7 мА.
Нормальный ток, и в паспорт смотреть не буду - лень.
При желании токи можно выровнять подбором резистора в катоде, но необходимости в этом никакой нет.
Можно проверить на предмет грубой ошибки - разделить напряжение на катодном резисторе на его сопротивление, тоже в уме. 3,36В/0,51ком=6,7 мА. На память (очень могу ошибаться) МАКСИМАЛЬНЫЙ ток лампы 8...11 мА, лампа чуть призакрыта, всё достоверно. На память усиление лампы 30...35, у вас будет что-то около 20...25.
Низкоомный резистор РГ на входе транзисторного оконечника здесь не годится, а 47кОм и выше - годится. Можно последовательно с ним поставить постоянный 47кОм и таким образом уменьшить усиление вдвое. Может надо вместо него добавить 100 кОм - надо пробовать.
Можно от генератора добиться чувствительности гибридного усилителя 0,5 до полной мощности, можно сделать это на слух.
Для начала просто включать при РГ выведенном на самый минимум, должно помочь пока без выкрутасов с защитами.
Это сэкономит время. А для эксплуатации когда всё будет отлажено, можно подумать о защите - мало ли кто включит, или сам задумаешься.
Думаю, пока цель - попробовать, послушать, решить - надо ли двигаться дальше. Небольшой запас по чувствительности - это хорошо.
Вот если понравится или почти понравится, можно будет повыпендриваться - втыкать разные лампы (для ламп с другим номером надо заменить катодные и анодные резисторы, может и цоколёвку). Поиграть смещением, попробовать заменить анодные резисторы на номиналы примерно 51 кОм, примерно 100 ком. Послушать что получится и получить какое-то мнение по этому делу, пусть поверхностное, но своё.
Сразу нырять в поисках редчайших, дефицитнейших и дорогущих ламп - не рекомендую.
Пока всё идёт как надо.
Итак, всё соединяем, РГ на минимум, включаем, лучше сначала ламповую часть, через минуту транзисторную, в крайнем случае всё питание сразу. Ставим РГ в нужное положение, слушаем, после этого РГ на минимум (не пишу в ноль поскольку можно спутать со средним положением), выключаем питание. Всё. (Пока)

почти ... только гораздо лучше ))

БукваЗначение
ВЛампа повышенной механической прочности и надёжности
ЕЛампа повышенной долговечности (5000 часов и более)
ДЛампа особо высокой долговечности (10000 часов и более)
ИЛампа, предназначенная для работы в импульсном режиме
КЛампа повышенной механической прочности и надёжности с повышенной вибростойкостью
РЛампа повышенной механической прочности и надёжности, с повышенной радиационной стойкостью (лучше, чем В; однако, для замены лампы группы В, в обозначении должны присутствовать и Р, и В)
Всё так, но рано Дмитрию этим мозги заморачивать. Обычной лампы на несколько сотен часов хватит наверняка, не надо ему десять тыщь часов. Может завтра вообще всё в ведро полетит за ненадобностью.
Немножно привыкнет к однотакту, может когда всё уляжется SRPP попробует, пока не надо - проще ошибиться.
Как говорил Броневой-Мюллер "идея должна созреть".
 
2-х ватные МЛТ может и не так будут грется, но я бы сделал запса еще больше.
Нашел у себя ТВО-10 (они не сильно громкоздкие), но оно по 51 кОм - парал. получается около 23 кОм. 23 вместо 27 можно попробовать?
У меня только ламповая часть собрана, транзисторной и на бумаге пока нет)
 
Последнее редактирование:
P.S. Подумалось, катодный повторитель тоже не панацея. Он спасает только при включении, а при пропадании контакта которой припаять провода, а лампу закрепить хомутом за цоколь без панельки.
Три или четыре кремниевых диода последовательно, но параллельно транзисторному входу, и сам черт не будет ему страшен. Откроются положительным напряжением, автоматически прикроют вход.
Если возможен бросок напряжения в минус, то такое же количество, включенных в другой полярности. Короче, обыкновенные диодные ограничители амплитуды.

2-х ватные МЛТ может и не так будут грется, но я бы сделал запса еще больше.
Нашел у себя ТВО-10 (они не сильно громкоздкие), но оно по 51 кОм - парал. получается около 23 кОм. 23 вместо 27 можно попробовать?
По памяти - ТВО сомнительны по линейности. Пишут, что металлопленка (МТ, ОМЛТ, МЛТ) в этом плане гораздее.
У меня только ламповая часть собрана, транзисторной и на бумаге пока нет)
Ее надо еще на ослике прогнать.
 
Последнее редактирование:
2-х ватные МЛТ может и не так будут грется, но я бы сделал запса еще больше.
Это лампы. Нагрев там - норма, не надо стремится, чтобы всё было холодное. Не надо пока запаса, пока надо понять - заниматься этим дальше или нет.
Нашел у себя ТВО-10 (они не сильно громкоздкие), но оно по 51 кОм - парал. получается около 23 кОм. 23 вместо 27 можно попробовать?
Можно, но не нужно, лучше попробовать на слух, как я писал 27-51-100
У меня только ламповая часть собрана, транзисторной и на бумаге пока нет)
Понятно. А попробовать "тёплый ламповый звук" хочется. Понимаю.
Есть какой-нибудь УМЗЧ? Расшифровывать не надо? Оконечный выходной усилитель без регуляторов тембра, всяких предусилителей и даже регулятора громкости. Это часть любого полного усилителя. Чувствительность обычно 0,7...1 В.
Как правило, сделан на отдельной плате. Иногда его вход даже выводится на гнезда задней панели.
- Надо временно отключить (отпаять) вход УМЗЧ от штатного транзисторного предусилителя и снабдить его этим ламповым.
- На вход надо добавить РГ (чтобы резистор не болтался и ничего не коротнул, удобно поставить его к ламповому предусилителю).
- От РГ до УМЗЧ скорее всего придется ставить экранированный провод, и вообще, провод по возможности надо короче.
- Если РГ=47ком, между ним и ламповым выходом поставить резистор, ну не знаю, 100...470 ком.
- Соблюдать элементарную осторожность т. к. лампы - это не только тепло, но и довольно высокие напряжения.
Далее включать-выключать как я писал выше.
Без доп.резистора уменьшающего чувствительность, будет перегрузка. Всё просто, но делать надо аккуратно.
Этот входной ламповый усилитель можно будет подставлять и к другим УМЗЧ, но обязательно отключив всякие предусилители и регуляторы тембра.
Чудес никаких не будет. Вероятен повышенный фон и шум - они присущи лампам т. к. они хорошо ловят наводки из-за высокого входного сопротивления.
Схему рисовать не нужно?
Так же настоятельно советую и АБ1 собирать не макете, а не сразу в чистовом варианте. Греется он не хуже лампового и неизвестно насколько он понравится.
P.S. Думаю, проще сделать-переделать так.
Использовать регулятор громкости тот что нарисован на схеме, Альпс не нужен!!!
- Ползунки РГ отключить от входов лампы и подключить к очищенному контакту "Выход".
- контакты РГ отключить от входов ЛК ПК и подключить через резистор 100...470 ком к...
М-да, вряд ли будет понятно, пришлось нацарапать ЛК.
436 (1).png
 
Последнее редактирование:
Это лампы. Нагрев там - норма, не надо стремится, чтобы всё было холодное. Не надо пока запаса, пока надо понять - заниматься этим дальше или нет.

Можно, но не нужно, лучше попробовать на слух, как я писал 27-51-100

Понятно. А попробовать "тёплый ламповый звук" хочется. Понимаю.
Есть какой-нибудь УМЗЧ? Расшифровывать не надо? Оконечный выходной усилитель без регуляторов тембра, всяких предусилителей и даже регулятора громкости. Это часть любого полного усилителя. Чувствительность обычно 0,7...1 В.
Как правило, сделан на отдельной плате. Иногда его вход даже выводится на гнезда задней панели.
- Надо временно отключить (отпаять) вход УМЗЧ от штатного транзисторного предусилителя и снабдить его этим ламповым.
- На вход надо добавить РГ (чтобы резистор не болтался и ничего не коротнул, удобно поставить его к ламповому предусилителю).
- От РГ до УМЗЧ скорее всего придется ставить экранированный провод, и вообще, провод по возможности надо короче.
- Если РГ=47ком, между ним и ламповым выходом поставить резистор, ну не знаю, 100...470 ком.
- Соблюдать элементарную осторожность т. к. лампы - это не только тепло, но и довольно высокие напряжения.
Далее включать-выключать как я писал выше.
Без доп.резистора уменьшающего чувствительность, будет перегрузка. Всё просто, но делать надо аккуратно.
Этот входной ламповый усилитель можно будет подставлять и к другим УМЗЧ, но обязательно отключив всякие предусилители и регуляторы тембра.
Чудес никаких не будет. Вероятен повышенный фон и шум - они присущи лампам т. к. они хорошо ловят наводки из-за высокого входного сопротивления.
Схему рисовать не нужно?
Так же настоятельно советую и АБ1 собирать не макете, а не сразу в чистовом варианте. Греется он не хуже лампового и неизвестно насколько он понравится.
P.S. Думаю, проще сделать-переделать так.
Использовать регулятор громкости тот что нарисован на схеме, Альпс не нужен!!!
- Ползунки РГ отключить от входов лампы и подключить к очищенному контакту "Выход".
- контакты РГ отключить от входов ЛК ПК и подключить через резистор 100...470 ком к...
М-да, вряд ли будет понятно, пришлось нацарапать ЛК.
Посмотреть вложение 73099
Он сильно греется, не нужно чтобы темнела плата.
Усилителя нет. Китайские на td7297 не в счет.
 
Последнее редактирование:
Он сильно греется, не нужно чтобы темнела плата.
Вы на опыте постигаете, что ламповые схемы имеют свою специфику. Недаром - обычное дело когда в ламповых схемах резисторы не впаяны в плату, а "висят в воздухе" и используют свои толстые и длинные выводы для крепления и дополнительного охлаждения, классический вариант - монтажные планки в которые опять-таки впаяны детали своими выводами без особого укорочения. Кстати, выводы советских ОМЛТ куда толще чем у китайских.
Мы привыкли к микросхемно-транзисторным усилителям в которых резисторы плотно лежат на плате, а в ламповых схемах на печатных платах резисторы ДОЛЖНЫ иметь зазор между корпусом и платой. Но раз уж Вы так впаяли, наплюйте - двукратного запаса по мощности достаточно.
Забудьте о глямуре и дизагне, сейчас это совсем не важно.
В чистовом варианте, если уж хочется чтобы эта грыжа (лампа) торчала снаружи как звезда на ёлке, сделайте декоративную лампу т. е. вид которой больше нравится, подайте на неё накал... и больше ничего. Одна лампа будет "мыть полы и варить борщ", другая - выступать наружу в качестве "глямурной красавицы".
Ну это моё мнение. Я достаточно пожил в эпоху лампового расцвета и для меня лампы внутри - норма, лампы вылезшие из нутра - нонсенс.
Усилителя нет. Китайские на td7297 не в счет.
Жаль, но на безрыбье сойдет. Не верю что Вам не хочется послушать результат (хотя это не тот результат что должен быть).
Не помню, осциллограф есть? Кажется, да.
Тогда измерьте чувствительность УНЧ на ТДА до ограничения, пусть 0,6 В.
Если на входе регулятор громкости 47 (50) кОм ну просто для удобства, то прикиньте какое напряжение будет на выходе 6Н1П если на вход подано 0,5 В. Пусть 12 В. Значит надо уменьшить уровень в 10...20 раз. Подайте сигнал с выхода 6Н1П на РГ=47ком пусть через резистор 510 ком, этого хватит. Послушайте и определите "слишком громко или слишком тихо".
Имея рабочий макет, можно назвать так, можно провести ряд опытов. Например, вы писали что половинки ламп немного разные. Хорошо. Послушайте один канал от первой половинки лампы, потом от другой половинки, сделайте выводы.
Поставьте (ясно что все перепайки делать без напряжения) параллельно катодному резистору конденсатор и сравните звук и громкость. Тоже сделайте пусть слабый, но свой вывод.
С выхода лампы вместо 1 мкф, поставьте 0,1 или 0,2 мкф.
Примечание.
Конденсаторы должны быть на =400 или =630 В.
Думаю, можно ~275 В. Они должны выдержать анодное питание (оно больше, чем напряжение на аноде) т. к. в момент включения холодная лампа - это обрыв цепи.
Ну и очевидное.
Конденсатор с выхода лампового каскада (1мкФ) совместно с входным сопротивлением транзисторного усилителя (обычно равно сопротивлению РГ и обычно 50 ком) образует фильтр со спадом низких частот от 3 Гц. Понятно что это излишне. При 0,1 мкФ будет 30 Гц - тоже с запасом. Испытайте.
 
По последним замерам было:
Питание: +286 В
На анодах: +110 В и +117 В
На резисторах: +3,36 В и +3,5 В
Подогреватель: 6,9 В

Сменил анодные резисторы с 27 кОм на 43 кОм. Поставил ТВО, написано 51 кОм а по факту 42 кОм и 43 кОм. Греются тоже прилично, палец уже можно держать дольше).
Питание: +294 В
На анодах: +104 В и +90 В
На резисторах: +2,21 В и +2,41 В. Получается: 2,42 мА и 2,1 мА, что я так понимаю мало.
Подогреватель: 6,8 В

Подкинул в параллель еще по ТВО, в итоге сопротивление стало по 21,7 кОм и 23,7 кОм, замеры:
+280 В
+119 В и +124 В
+3,83 В и +3,42 В - 5,48 мА и 5,23 мА
подогреватель 6,8 В
 
Последнее редактирование:
Получается: 2,42 мА и 2,1 мА, что я так понимаю мало.
Ошибся в два раза. Надо от общего анодного питания 294В отнять показания на анодах 104В и 90В получим падение на анодных резисторах соответственно 194В и 204В дальше по закону Ома I=U/R
 
На какое равенство нужно ориентироваться? Напряжение на анодах? Падение на резисторах? Ток?
 
Как выше указывал Сергей (KSV) стремится к равенству совсем нет необходимости если вы конечно не перфекционист. Надо чтобы оно было в разумных пределах.
На какое равенство нужно ориентироваться? Напряжение на анодах? Падение на резисторах? Ток?
Это взаимосвязанные величины и они будут меняться пропорционально. Ориентируйтесь на то что вам удобно.
 
Я достаточно пожил в эпоху лампового расцвета и для меня лампы внутри - норма, лампы вылезшие из нутра - нонсенс.
Сам принцип когда есть шасси, сверху большие детали, снизу между ними малые очень удобен при навесном монтаже. Вот и выходит лампа сверху. А уж закрывать ящиком только низ, или всё дело вкуса.
Но даже когда пройден период аудиофилии, мягкий свет лампочек греет душу.
На какое равенство нужно ориентироваться? Напряжение на анодах? Падение на резисторах? Ток?
Они автоматом если равны напряжения, то равен и ток. Поэтому просто выберите из имеющихся относительно одинаковые половинки. Но перфекционизм не нужен, разницы не услышите
 
Сам принцип когда есть шасси, сверху большие детали, снизу между ними малые очень удобен при навесном монтаже.
Согласен. Поэтому этот принцип господствовал в золотую для ламп эпоху.
Вот и выходит лампа сверху.
Дело не в лампе сверху, а в том что эта лампа ДОЛЖНА быть надёжно отделена от слушателей.
При ПОКАЗУХЕ лампочки выстраивают ради показухи, а не группируют согласно схемотехнике. Нелепые и неудобные входные гнёзда снаружи, крашеные каструли и друшлаги для трансформаторов...
А уж закрывать ящиком только низ, или всё дело вкуса.
Согласен. Вкуса. Вернее его полного отсутствия. Лампы напоказ - это кич из эпохи 90-х когда последние стали (и остаются до сих пор) первыми. Кишки наружу - это малиновые спинжаки, золотые унитазы и т. п. Это показуха - завидуйте, какие мы бохатые, а на деле "мещане во дворянстве".
Но даже когда пройден период аудиофилии, мягкий свет лампочек греет душу.
Ну так я и пишу: хочется обмануть себя и других, выстави напоказ лампу-пустышку с одним накалом.
Если греет, то (для меня) привычная полупрозрачная шкала с мягкой желтоватой подсветкой и "волчий глаз" индикатора настройки. Это сугубо ламповые вещи.
Но перфекционизм не нужен, разницы не услышите
Ну так я к этому и подталкиваю, но надо это почувствовать самому, а не с чужих слов.
Кто и когда в промышленных изделиях подбирал лампы прежде чем заменить сгоревшую?? Кто и когда подстраивал лампу после замены??
Знаю, есть такие люди, называются - перфекционисты и делают это исключительно в своих самоделках.
А я не возражаю против этого. Слышишь, можешь, умеешь - майся дурью на здоровье. Покупай ведро ламп, подбирай их, подстраивай, делай тех обслуживание и регулировку как на профессиональной технике.
Но абсолютному и подавляющему большинству это не надо, да и дурь перфекционистов быстро проходят, а понты у них остаются на публику.
Да наверное навесной и сделаю. Или как сейчас, что-то снизу, что-то сверху.
Делайте как удобнее и чем быстрее сделаете и начнёте оценивать результат - тем лучше. Иначе весь пар может уйти в свисток, интерес к проекту может быть утерян и он отправится куда подальше.
На какое равенство нужно ориентироваться?
Большая точность не нужна, но в первую очередь - напряжение смещения т. е. на катодном резисторе. В вашем случае лучше идти вперёд.
Напряжение на анодах? Падение на резисторах? Ток?
Напряжение на аноде зависит от ряда факторов. И от лампы, и от её режима (катодного резистора) и от состояния лампы (насколько хорошо работает её сердце катод), от номинала анодного резистора, от источника анодного напряжения.
Не надо сейчас всем этим заморачиваться, сейчас всё в пределах нормы. Потом можно блох ловить, если захочется.
Сменил анодные резисторы с 27 кОм на 43 кОм.
Дело хорошее, но без прослушивания разницы проку от этого мало. Я советовал и 100 ком поставить чтобы сравнить на слух.
Дело в том, что линейная область для нормальной работы здесь очень велика. Вот когда из лампы надо выжать максимальный сигнал чтобы получить околосимметричное (а его не будет) ограничение, тогда такая подгонка имеет смысл. А вам нужно получить напряжение гораздо меньше максимального, поэтому не слишком заморачивайтесь.
Вот если запитаете лампу +24 В то линейный участок будет крохотный и нужна будет точная настройка по приборам.
А раз у вас высокое напряжение и 6Н1П его любит, и у вас всё уже работает, то надо уделить внимание стыковке лампового выхода с микросхемным входом. Тут есть некоторые проблемы про которые мы писали.
Это бросок напряжения на выходе при включении лампы.
Согласование по уровню - лампа даст излишнее усиление, его надо гасить, но Вы должны в этом убедиться, тогда не надо будет больше уговаривать.
Согласовать нагрузку т.е. микросхемный вход с ламповым выходом, задача автоматом решится предыдущим пунктом поскольку при установке резистора последовательно с входом РГ, входное сопротивление станет более 100 кОм.
Найти номинад разделительного конденсатора от лампы к микросхеме. Сейчас 1 мкФ и это обеспечивает огромный запас, но для опыта надо попробовать и 0,1 мкФ и 0,01 мкФ на высокое напряжение.
Фактически это лабораторная работа, а результаты её пригодятся на будущее.
Прочитанное и услышанное плохо усваивается, а лично сделанное - хорошо. Тем более, затраты времени и матералов - околонулевые.
 
Так это получается опасно для оконечного усилителя? И как быть?
Дмитрий, разберётесь с 6н1п пробуйте 6н23п-ев она раскрывает свои характеристики при напряжении анода в 90в, а это компактнее БП теже конденсаторы в разы в размерах меньше будут да и новыми дешевле и б/у рабочими проще найти.
 
Я вот тоже не соображу, это что, вот имею я вход на лампе скажем 6н1п с питанием 300 вольт. С анода у меня выход через конденсатор 2 мкФ на 600 вольт. К нему я собираюсь подключить АБ_1. Это что же, подъем напряжения на аноде лампы работает как единичный импульс сигнала большой амплитуды и усилок дальнейший сгорает? Т.е. конденсатор в первый момент защитой не является?

Просто как-то не задумывался. По лампам всё привычно, межкаскадный конденсатор отсекает постоянку, а сигнала на входе нет, беспокоиться не о чем. А тут страсти пишут.
 
Во многих фабричных ламповых предах с конденсатором на входе стояло реле, которое выход коротило на землю на минуту-другую. У ЮАМ в предах и корректорах то же самое, но там и конденсатор крупный до 1500 мкФ.
 
Например 0.1мкФ и 1МОм время заряда (грубо) 0,1 секунды. При холодной лампе сетка относительно других электродов это конденсатор на пикушки и связи нет, поэтому лампе пофигу. А на самом деле за это время напряжение на сеточном резисторе (на который идет этот конденсатор) напряжение с почти анодного уменьшается до 0,37 анодного напряжения (грубо с 300В анодного до 100В), за 3 постоянных времени заряжается почти полностью (за 0,3 сек в данном случае). А транзисторные схемы это почувствуют. Есть один нюанс, который сглаживает это, если тау RC фильтра питания больше тау этой цепи, то анодное плавно нарастает + лампа прогревается и все ОК.
 
Как-то не отношу себя к малиновым пинжакам
Я тоже
и понтам напоказ
но 90-е всё-таки наследили
если греют душу свечение катодов и вид усилителя, как живого организма
А старые правильные ламповые приёмники душу не грели?
И ведь уверен, что не возникало желания вынуть шасси с лампами из корпуса и любоваться свечением катодов!!!
Ламповый приёмник со немного светящейся шкалой - не живой?
Оживает при удалении корпуса?
Любители свечения катодов получают кайф от него установленного сверху усилителя на TDA7294 и это их выбор.
Одно дело- на эстраде работать, там эти торчащие наружу лампы точно до первой погрузки. А дома-то кто запретит .
Никто не запрещает, просто это кич, дурновкусие, понты.
Вот внушили что так надо, и внушаемые поверили.
И обязательна симметрия по навязанному и чуждому для нас фэношую. У меня вид ламп нагретых так что прикосновение вызывает ожог, умилительных чувств не вызывает, а вызывает настроженность - чтобы ни я, ни дети, ни животные не дотронулись до этой душегрейки, особенно если сверху колпачки с напряжением сотни вольт и приличным током.
Унылая черная коробка радости вряд ли добавит.
А почему чёрная? Черные как делают корпуса с кишками наружу у которых каструли и друшлаги прикрывают трансформаторы.
А почему чёрный, а не натуральное дерево натурального шпона под лаком?
Октаве не зря сделали прозрачной фронтпанель у своего лампача. И смотрится и безопасно для всех.
Вот про это и пишу.
С анода у меня выход через конденсатор я собираюсь подключить АБ_1. Это что же, подъем напряжения на аноде лампы работает как единичный импульс
Так называемый "переходной процесс", щелчок при включении.
В первый момент накал лампы отсутствует, а следовательно и ток через лампу, поэтому напряжение на её аноде равно анодному источнику напряжения. Если он сделан на кенотроне, то напряжение растёт относительно медленно, не готов сравнивать скорость нарастания. Если диодный мост, то быстро, хотя рост сдерживают конденсаторы после моста.
Если стоит фильтр, которые Сергеев называет УЗФ - узел задержки и фильтрации, а многие - "электронным дросселем" что в корне неверно, то напряжение растёт долго и медленно и проблем не будет.
Когда выходной конденсатор лампового каскада (здесь 1 мкФ) полностью зарядится, опасность исчезнет, он перестанет проводить ток. А пока он заряжается, он подключает анодное питание к регулятору громкости или первому каскаду после ламп.
сигнала большой амплитуды и усилок дальнейший сгорает? Т.е. конденсатор в первый момент защитой не является?
Далеко не факт что сгорит, тут много вариантов, но риск есть.
Именно из-за переходных процессов при включении, в большинстве транзисторных усилителей стоит узел защиты и отключения колонок при включении на несколько секунд "до прогрева".
Конденсатор не только не является защитой, пока он не зарядился, он свободно пропускает через себя ток и напряжение.
Если бы вместо него стоял междкаскадный трансформатор, этого не было бы.
Всё зависит от реакции в первую очередь входного каскада транзисторного усилителя. Одна из мер защиты (как и от статики) - включение по входу двух диодов подключенных к + и - питания транзисторной части, в этом случае входной импульс будет меньше напряжения питания. Некоторые другие способы обсуждались.
В усилителе АБ1 я на 99% уверен, что выходному транзистору ничего не будет. За первый каскад я не ручаюсь, но думаю, и он выдержит, а вот щелчок в колонке при включении должен быть.
Лучше всех ответит автор усилителя - он знает лучше всех, насколько сильный щелчок. И, судя по тому что он не упоминает (я не заметил) особые меры защиты, ничего там не горит.
Просто как-то не задумывался. По лампам всё привычно, межкаскадный конденсатор отсекает постоянку, а сигнала на входе нет, беспокоиться не о чем. А тут страсти пишут.
Конденсатор отсекает постоянку в установившемся режиме, а при включении - нет. Но поскольку лампы могут выдерживать огромные кратковременные перегрузки и выходная лампа греется дольше маломощных, переходные процессы заканчиваются до окончания прогрева и появления звука.
Переходные процессы обычно - доли секунды, а нагрев усилителя длится гораздо дольше.
Уж на что я перестраховщик, но похоже, что здесь страсти преувеличены. Думаю, правило что проблем не возникнет и большинство вообще ничего не заметит, но могут быть исключения.
Поэтому я и прошу - сделать и написать что получается. При возникновении проблем есть немало путей их разрешения.
 
Александр о таких проблемах не упоминал. Включение выхода сделать без проблем. Но вот диоды перед усилителем или реле....
 
Чем плохи диоды, если они в рабочем режиме будут закрыты?
А лампочки наружу это не понты. Это эстетично, красиво, и отвод большей части тепла не в корпус, а сразу наружу.
Для безопасности можно корпус снабдить съемной решетчатой крышкой, если у кого есть дети.
 
В транзисторных усилителях практически во всех есть узел защиты акустики, а почти во всех защитах есть задержка включения. Плюс на вход диоды как указал KSV и на все хватит этого. Только не надо на вход стабилитроны или диодные ограничители, они портят звук, стабилитроны к тому же еще шум добавляют.
 
Александр о таких проблемах не упоминал.
Значит в данном случае особых проблем нет.
Включение выхода сделать без проблем. Но вот диоды перед усилителем или реле....
Торопиться не надо. Можно, как я писал, включать в сеть с регулятором РГ в минимум, потом при следующих включениях понемножку увеличивать и смотреть т. е. слушать. Будет ужасный треск-щёлк или обычный щелчок при включении.
В усилителе АБ1 максимум что может сгореть - входной транзистор, максимум, но и это маловероятно, заменить его не трудно.
Относительно микросхемы TDA - не могу утверждать, всё-таки транзисторы входных цепей там крошечные. Но рискнуть можно, в конце концов эта микросхема - не такая большая потеря.
Делать надо, экспериментировать, но понимать что дополнительный каскад на лампе с усилителем на TDA и на АБ1 может давать несколько разный эффект.
После обкатки на TDA переставить лампу к другому усилителю будет проще - надо только подстроить усиление, убрать излишек.
 
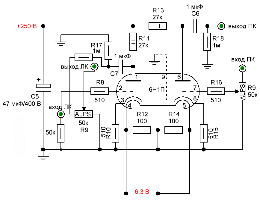
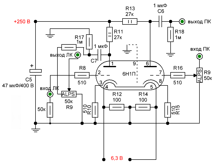
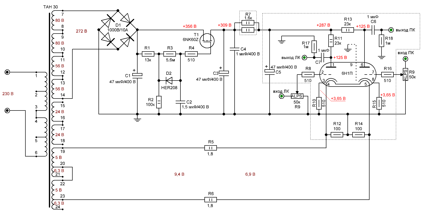
Схема с напряжениями:
hybrid.GIF

На выходе, без нагрузки смотреть есть смысл?
photo_2023-08-11_09-27-56.jpg

Динамик убрал) Взял телефоны по 4,5 кОм. На выходе есть слабый треск когда касаешся контактами и больше ничего. Теперь можно подать на вход сигнал (генератор, телефон)?
 
Последнее редактирование:
Ну попробуйте. На всякий случай проверьте нет ли у вас на входе вашего преда потенциала чтобы телефон не сгорел. А то после ваших косяков лично я уже боюсь что либо советовать.
 

Статистика форума

Темы
3,338
Сообщения
268,575
Пользователи
2,570
Новый пользователь
Игорь 875
Назад
Сверху Снизу