Идеальный :) Push-Pull на 10-15 Вт

  • Автор темы Автор темы Alex TV
  • Дата начала Дата начала
Ок , буду иметь в виду .
Какие режимы ламп( ток покоя , анодное ) и что на выходе (мощность , полоса частот )?
А кроме 6п1п ( 6п6с) что ещё можно туда приколхозить ?
что скажите по поводу 6ф6с ?
 
6Ф6С в триоде звучит отменно, но надо классА и 12к приведённого. Мощность при этом вряд ли превысит 6вт, но оно того стоит. Кстати, не соглашусь по 6п6с- всё как выше, но приведена 10к. Звучат отлично.
 
Для моей мастерской в 8 кв метров и акустики 10 МАС-1 ( 8 Ом) в полне хватит 4-5 Вт.
Я ранее делал триод в однотакте связка 6п3с и ТВЗ1-2 не зашло както менял ток анода от 35 до 55 мА вернулся к штатному включению с местной ОС в ВК с автосмещением получил честные 3 Вт на канал с полосой 80.... 18000 Гц
Но хочется чего-то больше...
Ачто скажите на счёт селфсплиттера с источником тока в катоде выходного каскада ?
 

Вложения

  • Безымянный.jpg
    Безымянный.jpg
    39.9 KB · Просмотры: 172
Схема Никиты Трошкина, которую я привел, и с 6н9с-2х6п3с в триоде, она и у меня много лет звучит, на 2 шт ТВЗ от Фестиваля, питание 330в, автомат, и ТВЗ1-6 почти то же самое. И тоже 8ом, от Симфонии, площадь побольше 30 кв. метров, и хватает 1/3-1/2 мощности даже и на пьянку
 
6Ф6С в триоде звучит отменно, но надо классА и 12к приведённого. Мощность при этом вряд ли превысит 6вт, но оно того стоит. Кстати, не соглашусь по 6п6с- всё как выше, но приведена 10к. Звучат отлично.
Соглашусь по всем позициям.
Можно сделать полный октальник - 6Н9С, 6Н8С, 6Ф6С/6П6С.
На драйверной лампе катодный повторитель, с непосредственным подключением сеток выхода.
При очень умеренном питании полтора десятка ватт на выходе.
6Ф6М1 лучше не использовать, эмиссия катода существенно ниже, чем у 6Ф6С.
 
Последнее редактирование:
У меня в закромах лежат 4 шт 6ф6м выпуск второй половины 40-х
Конструкция анода как у 6ф6с .
По параметрам они одинаковы или-же отличаются ? :unsure::unsure::unsure:
 
У М1 ток эмиссии гораздо ниже, чем у 6Ф6С. Измерил несколько десятков тех и тех.
Точных данных под рукой нет, но по памяти разница раза в полтора.
 
Последнее редактирование:
И вид непрезентабельный, но не оторвешь, запаяно намертво
 

Вложения

  • IMG_0861_.jpg
    IMG_0861_.jpg
    297.6 KB · Просмотры: 217
  • IMG_1873_.jpg
    IMG_1873_.jpg
    224 KB · Просмотры: 209
У М1 ток эмиссии гораздо ниже, чем у 6Ф6С. Измерил несколько десятков тех и тех.
Точных данных под рукой нет, но по памяти разница раза в полтора.
я вот какие имел в виду , у них конструкция как у 6ф6с
 

Вложения

  • U8bT0.jpg
    U8bT0.jpg
    459.3 KB · Просмотры: 168
А мне он надоел, звучит ни о чем. В один прекрасный момент, взял да уронил на пол, три из четырех можно найти по контактам, четвертая остался только баллон. Ну и ладно, Никита Сергеич, спасибо конечно за 6ф6с 65-66 годов кобристых, я в корне сразу.
ТАН58-220 сделал 230в это 1-5 + 13-14, хоть заслушайся, не услышишь
 

Вложения

  • IMG_1720_.jpg
    IMG_1720_.jpg
    217.4 KB · Просмотры: 230
я вот какие имел в виду , у них конструкция как у 6ф6с
Так это же по виду обычные 6Ф6С, только с более старой маркировкой. Они не М1 с овальным ребристым анодом.
Таких годов на вес золота, у коллекционеров.
 
а я вам о чём ...:)
у меня подобных 4шт есть , +обычная с фигурной колбой 47-го года. ноя не коллекционер , если есть то должно быть рабочим если нет то в утиль не зависимо от выпуска . У меня когда то был кен ВО-188 39-го года . Живой , но ,, уставший,, - подарил коллеционеру. Чего ему у меня без толку валяться .
Сейчас в коробке лежат 4 шт не рабочих оптических индикаторов серии ЕМ .
Вроде бы и ненужны и выбросить жалко , мож кто в коллекцию заберёт....
 
Такие и нерабочие из рук выхватят.
Нередко у них пропадает от старости и коррозии накал. Иногда это лечится пропайкой выводов.
Если вся четверка живая, то вчерновую отлаживать схему, естественно, лучше на 6П6С.
 
Последнее редактирование:
6Н6П в оконечнике как , никто не испытывал ? Мне как-то кинули схему двухтакта с запаралеленными триодами для трансов ТВЗ1-6 и им подобным якобы выход 5..6 ВТ , но руки та и не дошли даже в качестве эксперимента.
Вот та схема правда намалёвана частями...
Ну драйвер бы я собирал на 6н3п или 6н14п покрайней мере в связке с 6п3с в SE они мени больше всего понравились...
 

Вложения

  • DSCN2520.jpg
    DSCN2520.jpg
    395.6 KB · Просмотры: 200
  • DSCN2521.JPG
    DSCN2521.JPG
    366.2 KB · Просмотры: 198
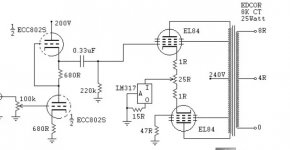
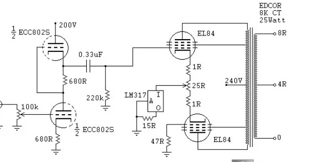
Лучше на 6п14п в триоде и 6н6п, например от Одесситов
 

Вложения

  • Одесситы.gif
    Одесситы.gif
    92.4 KB · Просмотры: 247
Так у меня и стоят, 6н6п в общем катоде 180ом 1000мкф, в катодах 6п14п 240ом и 470мкф
 
6Н6П в оконечнике как , никто не испытывал ?
Слушал со товарищи двадцативаттник, РР, с шестью 6Н6П в плечо. Звук показался чистым, "стерильным" вполне достойным. Сравнивали с неплохим импортным современным транзисторным.
Гемор был в отборе выходных ламп, хозяин-изготовитель строил его несколько лет.
 
На драйверной лампе катодный повторитель, с непосредственным подключением сеток выхода.
При очень умеренном питании полтора десятка ватт на выходе.
Зачем эти лампы в токи сетки вгонять? Без общей ООС безобразие получится. Танцы в сельпо.
 
Никакого безобразия.
6П6С в такой связке с 6Н8С легко и чисто заходит до +10 В на сетке. Без всякой общей оос. Получаем рост мощности на пиках сигнала, можно держать выше уровень рабочей мощности, без слышимых искажений.
Мало того, если накрутить ручку громкости еще больше, то клиппинг получается самый мягкий по форме. Получается просто компрессия сигнала. Один выигрыш по всем позициям.
Кстати, и 6П6С, и особенно 6Ф6С разработаны в том числе и для работы с сеточными токами. Это их штатный, паспортный режим.
 
Последнее редактирование:
Я в курсе про режим. И схем таких видел. С синусоидой всё ОК, а на музыкальном сигнале огребём интермоды. Выходное сопротивление будет при заходе меняться нелинейно. 5-6Вт в РР класс А для этих ламп оптимум-оптиморум. ИМХО
 
Лофтин на спараллеленной половинами 6н6п есть в зарисовках, успешно поработал, звук радовал.Схема простейшая, транс ТВЗ1-6 под однотакт.
 
Александр, у меня,естественно, тоже ИМХО. Проверил его на людЯх-слушателях.
В результате основным остался именно такой вариант, с раскачкой повторителями, и выходом УЛ без общей оос.
 
Александр, у меня,естественно, тоже ИМХО. Проверил его на людЯх-слушателях.
В результате основным остался именно такой вариант, с раскачкой повторителями, и выходом УЛ без общей оос.
Мы о разном говорим. Я о триодном включении, где ВАХ при положительных потенциалах на сетке начинают загибаться в обратную сторону, а Вы о пентодном , где ВАХ в положительной области остаются подобными. Тем более ООС в УЛ отрабатывает. Но интермоды стоит проверить.
 
здравствуйте , так можно.
 

Вложения

  • 1941 радиофронт2.jpg
    1941 радиофронт2.jpg
    604.5 KB · Просмотры: 235
Без пентодного. Испытывалось только триодное и УЛ включение. Оба варианта и были реализованы в железе.
УЛ проверю более подробно. Чтобы никаких вопросов не осталось.
 
Мы о разном говорим. Я о триодном включении, где ВАХ при положительных потенциалах на сетке начинают загибаться в обратную сторону, а Вы о пентодном , где ВАХ в положительной области остаются подобными. Тем более ООС в УЛ отрабатывает. Но интермоды стоит проверить.
Вот, и это главное.Участок с токами сетки меняет спектр и не совсем в нужную сторону.А нам потом с этим всем жить.
ПС.Тут макет запустил на 300В, звук размашистый, с зычным голосом(бабушка, а что такое зычным голосом?- а это примерно эгегей епвашумать!!!) И оказалось,что 2А3 звучит лучше,деликатнее.И что дальше, пока не знаю.Пауза.
 
Надо отметить, что повторитель сам по себе штука весьма не симметричная. В РР это нивелируется, но осадочек остаётся. Я для режима с токами сетки использую трансформаторы, несмотря на присущие им недостатки удаётся главное сохранить: нет ООС.

И оказалось,что 2А3 звучит лучше,деликатнее.И что дальше, пока не знаю.Пауза.
Я в биампе НЧ на 300В делаю, ВЧ на 2А3. Предварительно прослушивал обе в РР, думаю они сойдутся.
 
Мне интересно, споются ли РР на НЧ и SE на ВЧ в биампе? Всё на 2А3.
 
Мне интересно, споются ли РР на НЧ и SE на ВЧ в биампе? Всё на 2А3.
Это где делить. Если на фильтрах АС, то не имеет решающего значения из-за нивелировки филтрами. РР на 6С19П вполне совместился с СЕ на 2А3 ( с 45ми почему-то хуже). А вот если фильтровать на входе усилителей, думаю должно здорово зависеть от конкретных головок. Поскольку у меня НЧ предполагается вовсе без фильтров, а ВЧ с фильтром первого порядка и мощности SE мне хватит, на том и остановился.
 

Статистика форума

Темы
3,301
Сообщения
262,715
Пользователи
2,544
Новый пользователь
vlad'mir
Назад
Сверху Снизу