Святослав_
1 ранг
- Регистрация
- 10 Июн 2021
- Сообщения
- 8,554
- Реакции
- 4,572
- Баллы
- 202
- Страна
- Україна
- Город
- Бердянськ
- Предупреждений
- 1
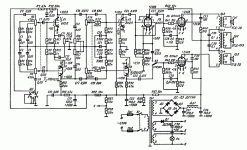
Местная оос не страшна. КП с частотно независимым и низким выходным сопротивлением. Чтобы получить низкое выходное в трансформаторе, требуется и предыдущий каскад с достаточно низкоомным выходом. Для меньшего коэффициента трансформации на понижение напряжения в межкаскаднике.Надо отметить, что повторитель сам по себе штука весьма не симметричная. В РР это нивелируется, но осадочек остаётся. Я для режима с токами сетки использую трансформаторы, несмотря на присущие им недостатки удаётся главное сохранить: нет ООС.







