Идеальный :) Push-Pull на 10-15 Вт

  • Автор темы Автор темы Alex TV
  • Дата начала Дата начала
про емкость в катоде вычитал
"........Ck = 160000/fн * 0,1Rо.
В этой формуле Ro - реактивное сопротивление конденсатора на нижней частоте, его надо брать раз в 10 меньше номинала катодного резистора......."
Оно так на самом деле, или как всегда есть нюансы?
 
Последнее редактирование:
про ескомсть в катоде вычитал
"........Ck = 160000/fн * 0,1Rо.
В этой формуле Ro - реактивное сопротивление конденсатора на нижней частоте, его надо брать раз в 10 меньше номинала катодного резистора......."
Оно так на самом деле, или как всегда есть нюансы?
Не западай на чужие формулы, там свои масштабы. Тараканов в том числе.
 
полки нету, и книги тоже :)
Но посыл ясен.
Короче. Эта твоя формула точно не из Бруевича и сам принцип в книжке иной совсем, без фарадного безумия. У Бруевича резистор в катоде создает отрицательную обратную связь, уменьшающую усиление в 1+ SRk раз. Емкость шунтирующая этот резистор восстанавливает усиление каскада, но создает временное нарушение формы импульса , скол верхушки, спад во времени. И что делает Бруевич. Он так подбирает постоянные RC анодной цепи(резистор нагрузки лампы в паре с емкостью следующего каскада) , что выброс импульса компенсируется спадом на емкости следующего каскада, суммарная частотка получается практически идеальной.
Он это называет равенством постоянных анодной и катодной цепей каскада на лампе.
И что я читаю у сторонников фарадной обвески? Они типа тоже за равенство постоянных анода и катода, но с иной ориентацией: если в катоде 1 килоом и одна фарада, то в анодное питание с 10 килоомами ставят одну десятую фарады и потирают руки, -звук удался!
А я в дураках, со своим Бонч-Бруевичем и ничего в жизни не понимаю.
 
Он это называет равенством постоянных анодной и катодной цепей каскада на лампе.
И что я читаю у сторонников фарадной обвески? Они типа тоже за равенство постоянных анода и катода, но с иной ориентацией: если в катоде 1 килоом и одна фарада, то в анодное питание с 10 килоомами ставят одну десятую фарады и потирают руки, -звук удался!
А я в дураках, со своим Бонч-Бруевичем и ничего в жизни не понимаю.
Тем более, что если ФИ самобалансный и общий резистор в выходных лампах, шунты в принципе не нужны.
 
Тем более, что если ФИ самобалансный и общий резистор в выходных лампах, шунты в принципе не нужны.
Про пушпуллы речь не идет, чисто все вокруг обычного резисторного триодного каскада с RC в катоде. Но те которые в жизни ничего не поняли, ставят туда 100мкф и счастливы. А умудренные ставят ящик с фарадами и скорбны, потому как по формуле нужно ещё три ящика.

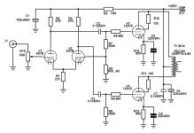
схема в первом посте.
Где там общий резистор в выходных лампах?
Саня, гордись, твоя пушпульная схема сейчас светится на Новом Аудиопортале, Робертович свидетель. И как бы камнями не закидывают. Значит, мы чего-то умеем.
 
Саня, гордись, твоя пушпульная схема сейчас светится на Новом Аудиопортале, Робертович свидетель. И как бы камнями не закидывают. Значит, мы чего-то умеем.
чем гордиться?
Была бы своя, выстраданная, другое дело.
А реально просто тупо сметал отлаженую, вылизаную до блеска, и изгаляюсь.
Кстати катодные конденсаторы в этой схеме удвоить благостно.
Не знаю, что говорит теория, а уши сказали лучше получается
 
схема в первом посте.
Где там общий резистор в выходных лампах?
А я не про твою схему, а про принцип. Схема вполне себе стандартная. Надо сходить на новый АП, кто там собрался из бывалых.
 
чем гордиться?
Была бы своя, выстраданная, другое дело.
А реально просто тупо сметал отлаженую, вылизаную до блеска, и изгаляюсь.
Кстати катодные конденсаторы в этой схеме удвоить благостно.
Не знаю, что говорит теория, а уши сказали лучше получается
Не скромничай. Это мне запростяк нарисовать, и за океан ее кидь. А тебе долбаться, с корпусом , распайкой, отладкой. И отслушивать потом, после работы и езды за перевал и обратно.
 
Просто попытался сделать лучше.
Не тупо накидать конденсаторов, а найти некоторый баланс для этой схемы.
Пока что могу уверенно сказать, что катодные емкости можно было бы удвоить, а С6 по факту 880 мкф.
На слух лучше получилось.
 
Интуитивно кажется достаточным удвоить ещё раз.
схема упрощеннная до предела, соответственно что на более продвинутой может пойти на ура, на конкретной этой запросто может и не пойти вообще. Или будет без разницы, что есть, что нету.
Слушать надо, а это процесс очень не быстрый. По крайней мере у меня.
Кстати в катод я насовал богато.... 1200мкф. Просто подключаю-отключаю кусками, и слушаю.
 
Я сразу ставлю с некоторым запасом. В свой РР поставлю на место С6 2400.0 х 450 В. Они у меня просто есть. От них усилитель долго при выключении играет. Накал при этом, понятно есть.
 
Я сразу ставлю с некоторым запасом. В свой РР поставлю на место С6 2400.0 х 450 В. Они у меня просто есть. От них усилитель долго при выключении играет. Накал при этом, понятно есть.
ничего не могу сказать. Буду пробовать всякоразно. Отстоится и понравится, отредактирую схему в начале.
Пока рано говорить определенно. И не забывай, у меня бюджетный усь. Трансформаторы децкие, далеко не все изменения можно услышать, даже если оно теоретически во благо.
 
Достаточно, моё ИМХО
 

Вложения

  • Capture.JPG
    Capture.JPG
    68.1 KB · Просмотры: 239
Достаточно, моё ИМХО
Эту схему назвал бы "Свои идеи-чужими руками" .Сам не строю пушпуллы давно, а тут попросили. Пришлось. И чтобы без излишества. Рад, что устроила по звучанию,потому как делалось все интуитивно.
 
Еще бы не устроила.
И с аккустикой спелась шикарно.
Ну, скажем там не все от балды, обе лампочки давно отслушаны и признаны фаворитами по многим показателям. Задача была их пристроить в пушпулле.
Сама ситуация, когда спрашиваешь совета у многих , получаешь мешок ответов и все разные, уже тупиковая. Ведь делать нужно что-то конкретное и заведомо рабочее. А такого по пальцам руки.
 
Схема действительно уникальна своей неприхотливостью.
С новым БП звучит однозначно лучше.
Я сейчас гоняю усилитель и в хвост и в гриву, чтобы емкости отформовались. Хороший звук.
 
Все равно у тебя спрошу.;) Делал пучпулл на 6с4с? Вот руки не поднимаются заменить 6п6с в ул на прямонакалы.
Меняй без малейшего сомнения, все только в плюс.И переменка накала не фонит, вычитается.
 
Раскачка 6С4С та еще морока. Вот такой вариант мы для себя признали идеальным: 6С2С+гальваника+6С4С+ парафазный МКТ+6С4С РР, но КД большим не выжмешь или придется катастрофически жертвовать мощностью. Кстати, такой драйвер ко всем прямонакалам подходит, только первую лампочку менять, в зависимости от нужного усиления.
 
Последнее редактирование:
Меняй без малейшего сомнения, все только в плюс.И переменка накала не фонит, вычитается.
Вот и воодушевил. Поменял. Все по канонам, пока 5ц3с с черным анодом, заменю на 5ar4.
IMG_20221203_160041.jpg

Раскачка 6С4С та еще морока. Вот такой вариант мы для себя признали идеальным: 6С2С+гальвыника+6С4С+ парафазный МКТ+6С4С РР, но КД большим не выжмешь или придется катастрофически жертвовать мощностью. Кстати, такой драйвер ко всем прямонакалам подходит, только первую лампочку менять, в зависимости от нужного усиления.
Понимаю, у меня есть штук 10 6н12с, сделаю 2-х каскадный драйвер, больше дырок в корпусе нет.
 
Последнее редактирование модератором:
Главное с 6С4С - не испортить ее драйвером)
 

Статистика форума

Темы
3,301
Сообщения
262,704
Пользователи
2,544
Новый пользователь
vlad'mir
Назад
Сверху Снизу