Идеальный :) Push-Pull на 10-15 Вт

  • Автор темы Автор темы Alex TV
  • Дата начала Дата начала
Задумался, ставить компенсатор в виде точно такого же каскада или просто сдвоить лампы ради умощнения. Так ить кривизна останется.
Люди чаще всего ставят разные лампы, чего я понять не могу, нужна кривизна не простая, а особо сложная...А ?
Не вспомню, что то напоминает..Пришел человек, нечто придумавший, как ему казалось прогрессивное, а ему сказали, иди мол, не надо, нам и так хорошо.
Шукшин бы мог написать в деревенском стиле...
 
Последнее редактирование:
Пишут, что если вторая по ходу лампа тоже усиливает напряжение, то первая лампа совсем незначительно может скомпенсировать ее кривизну. Притом, чем больше вторая усиливает, тем меньше компенсация. Логично предположить, что в этом случае для существенной взаимной компенсации требуется или сверкривая первая лампа, или сверхкривой режим нормальной первой лампы.
Но если вторая лампа катодный повторитель, к примеру, в цирклотроне, а драйверная обязана давать, и дает размах в сотни вольт амплитуды, то надежд на полную компенсацию теоретически может быть больше.
 
Путаница. Вторая компенсирует первую, а не наоборот. Вопрос про усиление интересный. Я его почти не продумал, но баланс, типа стерео баланса между ними должен быть, как регулировка компенсации. То есть усиление обеих ламп может быть не равным и регулируемым в пользу любой из них. Заодно, вероятно, можно скомпенсировать пентодные выпердыши
 
Последнее редактирование:
Схема Джона Линсли Худа, аж 1940 года плиз
 

Вложения

  • Худ 1940 года.png
    Худ 1940 года.png
    233.7 KB · Просмотры: 230

Вложения

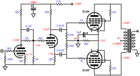
  • pp amps examples for ps-4 el84.png
    pp amps examples for ps-4 el84.png
    21.7 KB · Просмотры: 194
Пишут, что если вторая по ходу лампа тоже усиливает напряжение, то первая лампа совсем незначительно может скомпенсировать ее кривизну. Притом, чем больше вторая усиливает, тем меньше компенсация. Логично предположить, что в этом случае для существенной взаимной компенсации требуется или сверкривая первая лампа, или сверхкривой режим нормальной первой лампы.
Но если вторая лампа катодный повторитель, к примеру, в цирклотроне, а драйверная обязана давать, и дает размах в сотни вольт амплитуды, то надежд на полную компенсацию теоретически может быть больше.
Как говаривал Кашпировский, Ви нэкомпэтэнтэн! :)
Чтобы вторая компенсировала первую, их обе нужно загнать в одну кривизну морды лица. Значит, первую снабжаем делителем, чтобы под полную раскачку она выдала в сетку второй лампы такой же сигнал, который у нее на сетке торчит. Вот тогда они оторвутся по полной.
Господи, о чем это я....Бредятина ....
 
Это на заборах писать надо. Того же свойства инфа...
 
(Была и есть аналогичная мысль о ферритах для SE...)
На воздухе - идеальный вариант, только проволоки километры нужны.
Пропробую на СЧ ВЧ секцию, от 350 Гц, уже посчитано, осталось найти человека с проводом :)
 
10 кг, как же-с. И 20 кг насекомых-паразитов (не пищевых).
Про на вакууме не надо.
Видел вживую эти колесики, чуть меньше тех, что на Запорожце. Внушает священный ужас.
Как говорит одна бухгалтер, за ваши фантики-любые мультики.
 
Ощущение, что пишу в черную дыру.
"Рижские" диффы приводил здесь.
Но реальные пацаны это не читают.

Скрипач не нужен. Там всё страшно, поверьте.


Словотрясение (трясение словами).
Рассказ терминами из дифференциальных уравнений и квадратными трехчленами вместо слов кого угодно вгонит в священный ступор. Сильно умному тоже непросто, понимаю.
Народ безмолвствует, как обычно.
 
А что нужно то?Режим в триоде?
 
240 Вольт, 9 кОм, 50 мА, порядка 6,5 Вт, Кг3 по симу не превышает 0,05% во всем диапазоне мощностей. Смещение -24 Вольта.
 
Но при питании 240 Вольт вам придется сильно подумать над драйвером, учитывая еще, что Миллер El86 в триоде не мал.

При 7 кОм у вас 7,5 Вт в РР будет. Но КД уже совсем не очень, если без ОООС.
 
Я про EL86 писал. Надо 6П1П?

На 6П1П в триоде выжать больше 1 Ватта проблематично. Эта лампа не для триодного вклучения, тем более без ОООС.
 
Я про РР и писал. В пентоде можно сильно больше, в зависимости от класса, АБ или АБ2.

Напишите ТЗ.
Лампа, ее включение, мощность. Наличие ОООС.
 
Я туда не хожу.
МКТ с ОООС дружить не будут, не вариант. А такой маленький усилитель я делал на паре 6С19П, причем однотакт, даже фото где-то в сети попадаются. Двухтакт проще, но нужен пентодный драйвер на раскачку, зато без ОООС. Хотя с другими низковольтными лампами при применении ОООС тоже драйвер лучше на пентодах, иначе усиления не хватит совершенно.
 
Да советовать можно все, что угодно. Линейку приложите к ВАХам и посмотрите, что за ток у вас при питании 240 Вольт будет. Хотя, если хотите выхлоп при бОльшем питании использовать, можно попытаться. Но смысл? менять лампы раз в полгода?
 
Если у вас ДВА раздельных питания для выхлопа и драйвера, можно любые комбинации использовать.
 
Да запросто, 6aq5=6п1п, долго работал от телевизора, сейчас ТВЗ с 45 триодом
Если хотите, есть осциллограммы
 

Вложения

  • IMG_0711.jpg
    IMG_0711.jpg
    177.9 KB · Просмотры: 151
  • IMG_0705.jpg
    IMG_0705.jpg
    207.5 KB · Просмотры: 151
Выходные трансформаторы в дифференциальном включении (2012)

Выходная дифф-пара -- это стандартный РР-трансформатор, разделенный на два трансформатора с уменьшенным секционированием каждого.
Каждое из плеч двухтакта в равной мере представлены на обоих трансформаторах (сердечниках), по половине.
Вторичка на каждом сердечнике своя, они включаются параллельно у обоих сердечников.
Вот и все отличия, никакой принципиальной разницы между РР-трансформаторами и диффами нет.

Преимущества выходных трансформаторов-торов в дифференциальном включении:
- их значительно проще изготавливать и контролировать,
- можно более качественно изолировать обмотки,
- сложно испортить при намотке,
- параметры их более повторяемы,
- хорошо подбираются в пары, с точностью до 0.01..0.02 Ом,
- симметрия по ёмкостям немного лучше,
- легче управлять паразитными емкостями, так как сами трансформаторы проще.

Рассеяние у диффов больше, поскольку оно обратно пропорционально квадрату числа слоёв (обмоток) и почти не зависит от числа витков.

Настоятельно советуем ознакомиться со статьями Сергея Комарова о дифф-включении трансформаторов:
http://www.radiostation.ru/home/usilitel.html? {1},
http://www.radiostation.ru/home/usilitel-diff.html {2},
http://www.radiostation.ru/home/usilitel-diff1.html {3}.

Цитата:
«У такого включения трансформаторов, помимо идеальной симметрии, есть еще весьма существенное положительное качество. Половины анодных обмоток, на которых присутствует максимальное переменное напряжение звуковой частоты, разнесены на разные катушки и на разные сердечники. А посему межобмоточная емкость, ограничивающая сверху диапазон рабочих частот, сведена к минимуму.»

Немаловажное достоинство «дифф-подхода»
Для некоторых усилителей/режимов не всегда удается сразу спроектировать-изготовить правильный выходной (классический) трансформатор.
А вот в дифф-исполнении это получается, хотя бы в качестве временной меры.

Еще моменты:
- иногда в имеющиеся колпаки входит только пара диффов, не цельный транс;
- несмотря на некоторое усложнение конструктива усилителя, «суммарная стоимость владения» у диффов меньше, так как они много проще (при ремонте/пересылке и тп).

Коммутация дифф-трансов
Если:
1, 2 -- первичка,
3, 4 -- вторичка,
5, 6 -- первичка, то
1+1 -- Еa, ср. точка,
2+6, 6+2 -- первички,
3+4, 4+3 -- вторички,
5 и 5 -- аноды,
3 и 4 -- Rн.
----------------------
УЛ тоже можно.
А как у диф выходников с магнитными наводками от силовика, например.
 
Всё это интересно и необычно. С личным опытом никак не связано, представить результат по звуку невозможно.
 
Я с интересом наблюдаю за новыми для себя веяниями.
Наблюдать легче чем самостоятельно пробовать новое. Был моложе, пробовал сам.
 
Увидим что Василий построит, каковы будут результаты.
А веровать потом будем.
А кто сказал, что Василий что-то там строит? Я этого не увидел. Рассуждать о стройке и строить-это разные вещи. Как говорит песик Фафик- видеть колбасу, нюхать колбасу и есть колбасу-это разные вещи.
 
Я просматривал бегло, вижу Василий с любимыми торами и новой мулькой. Решил что строит.
 

Статистика форума

Темы
3,301
Сообщения
262,688
Пользователи
2,544
Новый пользователь
vlad'mir
Назад
Сверху Снизу