JLH - усилитель Джона Линсли-Худа (John Linsley-Hood)

  • Автор темы Автор темы LDS
  • Дата начала Дата начала

Оцените схему по 5-ти баллам

  • 1

  • 2

  • 3

  • 4

  • 5


Результаты будут видны только после голосования.
Термостабилизации в Худе НЕТ.

В 1996 году Худ сделал попытку:

JLH-1996_SCH.png
 
Так думаю, Tr5 играет роль источника тока, необычного исполнения?
Да, управляемый ИТ (ВК охвачен местной ООС по току), но реализация неудачная - токи несимметрично распределяются по плечам ВК. Если сделать правильно - можно использовать дарлингтоны, что решит проблему ВК - слабую нагрузочную способность. ВК сможет работать и в А и в АБ режиме, причем закрываться транзисторы будут плавно, без коммутационных искажений. На нагрузке 8 Ом и питании 40В вполне будет достаточно тока покоя 400 мА (экономичный А). Ну и входной каскад надо сделать в виде следящего каскода, плюс добавить между входным каскадом и ВК эмиттерный повторитель. Получится примерно так:
JLH-2020.png
 
Ой ,ну и наворочено. Лучше уж классический Худ,чем это
 
Последнее редактирование:
В 1996 году Худ сделал попытку:
Оперативненько, ещё лет через 40 сделает вторую попытку. До приличного усилителя осталось пара тысяч лет - по геологическим меркам - одно мгновенье.
 
Сложность не в количестве транзисторов, а в настройке,
лучшесть не в единицах децибел, а во многих десятках.
 
Макетировал Худа от 1996. Как раз по этой схеме.
Однополярное питание, 22 Вольта.
Не стало ни хуже, ни лучше.
Грубо, по анализатору в цифроосциллоскопе, КНИ кардинально не изменился.
Про термостабилизацию не скажу - в ушном варианте радиаторы сильно
не нагреваются.
 
Да, управляемый ИТ (ВК охвачен местной ООС по току), но реализация неудачная - токи несимметрично распределяются по плечам ВК. Если сделать правильно - можно использовать дарлингтоны, что решит проблему ВК - слабую нагрузочную способность. ВК сможет работать и в А и в АБ режиме, причем закрываться транзисторы будут плавно, без коммутационных искажений. На нагрузке 8 Ом и питании 40В вполне будет достаточно тока покоя 400 мА (экономичный А). Ну и входной каскад надо сделать в виде следящего каскода, плюс добавить между входным каскадом и ВК эмиттерный повторитель. Получится примерно так:
Посмотреть вложение 55614
Идейка была, пока не смакетированная. запитать драйверный транзистор без этой лабуды в виде источников тока и вольтдобавок, а с удвоенного питания через резистор навскидку в 1, 5 килоома (с током драйвера 30-35 ма). Входной транзистор (смещение базы) тоже запитать от этого высокого питания, там ток куриный, пульсаций нет.
Эту идею мне засунули в одно известное место.
 
На 9 транзисторах можно сделать приличный усь
У каждого своё понимание "приличного" уся. Я так вижу некоторые не поняли в чём вишка этой схемы - ВК. Вот картинка - токи выходников и выходное напряжение. Частота 30 ГЦ, нагрузка 4 Ом, питание 40 В, ток покоя 880 мА. Транзисторы ВК выдают токи пятикратно превышающие ток покоя, оставаясь в классе А. Я ж писал выше - для 8 Ом достаточно 400 мА.
JLH-2020_токи_ВК.png
 
В 1969 году Худ создал гениальную схему, которую впоследствии сам не смог улушить.
И более полувека многие аффторы пыжатся её улучшить, чтобы заявить "а я умнее Худа и сделал лучше", вот только лучше и проще не получается.
Худ достаточно хорошо звучит всего на 4-х транзисторах! Собрать его под силу ЛЮБОМУ радиолюбителю, настроить может любитель квалификации ниже средней.
Но инноваторы снова и снова пытаются привязать СВОЁ имя к усилителю Худа.
Не надо это делать!!! Просто делайте свои усилители, не упоминая имя Худа всуе, не привязывайте своё к чужому.
Получится у вас лучше? Прекрасно.
Пока же сплошные сиквелы-приквелы-фигиквелы исключительно для привлечения "зрителей в кинотеатры". И, как с фильмами, "продолжение" всегда хуже.
Вот даже от Лина отстали. Огромное количество усилителей сделано по схеме Лина, где он даже не упоминается, и это хорошо.
Дайте ему спать спокойно, не может он уже с Того Света ответить, не тревожьте покойного своими переделками.
И ведь, как я уже писал, не видать что-то большого числа измерений и спектров этого усилителя, нет толковых рекомендаций по напряжению питания и токам, по режимам. Как Худ сделал более полувека малюсенькую табличку, так всё и осталось.
Вроде чего проще: раз с пеной у рта говоришь, что нагрузка 16 ом - хорошо, а 8 и 4 ом - плохо, то докажи это практическими измерениями с подробным указанием режимов. Но нет, тут сразу тихо. Пришлось мне ДЛЯ ЗАТРАВКИ показать как искажения с переходом от 8 ом к 4 ом изменили искажения от 1% до 1,1%. А в ответ - тишина.
Можно написать и об изменениях в связи с установкой современных транзисторов. Но и этого нет, есть только нравится-не нравится. А демонстрации спектров и искажений нет.
Симулянты могли бы сделать полезное дело - расчитать изменение фазового запаса при установке ВЧ транзисторов и выдать свои рекомендации, но ЭТОГО НЕТ!!!
При всей моей критике, только Бокарёв сделал дело - заменил выходные транзисторы на полевые, но (по моему скромному мнению) не довёл эту доработку до конца, не показал всех преимуществ и недостатков, не сравнил три варианта: Худ по Худу, Худ на Ge, Худна латералах. И НИКТО ему в этом не помог.
Одни разговоры: вот дескать какие красивые у меня синусоиды в симулянте получаются...
И весь мусор (а мусор - это огрызки, фрагменты-недоделки-недоговорёнки) здесь.
И ведь люди в основном взрослые. Но дела - мало, слов - слишком много.
 
и снова пытаются привязать СВОЁ имя к усилителю Худа...
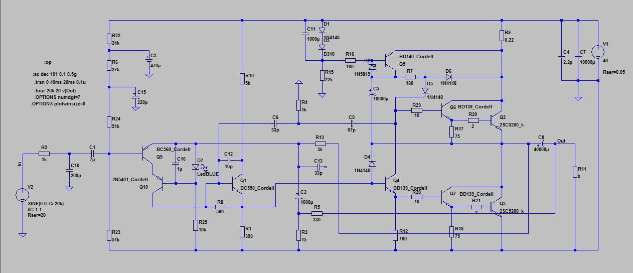
Подобная ТОС-структура (усилители с токовой ООС) встречалась очень часто в 70-е. Глупо их все называть Худами. А вот ВК у Худа оригинальный. И тот ВК, что я нарисовал, он именно Худа. Даже стабилизация тока покоя ВК тоже продолжение идей Худа. Да, ВК на дарлингтонах (что радикально улучшило качество ВК, т.к. нет мощных транзисторов с бэтой 10000), но это стало возможным именно из-за охвата ВК местной токовой ООС, которая без всяких термодатчиков поддерживает заданный токовый режим ВК. Что касается входного каскада... ну не знал Худ, что в неинвертирующем усилителе входной каскад должен быть со следящим питанием... бывает. Но мы-то теперь знаем! Так-что логично, что на входе следящий каскод. Далее буфер на ЭП (эмиттерном повторителе) - он там тоже не для красоты (минимизирует паразитную ёмкость цепей коррекции и служит динамической нагрузкой входного каскада). Глубина ООС во всём звуковом диапазоне 69db, первый полюс за пределами звукового диапазона (всё как любят аудиофилы). Ну вот как-то так. Да, конечно, реальный экземпляр с соответствующими осциллограммами был бы приятным дополнением, но... всё впереди.
 
Последнее редактирование:
Глупо их все называть Худами. А вот ВК у Худа оригинальный.
Оригинальнее всего - сам усилитель, его реализация.
Хоть и глупо, но каждый лезет в ЭТУ тему со своими сверхгениальными идеями и не считает это глупым.
Если у этих инноваторов действительно что-то получилось бы, они тут же отреклись бы от Худа и заявили бы, что всё изобрели сами и прямо сейчас ковыряясь в симуляторе, а про какого-то Худа из прошлого века (фи!) даже не слышали.
(Пример: есть такой "тот самый" Жан Цикисели, который якобы изобрёл).
Вот я и безуспешно призываю В ЭТОЙ ТЕМЕ заниматься именно и только усилителем Худа и не тащить сюда всякие сырые идейки, тема раздувается как мыльный пузырь.
Вроде бы всё просто: можно хотя бы измерить нелинейные искажения на разных мощностях, во всей полосе частот. Проще не бывает. Но я НИ РАЗУ не видел результатов таких измерений.
Все дружно плюют в журнал "Радио" прошлого "каменного" (гм, а может "лампового"?) века, а ведь там такие замеры прилагались к популярным усилителям.
Почему я не делаю это "раз такой умный?"
А кто знает - делаю или нет?
Просто всем на такую информацию наплевать - никому не интересно, знаю по опыту.
Одной из главных целей этого и подобных сайтов, я считаю ОБМЕН ПРАКТИЧЕСКОЙ ИНФОРМАЦИЕЙ, но этого нет, а есть одна маниловщина.
Снова вспомню Бокарёва - он ОДИН(!) попытался сделать этот усилитель и на германии и на полевиках (к моему огорчению начал не с кремния).
Остальные поступают по принципу: "ну ты там побухти как космические корабли бороздят просторы большого театра".
Идейки все кидать любят, но поработать с этими идейками и получить результат - нет, в "лучшем" (и малополезном) случае - погонять в симулянторне.
И важный момент - упёртость в "улучшение" работы чего-либо. А пойдёт ли от это "улушение" на пользу звуку? Вот сам Худ сделал вариант с двуполярным питанием (по мне это скорее недостаток), вроде цифири улучшились, но звук - нет.
А нам нужны цифры или качество?
 
В 1969 году Худ создал гениальную схему, которую впоследствии сам не смог улушить.
И более полувека многие аффторы пыжатся её улучшить, чтобы заявить "а я умнее Худа и сделал лучше", вот только лучше и проще не получается.
Худ достаточно хорошо звучит всего на 4-х транзисторах! Собрать его под силу ЛЮБОМУ радиолюбителю, настроить может любитель квалификации ниже средней.
Но инноваторы снова и снова пытаются привязать СВОЁ имя к усилителю Худа.
Не надо это делать!!! Просто делайте свои усилители, не упоминая имя Худа всуе, не привязывайте своё к чужому.
Получится у вас лучше? Прекрасно.
Пока же сплошные сиквелы-приквелы-фигиквелы исключительно для привлечения "зрителей в кинотеатры". И, как с фильмами, "продолжение" всегда хуже.
Вот даже от Лина отстали. Огромное количество усилителей сделано по схеме Лина, где он даже не упоминается, и это хорошо.
Дайте ему спать спокойно, не может он уже с Того Света ответить, не тревожьте покойного своими переделками.
И ведь, как я уже писал, не видать что-то большого числа измерений и спектров этого усилителя, нет толковых рекомендаций по напряжению питания и токам, по режимам. Как Худ сделал более полувека малюсенькую табличку, так всё и осталось.
Вроде чего проще: раз с пеной у рта говоришь, что нагрузка 16 ом - хорошо, а 8 и 4 ом - плохо, то докажи это практическими измерениями с подробным указанием режимов. Но нет, тут сразу тихо. Пришлось мне ДЛЯ ЗАТРАВКИ показать как искажения с переходом от 8 ом к 4 ом изменили искажения от 1% до 1,1%. А в ответ - тишина.
Можно написать и об изменениях в связи с установкой современных транзисторов. Но и этого нет, есть только нравится-не нравится. А демонстрации спектров и искажений нет.
Симулянты могли бы сделать полезное дело - расчитать изменение фазового запаса при установке ВЧ транзисторов и выдать свои рекомендации, но ЭТОГО НЕТ!!!
При всей моей критике, только Бокарёв сделал дело - заменил выходные транзисторы на полевые, но (по моему скромному мнению) не довёл эту доработку до конца, не показал всех преимуществ и недостатков, не сравнил три варианта: Худ по Худу, Худ на Ge, Худна латералах. И НИКТО ему в этом не помог.
Одни разговоры: вот дескать какие красивые у меня синусоиды в симулянте получаются...
И весь мусор (а мусор - это огрызки, фрагменты-недоделки-недоговорёнки) здесь.
И ведь люди в основном взрослые. Но дела - мало, слов - слишком много.
Мне достаточно того, что хороший приятель забрал Худа на полевиках с ламповым предом и слушает музыку через него с огромным удовольствием, усилитель сразу вписался в его домашнюю систему. Дом наполнен дивной музыкой.
Что касается схемы ЛХ на кремниевых биполярах , то в принципе, все для этого есть, но как вспомню про радиаторы и амперы, про дрейф тока покоя, то мгновенно откатываюсь мысленно к латералам, они ток держат, несмотря.

Подобная ТОС-структура (усилители с токовой ООС) встречалась очень часто в 70-е. Глупо их все называть Худами. А вот ВК у Худа оригинальный. И тот ВК, что я нарисовал, он именно Худа. Даже стабилизация тока покоя ВК тоже продолжение идей Худа. Да, ВК на дарлингтонах (что радикально улучшило качество ВК, т.к. нет мощных транзисторов с бэтой 10000), но это стало возможным именно из-за охвата ВК местной токовой ООС, которая без всяких термодатчиков поддерживает заданный токовый режим ВК. Что касается входного каскада... ну не знал Худ, что в неинвертирующем усилителе входной каскад должен быть со следящим питанием... бывает. Но мы-то теперь знаем! Так-что логично, что на входе следящий каскод. Далее буфер на ЭП (эмиттерном повторителе) - он там тоже не для красоты (минимизирует паразитную ёмкость цепей коррекции и служит динамической нагрузкой входного каскада). Глубина ООС во всём звуковом диапазоне 69db, первый полюс за пределами звукового диапазона (всё как любят аудиофилы). Ну вот как-то так. Да, конечно, реальный экземпляр с соответствующими осциллограммами был бы приятным дополнением, но... всё впереди.
да, 69дБ ООС внушают.
 
Последнее редактирование:
Особо коррекция накручена. И Миллер и двухполюсная . И к тому же неточность в подсчете усиления с общей оос .
Кто то тут уже предлагал ввести просто ЭП одиночный , без всяких тут наворотов и простейшую коррекцию типа интегратора из высокоомной точки уна на выход усилителя. Но все такие умные .
 
Последнее редактирование:
Что касается схемы ЛХ на кремниевых биполярах, как вспомню про радиаторы и амперы, про дрейф тока покоя,
Это миф и непонятно откуда.
Проблемы будут с германием, с кремнием - нет проблем ни с дрейфом, ни с разогревом. Худ безусловно знал и про диоды, как термоэлементы, и про эмиттерные резисторы на выходе, и про терморезисторы, но ничего этого использовать не стал.
Доступных для всех "латеральных" мощных полевиков тогда не было.
Я уверен, что даже если поставлю не два кремниевых транзистора на один радиатор (понятно, что только с вентилятором), а две пары, то и тогда они не перегреются, но им слишком тесно будет и придётся чуток оборотов добавить. Так что при активном охлаждении, проблем нет.
Характерно, что Пасс в своём усилителе F5 с комплементарными "переключательными" полевыми транзисторами на выходе применил и истоковые резисторы (как датчики) и биполярные транзисторы для термокомпенсации, и терморезисторы - всё кроме нелинейных диодов и надо отдать должное, всё в комплексе работает отлично.
Тот же Пасс в своём усилителе F7 с "латералами" на выходе при почти той же схеме прохождения звука, выкинул все элементы термокомпенсации.
Схема получилась в его вкусе - проще простого (на вид). Правда. он вынужден был ввести положительную ОС для снижения выходного сопротивления.
И вообще я столкнулся с рядом проблем от этих волшебных латералов. Пока отложил их в сторону, но на промежуточном этапе у меня звук F7 хуже, чем звук F5. Может я доведу до кондиции, но пока искажения на порядок выше. Пусть вторая гармоника значительно выше третьей, но меня напрягает когда она не две-три сотых, как в F5 а несколько десятых, со слабым питанием и токами до 2% (на память, графики не нашёл).
Пока от латералов я увидел повышенное выходное сопротивление, малую крутизну, намного бОльшие искажения, пусть и "ламповые".
Схема положительной ОС Пасса привела к резкому уменьшению верхней частоты усилителя (резистор 39 кОм последовательно на входе вместе с довольно высокой ёмкостью входных транзисторов).
Главное достоинство - термостабильность, красивое плавное ламповое ограничение.
Поэтому энтузиазм, что "латералы" враз отправят на покой мой F5? резко уменьшился.
 
.
И вообще я столкнулся с рядом проблем от этих волшебных латералов. Пока отложил их в сторону, но на промежуточном этапе у меня звук F7 хуже, чем звук F5. Может я доведу до кондиции, но пока искажения на порядок выше. Пусть вторая гармоника значительно выше третьей, но меня напрягает когда она не две-три сотых, как в F5 а несколько десятых, со слабым питанием и токами до 2% (на память, графики не нашёл).
Похоже, не преодолены чисто психологические проблемы, когда цифра представляется лучшей за спектр.
Пока от латералов я увидел повышенное выходное сопротивление, малую крутизну, намного бОльшие искажения, пусть и "ламповые".
"Ламповых" и несколько процентов не заметятся.
Некоторые отказываются от варианта усилителя с несколькими сотыми % лампового спектра, только из-за "некошерности" ключевых мосфетов ВК. Хотя и с выходным, и с крутизной у них куда лучше, чем у "боковых".
Можно было бы попробовать собрать Худа и на "вертикальных".
А то что измерений мало, а болтовни много, так это чисто биологическое свойство сообщества.
Вообще-то интересно, как стеклянный век аудиоэлектроники сменился краткосрочным металлическим, а потом пришел каменный век. И этих камней отложилось в головах так много, что возврат к стеклянному и металлическому ох как тяжко дается.
 
Последнее редактирование:
Подобная ТОС-структура (усилители с токовой ООС) встречалась очень часто в 70-е. Глупо их все называть Худами. А вот ВК у Худа оригинальный. И тот ВК, что я нарисовал, он именно Худа. Даже стабилизация тока покоя ВК тоже продолжение идей Худа. Да, ВК на дарлингтонах (что радикально улучшило качество ВК, т.к. нет мощных транзисторов с бэтой 10000), но это стало возможным именно из-за охвата ВК местной токовой ООС, которая без всяких термодатчиков поддерживает заданный токовый режим ВК. Что касается входного каскада... ну не знал Худ, что в неинвертирующем усилителе входной каскад должен быть со следящим питанием... бывает. Но мы-то теперь знаем! Так-что логично, что на входе следящий каскод. Далее буфер на ЭП (эмиттерном повторителе) - он там тоже не для красоты (минимизирует паразитную ёмкость цепей коррекции и служит динамической нагрузкой входного каскада). Глубина ООС во всём звуковом диапазоне 69db, первый полюс за пределами звукового диапазона (всё как любят аудиофилы). Ну вот как-то так. Да, конечно, реальный экземпляр с соответствующими осциллограммами был бы приятным дополнением, но... всё впереди.
Ваша схема интересна, я как - то думал как можно улучшить Худ, потому что в нем есть свои плюшки,, и вот ваш вариант как раз в таком ключе.
Самое ценное что есть у Худа, это квазикомплементарный выход,(гладкие искажения) + оригинальный способ запитки ВК, и здесь, ваше развитие темы весьма интересно.
Но мне кажется, вам лучше создать отдельную тему, чем пытаться продвигать её здесь, просто не стоит накалять страсти. там где их можно не накалять.
Правда я не уверен что ваша схема пойдет в народ, потому что она находится между двумя основными течениями -
1)просто и сердито (Худ)
2) сложно, но линейно на всех уровнях мощности.( композитная комплементарная схема)
А ваша схема не попадает ни там ни здесь. Но все же стоит попытаться сделать отдельную тему по вашей схеме, по крайней мере там можно будет спокойно задавать вопросы, не накаляя ненужных страстей.
 
Похоже, не преодолены чисто психологические проблемы, когда цифра представляется лучшей за спектр.

"Ламповых" и несколько процентов не заметятся.
Некоторые отказываются от варианта усилителя с несколькими сотыми % лампового спектра, только из-за "некошерности" ключевых мосфетов ВК. Хотя и с выходным, и с крутизной у них куда лучше, чем у "боковых".
Можно было бы попробовать собрать Худа и на "вертикальных".
А то что измерений мало, а болтовни много, так это чисто биологическое свойство сообщества.
Вообще-то интересно, как стеклянный век аудиоэлектроники сменился краткосрочным металлическим, а потом пришел каменный век. И этих камней отложилось в головах так много, что возврат к стеклянному и металлическому ох как тяжко дается.
Летом занимался сочинением унч и выходных каскадов первым делом на вертикалах, получалось неплохо , но огорчала разница пороговых напряжений затвора и сама эта величина, отчего ступень пропадала на токе покоя под 700 ма. Куда нахрен больше-то.
Ток покоя растет вяло с нагревом, можно успокоить. Но сочинить нечто для низковольтного питания это вряд ли.
 
Собрал JLH 1969 на 2т819 для 16ом со стабилизированным питание 35в ток 0.75а, через 40 минут работы ток перестал расти, ещё через 40 минут замерил ток и как было 0.951в на резисторе 1.2 ома, так и осталось. Дрейф ток для 2т819 не подтверждаю. На германиевых 2т806 за 3 часа ток вырос на 110мА. Вопрос к Александру Бокареву, можно ли заменить в АБ1 транзистор 2SK1058 на 2SJ162? Задал вопросы в теме АБ1, но пока ни кто не ответил.
 

Вложения

  • IMG_0927.JPG
    IMG_0927.JPG
    430.6 KB · Просмотры: 192
  • IMG_0928.JPG
    IMG_0928.JPG
    330.8 KB · Просмотры: 192
  • IMG_0929.JPG
    IMG_0929.JPG
    442.9 KB · Просмотры: 185
  • IMG_0930.JPG
    IMG_0930.JPG
    328.2 KB · Просмотры: 182
  • IMG_0931.JPG
    IMG_0931.JPG
    409 KB · Просмотры: 177
  • IMG_0932.JPG
    IMG_0932.JPG
    352.9 KB · Просмотры: 183
Собрал JLH 1969 на 2т819 для 16ом со стабилизированным питание 35в ток 0.75а, через 40 минут работы ток перестал расти, ещё через 40 минут замерил ток и как было 0.951в на резисторе 1.2 ома, так и осталось. Дрейф ток для 2т819 не подтверждаю. На германиевых 2т806 за 3 часа ток вырос на 110мА. Вопрос к Александру Бокареву, можно ли заменить в АБ1 транзистор 2SK1058 на 2SJ162? Задал вопросы в теме АБ1, но пока ни кто не ответил.
Это температура воздуха в помещении не менялась, и количество пыли на радиаторах. А попробуйте феном бытовым радиаторы прогреть - имитировать лето.
 
Собрал JLH 1969 на 2т819 для 16ом со стабилизированным питание 35в ток 0.75а, через 40 минут работы ток перестал расти, ещё через 40 минут замерил ток и как было 0.951в на резисторе 1.2 ома, так и осталось. Дрейф ток для 2т819 не подтверждаю. На германиевых 2т806 за 3 часа ток вырос на 110мА. Вопрос к Александру Бокареву, можно ли заменить в АБ1 транзистор 2SK1058 на 2SJ162? Задал вопросы в теме АБ1, но пока ни кто не ответил.
со сменой питания на обратное, минусом кверху, заменой драйверного транзистора на обратный C2240 можно сделать АБ1 и на J162
 
со сменой питания на обратное, минусом кверху, заменой драйверного транзистора на обратный C2240 можно сделать АБ1 и на J162
Благодарю. Конденсаторы 2200 и 220мкф шунтировать плёночными или резисторами не нужно? Для 8 или 16 ом, нужно ли увеличивать или уменьшать резистор 10ом 50вт при питании 35 - 45в ? Увеличение напряжения до 35 - 45в не потянет за собой измение номиналов всех резисторов?
 
Благодарю. Конденсаторы 2200 и 220мкф шунтировать плёночными или резисторами не нужно? Для 8 или 16 ом, нужно ли увеличивать или уменьшать резистор 10ом 50вт при питании 35 - 45в ? Увеличение напряжения до 35 - 45в не потянет за собой измение номиналов всех резисторов?
Задирать питание имеет смысл для 16-омной акустики. Вопрос: у вас какая?
Емкости в питании не шунтировал и не шунтирую .
Выходное сопротивление в большей степени зависит не от нагрузочного резистора, а от внутреннего сопротивления транзистора на выходе. А оно -от пары резисторов ООС.
Схема сочинялась для моих как бы 8-омных , а по жизни 6-омных Сканов. Для других динамиков что-то придется менять.

Сердце схемы- три транзистора, драйверный и пара выходных. Остальное полет фантазии.
 
Последнее редактирование:
Для меня Худ классика и Латералы. Ge - флейм, сорри
 
Усилитель создан во времена повального доминирования германия. Гениальным автором.
Перевод его на германий это мопед с паровым двигателем. Есть такие? Есть...у очень странных людей.
............................
Цена имеет значение для аматора. Латералы кусаются. Да и очень сомневаюсь, что сегодня, в век перехода на имп. технику латералы будут массово производится. Рынка нет для них. Перейдут предварительные усилители полностью на цифру и обычные тран-ры в раритет уйдут.
 
Последнее редактирование:
Задирать питание имеет смысл для 16-омной акустики. Вопрос: у вас какая?
У меня Ноэма 150гдш 8ом в ЗЯ, хочу ещё такие же купить и подсоединить, сделать открытого типа или последовательно 16ом или оставить 8ом в ЗЯ, а второй через конденсаторы, в итоге по 2 динамика на один канал ( ЗЯ и ОЯ). Вот и думаю, как сделать и какое напряжение нужно. Есть 2 трансформатора от бесперебойника, на выходе по после фильтра, напряжение 40в и 49в на холостом ходу, 40в с дополнительной первичкой, 49в без неё. Могу сделать стабилизатор на 27в или 35в, но 27в для 8 ом наверно мало, мощность потеряется.
 

Вложения

  • IMG_0933.JPG
    IMG_0933.JPG
    256.7 KB · Просмотры: 147

Статистика форума

Темы
3,306
Сообщения
263,414
Пользователи
2,548
Новый пользователь
Александр Н.
Назад
Сверху Снизу