Александр Бокарёв
1 ранг
- Регистрация
- 12 Ноя 2019
- Сообщения
- 30,262
- Реакции
- 15,357
- Баллы
- 395
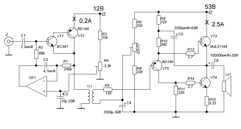
Схему Худа не обязательно повторять в основном варианте , с питанием за 30 ви током за ампер. Она прекрасно работает в микроварианте на любых транзисторах на выходе, включая П605. Ушник можно собрать.
И повозившись с разными выходными АВ каскадами , остановился на этом, который лучше и по полосе и качеству сигнала. И звук там особенный. Не лампа, но нечто достойное.
Но куда ни посмотришь, строятся чемоданы из радиаторов и силовиков, чтобы важно отчитаться в ролике и задвинуть потом на полку. Не странно?
И повозившись с разными выходными АВ каскадами , остановился на этом, который лучше и по полосе и качеству сигнала. И звук там особенный. Не лампа, но нечто достойное.
Но куда ни посмотришь, строятся чемоданы из радиаторов и силовиков, чтобы важно отчитаться в ролике и задвинуть потом на полку. Не странно?
А ни фига не правы. Лампочка на входе может на щелбан поменять звук усилителя с размашистого , грубого и крикливого -на мощный, собранный, прозрачный и аккуратный. Транс как бы тот же. а звук взлетел на порядок. И все вбиваемые годами понятия насчет драйвера летят в мусорку, потому как лампы той не видно, ток комариный, зато звук- Звучище. Поэтому всем рассказам верить надо с поправкой на свои ухи.Лампы позволяют скрыть/сгладить недостатки записей, иногда удачно, иногда нет, да и вообще, нет никаких ламп, все ламповики слушают трансформаторный звук, а не ламповый, лампы обслуживают трф., но не наоборот.
2. Разберите свой Худ, не мучайте котейку, не плодите сущностей, коих и так уже в этом мире - сверх всякой меры.


. Чесно говоря даже не думал что может быть такая разница.
, не знаю, но пока сколько брал разных деталей на подделки не попадался, в отличии от Али