JLH - усилитель Джона Линсли-Худа (John Linsley-Hood)

  • Автор темы Автор темы LDS
  • Дата начала Дата начала

Оцените схему по 5-ти баллам

  • 1

  • 2

  • 3

  • 4

  • 5


Результаты будут видны только после голосования.
И куда задираете?
 

Вложения

  • Зарубежные радиолюбительские конструкции, Васильев, 1982_015.gif
    Зарубежные радиолюбительские конструкции, Васильев, 1982_015.gif
    149.5 KB · Просмотры: 254
Снова вспомню Бокарёва - он ОДИН(!) попытался сделать этот усилитель и на германии и на полевиках
Китайсы мучают как бы Худов (по разным схемам))) точно более 15 лет (китайцев больше))). Основоположник - американский китаец Миллвуд, которого за Худа на полевиках выперли с DIYAUDIO.com
Поворот на восток (гуглопереводчик работает быстро, схемы - они и в Китае схемы):
 
5000 см в квадрате на два транзистора...- тогда можно эксперементировать! Фото радиатора покажете...!?
Заморочился,обмерил,пишу:
Вкруг весь радиатор если всех блох сосчитать=1513.5 см*см
+пол корпуса,это -1482см
+установлен кулер продувающий нутро аппарата(можно накинуть ещё 2000см квадратных 😁)
И я почти не ошибся.
 
Спасибо, а сколько температура корпусов выходных транзисторов не данном радиаторе...!?
 
Вот этого не скажу:мерять не чем.Рука спокойно терпит в течении всего рабочего дня.Что происходит в июнский летний день тоже не скажу-не испытывал.Транзисторы сидят через керамические спецовые шайбы.

Мудро.Так и сделаю.
Так и сделал.По красоте спектра , его уровню и в итоге по цифрам- 903 хуже 808го..
У 903го хвост до 7 гармоники тянется.И как-то оно не благовидно.У 808 ближе к однотактному.Но у 903го бэтта выше-предкаскад и его гст греется меньше.
 
Последнее редактирование:
Еще питание 24-27в, нагрузка 8ом, вместо 2 по 20в, и 903 будет класс.
 
Вот и попёрла его "высокочастотность"... :(
Лучшее - враг хорошего.
Ну да. Джон Линсли Худ дурак был , советовал лучший звук от тупорылого по верхам 2N3055 против его более шустрого собрата 2N3055 . А мы крутые, мы докажем.
 
Продолжу на предмет выбора выходных транзисторов.
Лучше сразу поставить хорошие, но не знаменитые транзисторы, те же 2SC5198 про которые я много писал.
На прошлой недели пришли 8шт. из Китая. Проверил на вшивость кому интересно здесь результаты. В выходные выбрал не много времени для проверки как они в звуке. Надо сказать, что мои ожидания оправдались. Звучат отлично. И характеристики усилителя не плохие. Ниже результаты измерений при Uпит=27в разных токах покоя.
6 вольт на выходе действующих Rн=8ом ток покоя 1А THD=0,1%
1679298395872.png


6 вольт на выходе действующих Rн=8ом ток покоя 1,5А THD=0,05%
1679298472855.png


6 вольт на выходе действующих Rн=8ом ток покоя 2А THD=0,037%

1679298554910.png


6 вольт на выходе действующих Rн=8ом ток покоя 2,5А THD=0,025%
1679298626190.png


Но есть не большая проблемка. Как предупреждал Джон не следует использовать транзисторы с граничной частотой выше 3...5мГц. А у С5198 в районе 30мГц. Вот он и показал зуб дракона не большой возбуд. Времени бороться с ним не было но лекарство Худ в статье указал. Фото меандра ниже.

1679299286043.jpeg


Кстати у с5200 здесь всё гораздо лучше хотя со звуком подкачал.
1679299605339.jpeg


Выше я писал что в качестве эксперимента пробовал транзисторы из Имп. Б.П. звучали они луше С5200 но тоже имели возбуд ниже фото D209L. Но у него Fгр.=5мГц.
1679299849336.jpeg


Транзистор С4106. Fгр.=20мГц.
1679300027739.jpeg


Как видно из скринов выше что то другое влияет на возбуд.
 
Как видно из скринов выше что то другое влияет на возбуд.
На деюсь,Вы прислушались к Джону Худу и сделали всё как он рекомендовал- навесным монтажём.
 
Нет конечно. Фото моей платы я выкладывал. Сразу на два канала, собран один. Но дело не в монтаже вы же видите что возбуд появляется и пропадает от смены транзисторов а специально показываю чтобы было понятно.
index.php


Возвращаясь к приделыванию на вход лампового гармонизатора (и не только для этого усилителя).
Проблем здесь несколько.
Две из них:
1) Ламповый усилитель в триоде требует высокоомной нагрузки, а вход этого УМЗЧ и многих других - достаточно низкоомный.
2) Пока не прогрелся триод, всё анодное напряжение, хотя и через конденсатор, поступает на вход УМЗЧ.
Вот что предлагает Эллиотт:
p167-f2.gif
Вот вспомнил ещё один выриант может он Вас заинтересует. Решает перечисленные проблемы
1. низкое выходное
2. по включению на входе будет 0 конденсатор плавно заряжается пока прогреваются лампы.
3. наши лампы 6н8с или пальчики 6н1п если применить 6п23 24 напряжение питание будет 200..250в

1679302386457.jpeg
 
При такой (огромной!) длине соединительных проводов, и при таком их оформлении, удивительно, что генерация не возникает и на низкочастотных транзисторах.
Попробуйте в качестве "эмиттерного" проводника использовать "рубашку" от коаксиального кабеля, а "базовый" проводник проложить внутри неё.
И сделать это всё как можно более короткими отрезками.
 
Но есть не большая проблемка. Как предупреждал Джон не следует использовать транзисторы с граничной частотой выше 3...5мГц. А у С5198 в районе 30мГц. Вот он и показал зуб дракона не большой возбуд. Времени бороться с ним не было но лекарство Худ в статье указал. Фото меандра ниже.

Посмотреть вложение 60421

Кстати у с5200 здесь всё гораздо лучше хотя со звуком подкачал.
Посмотреть вложение 60423

Выше я писал что в качестве эксперимента пробовал транзисторы из Имп. Б.П. звучали они луше С5200 но тоже имели возбуд ниже фото D209L. Но у него Fгр.=5мГц.
Посмотреть вложение 60425

Транзистор С4106. Fгр.=20мГц.
Посмотреть вложение 60426

Как видно из скринов выше что то другое влияет на возбуд.
Какой нахррр возбуд, игде он? Пичок, пичишечка. Ни на что и никамю. Спите спокойно.И не тяните чужие кошмары на себя

На деюсь,Вы прислушались к Джону Худу и сделали всё как он рекомендовал- навесным монтажём.
резючок в базу мощного транзистора врезать, Ом 5-10 и усё.
Или база-коллектор драйверного , туда 20-30 пик впаять.
 
не большой возбуд. Времени бороться с ним не было но лекарство Худ в статье указал. Фото меандра ниже.

Посмотреть вложение 60421
Это НЕ возбуд. Крошечный пичок на фронте из-за высокого быстродействия транзисторов. Он даже не превышает уровень "полки". Можно не обращать внимания.
Возможно, теперь можно попробовать поиграть типами конденсаторов. быстрым переключением тумблером, особенно на входе.
Разница невелика, но может быть заметна.
И выросла важность блока питания. Всё это на слух.
Может стать заметным номинал резистора РГ.
Более 47 кОм - нежелательно.
Нельзя ждать чуда от него, по моей шкале оценка усилителю - "хорошо", оценка "отлично" - большая редкость. У большинства усилителей оценка "удовлетворительно".
Подкупает что хороший результат достигается простыми средствами, получить его может любой радиолюбитель средней квалификации. Простая настройка и минимум деталей.
Проблема тепла решается вентиляторами, а проблема умеренной мощности - чувствительной акустикой.
При желании можно подняться на следующую ступеньку качества при такой же простоте усилителя, и тоже класс А, но уже 25 Вт, правда радиаторы потребуются другие и блок питания - тоже.
 
Возможно, теперь можно попробовать поиграть типами конденсаторов. быстрым переключением тумблером, особенно на входе.
И на выходе. В моем опыте, при очередном выходном конденсаторе был эффект, будто колонки развернулись к стене передом, а ко мне задом) И это был какой-то Ничикон 10000*35.
 
НЕ ИСПОЛЬЗУЙТЕ эти имульсники для Худа, ничего хорошего не получите. Хоть 2sa1943 с fт=30мгц, хоть кт903 с fт=120мгц не генерят, пердят и тп
 
Продолжу на предмет выбора выходных транзисторов.

На прошлой недели пришли 8шт. из Китая. Проверил на вшивость кому интересно здесь результаты. В выходные выбрал не много времени для проверки как они в звуке. Надо сказать, что мои ожидания оправдались. Звучат отлично. И характеристики усилителя не плохие. Ниже результаты измерений при Uпит=27в разных токах покоя.
6 вольт на выходе действующих Rн=8ом ток покоя 1А THD=0,1%
Посмотреть вложение 60416

6 вольт на выходе действующих Rн=8ом ток покоя 1,5А THD=0,05%
Посмотреть вложение 60417

6 вольт на выходе действующих Rн=8ом ток покоя 2А THD=0,037%

Посмотреть вложение 60418

6 вольт на выходе действующих Rн=8ом ток покоя 2,5А THD=0,025%
Посмотреть вложение 60419
Правой кнопкой мыши жмякните на надписи "канал 1" или "канал 2" .Там всё давно уже изобрели.Василич про это походу даже сам не знает)

Не понял о чем это вы?
О скриншотах графиков.Там прячется дополнительное меню для работы с графиками.Это же муки через "принтскринсайс" и пайнт сохранять пикчи
 
Я так и делаю. Просто вырезаю лишнее что бы не перегружать сайт не нужной инфой. А кто такой Василич?
 
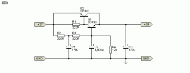
Вчера сделал вариант макета транзисторного фильтра. Схема взята из книги "Зарубежные радиолюбительские конструкции" Васильев.
1680263050741.png

В качестве Т1 С5200 которые неудачно приобрел для этого уся их место только здесь. Т2 BD139 всё на одном радиаторе пластина Al 80х50х3 мм.
По электрическим характеристикам работает отлично, хорошая альтернатива емкостям за 10000 мкф и сглаживающим резисторам которые неплохо выделяют тепло которого и так здесь в избытке. В итоге имеем на входе транзисторного фильтра 30в на выходе 28в, ток 1.5А, уровень 50Гц -110дб с подключенным входом и источнику сигнала и -100дб в случаи если вход весит в вохдухе. 100Гц вообще не видно. До этого у меня был CRC фильтр 10000мкф+1Ом+10000мкф пульсации были в районе -70дб. В АС гул улавливался если при поднести ухо. По температуре транзистор с5200 еле еле теплый. Ещё один плюс нет нужды softstart который не раз обсуждался в теме напряжение на выходе нарастает в течении 5 секунд.
Как он (транзисторный фильтр) будет вести себя в звуке пока не знаю ещё не слушал, но думаю не должен подвести.
 
хорошая альтернатива емкостям за 10000 мкф и сглаживающим резисторам которые неплохо выделяют тепло которого и так здесь в избытке.
Стесняюсь спросить: а что, фильтр не греется?
 
Параллельно С2 поставьте резистор для настройки рабочей точки фильтра (установка выходного напряжения ниже уровня пульсаций).
Можно поставить стабилитрон (набрать) от повышения выходного напряжения при повышении входного.
Вроде ещё нужен обратный диод Э-К Т1 (без него вылетает транзистор в некоторых случаях). Т1 на радиатор.
 
Такое ощущение что народ читает поверхностно.
Стесняюсь спросить: а что, фильтр не греется?

По температуре транзистор с5200 еле еле теплый.

Т1 на радиатор.

Т1 С5200 которые неудачно приобрел для этого уся их место только здесь. Т2 BD139 всё на одном радиаторе пластина Al 80х50х3 мм.
Параллельно С2 поставьте резистор для настройки рабочей точки фильтра (установка выходного напряжения ниже уровня пульсаций).
Можно поставить стабилитрон (набрать) от повышения выходного напряжения при повышении входного.
Вроде ещё нужен обратный диод Э-К Т1 (без него вылетает транзистор в некоторых случаях).
Зачем усложнять меня и так всё устраивает хотя может диодик между К-Э поставлю пока не знаю.
 
Т1 С5200 которые неудачно приобрел для этого уся
Подделка попалась? У меня из старых запасов, вроде нормально играли. (После, поставил 21194 с ку в два раза меньшим. Играли лучшей всех)
 
Рабочую точку (выходное напряжение) фильтра под полной нагрузкой нужно выставить ниже уровня пульсаций на входе, иначе пролезут пульсации:(
Со стабилитроном (если есть запас по входу), получаете стабилизацию. Фильтр при повышении сетевого увеличивает выходное, растёт ток покоя и...
Делать под нагрузкой - постоянный потребляемый ток - вредная сказка - он меняется в такт сигналу:(
Можно просто С-R-C:)
1.GIF.e2764befe3f6d24fc8802e815dfaa78b.gif
 

Вложения

  • 4iPcFtV.jpg
    4iPcFtV.jpg
    28.4 KB · Просмотры: 133
Последнее редактирование:
Замена хоть куда
 

Вложения

  • p36-f7.gif
    p36-f7.gif
    3.7 KB · Просмотры: 167
Подделка попалась?
Да. Чип и Дейл постарались.

Рабочую точку (выходное напряжение) фильтра под полной нагрузкой нужно выставить ниже уровня пульсаций на входе, иначе пролезут пульсации:(
Да это всё правильно, но мне достаточно этого.
уровень 50Гц -110дб с подключенным входом и источнику сигнала и -100дб в случаи если вход весит в воздухе. 100Гц вообще не видно.
может кому то этого мало пусть пробуют сделать лучше.
Со стабилитроном (если есть запас по входу), получаете стабилизацию. Фильтр при повышении сетевого увеличивает выходное, растёт ток покоя и...
JLH не нужно жёсткой стабилизации. При колебании сети 220в ±10% это составит ±3в это не смертельно. А если скакнет в два раза тогда и стаб не спасет.
Можно просто С-R-C
Транзисторный фильтр предложный Худом как раз простая и действенная замена CRC.
 
И экономия на конденсаторах, типа 15000, 6800... :)
Пара банок по 33 000 мкф 50в с базара , промышленная серия , суперовые параметры, фирма Jackon Taiwan, уделает все ваши мудрёные стабилизаторы . И нет ничего лишнего, мост на германии, одна банка на 10тыс, пара резисторов по 1 Ому, потом пара банок на 33 000 .Ток полтора ампера в канал. И ноль фона. "Учись, студент!"
 

Статистика форума

Темы
3,306
Сообщения
263,403
Пользователи
2,548
Новый пользователь
Александр Н.
Назад
Сверху Снизу