JLH - усилитель Джона Линсли-Худа (John Linsley-Hood)

  • Автор темы Автор темы LDS
  • Дата начала Дата начала

Оцените схему по 5-ти баллам

  • 1

  • 2

  • 3

  • 4

  • 5


Результаты будут видны только после голосования.
В арсенале есть вообще феерические схемы на германии, Худ на тройке 605-х на выходе и оперок им в раскачку. Однополярное питание. И очень себе звук.
Но выкладывать сюда ради ведра с помоями на голову- воздержусь. Надоело.
 
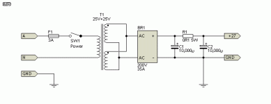
Вчера сделал вариант макета транзисторного фильтра. Схема взята из книги "Зарубежные радиолюбительские конструкции" Васильев.
Посмотреть вложение 61462
В качестве Т1 С5200 которые неудачно приобрел для этого уся их место только здесь. Т2 BD139 всё на одном радиаторе пластина Al 80х50х3 мм.
По электрическим характеристикам работает отлично, хорошая альтернатива емкостям за 10000 мкф и сглаживающим резисторам которые неплохо выделяют тепло которого и так здесь в избытке. В итоге имеем на входе транзисторного фильтра 30в на выходе 28в, ток 1.5А, уровень 50Гц -110дб с подключенным входом и источнику сигнала и -100дб в случаи если вход весит в вохдухе. 100Гц вообще не видно. До этого у меня был CRC фильтр 10000мкф+1Ом+10000мкф пульсации были в районе -70дб. В АС гул улавливался если при поднести ухо. По температуре транзистор с5200 еле еле теплый. Ещё один плюс нет нужды softstart который не раз обсуждался в теме напряжение на выходе нарастает в течении 5 секунд.
Как он (транзисторный фильтр) будет вести себя в звуке пока не знаю ещё не слушал, но думаю не должен подвести.
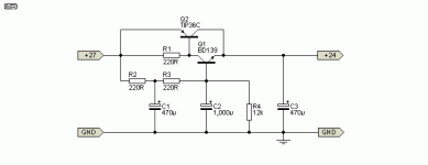
В выходные сделал в виде законченного блока.
1681114077447.jpeg
1681114119769.jpeg
1681114160083.jpeg

плата 80х80х35 и пластина из алюминия 50х160 согнутая в виде U. Кому интересен данный фильтр во вложении плата в формате (.lay)
 

Вложения

Вчера сделал вариант макета транзисторного фильтра. Схема взята из книги "Зарубежные радиолюбительские конструкции" Васильев.
Посмотреть вложение 61462
Просто удивительно, какой олух и неуч это напечатал в книге!!
Сама схема, как подавитель фона, очень хороша хороша, но назвать ФИЛЬТР стабилизатором, это слабоумие и полное непонимание. Где здесь стабилизация???
Такие фильтры были остро необходимы полвека назад, когда конденсаторы большой ёмкости были очень крупными, дефицитными и дорогими. Сегодня проще поставить несколько конденсаторов по 4700 мкФ.
В выходные сделал в виде законченного блока.
Посмотреть вложение 62566 Посмотреть вложение 62567 Посмотреть вложение 62569
плата 80х80х35 и пластина из алюминия 50х160 согнутая в виде U. Кому интересен данный фильтр во вложении плата в формате (.lay)
Надо только не забыть про настройку. На транзисторе должно быть падение напряжения превышающее просадку на максимальных или больших токах, иначе смысла в таком фильтре будет мало.
Хотя тишина в паузе будет в любом случае, а фон будет заглушаться музыкальным сигналом.
С точки зрения повышенных требований музыка может модулироваться этим фоном, но это ещё надо услышать.
Сейчас сделал и послушал ещё одну копию усилителя, который мне нравится своим качеством и простотой (микросхемы, не класс А), запитал слабеньким трансформатором, без нагрузки 22+22 В, на полной мощности одного канала 16+16 В. И замер просто вольтметром, не осциллографом. Значит фильтр, чтобы подавить пульсации по питанию, должен снижать напряжение примерно на 6+6 В. А стабилизатор примерно на 9+9 В. Это слишком много.
Конечно, лучше мощный большой тяжёлый трансформатор с толстым проводом, но всегда ли он нужен? В ряде случаев, у микросхем параметр подавления пульсаций питания часто нормируется и свободно может быть 60 дБ т. е. 1000 раз, во столько раз "снижается чувствительность" усилителя к колебаниям напряжения питания.
Да, однотактные усилители и усилитель Худа чувствительны к пульсациям в питании, поэтому в данном случае транзисторный фильтр уместен, но мне хватает и CRC.
На слух фона нет (он зависит от схемотехники), звук хороший, достаточно простого C+R+C фильтра со скромными емкостями.
Попробовал питать от одной обмотки, сделав искусственную среднюю точку, всё нормально.
 
Прежде всего указанная выше конструкция мне нравится мягким стартом, что например в варианте с CRC требует дополнительной обвески. Было здесь обсуждение данного вопроса. И второе маленький уровень пульсаций дешевым способом.
 
Просто добавь стабилитрон)))
Это будет просто ГЛУПО. Ещё одна печка, не более.
Вы понимаете разницу между фильтрацией и стабилизацией? Вы понимаете, что в таком случае нужен дополнительный запас чтобы стабилизатор работал при пониженном напряжении в питающей сети? Вы чистый радиолюбитель или есть какое-то радиотехническое образование?
Стабилизация нужна только узлам для которых критично напряжение. Для усилителя Худа абсолютное напряжение питания не критично.
 
Сколько можно, ёпрст
 

Вложения

  • p36-f6.gif
    p36-f6.gif
    4 KB · Просмотры: 189
  • p36-f7.gif
    p36-f7.gif
    3.7 KB · Просмотры: 201
маленький уровень пульсаций дешевым способом.
Да, способ простой и вполне рабочий, тем более что класс А постоянно потребляет большой ток и "лишняя" энергия в конденсаторах не накапливается.
Относительно дешевизны. Сегодня конденсаторы дёшевы, если, конечно, не ставить аудиофильские, мягкий старт, конечно, проблема при больших емкостях.
Если углубляться в аудиофилию, там свои проблемы.
Сейчас слушаю, чтобы сложилось мнение, вышеупомянутый УНЧ класса АБ. Для одного канала всего по 8000 мкФ по плюсу и столько же по минусу.
После выдергивания вилки из розетки усилитель работает ещё несколько секунд. Места эти ёмкости занимают мизер, не греются. Для меня так проще в данном случае.
Для класса А на 25 Вт в одном канале, стоит батарея 40 000+40 000 мкФ, я трушу, что диодам КД213 при старте поплохеет, поэтому вынужден был сделать плавный старт. Идея такая - раз диоды спокойно и долго держат 6 А, а мне нужна доля секунда, поставил последовательно проволочный резистор ограничивающий ток после моста, а параллельно резистору - контакты реле задержки. При такой схеме ёмкость конденсаторов может быть любая, ток всегда штатный. За секунду-две балластный резистор просто не успевает перегреться.
 
Заметьте, у Бруски разница вход-выход примерно 3 вольта, а сам выход плавающий, нестабилизированный, да и к чему оно
 
В обычном режиме работает как фильтр, при превышении сетевого напряжения переходит в режим стабилизации (одна или две детали)))
Тогда это не стабилизатор: тут стабилизирую, тут не стабилизирую, тут рыбу заворачиваю.
Коренное отличие фильтра по этой схеме от стабилизатора по этой схеме в падении напряжения на регулирующем элементе. У фильтра оно может быть намного меньше, а значит и тепла меньше, и источник питания расходуется с лучшим КПД.
 
Прошу прщения за offtop...
...прикупил для проекта JLH 69 2SC4468 Sanken.
https://www.semicon.sanken-ele.co.jp/sk_content/2sc4468_ds_en.pdf
Промэлектроника.
Индекс "P".
Партия 20 шт.
Прибор ППТ показывает h21=65 (+/- 2).
Ничего не магнитится, подложка - медь.
...один транзистор вскрыл...
...возможно, кто-либо подскажет, оригинал или подделка?
 

Вложения

  • IMG_20230410_210116.jpg
    IMG_20230410_210116.jpg
    424.4 KB · Просмотры: 150
  • IMG_20230410_210032.jpg
    IMG_20230410_210032.jpg
    424.6 KB · Просмотры: 130
  • IMG_20230410_210015.jpg
    IMG_20230410_210015.jpg
    403.9 KB · Просмотры: 132
  • IMG_20230410_210006.jpg
    IMG_20230410_210006.jpg
    524.6 KB · Просмотры: 158
  • IMG_20230410_204535.jpg
    IMG_20230410_204535.jpg
    428.2 KB · Просмотры: 121
  • IMG_20230410_204520.jpg
    IMG_20230410_204520.jpg
    380.2 KB · Просмотры: 124
Последнее редактирование:
Размер кристалла обнадеживает. даташит тоже радует.
Осталось собрать измерительную макаку , выжать ток 2-3 ампера с радиатором и глянуть ток базы. Пересчитать его в ток эмиттера и узнать усиление на реальном токе.
 
Ссылка на чип и дип. Купленые мной там же 5200 по характеристикам были хороши но в звуке подвели. Соберите прибор от KSV Проверите их током. Этим же прибором можно подобрать пары.
 
Повозился весной прошлого года. получилась заметка в журнале. https://www.salonav.com/arch/2022/08/tri-sxemy-dlya-plavnogo-puska-pitaniya.htm
Бегло, не вникая, покритиковать можно?
Схема 1. Я сужу по моему случаю - мощный усилитель класса А. Ток потребления поменьше, но для простоты будем считать 2 А. Реле не сработает вообще. Я избавлялся от этого стабилитронами последовательно с реле, но моя схема работает не идеально, планирую переделать. Схема 1 годится для усилителей класса АБ у которых ток покоя куда меньше рабочего.
Схема 2. А не нравится мне что надо персчитывать ток с учетом обмоток конкретного трансформатора.
И не буду считать, но есть тот же недостаток что и в схеме 1. При большом токе (класс А) напряжение растет медленно и меньше рабочего, срабатывания реле может быть нечётким.
Схема 4. Дополнительный блок (обмотка) питания. Хорошо если она есть. Хотя поставить маленький трансформатор нетрудно. Мне больше нравится резистор во вторичной обмотке, как я уже писал:.напряжение 24 В, резистор 6 ом. Чтобы ни случилось, ток будет не более 6 А и только в первые миллисекунды. Моя схема работающая сейчас несовершенна и в одном канале при небольшом уменьшении сетевого напряжения реле иногда не срабатывало. Буду переделыватиь (собираюсь), но резистор 5 Вт в этом случае не горел, он начинал вонять, а усилитель уже звучал.
Хочу сделать таймер с медленной зарядкой времязадающего конденсатора и быстрой разрядкой.
Остаётся недостаток - быстрое выключение-включение 220 В что иногда делают вредители чубайсовцы. Правда, за эти доли секунды конденсаторы не успевают разрядиться и "пусковой ток" на почти заряженные конденсаторы будет небольшим. Можно решить и это, сейчас лень.
Основная "моя" идея - сделать так чтобы правильная работа устройства не зависела от числа конденсаторов в батарее. Может вообще отдельный блочок со своим минитрансформатором и реле. Большая задержка не нужна, думаю что хватит двух секунд (дальше ток зарядки много меньше). Не хочу чтобы нужна была подстройка. Проблему вижу именно для нагрузки сразу потребляющую большой ток.
Понимаю, что на рисунках в журнале К27 = 270 ом только для примера, но с таким резистором ток 100...150 мА - это пустяк.
Критикую не чтобы всё обгадить, просто не вижу пока простого универсального решения.
Критиковать вообще легче чем делать самому.
 
Проще не будет

Бегло, не вникая, покритиковать можно?
Схема 1. Я сужу по моему случаю - мощный усилитель класса А. Ток потребления поменьше, но для простоты будем считать 2 А. Реле не сработает вообще. Я избавлялся от этого стабилитронами последовательно с реле, но моя схема работает не идеально, планирую переделать. Схема 1 годится для усилителей класса АБ у которых ток покоя куда меньше рабочего.
Схема 2. А не нравится мне что надо персчитывать ток с учетом обмоток конкретного трансформатора.
И не буду считать, но есть тот же недостаток что и в схеме 1. При большом токе (класс А) напряжение растет медленно и меньше рабочего, срабатывания реле может быть нечётким.
Схема 4. Дополнительный блок (обмотка) питания. Хорошо если она есть. Хотя поставить маленький трансформатор нетрудно. Мне больше нравится резистор во вторичной обмотке, как я уже писал:.напряжение 24 В, резистор 6 ом. Чтобы ни случилось, ток будет не более 6 А и только в первые миллисекунды. Моя схема работающая сейчас несовершенна и в одном канале при небольшом уменьшении сетевого напряжения реле иногда не срабатывало. Буду переделыватиь (собираюсь), но резистор 5 Вт в этом случае не горел, он начинал вонять, а усилитель уже звучал.
Хочу сделать таймер с медленной зарядкой времязадающего конденсатора и быстрой разрядкой.
Остаётся недостаток - быстрое выключение-включение 220 В что иногда делают вредители чубайсовцы. Правда, за эти доли секунды конденсаторы не успевают разрядиться и "пусковой ток" на почти заряженные конденсаторы будет небольшим. Можно решить и это, сейчас лень.
Основная "моя" идея - сделать так чтобы правильная работа устройства не зависела от числа конденсаторов в батарее. Может вообще отдельный блочок со своим минитрансформатором и реле. Большая задержка не нужна, думаю что хватит двух секунд (дальше ток зарядки много меньше). Не хочу чтобы нужна была подстройка. Проблему вижу именно для нагрузки сразу потребляющую большой ток.
Понимаю, что на рисунках в журнале К27 = 270 ом только для примера, но с таким резистором ток 100...150 мА - это пустяк.
Критикую не чтобы всё обгадить, просто не вижу пока простого универсального решения.
Критиковать вообще легче чем делать самому.
Как в том анекдоте, сэр, я могу ошибаться, но мне кажется....
Схема на реле во вторичке , в выпрямителе для Линсли Худа суммарно под 3 Ампера , работает и побеждает. Хотя, вы мгновенно и железно правы, что при кратковременном отключении сети и броске на разряженные банки при неотпущенном реле пыхнет сетевой предохранитель. Для чего рядом с усилителем будет запас их в баночке с крышечкой.
 

Вложения

  • IMG_20230410_192543.jpg
    IMG_20230410_192543.jpg
    485.7 KB · Просмотры: 226
Не вижу в такой ссылке ничего плохого. Похоже, модераторы тоже не видят. О покупках в Промэлектронике я читал исключительно хорошие отзывы. В отличие от Маузеров, проблем с доставкой нет.
Молотком бить НЕ горелые транзисторы, у меня рука не поднялась бы. А вот прожарить их по принципу: если сгорел, значит подделка, поэтому не жаль, это могу.
Были прецеденты, к сожалению, и с Промэлектроникой.
Но но сразу же снимают подозрительную партию с продажи.
...к сожалению, у них сейчас ассортимент тает с гипергеометрической прогрессией, чего не скажешь о торгошах с ЧиД, сроки поскавки у которых УДИВИТЕЛЬНЫМ образом совпадают со сроками с Али. Выводы очевидны.

...транзистор я ломал намеренно...
..НЕ молотком; аккуратно жал тисами...:)

...исправил грамматическую ошибку в
 
Бегло, не вникая, покритиковать можно?
Схема 1. Я сужу по моему случаю - мощный усилитель класса А. Ток потребления поменьше, но для простоты будем считать 2 А. Реле не сработает вообще. Я избавлялся от этого стабилитронами последовательно с реле, но моя схема работает не идеально, планирую переделать. Схема 1 годится для усилителей класса АБ у которых ток покоя куда меньше рабочего.
Схема 2. А не нравится мне что надо персчитывать ток с учетом обмоток конкретного трансформатора.
И не буду считать, но есть тот же недостаток что и в схеме 1. При большом токе (класс А) напряжение растет медленно и меньше рабочего, срабатывания реле может быть нечётким.
Схема 4. Дополнительный блок (обмотка) питания. Хорошо если она есть. Хотя поставить маленький трансформатор нетрудно. Мне больше нравится резистор во вторичной обмотке, как я уже писал:.напряжение 24 В, резистор 6 ом. Чтобы ни случилось, ток будет не более 6 А и только в первые миллисекунды. Моя схема работающая сейчас несовершенна и в одном канале при небольшом уменьшении сетевого напряжения реле иногда не срабатывало. Буду переделыватиь (собираюсь), но резистор 5 Вт в этом случае не горел, он начинал вонять, а усилитель уже звучал.
Хочу сделать таймер с медленной зарядкой времязадающего конденсатора и быстрой разрядкой.
Остаётся недостаток - быстрое выключение-включение 220 В что иногда делают вредители чубайсовцы. Правда, за эти доли секунды конденсаторы не успевают разрядиться и "пусковой ток" на почти заряженные конденсаторы будет небольшим. Можно решить и это, сейчас лень.
Основная "моя" идея - сделать так чтобы правильная работа устройства не зависела от числа конденсаторов в батарее. Может вообще отдельный блочок со своим минитрансформатором и реле. Большая задержка не нужна, думаю что хватит двух секунд (дальше ток зарядки много меньше). Не хочу чтобы нужна была подстройка. Проблему вижу именно для нагрузки сразу потребляющую большой ток.
Понимаю, что на рисунках в журнале К27 = 270 ом только для примера, но с таким резистором ток 100...150 мА - это пустяк.
Критикую не чтобы всё обгадить, просто не вижу пока простого универсального решения.
Критиковать вообще легче чем делать самому.
В умершем компе осталась схема быстрого сброса банок при исчезании сети. Идея простая , вариантов два: сетевое реле( щелкает зараза) или мощный полевик , запертый разряжаемым импульсами вторички транзистором. Исчезла сеть, транзистор закрылся, полевик открылся, резистор за пару секунд очистил банки.
Мудохался и со стабилитронами в цепи реле. Ну, гистерезис ужимается чуток. Но не революционно, как в случае с триггером Шмитта. Там вообще суперски, пара вольт тыдым-сюдым. И щелчок мгновенный.

Бегло, не вникая, покритиковать можно?
Схема 1. Я сужу по моему случаю - мощный усилитель класса А. Ток потребления поменьше, но для простоты будем считать 2 А. Реле не сработает вообще. Я избавлялся от этого стабилитронами последовательно с реле, но моя схема работает не идеально, планирую переделать. Схема 1 годится для усилителей класса АБ у которых ток покоя куда меньше рабочего.
Схема 2. А не нравится мне что надо персчитывать ток с учетом обмоток конкретного трансформатора.
И не буду считать, но есть тот же недостаток что и в схеме 1. При большом токе (класс А) напряжение растет медленно и меньше рабочего, срабатывания реле может быть нечётким.
Схема 4. Дополнительный блок (обмотка) питания. Хорошо если она есть. Хотя поставить маленький трансформатор нетрудно. Мне больше нравится резистор во вторичной обмотке, как я уже писал:.напряжение 24 В, резистор 6 ом. Чтобы ни случилось, ток будет не более 6 А и только в первые миллисекунды. Моя схема работающая сейчас несовершенна и в одном канале при небольшом уменьшении сетевого напряжения реле иногда не срабатывало. Буду переделыватиь (собираюсь), но резистор 5 Вт в этом случае не горел, он начинал вонять, а усилитель уже звучал.
Хочу сделать таймер с медленной зарядкой времязадающего конденсатора и быстрой разрядкой.
Остаётся недостаток - быстрое выключение-включение 220 В что иногда делают вредители чубайсовцы. Правда, за эти доли секунды конденсаторы не успевают разрядиться и "пусковой ток" на почти заряженные конденсаторы будет небольшим. Можно решить и это, сейчас лень.
Основная "моя" идея - сделать так чтобы правильная работа устройства не зависела от числа конденсаторов в батарее. Может вообще отдельный блочок со своим минитрансформатором и реле. Большая задержка не нужна, думаю что хватит двух секунд (дальше ток зарядки много меньше). Не хочу чтобы нужна была подстройка. Проблему вижу именно для нагрузки сразу потребляющую большой ток.
Понимаю, что на рисунках в журнале К27 = 270 ом только для примера, но с таким резистором ток 100...150 мА - это пустяк.
Критикую не чтобы всё обгадить, просто не вижу пока простого универсального решения.
Критиковать вообще легче чем делать самому.
Схема 4- трансик дежурного питания берется от бесперебойника. он там на 16 вольт, сверхнадежный и оттуда же берется реле с могучими контактами. Это все мне ребятки на радиорынке присоветовали, у них там волшебная лавка раритетов.
 
Последнее редактирование:
А маленькая платка с али, на 555 таймере не подойдет? Есть 5 и 12 вольт. Время любое, можно подобрать конденсатором и резистором. Несколько лет назад купил десяток, они не дорогие, пользую когда надобность есть. У Юрия Робертовича схема была на TL431, собирал, работает четко. Кстати, как думаете, от накальной обмотки кенотрона можно питать такие вещи, не поперек ХиЕнда?
 
В умершем компе осталась схема быстрого сброса банок при исчезании сети.
Я хотел сделать (да руки не доходят) так же как сделано в микросхемах защиты колонок.
Питание ни в коем случае не брать от силовой батареи конденсаторов - они будут долго держать реле, а быстро разряжать их можно только бабахом.
Поэтому (если не брать отдельный специальный маломощный трансформатор иди обмотку реле) с силовой обмотки работающей на силовой мост и мощную батарею, берём отдельный слабенький диод типа 1N4007 или подобный. Он нагружен на небольшую емкостишку скажем в несколько мкФ, лишь бы реле держать без дребезга. Так обеспечивается развязка от мощной батареи конденсаторов.
При исчезании сети реле моментально отпускает т. к. конденсатор по питанию маленький, времязадающий конденсатор тоже быстро разряжается, а заряжается медленнее.
Что-то в этом роде
Реле задержки включения.png

Может быть в цепь затвора добавить стабилитрон чтобы поднять порог включения. Есть сомнения по дребезгу - надо попробовать. Может на свежую голову подумать как организовать гистерезис.
Здесь хорош именно полевой транзистор.
Понятно, что контакты реле будут включены по другому.
А маленькая платка с али, на 555 таймере не подойдет?
Может. Схему - в студию.
Есть 5 и 12 вольт.
Откуда они есть? Их надо где-то брать.
Желательно чтобы реле выключалось сразу, а включалось с задержкой в любом случае.
 
Может. Схему - в студию.
Схемы нет сейчас, в сети можно поискать на подобные таймеры. Она от даташита мало отличается.
Откуда они есть? Их надо где-то брать.
Желательно чтобы реле выключалось сразу, а включалось с задержкой в любом случае.
Таймера есть с питанием 5 и 12 вольт, там реле разные. Менял на плате реле, вместо 12 в. ставил 5 в. реле, все работало. Отключается сразу, включается с задержкой. Питал от обмотки 4 в. Мелкий мостик, круглый такой, закрепил винтовыми зажимами, что на плате, к другим ножкам подпаял переменку. Снизу к плате припаял конденсатор фильтрующий. Несколько лет все работало, пока ,с дуру ,апгрейд не решил провести. Почти уже год «в процессе». Сейчас, в двухтакт, поставил кренку 5 в. с накальной обмотки, от нее же и таймер питается.

Вот нашел.
 

Вложения

  • C8EAEBDB-C9DA-4870-9DC6-758797F3525A.jpeg
    C8EAEBDB-C9DA-4870-9DC6-758797F3525A.jpeg
    132.6 KB · Просмотры: 151
Питание ни в коем случае не брать от силовой батареи конденсаторов - они будут долго держать реле, а быстро разряжать их можно только бабахом.
Питал от 220 - мост - стабилитрон... А тут попалась мне такая маленькая штучка: https://www.ecola-market.ru/blok-pitanija/ecola-b2m006esb/
 
Схемы нет сейчас, в сети можно поискать на подобные таймеры. Она от даташита мало отличается.
Это не ответ.
Таймера есть с питанием 5 и 12 вольт, там реле разные.
Вопрос в том откуда брать эти питания. Про то что реле далают на разные напряжения, я где-то уже слышал.
Менял на плате реле, вместо 12 в. ставил 5 в. реле, все работало.
Работало с перегрузкой, потихоньку горит.
Отключается сразу, включается с задержкой.
На схеме не видно что время задержки разное.
На схеме "в клеточку" которую я привёл - видно, зарядка через мегаом, разрядка - через килоом.
Питал от обмотки 4 в. Мелкий мостик, круглый такой,
Круглый - это важно. Но свободные обмотки есть далеко не всегда, особенно если пользоваться готовыми трансформаторами. Часто они вообще залиты, часто заделаны так, что добавить что-то уже нельзя.
Питал от 220 - мост - стабилитрон...
Можно, конечно учитывая что развязка с сетью будет через реле. Но речь пока больше о схеме задержки включения, чем о её питании.
А тут попалась мне такая маленькая штучка: https://www.ecola-market.ru/blok-pitanija/ecola-b2m006esb/
Импульсный преобразователь в усилитель...
Конечно, можно, но надо убедиться, что он гадить помехами не будет. Уж лучше "конденсатор + стабилитрон от 220 В". Лучше делать на реле 24 В поскольку такое реле будет потреблять меньший ток, порядка 30 мА.
 
Выдумываете велосипед на трёх колёсах.
Всё уже давно придумано. Два конденсатора и любой мыслимый\немыслимый алгоритм работы. Только добавляй нужные ключи или реле. Без дежурного питания и остальной совершенно ненужной обвески.
На этом форуме:

Плата БП с защитой АС

 
Речь идёт о том, чтобы разрядить банки в питании JLH? Я ничего не путаю? У него же ток покоя 1 ампер. Вам не хватит 1 ампера для разряда батареи?
Что касается мягкого старта с использованием реле, то гораздо выгоднее делать зарядную цепь в первичной цепи трансформатора - ток коммутации намного ниже. Заодно и переходный процесс в тороидальном силовике смягчится.
В моём усилителе НЧ звена стоит батарея 100 000 мкФ. Заряжаю через резистор 5.1 ом, через 6 секунд шунтирую резистор транзистором IRF3710.
 
Последнее редактирование:
Александр, если не затруднит, напишите, пожалуйста, в ЛС мне, балбесу, как схемку собрать; приборы, питание есть; знаний недостаточно. Звтра же сделаю лабораторную работу и отчитаюсь.
 

Вложения

  • IMG_20230411_083501.jpg
    IMG_20230411_083501.jpg
    268.1 KB · Просмотры: 161
Я хотел сделать (да руки не доходят) так же как сделано в микросхемах защиты колонок.
Питание ни в коем случае не брать от силовой батареи конденсаторов - они будут долго держать реле, а быстро разряжать их можно только бабахом.
Поэтому (если не брать отдельный специальный маломощный трансформатор иди обмотку реле) с силовой обмотки работающей на силовой мост и мощную батарею, берём отдельный слабенький диод типа 1N4007 или подобный. Он нагружен на небольшую емкостишку скажем в несколько мкФ, лишь бы реле держать без дребезга. Так обеспечивается развязка от мощной батареи конденсаторов.
При исчезании сети реле моментально отпускает т. к. конденсатор по питанию маленький, времязадающий конденсатор тоже быстро разряжается, а заряжается медленнее.
Что-то в этом роде
Посмотреть вложение 62616
Может быть в цепь затвора добавить стабилитрон чтобы поднять порог включения. Есть сомнения по дребезгу - надо попробовать. Может на свежую голову подумать как организовать гистерезис.
Здесь хорош именно полевой транзистор.
Понятно, что контакты реле будут включены по другому.

Может. Схему - в студию.

Откуда они есть? Их надо где-то брать.
Желательно чтобы реле выключалось сразу, а включалось с задержкой в любом случае.
Именно эта схема работает в усилителе на лампах года этак с 2003-го. Транзистор КП501. 2N7000 примерно такой же. Схема нормальная, все по уму.
Таймер на 555й самая лучшая схема, питается от накальной 6.3 с удвоением.
 
Последнее редактирование:
Теперь тоже самое проделайте с оставшимися транзисторами и подберите пары. И будет вам счастье.
Можно пойти дальше.
Выходные транзисторы. Выходники желательно подбирать в пары/четверки. Причем
производить отбор надо не тестером, он измеряет бету при слишком малом токе
коллектора, а с помощью простенькой схемы :
1681193656731.png

R2 – переменный резистор; R3 мощностью 2-5Вт; все резисторы точностью 1-5%. Для
MJL21194 R1=1кОм, R2=2кОм; для MJ15003 скорее всего придется увеличить R2 до
5кОм. Используйте БП от усилителя. Установите первый транзистор на радиатор
(помните о том, что необходимо обеспечить адекватное охлаждение транзистора!),
выкрутите переменный резистор R2 на максимальное сопротивление, подключите
схему к БП и медленно начинайте устанавливать ток коллектора (уменьшая
сопротивление R2), контролируя падение напряжения на эмиттерном резисторе R3 (ток
через резистор вычисляем по закону Ома). Если вы собираете однополярную версию, то
измерения следует проводить при токе равном (или близком) току покоя усилителя, в
случае двухполярной версии с двумя парами выходников при половине тока покоя
усилителя. По мере прогрева радиатора ток через транзистор будет постепенно
увеличиваться, поэтому первоначально устанавливайте около 80% от запланированного
значения. Подождите пока радиатор прогреется, скорректируйте ток и запишите его
значение (I к ). Через несколько минут отключайте питание, дайте разрядиться
конденсаторам в БП и так же проверяйте остальные транзисторы, не трогая больше R2!
В результате для каждого транзистора вы получите свое значение I к . Далее нужно
сгруппировать пары/четверки транзисторов с близкими и максимально высокими
значениями I к . Если отобрать четверку не удается, можно собрать две пары и ставить
пару с большей бетой в позицию Q1,Q1A
 
Речь идёт о том, чтобы разрядить банки в питании JLH? Я ничего не путаю? У него же ток покоя 1 ампер. Вам не хватит 1 ампера для разряда батареи?
Что касается мягкого старта с использованием реле, то гораздо выгоднее делать зарядную цепь в первичной цепи трансформатора - ток коммутации намного ниже. Заодно и переходный процесс в тороидальном силовике смягчится.
В моём усилителе НЧ звена стоит батарея 100 000 мкФ. Заряжаю через резистор 5.1 ом, через 6 секунд шунтирую резистор транзистором IRF3710.
Именно по причине ударных токов в первичной обмотке мощного тора при включении, лучшее место для резистора софтстарта- первичка. И самое забавное, что мощность этого резистора может быть куриная по сравнению с мощностью силовика. Можно отключать байпас этого резистора , получим спящий режим с пониженным питанием и тепловыделением, для вечернего комфортного прослушивания. На резисторе выделяется ватт-полтора всего. Бросок тока при включении , дальше мизер.
 
В Макинтоше стоят 4 банки по 27000 мкф, в сумме ёмкость более 130000 мкф (это что намерил) всё ограничение осуществляется двумя термисторами NTC в каждый провод первички - вот и всё!)) Номинал не помню, Ом по 6 вроде. Во всяком случае 4-х амперный предохранитель при включении не сгорает.
Я ещё долго буду вспоминать этот чудо агрегат))
 
Именно по причине ударных токов в первичной обмотке мощного тора при включении, лучшее место для резистора софтстарта- первичка. И самое забавное, что мощность этого резистора может быть куриная по сравнению с мощностью силовика. Можно отключать байпас этого резистора , получим спящий режим с пониженным питанием и тепловыделением, для вечернего комфортного прослушивания. На резисторе выделяется ватт-полтора всего. Бросок тока при включении , дальше мизер.
 

Вложения

  • IMG_20221027_085044.jpg
    IMG_20221027_085044.jpg
    591.6 KB · Просмотры: 155
  • IMG_20221027_085035.jpg
    IMG_20221027_085035.jpg
    526 KB · Просмотры: 161

Статистика форума

Темы
3,306
Сообщения
263,403
Пользователи
2,548
Новый пользователь
Александр Н.
Назад
Сверху Снизу