JLH - усилитель Джона Линсли-Худа (John Linsley-Hood)

  • Автор темы Автор темы LDS
  • Дата начала Дата начала

Оцените схему по 5-ти баллам

  • 1

  • 2

  • 3

  • 4

  • 5


Результаты будут видны только после голосования.
А термистор таки лучше. Надежнее, однако . И включать необходимо строго в моменты максимумов напряжения в сети. За тем, спустя время, закорачивать все это другим реле. Второе реле включать только в момент перехода напряжения сети через ноль. Время зависит от мощности и индуктивности рассеяния трансформатора, а также емкости конденсаторов фильтра и напряжения на вторичной стороне. Потому, время задержки универсальным не может быть, потому, что не может универсальным быть никогда. Правильно настроенное время задержки даст два пика тока от сети одинаковой амплитуды, не больших максимального потребляемого усилителем. Вместо килоамперного броска на первом полупериоде после включения.
Выключать все это тоже необходимо в строгом порядке, в строго фиксированные моменты времени относительно мгновенного значения напряжения в сети..
Тогда и трансформатор, и диоды выпрямителя. и конденсаторы фильтра на вторичной стороне будут жить долго и счастливо.
Защиту громкоговорителей тоже можно подвязать к алгоритму софтстарта.
Но, аккуратно и со знанием дела.
Но, это уже другая олбанская сказочка.
Иначе, прямая дорога в Свидетели Белого Дыма.
А то, некоторые бают тут за "достаточно одного резистора"(С) smile_1
 
Последнее редактирование:
И включать необходимо строго в моменты максимумов напряжения в сети. За тем, спустя время, закорачивать все это другим реле. Второе реле включать только в момент перехода напряжения сети через ноль.
Да, да. И работать чётными периодами.
Это не контакная сварка, размером с паровоз. Это всего лишь манепусенький трансформатор 100-300Вт.
Всё должно быть разумно. Для УНЧ это перебор. Можно конечно, но эффект к отношению сложности и цены мизер.

Вместо килоамперного броска на первом полупериоде после включения.
Ужас какой. 1000А!! В бытовой сети!
Проверяли?
Я проверял в макете и расчитывал.
 
Последнее редактирование:
За килоамперы то я образно._stope
Неудачно подключенный в момент перехода через ноль трехсотваттник дает импульс тока 130А на следующем полупериоде, спадающий до нормы полупериодов от двадцати до ста.
Он же, удачно включенный в момент максимума мгновенного значения напряжения в сети, дает бросок тока всего лишь в 4 А на следующем полупериоде.
Прочувствуйте разницу.
Кроме того, безбашенные авдитилы и по киловату габаритной мощности трансформаторы в свои угробища ставят, и гордатся этим.
Второе реле нужно, прежде всего, для снижения ударного тока через несколькофарадную батарею конденсаторов фильтра на вторичной стороне, хотя бы до максимально допустимого риппла по даташиту. Иначе, будете ждать минуты до выхода на режим.
Все поддается рассчету. Все вполне измеримо в домашних условиях с помощью осциллографа и стандартного трансформатора тока.
Проверено электроникой.
Дуракам закон не писан, они могут и без софтстарта обходиться. Пусть потом не плачут, что конденсаторы теряют емкость, трансформаторы начинают гудеть, а предохранители горят
 
Последнее редактирование:
Как раз есть Tesla KD503. Стоит их в худ 2003 ставить или что-то другое прикупить? Многие их ругают за низкую частоту.
 
Второе реле включать только в момент перехода напряжения сети через ноль
Как вы это себе представляете? Инерционность электромеханического реле -несколько десятков миллисекунд. Полупериод сетевого напряжения -10мс.
 
Симисторы ни кто не отменял. Плюс оптопара на его управление.
 
Tesla KD503 ставьте, и не слушайте никого, пусть хоть что напишут
 
Tesla KD503 ставьте, и не слушайте никого, пусть хоть что напишут
Да, транзисторы золотые по надежности и спокойствию. Но частотные свойства не самые высокие, что-то там 3 МГц. Может понадобиться коррекция для устойчивости усилителя .
Обычно хватает емкостишки в 50-100пик между К-Б драйверного транзистора.
 
Неудачно подключенный в момент перехода через ноль трехсотваттник дает импульс тока 130А
Брехня. Трансформатор не утюг.
Да и утюгу такие токи недоступны в бытовой сети. Вы грамотный теоретик, подумайте сами где и что не учитываете. Я заведомо не пишу, какой реальный ток можно выкачать из бытовой сети тр-ром, даже с укороченной первичкой. Фактический, обоснованный на листочке теорией.
Симисторы ни кто не отменял. Плюс оптопара на его управление.
Одна проблема. Каждую секунду оно будет многократно включаться\выключаться при переходе тока через ноль. Я этот момент специально не исследовал для УНЧ, но в контактной сварке работа трансформатора крайне хреновая при попытке заставить работать транс-р на 100%. Даже визуально. Пришлось делать микропаузу с работой на 99% процентах мощ-ти, образно говоря. Для УНЧ, где блох отлавливаем, такой режим? Врубать\вырубать транс-р 100раз в секунду?
По этой причине и не поставил симисторы в свою конструкцию включения УНЧ, хотя была рабочая схема и просчитана. Габариты были как спичечный коробок. И намного дешевле чем с качественными реле.
 
Брехня. Трансформатор не утюг.
Да и утюгу такие токи недоступны в бытовой сети.
Таки, да. Не утюг, индуктивностью обладает ибо. А вторичка его нагружена на выпрямитель с долей фарады конденсаторовЪ. а то и фарадой у клинических авдитиловЪ.
Под рукой нет киловаттника, но 200 ВА тороид показал 26 А амплитуды в первый полупериод после включения в нуле, и он же показал около 5 А амплитуды в первый полупериод после включения на максимуме мгновенного значения сетевого напряжения. Пусть, мой датчик привирает процентов 5, это не принципиально. Включать выгоднее на максимуме.
Одна проблема. Каждую секунду оно будет многократно включаться\выключаться при переходе тока через ноль. Я этот момент специально не исследовал для УНЧ, но в контактной сварке работа трансформатора крайне хреновая при попытке заставить работать транс-р на 100%. Даже визуально. Пришлось делать микропаузу с работой на 99% процентах мощ-ти, образно говоря. Для УНЧ, где блох отлавливаем, такой режим? Врубать\вырубать транс-р 100раз в секунду?
По этой причине и не поставил симисторы в свою конструкцию включения УНЧ, хотя была рабочая схема и просчитана. Габариты были как спичечный коробок. И намного дешевле чем с качественными реле.
Это не проблема вовсе, ибо симистор работает только пару секунд,не более, пока усилитель включается или выключается. Второе реле может быть обычным электромагнитным. Если правильно им управлять, проблем нет.
 
Последнее редактирование:
Тута такое дело получилось.
Вот это пуск трансформатора без нагрузки при нуле градусов:
0_ХХ.png


При 90 ̊ , понятное дело, сразу устанавливается ток ХХ порядка 6 мА.

А под нагрузкой всё совершенно по-другому. Выпрямитель+20000 мкФ+50 Ом.
Вот так при 90 ̊ :
90_нагр.png



а так при 45 ̊ :
45_нагр.png




а так при нуле:
0_нагр.png
 
Включать выгоднее на максимуме.
Этот вопрос давно рассмотрен и описан. И теоретически и практически.
Применяется как стандарт в тяжёлых условиях работы тр-ра. При особо тяжкой работе, особенно малых тр-ров но с большими токами делают еще и фазовую развертку и работу четными полупериодами.
Для усилителей нет смысла ставить дополнительный блок поиска ноля + таймер пуска, слишком накладно при таких мощ-тях и свойств самого тр-ра для УНЧ.
Софтстарт есно нужен обязательно. Токи зарядки конденсаторов длятся не 5-6 периодов переходных процессов связанных с индукцией. На эпюрах Алексея это видно. Они у всех одинаковые.
Под рукой нет киловаттника, но 200 ВА тороид показал 26 А
Скажу вам по секрету, даже с трансформатором размером с табуретку, из бытовой сети больше 35А ,в очень хорошей 45А вам не качнуть (можно, но надо шибко стараться). Рассматривая блок трансформатора, забываете, что питающая сеть далеко не идеальна. Обладает и активным и реактивным сопротивлением. Не учитываете что в это время тр-р прилично просаживает сеть. На этом эффекте и рассчитываются и работают трансформаторы с укороченной первичкой.
На этой тонкости часто спотыкаются начинающие конструкторы-сварщики. Расчет не соответствует получаемым результатам.
Для тр-ра УНЧ этот эффект не существенен.

ибо симистор работает только пару секунд,не более, пока усилитель включается или выключается.
- маленький эскиз лучше чем обширный доклад. Наполеон.
Не понятно что симистор делать будет.
 
Последнее редактирование:
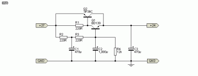
Охренеть .Для маломощного Худа софстарт,словно это 200ваттный усь на низкоомную нагрузку. Достаточно обычного пускового термистора и приличной емкости банки в цепи базы(затвора) активного фильтра.
 
Хотелось бы обратить внимание на осцил-мы тока под нагрузкой противников ИБП для УНЧ.
Какие мощ-ные импульсы. Может дело не в помехах от ИБП, а от плохой фильтрации этих помех?
 
Маломощный Худ обидится, обзови его таким словом. лампочки в люстре моргают. когда без софтстарта включал его торик. Сейчас все спокойны.
 
Для Худа достаточно термистора. и небольшой баночки в активнм фильтре.Порядка 2000мк , баночки на входе 1000мк , а основная емкость после фильтра.
все перепутал.
 
Последнее редактирование:
Для Худа достаточно термистора. и небольшой баночки в активнм фильтре.Порядка 2000мк , баночки на входе 2000мк , а основная емкость после фильтра
Вежливее и надежнее резюка в первичке никакой темистор не канает. Их вспученных сколь угодно выдираю из упаленных импульсников.
 
Херней занимаетесь что ли? Даже в классической схеме ничего нет
 

Вложения

  • Зарубежные радиолюбительские конструкции, Васильев, 1982_015.gif
    Зарубежные радиолюбительские конструкции, Васильев, 1982_015.gif
    149.5 KB · Просмотры: 236
И в правильной схеме Бруски тоже НЕТ
 

Вложения

  • p36-f6.gif
    p36-f6.gif
    4 KB · Просмотры: 137
  • p36-f7.gif
    p36-f7.gif
    3.7 KB · Просмотры: 132
И в правильной схеме Бруски тоже НЕТ
Так там входная емкость небольшая , а выходная уже приличная и активный фильтр работает софт стартом. Именно это я и говорил. Когда фильтр дает задержку и плавное нарастание тока и напряжения
 
Последнее редактирование:
Последнее редактирование:
Максим, неужели не умею выбирать постоянные времени? "Обижаешь, началник"
 
небольшое промо для его сайта и его конструкций.
Сам он позиционирует это как "развлечение для начинающих рукосуев, которые хотят понять суть повторяемого поделия через руки с кровью и потом" (С).
Хотя. на самом деле, очень грамотный дядька. У него полезный аналитический материал, а конструкции на любителя. Вся аналитика основана на практических опытах.
В последнее время он увлекся єлектроникой для гитаристов и проблемами многополосного звукоизвлечения.
 
Последнее редактирование:
У него нюх на простые удачные схемы - максимум качества при минимуме широкодоступных деталей...ИСторический обзор транзисторных схем УМЗЧ тоже есть. И собственный вариант усилителя Худа - Death of Zen (DоZ) имеется.
 
Последнее редактирование:
Фишка Дозена от Эллиотта- два этажа выходного каскада у него собраны на составниках, у обоих база-эмиттер составника связаны резистором, не болтаются в воздухе, как в Худе. Видимо, результат может оказаться интереснее.
 

Статистика форума

Темы
3,306
Сообщения
263,403
Пользователи
2,548
Новый пользователь
Александр Н.
Назад
Сверху Снизу