JLH - усилитель Джона Линсли-Худа (John Linsley-Hood)

  • Автор темы Автор темы LDS
  • Дата начала Дата начала

Оцените схему по 5-ти баллам

  • 1

  • 2

  • 3

  • 4

  • 5


Результаты будут видны только после голосования.
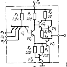
Люди не дремлют, ну а германий на самом деле не для класса А.

jlhhybrid.png
 
Да какой нахрен плагиат, во всех букварях писано германий в классе В не дает ступеньку.

Есть лампа 13П1С с номинальных анодным напряжением 26В, предельное 110В, приличная ВАХ в триоде, а главное есть в наличии. Вообще практически всё есть, здоровья нет....
 
Да какой нахрен плагиат, во всех букварях писано германий в классе В не дает ступеньку.

Есть лампа 13П1С с номинальных анодным напряжением 26В, предельное 110В, приличная ВАХ в триоде, а главное есть в наличии. Вообще практически всё есть, здоровья нет....
Да что там буквари ,опыт с ним на такие выводы наводил
 
Тупо и глупо,чисто идею проверить
Уже знаю, что делать с этой схемкой. Многие проблемы германия уйдут . И термостабильность упрощается , ток покоя автоматом выставляется и держится жестко.
Поясняю, я рассуждаю о своей же схемочке, с опером в раскачке Худа на германии.
Пара штрихов и схема станет простая и надежная, заодно термостабильная.
 
Последнее редактирование:
Уже знаю, что делать с этой схемкой. Многие проблемы германия уйдут . И термостабильность упрощается , ток покоя автоматом выставляется и держится жестко.
Ещё в ней странный резистор в базе выходного транзистора 2,2 ком - ни к селу ,ни к городу .Как минимум на порядок не соответствует
 
Да что там буквари ,опыт с ним на такие выводы наводил
Естественно. Вспомните почему наши отечественные оконечники магнитофонов и проигрывателей 60-70хх годов, что Юра любит тут выкладывать, хреново "пели". Откуда появилась манера притопить мощу, накрутить тембра... Как только в УН поставили микросхему ну тогда еще типа 237 серии, хороший грокгоговоритель типа 3ГД-32, ну и даже 4ГД-1, как звук преобразился. Германий и в классе В даст прекрасный звук если хорошо в него вдуть, тем более с нынешними источниками сигнала.

Еще бодрый Lynx, сообразив это, сообрал ушник, затем Бегемот по его мотивам "свой" "Черный холодильник". Примитивы, с кучой ошибок, однако говорят неплохо звучат. Так может это и есть направление к хорошему звуку на германии а не печи в классе А. Сейчас и Александр Бокарев сочинил на параллельном выходе, тот же результат а никто внимания не удилил. Только класса АВ было бы достаточно. (ИМХО)
 

Вложения

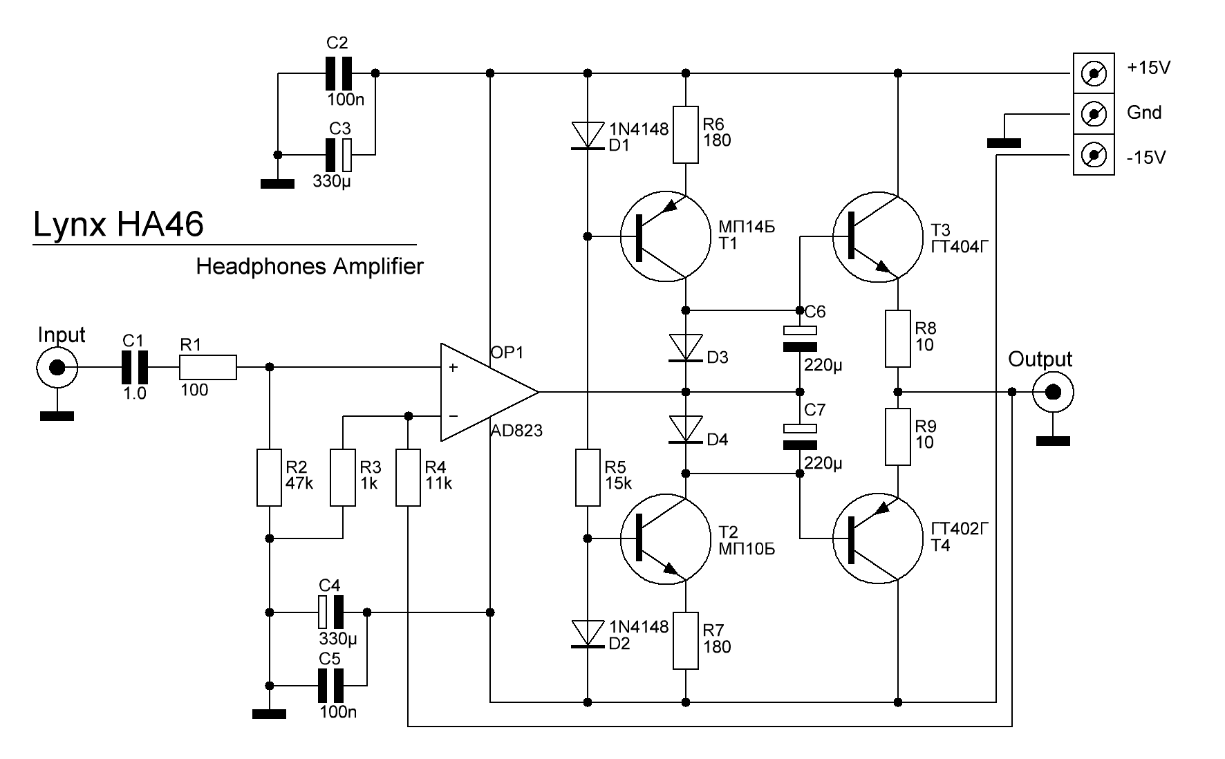
  • Lynx_HA46(Ушной).GIF
    Lynx_HA46(Ушной).GIF
    39.1 KB · Просмотры: 251
  • blackref.JPG
    blackref.JPG
    32.9 KB · Просмотры: 224
  • Бока на AD.jpg
    Бока на AD.jpg
    359.2 KB · Просмотры: 275
Последнее редактирование:
Естественно. Вспомните почему наши отечественные оконечки магнитофонов и проигрывателей 60-70хх годов, что Юра любит тут выкладывать, хреново "пели". Откуда появилась манера притопить мощу, накрутить тембра... Как только в УН поставили микросхему ну тогда еще типа 237 серии, хороший грокгоговоритель типа 3ГД-32, ну и даже 4ГД-1, как звук преобразился. Германий и в классе В даст прекрасный звук если хорошо в него вдуть, тем более с нынешними источниками сигнала.
Да ,звук был приятный "мягкий",вот только букву С эти усилители не выговаривали.
 
Да ,звук был приятный "мягкий",вот только букву С эти усилители не выговаривали.
Из за источника звука 100%.
И вот с раскачки микросхемой почему то П210, П703-705 у людей запели. Ага? Я уверен кому то достаточны будут и П214-215.
 
Последнее редактирование:
Германиевые транзисторы в Худе - по моему "масло масленое".Снизить переключательные искажения ,которых нет
Я согласился бы с вами , двумями руками. да только сам недавно послушал и сравнил звучание типового АВшного транзисторника из 60-х, с куриным током покоя , с агеевским параллельником, на тех же самых транзисторах, но без экономии на булавках. И мое мнение не перевесят тонны плевков от специалистов разных потаенных специальностей 0703, 0705 и проч. Слышал, все понял, идите лесом.

Да ,звук был приятный "мягкий",вот только букву С эти усилители не выговаривали.
В точку. С верхами там была тяжкая беда. Лживые верха, не верха, а шкварки ниже 10 кил. Задранные тембрами .
И когда недавно услышал звук высокочастотного германия, понял, что потерял и искал десятки лет поиска.

Ещё в ней странный резистор в базе выходного транзистора 2,2 ком - ни к селу ,ни к городу .Как минимум на порядок не соответствует
Вы читаете мои мысли! Уперлись в схему Худа, как бараны. там 2.2, значит, и у нас тоже непременно. Судя по току драйвера, а там миллиампер 30, ни херашеньки там не 2.2к. А тупо и глупо, 600мв делим на 30, получается аж 20 Ом!!)))

Еще бодрый Lynx, сообразив это, сообрал ушник, затем Бегемот по его мотивам "свой" "Черный холодильник". Примитивы, с кучой ошибок, однако говорят неплохо звучат. Так может это и есть направление к хорошему звуку на германии а не печи в классе А. Сейча Александр Бокарев сочинил на параллельном выходе, тот же результат а никто внимания не удилил. Только класса АВ было бы достаточно. (ИМХО)
У меня по пальцам руки так красиво и основательно звучащих схем. Сидел, слушал, супруга рядом, она не аудифил, мгновенно исчезает , если звук не тот и убедить ее рассказами о схемных решениях- "голый базар". Звук есть или его нет. Вот и все.
 
Вы читаете мои мысли! Уперлись в схему Худа, как бараны. там 2.2, значит, и у нас тоже непременно. Судя по току драйвера, а там миллиампер 30, ни херашеньки там не 2.2к. А тупо и глупо, 600мв делим на 30, получается аж 20 Ом!!)))
Как раз этим резистором можно подобрать ток покоя ,достаточный для полной раскачки сигнала (без излишеств токопотребления)
 
Как раз этим резистором можно подобрать ток покоя ,достаточный для полной раскачки сигнала (без излишеств токопотребления)
У меня иначе. Никаких ИТ, никаких вольтдобавок. Драйвер питается от повышенного напряжения через резистор. Имею право на личных дрессированных тараканов.
 
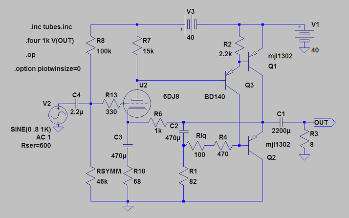
Давно плюнул на всё, даже Худа на sa1943, все под кровать убрал. СЕ на 6с4с, СЕ на 45, и за компом однолампик на 6п15п
Хорошо вам, а я когда начал заниматься радиотехникой транзисторы были и чуть позже уже и микросхемы (те же 237 про которые сегодня говорили) стали доступны, лампы только в детстве послушал, может и попробую
 
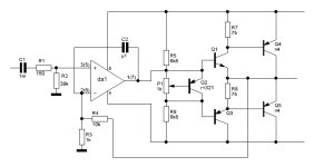
соберите усь на ад825 камне и поймете что такое хороший оу
 
У меня иначе. Никаких ИТ, никаких вольтдобавок. Драйвер питается от повышенного напряжения через резистор. Имею право на личных дрессированных тараканов.
Маєте, не хвилюйтесь ви так. Але, не забувайте вдягати на вихідний каскад вашого підсилювача презерватив від Бейкера, бо ризикуєте поповнити лави секти Свідків Білого Диму.
 
Не мое изобретение, оно есть в модификациях схемы Линсли Худа самим автором.
И между источником тока и бутстрапом оно неплохой компромисс.
 
Не мое изобретение, оно есть в модификациях схемы Линсли Худа самим автором.
И между источником тока и бутстрапом оно неплохой компромисс.
В исходной схеме с вольтодобавкой отлично работают мосфеты, в верхнем плече.Дают размах на низкоомную нагрузку от нуля до питания. Нижний лучше оставить биполярный
 
В исходной схеме с вольтодобавкой отлично работают мосфеты, в верхнем плече.Дают размах на низкоомную нагрузку от нуля до питания. Нижний лучше оставить биполярный
Интересно, а пример реализации дадите? в железе?
 

Вложения

  • NAD 310.png
    NAD 310.png
    334 KB · Просмотры: 211
Интересно, а пример реализации дадите? в железе?
Сейчас в шкафу лежит в прошлом году навесом собрал и испытал

Не,просто увидел запись Худостроителей о том что он не тянет 4ома.Заинтересовало.Понял что нужен супербета,а до этого как раз возился с полевиками IRF540,IRFZ44. Вставляются вместо верхнего биполяра без изменения схемы .Вольтодобавка делает всё что нужно,выбрасывая затвор выше шины питания

Схема классического Худа , КТ3107И,КТ3102А,IRFZ44 и КТ863А (h21 около 600) и R который в базе нижнего силового биполярника вместо 2,2 килоома подбирал по размаху на максимальной амплитуде (около 56 ом)
 
Не,просто увидел запись Худостроителей о том что он не тянет 4ома.Заинтересовало.Понял что нужен супербета,а до этого как раз возился с полевиками IRF540,IRFZ44. Вставляются вместо верхнего биполяра без изменения схемы .Вольтодобавка делает всё что нужно,выбрасывая затвор выше шины питания
Здоровски сказано про вольтдобавку, смысл идеи- двумя словами.

Схема классического Худа , КТ3107И,КТ3102А,IRFZ44 и КТ863А (h21 около 600) и R который в базе нижнего силового биполярника вместо 2,2 килоома подбирал по размаху на максимальной амплитуде (около 56 ом)
Это резистор отвечает и за ток покоя, если не шевелить обвеску драйвера.
 
Последнее редактирование модератором:
По Бокарёву плиз, ну нету 2sj162, зато irf634 с развалов полно
 

Вложения

  • JLH Ge Boka 3-1.jpg
    JLH Ge Boka 3-1.jpg
    87.4 KB · Просмотры: 255
латерал падает током покоя с нагревом, вертикал растет. К счастью, вяло.
Поэтому в схемке с полевиком внизу, IRFP9240 термик в базе 605-го оставил, как и резистор-грелку в истоке , на 1 Ом.
 
В приоритете - чем проще, тем лучше. Мне это тоже близко.
 
Возрастания тока не заметил
 

Вложения

Статистика форума

Темы
3,305
Сообщения
263,276
Пользователи
2,548
Новый пользователь
Александр Н.
Назад
Сверху Снизу