JLH - усилитель Джона Линсли-Худа (John Linsley-Hood)

  • Автор темы Автор темы LDS
  • Дата начала Дата начала

Оцените схему по 5-ти баллам

  • 1

  • 2

  • 3

  • 4

  • 5


Результаты будут видны только после голосования.
Да, это все понятно ... :
- задача проверить нагрев радиаторов во времени и окр. температуре
 
Спасибо, буду выставлять режимы и наблюдать!
Оно-ж памятник (©)
Оно-ж А-класс, шо с нагрузо шо без (ну, почти).
Через полчасок меряйте.
И через суточки перепроверьте.
(подключать АС или R-подобное нет необходимости. А вот осциллоскопом (маловольтметром) по переменке – таки посматривайте. Возбуд, ёма-ё, контролирен)
 
Последнее редактирование:
Просто немного побаивался " немного подвозбуда" при открытом входе!?
 
Спасибо всем...
- разговор вот за это...
IMG_20231111_190557.jpgIMG_20231111_190535.jpg
- подстроечные резисторы тока покоя и половины Uпит. - однооборотные или многооборотные...!?
 
может быть возбуд на длинных проводах. Вход лучше заземлить (на сигнальную землю).
многооборотные.
Регулировать окончательно после прогрева (вначале грубо). Контролировать потребляемый ток.
 
Вот, по состоянию на сегодня... :
- по звуку меня все устраивает...
IMG_20231111_191555.jpg
 
Здравствуйте! Нужен совет. Пару лет назад собрал JLH 1969 на кт908б (Uпит=30 Вольт, Iпокоя=1,5 А). Работает исправно, звук хороший, но заметил, что слушаю я его большую часть времени на громкости не более 1 Вт, а то и меньше, при этом греется он как печка. Поэтому решил собрать "облегченную" версию усилителя, благо все комплектующие имеются. Так вот, теперь думаю какой вариант собрать: на германиевых (есть ГТ806В и п 609) или на кремниевых (остались подобранные 2т809, 2т903, кт902, кт819)? Читал здесь, что на германиевых Худ хорошо работает хорошо даже при небольшом питании (схема А. Бокарева). Не уверен, будет ли он работать также хорошо на кремниевых при низком токе. Что скажете?
 
Здравствуйте! Нужен совет. Пару лет назад собрал JLH 1969 на кт908б (Uпит=30 Вольт, Iпокоя=1,5 А). Работает исправно, звук хороший, но заметил, что слушаю я его большую часть времени на громкости не более 1 Вт, а то и меньше, при этом греется он как печка. Поэтому решил собрать "облегченную" версию усилителя, благо все комплектующие имеются. Так вот, теперь думаю какой вариант собрать: на германиевых (есть ГТ806В и п 609) или на кремниевых (остались подобранные 2т809, 2т903, кт902, кт819)? Читал здесь, что на германиевых Худ хорошо работает хорошо даже при небольшом питании (схема А. Бокарева). Не уверен, будет ли он работать также хорошо на кремниевых при низком токе. Что скажете?
Я точно не подскажу по кремниевой схеме, ее вариантов без меня хватает .
Полно схем ,включая 605-е, но звук с ними заметно проигрывал схеме на 806, 813, 910 и 906-х.
Сережа Торопов (СЮТ) сделал Худ на германии , запитал от 12 вольт, полет нормальный.
Это я такой ненормальный, выжимаю с бедной схемы 10 ватт.
 
Я точно не подскажу по кремниевой схеме, ее вариантов без меня хватает .
Полно схем ,включая 605-е, но звук с ними заметно проигрывал схеме на 806, 813, 910 и 906-х.
Ясно. Наверное, тогда буду собирать по вашей схеме.
JLH на германии АБ.jpg

Ясно. Наверное, тогда буду собирать по вашей схеме.
Есть тор на 18 вольт переменки. Нормально будет для 8 Ом? Ток какой лучше сделать?
 
Последнее редактирование модератором:
Ясно. Наверное, тогда буду собирать по вашей схеме.
она недостаточно стабильна при нагреве. Есть другое решение. не так давно сочинил, перед самым НГ.Резистор в эмиттере нижнего 806-го, на 1 Ом 1 ватт , который греется, прижимается к термику в базе этого же транзистора. Термик на 47 Ом, шунтирован резистором на 82-90 ом. Ток устаканивается.

Есть тор на 18 вольт переменки. Нормально будет для 8 Ом? Ток какой лучше сделать?
18 переменки это 23 в постоянки. Нормально. Можно до ампера ток вывести. Но сразу капкан. Резистор нагрузки драйвера придется убавить, чтобы ток выжать, усиление рухнет.
Полезнее будет сделать доп выпрямитель на удвоенное питание, запитать драйверный транзистор повышенным напряжением, 30-35 вольт, увеличив сам резистор в коллекторе 605-го, и выкинув кондер вольтдобавки.
 
Так я ток небольшой сделаю. Мне мощность не нужна большая. 1 Вт вполне хватит. Поэтому думаю в разогрев не будет уходить.
 
Так я ток небольшой сделаю. Мне мощность не нужна большая. 1 Вт вполне хватит. Поэтому думаю в разогрев не будет уходить.
Это так.
Засада и капкан схемы в том, что с нагревом растет ток нижнего триода и напряжение на выходе схемы падает. схема возвращает напругу в средней точке, открывая вархний транзистор. Точка средняя восстанавливается, но уже на новом увеличенном токе вых каскада. И начинается необратимый процесс.
Убрать его получилось двумя решениями одновременно: балластная гасилка по питанию, 10-15 Ом, и термик в базе выходного нижнего транзистора. Теперь ток покоя успокоился наконец.
 
Последнее редактирование:
Посмотреть вложение 83590
Облегчать не трудно... но уже класса А может и не быть
Ток покоя убавить, напряжение поднять. Но амперметр в питании станет метаться с сростом сигнала, то есть, из А перешли в АВ.

Будете смотреть по спектру. Какой спектр нужен такой ток и оставите.
Ток покоя напрямую завязан на нагрузку и мощность. Если на 10 Омах у нас чистейший А, то на 5 Омах уже ток покоя скачет с сигналом.
 
Посмотреть вложение 83590
Облегчать не трудно... но уже класса А может и не быть
Я понимаю, что не трудно.
Ток покоя убавить, напряжение поднять. Но амперметр в питании станет метаться с сростом сигнала, то есть, из А перешли в АВ.

Ток покоя напрямую завязан на нагрузку и мощность. Если на 10 Омах у нас чистейший А, то на 5 Омах уже ток покоя скачет с сигналом.
Но на небольшой громкости (уровне входного сигнала) будет работать в А классе? Только с ростом входного сигнала будет переходить в АВ, я правильно понимаю?
 
Я понимаю, что не трудно.



Но на небольшой громкости (уровне входного сигнала) будет работать в А классе? Только с ростом входного сигнала будет переходить в АВ, я правильно понимаю?
да, правильно понимаете.
Я вообще давно задумал сделать Ашник с большим напряжением питания и малым током, а грузить через согласующий трансик.
 
да, правильно понимаете.
Я вообще давно задумал сделать Ашник с большим напряжением питания и малым током, а грузить через согласующий трансик.
На СИТе? Однотакт? Трансику там тяжко придется при большом токе...
 
На СИТе? Однотакт? Трансику там тяжко придется при большом токе...
Нет, обычный Худ, по питание повыше. ток поменьше, чтобы печку остудить.

На СИТе? Однотакт? Трансику там тяжко придется при большом токе...
Лучше трансформатора с согласованием мало кто справится.
 
Лучше трансформатора с согласованием мало кто справится.
Вообще никто.
Трф - идеальный согласователь.
Проблема в том,что нет идеальных трф )
Именно на работе согласующего трф, я понял почему в типовых схемах транзисторных УН, транзистор плохо закрывается, и это надо дорабатывать
 
Транс он такой, да. И напряжение подаст, какое нужно и импеданс болтающийся удавит железной рукой в силу квадратичного свойства согласования . А паразиты егойные по причине невысокого выходного сопротивления УНЧа не проявляют себя в полный рост.
 
Транс он такой, да. И напряжение подаст, какое нужно и импеданс болтающийся удавит железной рукой в силу квадратичного свойства согласования . А паразиты егойные по причине невысокого выходного сопротивления УНЧа не проявляют себя в полный рост.
Конечно, применяя определенные схемотехнические решения, можно приблизить согласование к трф-ному, но это ж на сколько схема усложняется и увеличивается )
 
Нет, обычный Худ, по питание повыше. ток поменьше, чтобы печку остудить.


Лучше трансформатора с согласованием мало кто справится.
Есть ещё один путь, на мой взгляд лучше.Это изготовление и использование АС на 16 Ом.За основу идеи можно взять статью Голунчикова https://ldsound.info/3-x-polosnaya-...6-gromkogovoritel-s-povyshennym-kpd/?_page=19
Плюс в том,что можно использовать отечественные средненькие недорогие дины и высокая чуйка получается в результате.
 
Есть ещё один путь, на мой взгляд лучше.Это изготовление и использование АС на 16 Ом.За основу идеи можно взять статью Голунчикова https://ldsound.info/3-x-polosnaya-...6-gromkogovoritel-s-povyshennym-kpd/?_page=19
Плюс в том,что можно использовать отечественные средненькие недорогие дины и высокая чуйка получается в результате.
Одиозная колонка. Но для тех времен годится. Никто в колонках не шарил вообще, мели что хочешь, все сойдет, будут читать , раскрыв рот и носиться с новой легендой десятилетиями
 
Вот эту схему я питаю 36 В и ток покоя 300 мА.. на малой громкости только и слушаю..Посмотреть вложение 83599
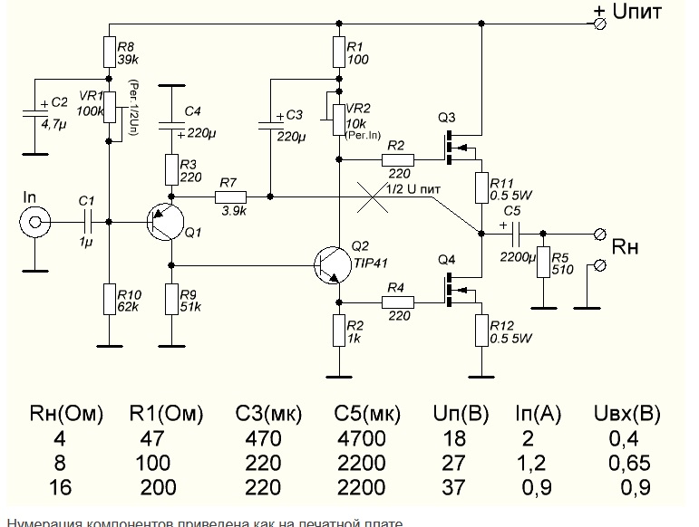
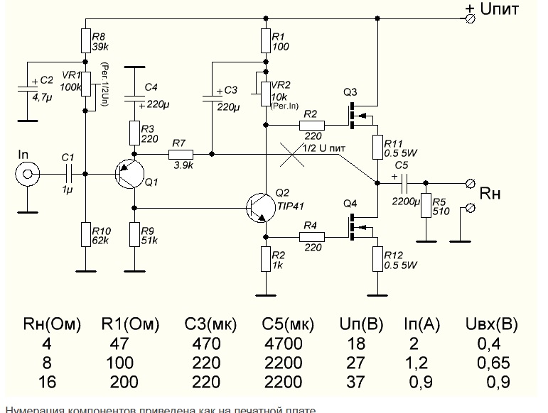
Емкости у выходных вертикалов огромные, их передернуть- схему нужно перепахивать. И режимы тоже. Ежли смещение нижнего полевика вольта три, а в сумме с эмиттерным резисторам все четыре, то что получается, драйверный TIP41 работает с током 4 ма? Ахренеть.....

Можно ШП 15гд12 он 16ом из звучит красиво.
И все побежали искать 15ГД12))))
 
16 омные динамики французы выпускают, PHL. Их хвалят, правда я слышал только раз и уже не помню.
 
16 омные динамики французы выпускают, PHL. Их хвалят, правда я слышал только раз и уже не помню.
Да хотя бы два последовательно 10ГД30Е-32,на альнико и уже не дорого и слушать можно.На СЧ - 2шт 1ГД-50 ,на Вч 10ГДВ-2-16.Вот как пример бюджетной но не плохой АС.
 

Статистика форума

Темы
3,305
Сообщения
263,276
Пользователи
2,548
Новый пользователь
Александр Н.
Назад
Сверху Снизу