JLH - усилитель Джона Линсли-Худа (John Linsley-Hood)

  • Автор темы Автор темы LDS
  • Дата начала Дата начала

Оцените схему по 5-ти баллам

  • 1

  • 2

  • 3

  • 4

  • 5


Результаты будут видны только после голосования.
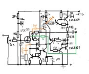
Нужна система стабилизации тока покоя. ВК ж нетермостабильный
а почему датчик тока нижний резистор ,а не верхний как у Худа?его отгородить большим электролитом можно,будет дополнительный RC по питанию,как тут
выходное сопротивление нижнего плеча и так большое,а с резистором еще больше

ВК Локанти - лучший.
в А классе разве двойки современной мало?
 

Вложения

  • jlh9.jpg
    jlh9.jpg
    123.2 KB · Просмотры: 130
Последнее редактирование:
двойки современной мало?
достаточно, только тормоза выбросить из схемы, 2т903 очень хорошо там впишется (120р в ЧиД), на входе кп303 применить, драйвера - выбор есть, но пары из быстрых подобрать... на Паяльнике бу 649/669 продают.
Да, в симулятор потом надо засунуть, коррекцию оставить только на шиклий (корректировать по принципу - "от быстрых к медленным")
Тю. бл..дь, ИТ вернего плеча на двух резистора и туда вольтодобавку, БП для слаботочки - выбросить
 

Вложения

  • JLH_pnp.png
    JLH_pnp.png
    40.3 KB · Просмотры: 127
  • JLH_pnp.asc
    JLH_pnp.asc
    12.6 KB · Просмотры: 56
  • Парус_мосфет.png
    Парус_мосфет.png
    84.2 KB · Просмотры: 132
  • PARUS new mosfet.asc
    PARUS new mosfet.asc
    20.5 KB · Просмотры: 59
достаточно, только тормоза выбросить из схемы, 2т903 очень хорошо там впишется (120р в ЧиД), на входе кп303 применить
вот так пойдет,не монструозно
 

Вложения

  • класс А333.jpg
    класс А333.jpg
    138.6 KB · Просмотры: 116
Вот термостабильный ВК с местной токовой ООС.
1710734711483.png

Тут надо проверить сигнальные токи плеч ВК: есть мысль, что Т7 превращает верхнее плечо в ГСТ. ъ
1710734801734.png

Тут конденсатор не нужен, а катушка ухудшит выход дифа из клипа. Надо проверить.

в А классе разве двойки современной мало?
Что такое "современная" двойка? У предвыходников суммарная Скб = Свх ВК порядка 200 пФ,
у 940/9115 и 3502/1380 Свх = 5...10 пФ. В 20 раз тяжелее УНу на верхах работать, в 20 раз только по ёмкостной составляющей размах токов УН, как фактор искажений, больше, плюс в бету раз (100) - на НЧ размахи больше, за счёт низкого входного сопротивления двойки:
Rвх = Н21э х Н21э х Rн
перед тройкой:
Rвх = Н21э х Н21э х Н21э х Rн.

дома Лампу слушает
Пусть хоть в садо-мазо клубы ходит, я - пас.
"Каменный однотакт" Семигора в ровень с Белкиным "сверхбыстрый - нулевой" при "слепом тесте" играет
Это - оценочное мнение, и говорит оно мне о том, что вынесший его ошэлэпок привык больше к искажениям однотактов, чем к нейтральной, стерильной, мёртвой (а какая она должна быть?) музыке без искажений. Вона, заратустру 14 лет и 730 страниц слушают, а там ВК просто невозможно грязный.
Смотри на свинью в болоте: нешто она захочет во дворце жить, где грязи нету?
Если послушать сверхлинейник, потом грязевик слушать нет ни смысла, ни желания: ты уже слышишь искажения. А у безлинейников такого понимания нет, и они сравнивают звучание всех усей с тем детским идеалом УНЧ "Ригонда", который они впервые услышали.
 
каскод бы поставить
ни когда не применяйте каскод в прохождении Звука, для лаьолаторных приборов - Аля в секте "Нулевые" только.

У предвыходников суммарная Скб = Свх ВК порядка 200 пФ,
полевой туда? Аля ИГБТ сборный. Смотреть надо, что там с токами (напряжением) в 1Вт на выходе, не всегда открыться могут.

привык больше к искажениям однотактов
Не, дядька, ВВшник Ваш первой ревизии бы повторил, т.к. однотакт разогнанный. Ну, раз пошла такая драка, то джифетов навтыкал (благо на нижнее искать и подбирать не надо)
 
Полевик: высокая Свх - значит, низкий входной импеданс (на ВЧ) на фоне высокого Rвх на НЧ, низкая линейность. Потому я их избегаю, хотя, я вполне беспринципный и ставлю их, если заказчику они концептуально нравятся - но искажения на его совести, я его предупреждаю заранее.

ни когда не применяйте каскод в прохождении Звука
А откуда такие матёрые предрассудки? Каскоды в децтве не кусали?
Обычный каскад, ставится по надобности в соответствии со своими свойствами.
Например, в АД797 и прочих любимых аудиофильских ОУ каскоды вполне себе применяются.

в секте "Нулевые"
Секта - это лампадники и безлинейники. Отличие то, что они веруют в Всеблагий Кенотрон и Пресвятую заратустру (14 лет, 730 страниц густопсового бреда), а ума, из секты выйти, у них нет.

У сверлинейщиков всё по уму, и каждая деталь в схеме имеет конкретное обоснование: для чего она там и почему такая. Этой осознанности у сектантов ГрязеГовнозвука нету: ему сказали всобачить Виму, Рифу и КТ903 - он их сундучит, а почему? - а давно мёртвый дядька на форуме сказал, который ничего, лучшего П4БЭ и ЖЛХ, в жизни не слышал.
 
Что такое "современная" двойка? У предвыходников суммарная Скб = Свх ВК порядка 200 пФ,
у 940/9115 и 3502/1380 Свх = 5...10 пФ. В 20 раз тяжелее УНу на верхах работать, в 20 раз только по ёмкостной составляющей размах токов УН, как фактор искажений, больше, плюс в бету раз (100) - на НЧ размахи больше, за счёт низкого входного
согласен ,но в данной схеме -ПРОСТОЙ альтернативе Худу
напряжение питания небольшое,до 30в, и в предвыход предполагается 2N5501\2N5401 ,у них и емкости поменьше(Ск=6пф) и бэтта приличная,в А классе двойка достаточно линейна тк переключения плеч отсутствуют
у меня сомнения хватит ли джифета 2sк170 с крутизной 22ма\в для получения приличного усиления, у него в нагрузке токовое зеркало и повторитель перед УН
хочется джифет из за линейности необходимой в первом каскаде,а диффкаскад в этой схеме не хочу применять иначе худоводы заклюют)))

в двойке 2n5501+2SC5200 в Аклассе! в эмитерах предвыхода 330ом достаточно?переключений ведь нет или 100ом лучше?как в АВ,заход в АВ не предполагается на пиках тк схема слежения за током покоя все равно не даст
мне надо не телегу и не ламбу а фольксваген жук
 
Последнее редактирование:
Вернёмся к нашим баранам.;)
В смысле теперь - по теме.
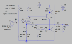
Применение на входе Худа полевиков.
Делал такой УНЧ для ушника, на GER-манских
транзисторах.
Попробовал ставить на вход "разное".
Некоторые из попробованных - в таблице.
P.S. Это ушник, питание 24 Вольта, на выходе П605,
ток покоя в районе 180-190 mA. Rн = 40 Ом.
Карта - Foc_Sc_Solo_3Gen. Soft - Vis. Anal.
П37 в таблице - для сравнения.
P.P.S. Слабонервным - не воспринимать эту таблицу буквально.
Это сравнительные измерения разных транзисторов, выполненные по возможности в равных "условиях".
 

Вложения

  • Сравнение..JPG
    Сравнение..JPG
    20.6 KB · Просмотры: 117
Последнее редактирование:
но у Вас резик был в нагрузке первого каскада, у меня зеркало и после него повторитель...
насчет 2sк170 я не ошибся значит,а вот мп 37 удивил,но мне не нравятся его частотные свойства у меня усиление больше намного чем у худа,а модельки мп 37 нет наверное чтобы трехполюсную коррекцию посчитать,остановимся на 170 ,117 я смотрел ,но у него крутизна вдвое меньше,а слабое звено УН с ОЭ и усиление надо как можно больше чтобы оос глубже была для его правки
жаль моделек нет германцев,а то полярность поменять и можно p-n-p поставить там выбор больше,гт322 например у них 25в макс те при питании даже 45в пойдут
я вот подумал,,,,в таблице все полевики а мп 37 биполяр,значит входной каскад не слабое звено и надо забить на полевик и поставить вч биполяр с резистором 10ом в эмиттере,а перед ним повторитель как у меня было в первом варианте вобщем ТООСник одноногий выйдет)))
 
Последнее редактирование:
спасибо! гт 322б то что нужно и бэтта приличная и Ск=1,8пф
Кш=4дб
 
Последнее редактирование:
Ставил ГТ322 (на раскачку) - слабые.
По току. По напруге тоже плоховат.
На вход ставил много разных, кремний тоже.
Таблица то у меня не полная сюда помещена.
Про П37 - по частоте ещё можно его "стерпеть", но звук "жареных кофейных зёрен" меня не устраивает совсем..._hm_
Кремний же в "моём" ушнике не подходит - его концепция: бэз Si-ликона.;)
 
Качните лампой 6Н27П (ECC86). Типа того, красиво же...
jlhhybrid.png
 
Последнее редактирование:
Ну тогда ставьте П609А(Б), fгр.= 120МГц, h21 = 80-240.
На выход ставил.
При нагреве Бэтта вырастает по конски.
А радиаторы большие ставить в ушник - не по Фэн\Шуйски.;)
Спалил две пары.
Ставил в раскачку - не понравилось, обратный ток большой,
приходится резистор для него Б\Э маленький применять, то есть общее усиление уменьшается....
Так что сейчас у меня:
BS108-П15\МП42-пара П605а.
Амплитуда выходного - 4 Вольта.
 

Вложения

  • 605.JPG
    605.JPG
    230.3 KB · Просмотры: 103
  • 605_2.JPG
    605_2.JPG
    179.2 KB · Просмотры: 105
Последнее редактирование:
Ставил ГТ322 (на раскачку) - слабые.
зачем на раскачку в первый каскад самое оно,только току ему поддайте 1...1,5ма.,тк это не кремний
и ВК как у меня только местами поменять плечи тк у Вас п605,
на раскачке ун кт 602б или 2n5501
класс А33.jpg

BS108-П15\МП42-пара П605а
мп42 шлак миллер паразитный большой лучше питание снизить и гт308в поставить,а лучше 2n5401
 
Последнее редактирование модератором:
зачем на раскачку в первый каскад самое оно,только току ему поддайте 1...1,5ма.,тк это не кремний
и ВК как у меня только местами поменять плечи тк у Вас п605,
на раскачке ун кт 602б или 2n5501
Всрались бы вам эти самые ГТ322-е на входе. Потом заморитесь токи ихние и уплывание от нагрева разгребать. Место 322-го в термодатчике, по причине изолированного от корпуса кристалла, что позволяет дырку в радиаторе пробурить и транзистор туда спрятать, распаяв на огрызке стеклолита. Шоб ноги ему не повыдергать проводами.

мп42 шлак миллер паразитный большой лучше питание снизить и гт308в поставить,а лучше 2n5401
ГТ308 масло. Уважаю . А вся эта мерзотина МП40 или МП 37б - на выброс.
 
При нагреве Бэтта вырастает по конски.
Может, не бетта, а тупо Iкбо. Включи коллекторный переход в запертом состоянии последовательно с 15 В, 10 кОм и микроамперметром, глянь, что с обратным током.
 
зачем питалово в ушнике 25в??????12в самое оно ток 605 200ма ну 300ма если уши 8ом
собери двойку в классе А и выкинь нахрен худовский ВК если нагрузка низкоомная
 
зачем питалово в ушнике 25в??????12в самое оно ток 605 200ма ну 300ма если уши 8ом
Настоящие пацаны в ушники меньше 25 вольт не подают, перед пацанами неудобняк.
А если серьезно, то весь этот выпендрёж про гипермощные ушники- обычное невежество. А вся погоня за суперпараметрами - излишнее о себе мнение.
 
Последнее редактирование:
там 100ма за глаза тк это псевдодвухтакт
300,,,400ма это в повторителе с резистором 16ом надо,где кпд 12,5%
а 25в если уши 300,,,600ом но тогда и ток 30ма достаточно
нормальный транзюк гт322б,в первый каскад самое оно,ток только сделать 1,,,1,5ма и ничего не будет плыть

Samodelkin,поставьте схему стабилизации тока покоя,я выше схему давал,резик в коллекторе верхнего выходника,как датчик только резик пару ом а транзистор можно кремниевый​

 

Вложения

  • jlh9.jpg
    jlh9.jpg
    131.6 KB · Просмотры: 124
Может, не бетта, а тупо Iкбо. Включи коллекторный переход в запертом состоянии последовательно с 15 В, 10 кОм и микроамперметром, глянь, что с обратным током.
Учитывал вроде, если склероз не подводит.
Ну и данные ДСП справочника есть..
609.JPG

Samodelkin,поставьте схему стабилизации тока покоя,я выше схему давал,резик в коллекторе верхнего выходника,как датчик​

Не надо советовать сгоряча.
Эти варианты схем Худа я все уже давно промоделировал и спаял вживую. Со снятием характеристик.
Кстати, совет про установку "Богомерзкого" Si-ликона тоже не надо.... _hm_
Вы иногда всё же повнимательнее читайте тексты других участников...

там 100ма за глаза тк это псевдодвухтакт
300,,,400ма это в повторителе с резистором 16ом надо,где кпд 12,5%
а 25в если уши 300,,,600ом но тогда и ток 30ма достаточно
нормальный транзюк гт322б,в первый каскад самое оно,ток только сделать 1,,,1,5ма и ничего не будет плыть
Вы сами лично ставили ГТ322 на вход?
Если да, расскажите, пжлст... о результатах.
P.S. Совет по току покоя - мимо.
Вы же не знаете Т.З. на этот конкретный ушник.
 
Последнее редактирование модератором:
а чем вы меряли искажения? почему такие большие?
просто у оригинального Худа ток первого каскада мал и германий с большим обратным током коллектора не очень подходит ему надо 1,,,2 ма
вообще туда лучше полевик теоретически но при малом усилении глубина оос недостаточна и искажения растут причем не в первом каскаде а в УНе,поэтому я и ставил с полевиком токовое зеркало и повторитель
в ушнике все гораздо проще усиление надо меньше
не хотите кремний поставьте повторитель на гт322 б или гт308в перед драйвером,его сделайте на п609,а если снизить питание то на гт308в
 

юан8

Опять посоветую - повнимательнее читать\слушать собеседников.
Куда вы торопитесь?:)
 
если у вас низкоомные наушники 16ом соберите простой повторитель гт308в+п605 с резистором 16ом 2+2вт при питании 8-12в звучит великолепно
 
Придётся успокоить мОлодеж.
В Т.З. есть пунктик - наушники от 16 до 600 Ом.
То есть это не молодёжно\спортивные затычки,
а Средне\Хая\Фаешные девайсы.
Например DT990\600 Om

 
Последнее редактирование:
зачем Вам амплитуда 4в? при 40ом наушниках?

понял,ну тогда ставьте контроль тока,и выбросьте этот шлак из драйвера,делайте хоть повторитель перед ним чтобы его конский нелинейный миллер убивался о его низкое выходное сопротивление
а в первый каскад все таки полевик,когда усиление вырастет он обыграет мп37 на входе
 
понял,ну тогда ставьте контроль тока,и выбросьте этот шлак из драйвера,делайте хоть повторитель перед ним чтобы его конский нелинейный миллер убивался о его низкое выходное сопротивление
Такое тоже делал и моделировал (ЭП перед драйвером).
"Не прокатилло".
Искажения снизились почти на порядок, факт.
Не понравилось - чисто субЪективно. smile_15
Вариант с ИТ и ОС по температуре пробовал, уже это рассказывал.
Не заметил преимуществ перед простыми резисторами\вольтдобавкой.
Это относится к моему варианту данного УНЧа,
тут проблем по перегреву практически не было.
 

Статистика форума

Темы
3,305
Сообщения
263,323
Пользователи
2,548
Новый пользователь
Александр Н.
Назад
Сверху Снизу