юан8
1 ранг
- Регистрация
- 9 Мар 2024
- Сообщения
- 3,823
- Реакции
- 759
- Баллы
- 58
- Страна
- РФ
- Город
- Санкт-Петербург
- Имя
- Юрий
- Предупреждений
- 5
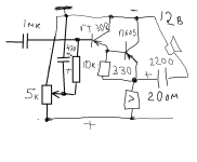
повторитель на чем делали? на гт 322 попробуйте либо вы любите специфический искаженный звук
в этом случае с резистором самое оно и смещение чуть ниже половины питания на выходе при половине звук мертвеет

еще вариант подавать сигнал на эмиттер первого каскада а резистор оос тот что на землю идет увеличить до 2к,базу заземлить кондером по переменке ,те инвертирующее включение ,для наушников хорошо получается тк Ку=2 достаточно
вот попробуйте земля сверху!как у чуфолли,а еще лучше от аккумов питать ищем смещение по любимому окрасу,слышно реально

еще вариант что у Вас возбуд,а с конским миллером мп25го он пропадает и объясняет его предпочтение
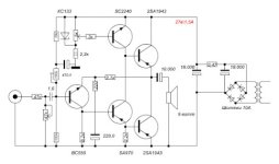
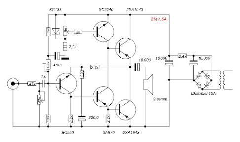
полевик джифет еще интересен тем,что при правильно выбраной рабочей точке дает только вторую гармошку,а третья равна нулю
в этом случае с резистором самое оно и смещение чуть ниже половины питания на выходе при половине звук мертвеет

еще вариант подавать сигнал на эмиттер первого каскада а резистор оос тот что на землю идет увеличить до 2к,базу заземлить кондером по переменке ,те инвертирующее включение ,для наушников хорошо получается тк Ку=2 достаточно
вот попробуйте земля сверху!как у чуфолли,а еще лучше от аккумов питать ищем смещение по любимому окрасу,слышно реально

еще вариант что у Вас возбуд,а с конским миллером мп25го он пропадает и объясняет его предпочтение
полевик джифет еще интересен тем,что при правильно выбраной рабочей точке дает только вторую гармошку,а третья равна нулю
Последнее редактирование модератором:
