Александр Бокарёв
1 ранг
- Регистрация
- 12 Ноя 2019
- Сообщения
- 30,262
- Реакции
- 15,356
- Баллы
- 395
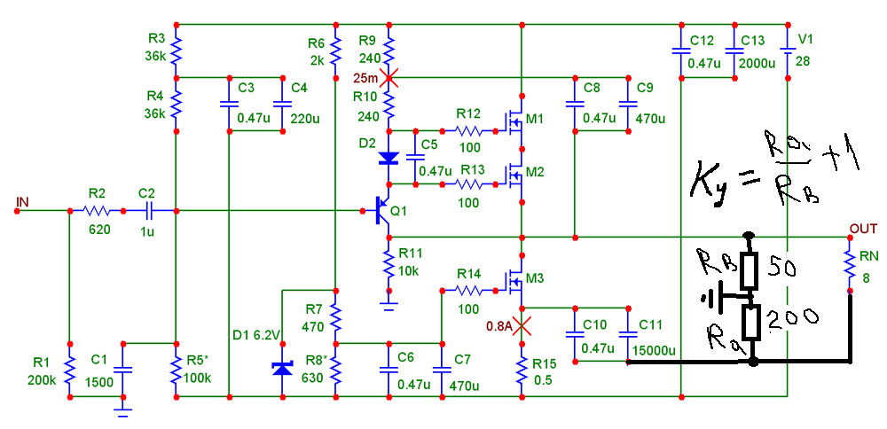
321-е гуляют от нагрева, в этом плане П605 составной как бы лучше.вот в этой схеме выходники при 4х токах покоя 150ма х4=600ма будут в А? и ток не уплывет? от нагрева
на полярность и проводимость не обращайте внимания,лень менять было
