юан8
1 ранг
- Регистрация
- 9 Мар 2024
- Сообщения
- 3,823
- Реакции
- 761
- Баллы
- 58
- Страна
- РФ
- Город
- Санкт-Петербург
- Имя
- Юрий
- Предупреждений
- 5
я слушал подобные усилки от наушникового выхода цапа ,там выход на 6120 примерно 4,,,5вольта,отличный звукЗвук отличный.
вот еще одна альтернатива Худу
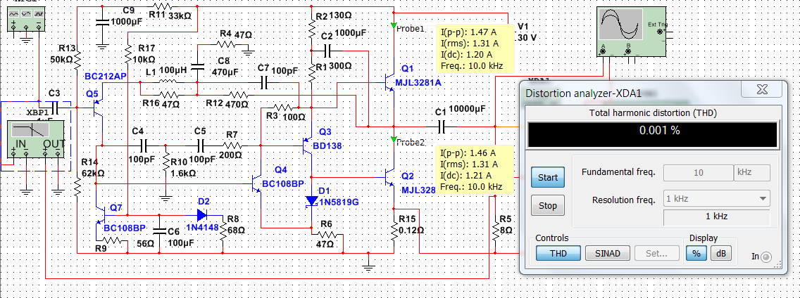
глубина ООС на 20кгц=90дб
искажения при 10в на 8ом =0,001% на 20кгц
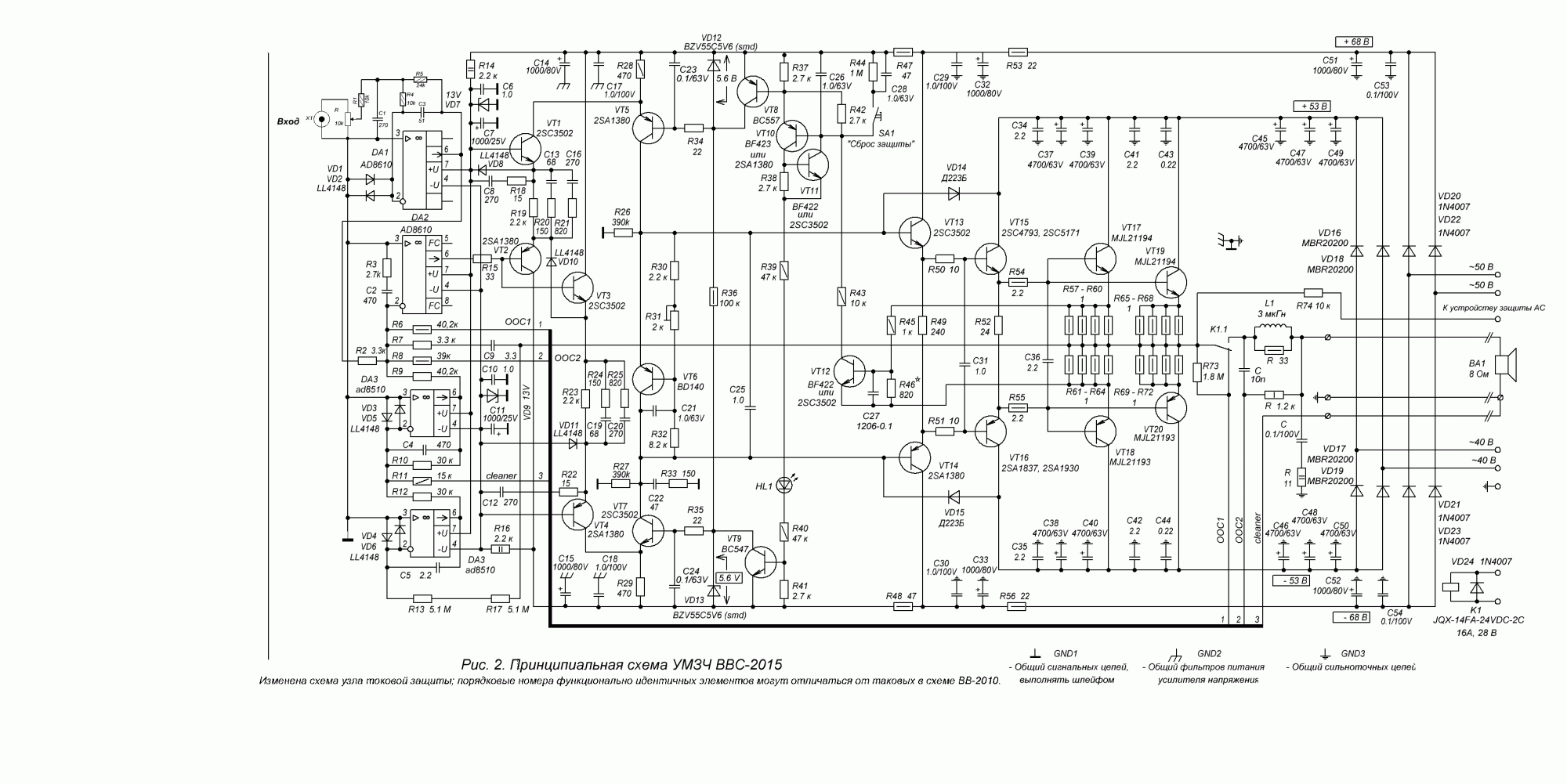
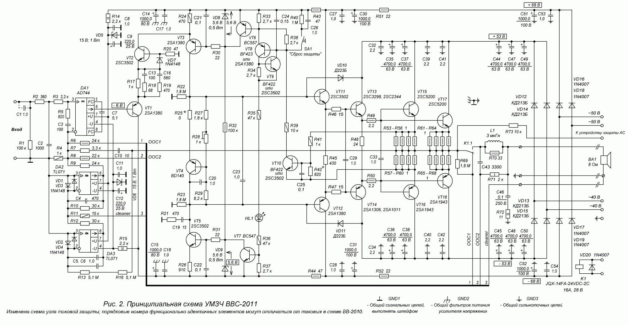
диод шоттки имеет тепловую связь с радиатором
выходные транзисторы кт863




