JLH - усилитель Джона Линсли-Худа (John Linsley-Hood)

  • Автор темы Автор темы LDS
  • Дата начала Дата начала

Оцените схему по 5-ти баллам

  • 1

  • 2

  • 3

  • 4

  • 5


Результаты будут видны только после голосования.
Обычно схему выкладывают, по ней беседуют. А пальцами в воздухе, - какой такой павлин-мавлин, токовый шунт, какой межбазовый резистор..... Странно все...
 
Снимок_2024_09_22_21_50_00_390.png
 
Эмиттерные резисторы конской величины этим все сказано и что там Худ пишет не имеет значения

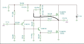
Нужна простая хорошая схема на 4ом нагрузку вот- ничего пересчитывать не надо 3107и 3102и вд140 кт863 работает как калаш,искажения меньше в 100раз чем у худа,тк петлевое выше на 40дб и полюс высокий
ЗЫ С8 не ставить это для отключения оос и показа полюса и усиления с разомкнутой оос!!!
Вместо него цепочка 47ом+470мкф
Просто сейчас ноута нет и исправить не могу с телефона
1728007684946.jpg

Чуть сложнее с ИТ,но петлевое еще выше на 6...10дб
Даже на 3ом нагрузку нет проблем,вых кондер под оос
1728009976731.jpg
 
Однажды Джон Линсли Худ задумал сделать свой усилитель на батарейках, чтобы слушать любимую музыку на природе. Но батарейки садились слишком быстро, автомобильный аккумулятор тоже не выход, иначе можно на природе и остаться. И тогда пришла идея перевести усилитель в другой режим, урезав ему паек. Все так живут, и он перетопчется, не барин. Сказано- сделано.
 
Для природы Д-класс на тра3116 самое оно и батареи живут и звук нормуль главное на динах не экономить,хорошие ширики с хорошей чуйкой и резонансом 75...80гц,чтобы хоть какой бас иметь при малом объеме,оформление ПИ ,да и добротность динов берите не выше0,5,лучше 0,4,но дорого,танг банды 3" хороши,с али аура но там лотерея по серединке,хотя эквалайзером программным правится
 
Я не собираюсь ни с кем спорить заранее зная, что каждый будет до седьмого пота доказывать свою правоту ( даже понимая, что он не прав ) так устроен человек. Меня удивляет упорная погоня на нулями после запятой ( кофэ. гармоник ). Хотя давно уже была статья, что 0,04% вполне достаточно что бы избавится от транзисторного звучания. А самое главное есть ли смысл достигать 0,0000 искажений, создавая схемы на 50 транзисторах, если искажения АС в среднем от 3 до 5%. И вообще как можно слушать усилитель на лампа с 1% искажений? А они очень часто звучат лучше навороченных транзисторных. По моему у Пронин была интересная статья о том, что качество звука зависит не только количества и величины гармоник, но и от их комбинаций. Наверное мы еще далеки от понимания от чего зависит правильный звук.

Вот что пишет сам Худ о усилителе АВ:
"
Переходная характеристика 10-ваттной конструкции класса A предложенный в
октябре 1969 года превосходит данную схему в диапазоне от 50 кГц до 2 МГц в условиях нагрузки с довольно низким емкостным реактивным сопротивлением. При более неблагоприятных условиях нагрузки нынешняя конструкция (1970г)
будет (технически) лучше. Однако самые тщательные сравнительные испытания на прослушивание, проведенные с участием
нескольких многострадальных друзей автора, не смогли выявить какой-либо слышимой разницы между этими двумя конструкциями,
которые почти наверняка превзойдут по характеристикам лучшие доступные клапанные и трансформаторные схемы. " (перевод машинный).
 
кофэ. гармоник
все просто. кофе гармоник это не главный параметр искажений. кофе гармоник у худа может быть очень хорошим, а вот интермодуляции могут быть в разы хуже, а они слышны куда лучше. И будут "грязные верха" , или ещё что нибудь такое.
 
Вот характеристики усилителя АВ :
Выходная мощность: 15 Вт при 15 Ом или 18 Вт при 8 Ом (20 Вт с измененными значениями компонентов выходной цепи).
Пропускная способность: 10 Гц-100 кГц +/- 0,5 дБ при выходе 2 В; 20 Гц-50 кГц +/- 1,0 дБ при максимальной выходной мощности.
Общее гармоническое искажение: 0,02% при 15 Вт / 15 Ом или 18 Вт / 8 Ом; менее 0,02% на всех уровнях мощности ниже максимальной
выходной мощности.
Интермодуляционные искажения: Менее 0,1% при 10 Вт (12,3 В на 15 Ом) и 70 Гц и при 1 В на 10 кГц.
Выходное сопротивление: 0,03 Ом (при 1 кГц).
Искажение передачи прямоугольной волны: Менее 0,2% при 10 кГц

Желательно ознакомиться со статьей автора, где он подробно описывает свой подход к построению данной схемы. И не забываем, что он использовал всего 5 транзисторов. А самое главное, что ему удалось избавиться от двух очень существенных минуса схемы 1969г. Это низкий КПД и очень большое тепловыделение, при этом сохранив качество звука на уровне усилителя класса А, да еще и увеличил выходную мощность.
 
Вот характеристики усилителя АВ :
Выходная мощность: 15 Вт при 15 Ом или 18 Вт при 8 Ом (20 Вт с измененными значениями компонентов выходной цепи).
Пропускная способность: 10 Гц-100 кГц +/- 0,5 дБ при выходе 2 В; 20 Гц-50 кГц +/- 1,0 дБ при максимальной выходной мощности.
Общее гармоническое искажение: 0,02% при 15 Вт / 15 Ом или 18 Вт / 8 Ом; менее 0,02% на всех уровнях мощности ниже максимальной
выходной мощности.
Интермодуляционные искажения: Менее 0,1% при 10 Вт (12,3 В на 15 Ом) и 70 Гц и при 1 В на 10 кГц.
Выходное сопротивление: 0,03 Ом (при 1 кГц).
Искажение передачи прямоугольной волны: Менее 0,2% при 10 кГц
судя по характеристикам- такое лучше не паять.
 
Желательно ознакомиться со статьей автора, где он подробно описывает свой подход к построению данной схемы. И не забываем, что он использовал всего 5 транзисторов. А самое главное, что ему удалось избавиться от двух очень существенных минуса схемы 1969г. Это низкий КПД и очень большое тепловыделение, при этом сохранив качество звука на уровне усилителя класса А, да еще и увеличил выходную мощность.
Статтю написано більш ніж пів сторічча тому. На час її написання, вона була актуальною. За ті більш як пів сторічча, що минули, і схемотехніка, і технології підсилювачедлязвукубудування розвивались. Тому, сьогодні ця стаття не викликає нічого окрім ностальгічного зітхання. Витрачати час на повторення цієї конструкції немає жодного раціонального приводу.
Хіба що, для загального розвитку або від нестримної любові до чистого мистецтва.
 
Но тогда почему до сих пор собирают схему 1969г. ? Да и к тому же нахваливают её ? Неужели сегодня нет более совершенных усилителей класса А?
 
Сьогодні її збирають лише піонери і придурки. З тих само міркувань, що і схему 1970 рку. Маркетинг велика сила :)
 
В схеме Худа выходной каскад до определенного момента работает в классе А а затем переходит в класс В. Большой плюс такого построения ВК в том, что при работе усилителя постоянно действует ООС которая значительно уменьшает искажения при переключении выходных транзисторов. если я не ошибаюсь КВОД 405 применил аналогичный выходной каскад.
Хорошо, а есть вариант схемы усилителя (класс АВ) не очень сложной и хорошо повторяемой кроме Шушурина 78г. ?
 
В схеме Худа выходной каскад до определенного момента работает в классе А а затем переходит в класс В.
Такі процеси проходять в будь-якій схемі підсилювача для звуку. Спочатку режим класу А, потім АВ, потім В, потім С.
Ви маєте про це трохи хибну уяву. Пропоную почитати який-небудь підручник зі схемотехніки підсилювачів для вишу з профільної спеціальності. Краще іноземний, в радянських зазвичай написана маячня. Хоч того ж Пауля Шкрітека. Переклад має вдосталь редакторського браку, але тему про класи підсилення подано вірно і доходить до будь кого, хто читати навчився раніше, ніж писати.
Большой плюс такого построения ВК в том, что при работе усилителя постоянно действует ООС которая значительно уменьшает искажения при переключении выходных транзисторов. если я не ошибаюсь КВОД 405 применил аналогичный выходной каскад.
Помиляєтесь.
 
Я не собираюсь ни с кем спорить заранее зная, что каждый будет до седьмого пота доказывать свою правоту ( даже понимая, что он не прав ) так устроен человек. Меня удивляет упорная погоня на нулями после запятой ( кофэ. гармоник ). Хотя давно уже была статья, что 0,04% вполне достаточно что бы избавится от транзисторного звучания. А самое главное есть ли смысл достигать 0,0000 искажений, создавая схемы на 50 транзисторах, если искажения АС в среднем от 3 до 5%. И вообще как можно слушать усилитель на лампа с 1% искажений? А они очень часто звучат лучше навороченных транзисторных. По моему у Пронин была интересная статья о том, что качество звука зависит не только количества и величины гармоник, но и от их комбинаций. Наверное мы еще далеки от понимания от чего зависит правильный звук.

Вот что пишет сам Худ о усилителе АВ:
"
Переходная характеристика 10-ваттной конструкции класса A предложенный в
октябре 1969 года превосходит данную схему в диапазоне от 50 кГц до 2 МГц в условиях нагрузки с довольно низким емкостным реактивным сопротивлением. При более неблагоприятных условиях нагрузки нынешняя конструкция (1970г)
будет (технически) лучше. Однако самые тщательные сравнительные испытания на прослушивание, проведенные с участием
нескольких многострадальных друзей автора, не смогли выявить какой-либо слышимой разницы между этими двумя конструкциями,https://ldsound.club/threads/usilitelju-byt.717/
которые почти наверняка превзойдут по характеристикам лучшие доступные клапанные и трансформаторные схемы. " (перевод машинный).
Погуглите статью Линна Олссона и Мэтью Камна "Голос машины" , там для вас и таких как вы много полезного.
 
Но тогда почему до сих пор собирают схему 1969г. ? Да и к тому же нахваливают её ? Неужели сегодня нет более совершенных усилителей класса А?
конечно есть. просто они никому не нужны. что худ , что вообще. в классе А - телефонники хороши. А для колонок надо АБ.
 
На одной паре выходников Худ-1970 расчитан на 8-16 ом нагрузки без провалов импеданса.
 
Комповский кулер 478 сокет копеечный на 65вт расчитан,чего так бояться А-класса?30в 2а без проблем,сделать термоконтакт на 100град чтобы на 12в вентиль переходил с 5в и нет проблем,а на 5в его не слышно
Лампы больше жрут,там накал еще добавляется,с АКлассом импульсный бп прекрасно работает тк нагрузка постоянная...и все компактно выходит
 
Но тогда почему до сих пор собирают схему 1969г. ? Да и к тому же нахваливают её ? Неужели сегодня нет более совершенных усилителей класса А?
Я думаю, это форумы реинкарнировали Худа, потому что, сколько я не занимаюсь усилками, про "величие" и "популярность" Худа узнал только года четыре назад, впрочем как и саму схему.
А пока не было форумов, никто про этого Худа не знал ни ведал, все собирали из журналов и книг, и там Худ был задвинут в темный и дальний угол, а популярными были в основном схемы, предтечи нынешних сверхлинейников ( ОУ + транзисторы)
Это не значит что я презираю схему Худа, нет, не презираю, просто не собирал и как то и нет желания, слишком она простая, а мой опыт говорит что простые схемы если и работают неплохо, то в узком диапазоне.
 
Я думаю, это форумы реинкарнировали Худа, потому что, сколько я не занимаюсь усилками, про "величие" и "популярность" Худа узнал только года четыре назад, впрочем как и саму схему.
А пока не было форумов, никто про этого Худа не знал ни ведал, все собирали из журналов и книг, и там Худ был задвинут в темный и дальний угол, а популярными были в основном схемы, предтечи нынешних сверхлинейников ( ОУ + транзисторы)
Это не значит что я презираю схему Худа, нет, не презираю, просто не собирал и как то и нет желания, слишком она простая, а мой опыт говорит что простые схемы если и работают неплохо, то в узком диапазоне.
Во время визита к Михаилу -Плотнику его друг привез послушать свой УНЧ по схеме Худа на каких-то современных аналогах Моторолы 2N3055, собрано капитально,основательно. Звук откровенно порадовал, не придраться, богатый, легкий, музыкальный. При всем моем недоверии к кремниевым транзисторным схемам тут все было на высоте.
 
Во время визита к Михаилу -Плотнику его друг привез послушать свой УНЧ по схеме Худа на каких-то современных аналогах Моторолы 2N3055, собрано капитально,основательно. Звук откровенно порадовал, не придраться, богатый, легкий, музыкальный. При всем моем недоверии к кремниевым транзисторным схемам тут все было на высоте.
Ну конечно Худ может звучать, просто требует более кропотливой и тонкой настройки и более высокого качества компонентов.
Сложные схемы наверное звучат не лучше, просто их проще вывести на рабочий диапазон и к тому же, расширить его, как раз из - за сложности схемы, где транзисторы помогают друг другу бороться с недостатками одиночного транзистора и простого каскада.
 
У схемы Худа кроме скорости еще и спектр красиво однотактный , быстро и правильно спадающий, что не может не сказаться на звучании.Другое его достоинство-устранен серьезный недостаток кремния- искажения ступенька.
Слабые места в схеме есть, но можно поработать с ними, без фанатизма, результат будет.
Это в основном драйверный транзистор и его обвеска, в этом плане много полезных советов дал уважаемый IDDQD .
 
Выделю как нибудь для него макет, соберу послушать
Оригинальный не стоит,собери на 5ти транзисторах,с двухполюсной коррекцией,что я выкладывал,оригинальный дохлый и плохая термостабильность
 
Комповский кулер 478 сокет копеечный на 65вт расчитан,чего так бояться А-класса?30в 2а без проблем,сделать термоконтакт на 100град чтобы на 12в вентиль переходил с 5в и нет проблем,а на 5в его не слышно
Лампы больше жрут,там накал еще добавляется,с АКлассом импульсный бп прекрасно работает тк нагрузка постоянная...и все компактно выходит
Можно и два кулера поставить это облегчит работу выходного каскада, но количество выделяемого тепла не уменьшит, а это одна из проблем класса А.
 
Можно и два кулера поставить это облегчит работу выходного каскада, но количество выделяемого тепла не уменьшит, а это одна из проблем класса А.
А можно собрать ТТ аналогичный по мощности, и никаких кулеров не понадобится. С током покоя 10мА- чего там охлаждать?()
1728113222167.png
 
Александр, очень заинтересовала ваша схема: Худ на латералах, к тому же есть все комплектующие, но нашел три схемы с небольшими изменениями. Подскажите какая самая оптимальная , нагрузка у меня 8ом. Спасибо.
 

Вложения

  • Снимок_2021_05_20_19_44_58_596.png
    Снимок_2021_05_20_19_44_58_596.png
    109.7 KB · Просмотры: 139
  • Снимок_2024_09_14_16_20_07_779.png
    Снимок_2024_09_14_16_20_07_779.png
    578.2 KB · Просмотры: 145
  • index.png
    index.png
    136.2 KB · Просмотры: 153
Да там нет большой разницы
Совет-резистор в коллекторе первого каскада уменьшить до 360ом и прицепить нижним концом не к земле,а к эмиттеру второго каскада,получите динамическую нагрузку первого каскада и рост петлевого усиления
 
т
Александр, очень заинтересовала ваша схема: Худ на латералах, к тому же есть все комплектующие, но нашел три схемы с небольшими изменениями. Подскажите какая самая оптимальная , нагрузка у меня 8ом. Спасибо.
С надписью index проба, остальные рабочие. маломощные транзисторы нужны с приличным усилением.
 
т

С надписью index проба, остальные рабочие. маломощные транзисторы нужны с приличным усилением.
Вопрос по этим схемам, 68 Ом в затворах не мало, у меня в чистом повторителе на 1058 при 100 Ом был возбуд, при 200 Ом и более пропадал
 

Статистика форума

Темы
3,306
Сообщения
263,405
Пользователи
2,548
Новый пользователь
Александр Н.
Назад
Сверху Снизу