JLH - усилитель Джона Линсли-Худа (John Linsley-Hood)

  • Автор темы Автор темы LDS
  • Дата начала Дата начала

Оцените схему по 5-ти баллам

  • 1

  • 2

  • 3

  • 4

  • 5


Результаты будут видны только после голосования.
Те же впечатления от недавнего замера спектров Худа в А режиме.Неплохой изначально,спектр заметно лучшеет с увеличением тока покоя с 800 до 1000ма.Так что волшебный Худ режима AB можно оставить любителям надругаться над звуком.

Как некий вариант,допускаю питание JLH повышенным напряжением питания при уменьшенном токе покоя для работы на высокоомную нагрузку.Тогда и режим А никуда не денется.
 
На нагрузке 4 Ома очень рано наступает ограничение
эта схема на 4 ома вообще вряд ли способна работать. на 16 надо мерить, ВК слабый, да ещё и оос не охвачен
 
Батько John Laurence в 1970 році вирощував свою квіточку для роботи на навантаження в 15 Ом. 8 Ом як критичний мінімум. І про це він чесно пише в статті, на яку з розумним виглядом на обличчах посилаються місцеві розумники. Але всі вони письменники, не читачі, тому не зважайте на їх висери, вони не варті витраченого часу.
Як не варто вимагати від цієї бідолашної схеми працювати на 4 Оми в навантаженя. Для того існують в 2025 році безліч більш відповідних схем інших авторів.
 
Последнее редактирование:
спектр ужасный с большими коммутационными искажениями
Вы бы еще побольше эмиттерные резисторы втулили
В этой схеме выбросить эмиттерные резисторы,поставить Ub-e сплиттер и сделать двухполюсную коррекцию,добавить тока Q3 и будет звучать
 
До-Худа (отечественные разработки) : https://patents.su/3-1411918-usilitel-moshhnosti-vysokojj-chastoty.html
На нагрузке 4 Ома очень рано наступает ограничение
Рассчитывался на 15(8) ом - EF1
Схема 1970 г. непопулярная и редко цитируемая (в отличие от 1969)))
1411918-usilitel-moshhnosti-vysokojj-chastoty-1.png
 
А также кое-что из далеких 1980-х, простые усилители класса А автора Y.Miloslavskij.
 

Вложения

еще один "умник"
По эскизам Бокарева набрал модель Худа. Прекрасно работает до 500 кГц и выше на нагрузку до 2-х Ом
Может и у тебя витамир, есть какие идеи (из почти 2-х тысяч постов), так ты не стесняйся, мне нетрудно набрать модель и проверить
Не тот Худ-у вас мод1969, а есть АВ 15-20 вт 1970 с мощным повторителем и комплементарной двойкой.
 
набрал модель, вот некоторые тесты
Схема криво нарисована, надо примерно так:
Ток покоя 200 мА. Коммутационные искажения едва просматриваются, остальные тоже ниже плинтуса. Нормальная простая схема...
 

Вложения

  • Anti-JLH2_коммутац.png
    Anti-JLH2_коммутац.png
    50.5 KB · Просмотры: 116
  • Anti-JLH2_искажения.png
    Anti-JLH2_искажения.png
    34.7 KB · Просмотры: 110
  • Anti-JLH2_интермоды.png
    Anti-JLH2_интермоды.png
    29.9 KB · Просмотры: 97
Последнее редактирование:

Вложения

  • JLH-70.png
    JLH-70.png
    205.2 KB · Просмотры: 97
а что за нагрузка такая сложная?
А это вот А. Петров придумал - мерить коммутационные искажения. Два генератора 100 Гц и 50к Гц - и в момент перехода синусоиды через 0 видны коммутационные выбросы через специальный RC фильтр. При токе покоя 160 мА и нагрузке 4 Ом выбросы значительно превышают уровень шумов.
 

Вложения

  • Anti-JLH2_коммутац.png
    Anti-JLH2_коммутац.png
    50.5 KB · Просмотры: 89
  • Anti-JLH2_коммутац_4ом.png
    Anti-JLH2_коммутац_4ом.png
    20.5 KB · Просмотры: 72
Последнее редактирование:
А это вот А. Петров придумал - мерить коммутационные искажения. Два генератора 100 Гц и 50к Гц - и в момент перехода синусоиды через 0 видны коммутационные выбросы через специальный RC фильтр. При токе покоя 160 мА и нагрузке 4 Ом выбросы значительно превышают уровень шумов.
Это конечно хорошо. Ты глянь спектр этих "искажений". Так то оно конечно опастно выглядит. Только ихний спектр сдвинут далеко в ультразвук.
Смотри, ТТ с током покоя 4.5мА.
1742742814647.png
Узясь . Коммутациооныеееее искожения пепец!!!)))
Смотрим спектр, выходы неправильно отмечены ну да пофиг. Там где аут- выход гирлянды соответствует твоему Vdiff
1742742912461.png
выход усилка.
1742742967370.png
 
Последнее редактирование модератором:
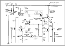
Сделал собственный перевод из книги John Linsley Hood "Valve and Transistor Audio Amplifiers" - 2006.
Файл по размеру не разрешен, максимально сжал, описание продублирую здесь.

Вариант, который был открыт для разработчика схемы, даже при отсутствии удовлетворительных силовых транзисторов PNP, заключался в работе усилителя в классе A, и эта возможность, как показано на рисунке, могла быть реализована с использованием только выходных устройств с полярностью NPN. Поскольку это не схема push-pull, кроссоверные искажения не возникают и поскольку это не система push-pull, доступная выходная мощность ограничена, как и в любой другой однотактной схеме.
Как и в любой другой однотактной схеме, выбором рабочего тока выходного каскада, а он, в свою очередь, ограничен допустимым значением, и допустимым тепловым рассеянием выходных транзисторов.
Достаточно эффективными акустическими системами, основная часть нормального прослушивания будет происходить при уровнях выходной мощности, не превышающих одного-двух ватт, а возможная выходная мощность такой системы класса А будет вполне достаточной.
Я спроектировал и построил этот усилитель для собственного использования, как и все мои аудиосхемы и предложил его для публикации только потому, что использование выходных транзисторов в классе А стало в то время предметом актуального интереса, главным образом потому, что коммерческий усилитель, использующий этот принцип, изготовленный компанией J.E. Sugden Ltd. получил очень благоприятные отзывы в Hi-Fi прессе, которая приветствовала его свободу от транзисторного звука.
Структура схемы, показанной на рисунке, очень проста: Q 1 работает как усилительный каскад с заземленным эмиттером, а Q2 - как активная коллекторная нагрузка усилительного каскада с заземленным эмиттером, а Q2 - активная коллекторная нагрузка, управляемая в фазе противоположно Q 1 с помощью Q3. Коэффициент усиления усилителя в петле увеличивается за счет бутстрапинга резистора нагрузки для Q3 на C1. Поскольку частота переходов выходных транзисторов порядка 4 МГц, в то время как частоты переходов Q3 и Q4 находятся в диапазоне 400 МГц, схема имеет встроенную доминирующую задержку в характеристиках контурного NFB. Этот гарантирует, что коэффициент усиления контура упадет ниже единицы до того, как фазовый угол контура достигнет 180 градусов. Поэтому нет необходимости в дополнительных сетях ВЧ-компенсации для обеспечения полной стабильности контура, даже при использовании реактивной нагрузки.
 

Вложения

Поэтому на выходе сверху можно использовать медленный транзистор.
Если использовать Фет или дарлингтоны,
возвращаемся к Армстронгу-521 в АВ с коммутационными искажениями:(
 
Последнее редактирование:
Поэтому на выходе сверху можно использовать медленный транзистор.
Если использовать Фет или дарлингтоны,
возвращаемся к Армстронгу-521 в АВ с коммутационными искажениями:(
это к чему относится? 1969?там их в принципе нет или 1970?
 
Узясь . Коммутациооныеееее искожения пепец!!!)))
Смотрим спектр, выходы неправильно отмечены ну да пофиг.smile_1
И так - инвертирующий сверхлинейник, на выходе 2 пары, ток покоя каждой - 170 мА. Смотрим на вход - как видно всё говнище происходит в момент прохождения 0. Т.е. вот эти вот выбросы и есть следствие вкл/выкл. транзисторов, разностное 10 мкВ. Это на одной частоте 20 Кгц, а на музыке представляешь количество этого говнища, которое нужно отработать ООС? Загоняем ВК в класс А - разностное падает до 2 мкВ, соответственно и искажения снижаются...
 

Вложения

  • Коммутационные_искажения.png
    Коммутационные_искажения.png
    26.1 KB · Просмотры: 69
И так - инвертирующий сверхлинейник, на выходе 2 пары, ток покоя каждой - 170 мА. Смотрим на вход - как видно всё говнище происходит в момент прохождения 0. Т.е. вот эти вот выбросы и есть следствие вкл/выкл. транзисторов, разностное 10 мкВ. Это на одной частоте 20 Кгц, а на музыке представляешь количество этого говнища, которое нужно отработать ООС? Загоняем ВК в класс А - разностное падает до 2 мкВ, соответственно и искажения снижаются...
Итак. Инвертирующий сверхлинейник под названием Титан.
1742751700548.png
Искажения даже симулятором ловятся с трудом, Блекман в помощь. Ток покоя примерно такой же- 130мА, две пары. И шо ты тут уменьшить сможешь переведя его в класс А? Нишо. Пустой расход энергии.
Подцепил кондёр в точку для удобства, а то непонятно сколько там микровольт:
1742751878016.png

И опять ты меня не понял. Спектр вот этих комм искажений сдвинут глубоко в ультра и гипер звук, там где оос слабеет. И да, ей всё равно на форму сигнала, она не сортирует. Вопрос только в частоте. Но на 1МГц у нас вряд ли что можно услышать.
 
Загоняем ВК в класс А

(разностное для компенсации коммутационных искажений - 0,1 мкВ)
1.png

Уточняю: заварка - количество каскадов ВК.

Добавил сахарку́, вот такой разностный сигнал: (желтые - токи ВК)
3.png

А такой спектр:
2.png


"Коммутационные искажения" куда-то делись - выше 5-й гармоники ничего не видать, да и та - минус 185 дБ.
 
Последнее редактирование модератором:
Добавил сахарку́, вот такой разностный сигнал: (желтые - токи ВК)
Посмотреть вложение 128966

А такой спектр:
Посмотреть вложение 128967


"Коммутационные искажения" куда-то делись - выше 5-й гармоники ничего не видать, да и та - минус 185 дБ.
Алексей1, покажи схему модели с которой снимались характеристики, тогда можно о чем то говорить. А так, любой кто знаком с симулятором может запросто показывать подобные фокусы
 
и они разные, кстати. Так что никаких фокусов в стимуляторе, только честные транзисторы.
1742798194970.png
 
Опять - "полка."
Нет на этом графике никаких "полок", это граница достоверности вычислений.
Шумы элементов схемы не учитывается, общие шумы схемы не вычисляются.
Иначе бы все искажения оказались глубоко под уровнем шумов. (примерно на 40 дБ под шумом)
 

Статистика форума

Темы
3,306
Сообщения
263,414
Пользователи
2,548
Новый пользователь
Александр Н.
Назад
Сверху Снизу