JLH - усилитель Джона Линсли-Худа (John Linsley-Hood)

  • Автор темы Автор темы LDS
  • Дата начала Дата начала

Оцените схему по 5-ти баллам

  • 1

  • 2

  • 3

  • 4

  • 5


Результаты будут видны только после голосования.
Хіба що, з метою навчання. Як перший практичний досвід рукосуя. Але, не називав би її невіглаством. Класиків підсилювачедлязвукубудування потрібно знати ;)
Я только набираю опьіт
А мой Худ на картонке звучит приятно с Sansui SP-5500X
 
смотреть надо интермоды после барабанной перепонки или хотя бы микрофоном, и врядли разница будет заметна(именно картинка интермодов),у Худа достаточно высокое качество при простоте
и все эти симуляторные картинки лишь реклама ,а качество не одними интермодами измеряется,это лишь один из критериев хорошего звука но он не единственный
 
еще давно Семынин об этом писал и даже советовал применять источники без глубокой общей оос,портящей звук
я лично сам наблюдал ,что простые повторители в качестве ушника звучат намного лучше сложных на основе оперов и глубокой оос с нулями
Да звук у них чистый,но какойто ватный ,безжизненый это как для аналогии на пальцах простой и с 3д эффектом сравнивать ,нет объема, как то так
меня с детства удивлял звук лампы,там совсем другая "глубина" ,объем,которых нет у транзисторных усилителей,с намного меньшими искажениями
все верно. Известно что 2-я гармоника вплоть до 5 % не слышна. И о ужас какие она выдает интермоды которыми пугает неуловская команда. Если бы ООС решала все, тот же Шушурин (Lamm) не отказался бы от нее. Синусоидальный сигнал как тестовый - это как прямая дорога для гоночной машины (по выражению Като из SOULNote). Стоит создать извилистую трассу и тут все становится на свои места, многие машины просто не могут справляться с поворотами. Так и здесь, реальный музыкальный сигнал скорее импульсный (с поворотами трассы по Като), с мелкими деталями передающими тембр, создающими живое звучание. На хреновой акустике (как у Неуло) все будет звучать одинаково.
ГлубокоОСник это как аппарат для дистиллированной воды - что ни залей на выходе чистая вода без запаха и вкуса (Нельсон Пасс). Только особо тупым это никак не доходит. Сколько нервов стоило Грэму Мэйнарду растолковывать почему тот же JLH-69 грамотно изготовленный и отлаженный заткнет за пояс большинство глубокоОСников. Можно подумать ради бахвальства Коржевский создал Нирвану с полосой пропускания 700 кГц на реальной нагрузке.
 
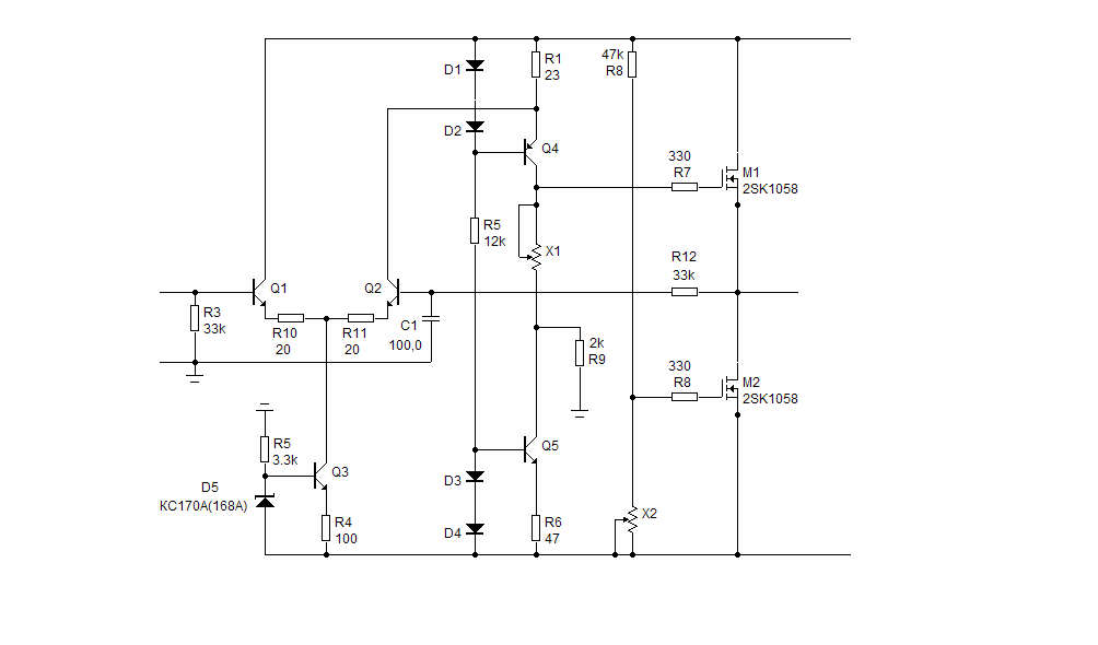
В библиотеке МС-12 есть схема JLH-69
Вьісаживается 240 Вт ради 10 Вт
Может все-таки он (смьісл) есть?
Посмотреть вложение 129047
С таким КПД как у JLH выжимать "ВАТы" путем задира напряжения питания или применять низкоомную нагрузку - тупиковый путь, поедание кактуса. Но это все рассуждения труса, настоящие пацаны не боятся такой ерунды, как токи и нагрев. Поэтому смело уперед и с пестней.
 
С таким КПД как у JLH выжимать "ВАТы" путем задира напряжения питания или применять низкоомную нагрузку - тупиковый путь, поедание кактуса.
для увеличения мощности нужно увеличивать число каскадов усиления тока-выше пупа не прыгнешь
но имхо лучше вложиться в эффективную акустику,там кроме громкости и микродинамика лучше,а тяжелые картонные диффузоры конечно можно раскачать ваттами но микродинамики не будет
 
В мемуарах Джона Керла (John Curl) можно встретить высказывания по поводу соревнования между безОСниками и ОСниками. Он же разрабатывал усилители с относительно неглубокой ООС. Особое внимание уделял линеарезации каскадов еще до охвата ОС и высокой скорости нарастания выходного напряжения (не менее 100 В/мкс, получилось 500 — еще лучше).

Соревнования на выставках неизбежны. Он признал что чаще победителями выходили безОСные усилители Чарлеса Хансена и Нельсона Пасса.

Предельно простой способ выводить усилители на чистую воду предложил Грэм Мэйнард (Graham Maynard), достаточно измерить спектр первого периода и спектр в установившемся режиме. Если на первом периоде нет существенного приращения высших гармоник (при коротком спектре), то усилитель и звучать будет хорошо. А если у него на первом периоде прет частокол высших гармоник, то от такого усилителя нечего ждать и звука.

На форуме теоретики вроде тутошних неулоподобных высмеивали Грэма, один только Джон Керл подбадривал: «правильной дорогой идешь!».

попробуйте R5 снизить до 2к и к эмиттеру Q2 прицепить а не к земле,при этом делитель оос сделать 470\56ом будет еще лучше
вы правы, петлевое вырастает еще на 10 дБ (до 40 дБ) при этом сохраняя высокий первый полюс. ГВЗ снижается до ничтожно малой величины. (почти по Кириллу Хамеру)
 

Вложения

  • JLH-69_юан8_20kHz-spectr.png
    JLH-69_юан8_20kHz-spectr.png
    79.2 KB · Просмотры: 90
  • JLH-69_юан8_20kHz-spectr_FCD.png
    JLH-69_юан8_20kHz-spectr_FCD.png
    80.5 KB · Просмотры: 79
Последнее редактирование:
Во на вентилятор
 

Вложения

  • корзинин-1.png
    корзинин-1.png
    14.6 KB · Просмотры: 125
Не ПараФинн. симметричный а здесь как раз класс А
 

Вложения

  • LES # 9 схема.PNG
    LES # 9 схема.PNG
    93.7 KB · Просмотры: 99
для увеличения мощности нужно увеличивать число каскадов усиления тока-выше пупа не прыгнешь
но имхо лучше вложиться в эффективную акустику,там кроме громкости и микродинамика лучше,а тяжелые картонные диффузоры конечно можно раскачать ваттами но микродинамики не будет.
В 20 л ЗЯ чувствительность при F3 55 Гц будет 85,5 дБ/Вт/м. Т.е. с JLH никакого толку. Если только в качестве наушников использовать.
 
В 20 л ЗЯ чувствительность при F3 55 Гц будет 85,5 дБ/Вт/м. Т.е. с JLH никакого толку. Если только в качестве наушников использовать.
с чего ты взял 85,5?там саб на нч поможет,а на сч 90дб вполне нормально для 10вт усилителя
я похожие дины через вот это слушал и орет мама не горюй 1вт на канал достаточно,так что Худа с головой хватит

саб на 10гд30Е в 35л ЗЯ самое то за копейки
 
Последнее редактирование:
с чего ты взял 85,5?там саб на нч поможет,а на сч 90дб вполне нормально для 10вт усилителя

Я ничего нигде не взял. Это JBL Speaker Shop так считает и LSP CAD. Да и Clio Pocket то же самое показывает.
 
Германиевый сверхлинейник. Параметры измеренны на Audio Precision System One. При выходной мощности 4 Вт на 8 Ом. Ток покоя 20 мА. Качественные показатели ограничены двумя факторами - сплавными транзисторами во входном каскаде и сладкой парочкой ГТ402 ГТ404. При замене транзисторов входного каскада на КТ3102 и сладкой парочки на КТ830 КТ831 искажения падают еще на порядок.
Напряжение питания +-18 Вт. Мощность 10 Вт на 8 Ом. При снижении мощности искажения падают. При мощности менее 1 Вт продукты искажения уходят под шум. При использовании кремниевых транзисторов продукты искажений ниже уровня шума.
Петров, еще вопросы имеются?
 

Вложения

  • US901.jpg
    US901.jpg
    185.1 KB · Просмотры: 121
  • US901g.jpg
    US901g.jpg
    218.6 KB · Просмотры: 111
Последнее редактирование:
для увеличения мощности нужно увеличивать число каскадов усиления тока-выше пупа не прыгнешь
І відмовлятись від JLH, як схемотипу, взагалі категорично і невідворотно.
JLH схемотип для прикроватної бубнітоли. Не варто вичавлювати з нього два-три номінали за потужністю. Не для того батько квіточку ростив. Сьогодні вдосталь більш відповідних схемотипів.
Мод, предложенный Г.Мэйнардом...
А це ще одне підтвердження тези про те, що кожен освічений схемотехнік в усі часи намагався створити якомога більш лінійний підсилювач. Незважаючи на те, що пєтров записав його собі в товариші.
 
Реакция пассивного двухполосного кроссовера на бурст. Нагрузка кроссовера резисторы, без учета реактивностей динамических головок. Очень страаааааашные искажения первого и последнего периода.
Красный - сигнал на входе
Зеленый выход ВЧ
Синий выход НЧ.
Выводы делайте сами.
 

Вложения

  • BURST.PNG
    BURST.PNG
    270.2 KB · Просмотры: 73
думаю что грамотно разработанный ламповый усилитель (как у Макарова, у которого полоса драйвера 1,8 МГц) и выходные трансформаторы как сварочные аппараты ничего плохого не сделает. Еще Лихницкий, когда пытался найти неизвестный "ингредиент" отвечающий за качество звука отмечал что на первых порах транзисторные усилители хорошо звучали. Напомню, это были простейшие усилители, преимущественно однокаскадые с параллельной ОС или с ТОС типа JLH-69. Недавно набрал модель винтажного усилителя Ampzilla, одного из первых транзисторных усилителей. Даже упрощенная модель выдала прекрасные параметры по всем показателям (в том числе и по бурстам). Что касается германия, то не забуду как мои дети будучи один в 5, второй в 6-м классе собрали стерео усилитель на основе публикации в Радио 1970-02. Послушав его в работе они так и назвали его "Clear". Моя помощь заключалась в подборе транзисторов по коэффициентам усиления, остальное сделали сами, в том числе и корпус. На колоночки Салтыкова 1977-11 очень даже не плохо звучали. Как то напомнил о первых усилителях одному из радиолюбителей, тот собрал один из них, поразился сам качеству звука, и поехал с ним в аудиосалон и уделал там все лучшие образцы (разумеется глубокоОСники).
Как выразился в мемуарах Джон Керл, если бы ООС решала все то японцы еще в конце 70-х закрыли бы этот вопрос. Но нет, поэтому многие фирмы и стали делать разработки без ООС или без глобальной ОС.
Насчет реактивностей (в частности индуктивность на выходе) негативно отзывался и Грэм Мэйнард, указывая что это зло для усилителей, для качества звука. Но большинство глубокоОСников без нее неработоспособны.
 
Последнее редактирование:
к теме (см. заголовок ветки) это имеет отношение? А так это просто шум (ни схемы, ни параметров).
привел бы схему, можно было бы что то обсудить :)
А что обсуждать то? Обычный двухкаскадный усилитель с трехполюсной коррекцией.
 
А что обсуждать то? Обычный двухкаскадный усилитель с трехполюсной коррекцией.
как видишь, JLH-69 и в индуктивности на выходе не нуждается. А трехполюсная коррекция (как и двухполюсная) меня напрягают потому как с такими коррекциями я еще ничего хорошего не видел. Параметры в установившемся режиме можно получить, но качество звука чаще всего страдает...
Варианты описывают писатели типа Дугласа Селфа, Боба Корделла, но почему то к применению не рекомендуют и последние разработки делают с однополюсной коррекцией.
 
как видишь, JLH-69 и в индуктивности на выходе не нуждается. А трехполюсная коррекция (как и двухполюсная) меня напрягают потому как с такими коррекциями я еще ничего хорошего не видел. Параметры в установившемся режиме можно получить, но качество звука чаще всего страдает...
Варианты описывают писатели типа Дугласа Селфа, Боба Корделла, но почему то к применению не рекомендуют и последние разработки делают с однополюсной коррекцией.
А у меня другие сведения. Для примера Электровойс CP1800, после доработки с исходной однополюсной коррекции на трехполюсную было сразу отмечено превосходство в качестве звучания усилителя с трехполюсной коррекцией при слепом тесте. И это усилитель с низким петлевым усилением.
burst2.PNG
Реакция на бурст СР1800 с трехполюсной коррекцией. Зеленый вход. Синий выход. Частота 2 кГц.

Бурст 20 кГц.
Зеленый вход.
Красный вход после входного фильтра.
Синий выход.
burst3.PNG
 
Последнее редактирование модератором:
Прямоугольник 1 кГц.Тоже в мегагерцы улетает.Так называемая проблема бурстов перегрета.

Спектр 1кГц прямоугольник.png

Почему прямоугольник на входе умзч нормально,а бурст аномально?Спектры одинаковые.
 
Почему прямоугольник на входе умзч нормально,а бурст аномально?Спектры одинаковые.
Тождественность спектро́в должна по теории приводить к тождественности порождаемых (эти спектра́) сигналов во временно́й плоскости.
 
Почему прямоугольник на входе умзч нормально,а бурст аномально?Спектры одинаковые.
У любого усилителя на входе предусмотрен фильтр ограничивающий полосу и скорость нарастания входного сигнала. Который и приводит изменению формы фронтов импульса и деформации начала и окончания бурста.
 
Последнее редактирование:
У любого усилителя на входе предусмотрен фильтр ограничивающий полосу и скорость нарастания входного сигнала.
Надо "германцам" предложить сделать тот входной фильтр адаптивным – от уровня сигнала завязать граничную полосу его
 
Почему прямоугольник на входе умзч нормально,а бурст аномально?Спектры одинаковые.
спектр меандра никто не смотрит , смотрят завал фронтов и выбросы там и сям. в плане замены меандра бурст неудобен ибо на нём ничерта не видно и не каждый генератор его сможет выдать.
 
Никто не хочет понимать самородка, который учит перемешивать зеленое и соленое.
можно подумать ты ешь салаты без соли, надеюсь перемешивать учить не пришлось

внимательно читай интервью Трусова. Он пишет что спад ФЧХ в его ВК начинается с 11-12 МГц. Известно что ФЧХ начинает падать на порядок по частоте раньше. Значит полоса должна быть не менее 100 МГц (а не 50 кГц как в неуловских усилителях).
 

Вложения

А чтоб было ещё виднее, вот замеры дьяблы второй. Первая картинка ВК без оос, вторая искажения всего усилителя:
1743054370352.jpegИМД_ОБЩ.jpg
ну и , что тут перераспределилось?
 

Статистика форума

Темы
3,306
Сообщения
263,425
Пользователи
2,548
Новый пользователь
Александр Н.
Назад
Сверху Снизу