JLH - усилитель Джона Линсли-Худа (John Linsley-Hood)

  • Автор темы Автор темы LDS
  • Дата начала Дата начала

Оцените схему по 5-ти баллам

  • 1

  • 2

  • 3

  • 4

  • 5


Результаты будут видны только после голосования.
Здравствуйте Александр, нашел на алике готовый выходные стоят санкены А1216 в корпусе мт200 нормальные по звуку и по парамерам?
вы думаете что поставив в говносхему "лучшие транзисторы" она внезапно станет лучше? smile_1
пустая трата времени. помои - помоями и останутся, какие крутые транзисторы на выход не воткни.
 
вот такой инверт простенький сделайте
 

Вложения

  • простой инверт дифф А класс с катуш биполяр.jpg
    простой инверт дифф А класс с катуш биполяр.jpg
    119.5 KB · Просмотры: 90
Здравствуйте Александр, нашел на алике готовый выходные стоят санкены А1216 в корпусе мт200 нормальные по звуку и по парамерам?

Нормальные, если не подделка. Мне попадались поддельные, давно, правда. Мощность в обозначенных границах ОБР не держали (на радиаторе). Из Санкенов для данной схемы лично я предпочёл бы другие, но заочно советовать ничего не буду, тем более в уже готовое изделие.
"Звук" определяется схемой, как правильно здесь пишут.
 

Вложения

А на таких можно Худа сделать, кок они по звуку будут?
Думаю, ни 100 Вт, ни 10 А Худу не нужны, важнее усиление по току лучше порядка 100, ну не меньше 60.
А как по звуку - слушать надо. Вообще-то Худ всеядный, но любит все транзисторы с усилением побольше и не помоечные конденсаторы.
Здравствуйте Александр, нашел на алике готовый выходные стоят санкены А1216 в корпусе мт200 нормальные по звуку и по парамерам?
Не узнаешь пока не женишься купишь.
У аликов большинство мощных популярных транзисторов - подделки, если и дёшево - точно подделки. Но в ряде случаев и подделки неплохо работают.
Санкены по дешёвке - 100% подделка.
А как определишь - подделка или нет? Надо выпаивать и допрашивать с пристрастием, можно по моей эмпирической методике. Если греть 100 ваттные транзисторы мощностью 30 Вт 1 минуту (понятно, с хорошим радиатором) и они не сгорят, значит есть шанс что не подделка.
Далее, снова по "моей" методике измерить усиление при 0,2 и 2 А и сравнить. Если не падает, то вероятность подделки уменьшается. Это самое простое, но ещё не гарантия подлинности, это только отсекает грубые подделки.
Заказал полевые транзисторы J113 с PN переходом, пришли чисто PNP транзисторы, заказал IRF610 тоже полевые, пока не пришли, хотя должны но уже появился отзыв что и эти шлют вместо полевых - биполярные.
Можно заказать J113 подлинные на Али с большой вероятностью, например у Аозееwik но мне надо 2 штуки, а у него партии от 50 штук за 3000 руб. Десяток я бы купил с удовольствием, но полсотни...
 
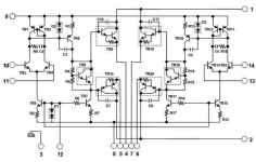
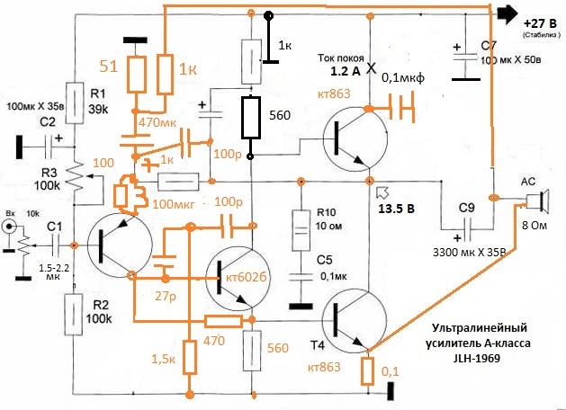
берите наши кт863,для худа лучше нету,будут лучше санкенов именно в классическом худе тк у них высокая бэта
 

Вложения

  • Screenshot_2025-06-12-20-52-44-425_com.adobe.reader.jpg
    Screenshot_2025-06-12-20-52-44-425_com.adobe.reader.jpg
    372.4 KB · Просмотры: 84
плохая
 

Вложения

  • _c тройкой ВК.png
    _c тройкой ВК.png
    59 KB · Просмотры: 83
как замена худу,будет тянуть 3ом нагрузку в отличие от первого которому 16ом надо,8ом на пределе,схему можно упростить убрав Дифф и поставить ОЭ,параметры не сильно ухудшатся а схема упростится до 5ти транзисторов
 

Вложения

  • простой класс А хайфай упрощенный 2.png
    простой класс А хайфай упрощенный 2.png
    80.7 KB · Просмотры: 78
А скажите пожалуйста как по вашему это хорошая схема?
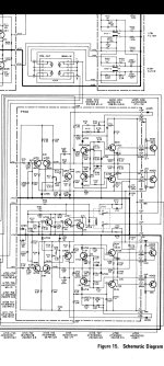
Даже с пажалуста не смогу ничего утверждать. Схема явно очень старая, видно по схемотехнике. Не всё в ней понятно, в частности узел с R711 - неужели только ради подгонки нуля на выходе такой лабиринт.
Диод H005 явно не диод, а элемент термокомпенсации на радиатор, скорее три диода в корпусе. Установка тока покоя тоже накручена.
Не видно источников тока и токовых зеркал - непременного условия современных схем.
Питание высокое, значит и мощность, а на выходе двойки, значит должны быть очень хорошие транзисторы, уж точно не подделки.
Сама схема довольно простая, на 7 транзисторах (защиту по току не считаем) но не факт что её получится сразу и без проблем настроить, особенно поставив современные транзисторы. Если начнёт нервничать, подвозбуждаться, надо будет покорпеть.
Не имея фирменной печатной платы, я бы не стал её делать с полной уверенностью в успехе.
Очень и очень возможно что звучит она очень хорошо, но думаю что по современным понятиям её параметры не хороши, вернее не отличные.
А вот если она есть но нерабочая, есть смысл её оживить.
Например, если работает один канал то можно его послушать и если он понравится, восстанавливать аппарат и плевать что искажения не тысячные доли процента.
 
Даже с пажалуста не смогу ничего утверждать. Схема явно очень старая, видно по схемотехнике. Не всё в ней понятно, в частности узел с R711 - неужели только ради подгонки нуля на выходе такой лабиринт.
Диод H005 явно не диод, а элемент термокомпенсации на радиатор, скорее три диода в корпусе. Установка тока покоя тоже накручена.
Не видно источников тока и токовых зеркал - непременного условия современных схем.
Питание высокое, значит и мощность, а на выходе двойки, значит должны быть очень хорошие транзисторы, уж точно не подделки.
Сама схема довольно простая, на 7 транзисторах (защиту по току не считаем) но не факт что её получится сразу и без проблем настроить, особенно поставив современные транзисторы. Если начнёт нервничать, подвозбуждаться, надо будет покорпеть.
Не имея фирменной печатной платы, я бы не стал её делать с полной уверенностью в успехе.
Очень и очень возможно что звучит она очень хорошо, но думаю что по современным понятиям её параметры не хороши, вернее не отличные.
А вот если она есть но нерабочая, есть смысл её оживить.
Например, если работает один канал то можно его послушать и если он понравится, восстанавливать аппарат и плевать что искажения не тысячные доли процента.
да это оригинальная схема маранца 1070 конца семидесятых на выходе 2sc388. 2sb541
 
схема которую ВЫ привели требует доработки
1,поставить источник тока в хвост диффкаскада для уменьшения синфазной помехи
2,поставить токовое зеркало в нагрузку диффкаскада этоувеличит петлевое усиление и сбалансирует диффкаскад
3,защиту я бы выкинул,она часто вносит искажения
4,на выход лучше поставить тройку для уменьшения ступеньки и вообще искажений
еще вариант переделать защиту в токовый шунт как у Акулиничева и оставить двойку,эмиттерные резисторы у выходников при этом надо уменьшить до 0,1ом или вовсе убрать
Mаранц немного сэкономил)))
 
Последнее редактирование:
схема которую ВЫ привели требует доработки
1,поставить источник тока в хвост диффкаскада для уменьшения синфазной помехи
2,поставить токовое зеркало в нагрузку диффкаскада этоувеличит петлевое усиление и сбалансирует диффкаскад
3,защиту я бы выкинул,она часто вносит искажения
4,на выход лучше поставить тройку для уменьшения ступеньки и вообще искажений
еще вариант переделать защиту в токовый шунт как у Акулиничева и оставить двойку,эмиттерные резисторы у выходников при этом надо уменьшить до 0,1ом или вовсе убрать
Mаранц немного сэкономил)))
и получится ровно два варианта.
1) генератор
2) такие же помои.
По второму пункту- ОЭ нагрузит дифкаскад с зеркалом и всякими гст и толку не будет. Заодно и коррекция как в "шушурине". ТО есть твои советы хорошие- но бесполезные.
 
Потрібно визначитись, з якою метою було сформульоване питання.
Якщо бідолаха Маранц ще працює, не чіпайте його, слухайте, як є.
Якщо руки сверблять, краще знайти на смітниках аналогічний підсилювач з кінця 80-х років минулого сторічча. Там і схемотехніка більш прогресивна, і компоненти.
Доопрацьовувати подібне навчайтесь в Павла Макури, він довів цей схемотип до ладу.
Корекцію доведеться налаштовувати в будь-якому випадку.

и получится ровно два варианта.
1) генератор
2) такие же помои.
По второму пункту- ОЭ нагрузит дифкаскад с зеркалом и всякими гст и толку не будет. Заодно и коррекция как в "шушурине". ТО есть твои советы хорошие- но бесполезные.
Нормальні люди між першим і другим каскадами повторювач додають.
І трійку від Локанті на вихід.
 
Последнее редактирование:
да это оригинальная схема маранца 1070 конца семидесятых на выходе 2sc388. 2sb541
Посмотрел. Мощность на 8 ом всего 35 Вт что явно мало для такого питания. Про 4 ом ни слова, а это тревожный знак. Искажения, стыдно сказать, 0,3%, симулянты уже в обмороке.
На Авито вижу один за 40 000. На мой взгляд, цена завышена минимум в 2 раза. И неизвестно, делали ли "капитальный ремонт". А как звучит - снова не скажу, не знаю.
Но думаю что за такие деньги можно найти что-то намного лучше. Повторять эту схему, оснований не вижу.
У меня сложилось впечатление что в погоне за минимумом искажений сначала выплёскивали из корыта грязную воду, а затем выплеснули и ребёнка. Дело не только и не столько в искажениях, если их уже не слышит ухо, а в спектре этих гармоник, в импульсных свойствах, в чём-то ещё, что до сих пор не нашли. Искажения могут быть =0 а звук не нравиться и тэорэтики разводят руками, придумывают всякие отговорки.
Думаю, после этого Маранца прогресс продолжался, но как-то незаметно получилось про прогрэсс родил класс Д и все довольны...
 
Хотелось бы узнать про какую такую
погоне за минимумом искажений
говорит неуважаемый мной гражданин по отношению к марципану семидесятых годов?
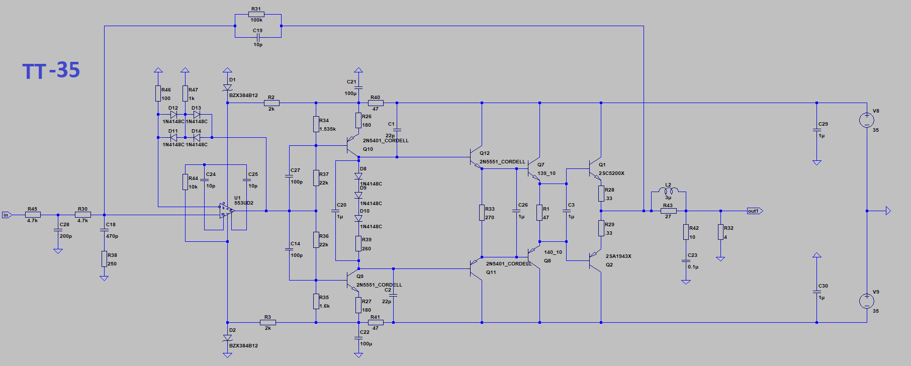
Так вот. Господа ищущие звук в охреннено далёком прошлом. Увы, его там просто не было. Схемотехника была крайне неразвитой, а уж про частотную коррекцию в те времена имели ну очень смутное понимание.
Достаточно просто рядом поставить марципана и ТТ-35, включить по очереди и отнести тот самый марципан на помойку.
 
Нормальні люди між першим і другим каскадами повторювач додають.
І трійку від Локанті на вихід.
я выложил схему выше с вашими пожеланиями пост 2018 правда без диффа ,толку от него не много,при прослушке,а схема проще на много

Достаточно просто рядом поставить марципана и ТТ-35, включить по очереди и отнести тот самый марципан на помойку.
и разницы половина экспэрдов не услышат,если им картиночки из симулятора не покажут перед прослушкой или АС будут средней группы сложности,которые все уравняют

RoNEDmaN 161,а Вам совет-90% средств вложить в динамики или акустику,а оставшееся 10% потратить на усилитель,таков его вклад в общий результат,можно даже микросхемы использовать на первых порах,3886 или STK
 
Последнее редактирование модератором:
ВЫсокочастотные, высоковольтные, сильноточные Санкены в Худе-1969- не лучший выбор, а лишние проблемы со стабильностью/коррекцией.
 
ВЫсокочастотные, высоковольтные, сильноточные Санкены в Худе-1969- не лучший выбор, а лишние проблемы со стабильностью/коррекцией.
коррекция не проблема,просто цена не соответствует качеству,кт863 будут лучше и стоят 50р
спаяйте для начала классического Худа на кт863,навесом на выводах транзисторов,только компактно ,выводы покороче,шины питания,выход,вход в отдельные косички и тд и послушайте ,на вход поставить кт3107и или импорт с бэтой более 400,в драйвер кт602б хорош 2sc 5171,4793
и чуть его доработать вот так
 

Вложения

  • худ 69 мод двухполюсная корр.jpg
    худ 69 мод двухполюсная корр.jpg
    90.1 KB · Просмотры: 85
Последнее редактирование:
Покажи мне в конце двадцатого века усилок с петлевым хотя бы 90дБ, с удовольствием погляжу. Только ты не найдёшь. Потому что дело не в смд элементах, а в накоплении опыта и знаний.
Існує ефективний альтернативний шлях, за допомогою корекції прямим зв'язком. Це трохи складніше за тупий набір підсилення в петлю. Там думати потрібно. Долучайся, в тебе також може вийти. ;)
 
Последнее редактирование:
Посмотреть вложение 138989
Покажи мне в конце двадцатого века усилок с петлевым хотя бы 90дБ, с удовольствием погляжу. Только ты не найдёшь. Потому что дело не в смд элементах, а в накоплении опыта и знаний.
Как то компания ямаха сделала супер усилок mx 10000 с супер характеристиками, только звук у той ямахи был напроч мертвый и слушать ее было не возможно в принципе, одно время ее на авито продавали кто повелся на на ее ттх только она не про звук год 86-88
 

Вложения

  • Screenshot_2025-06-13-10-47-18-018_com.android.chrome.jpg
    Screenshot_2025-06-13-10-47-18-018_com.android.chrome.jpg
    188.7 KB · Просмотры: 36
Как то компания ямаха сделала супер усилок mx 10000 с супер характеристиками, только звук у той ямахи был напроч мертвый и слушать ее было не возможно в принципе, одно время ее на авито продавали кто повелся на на ее ттх только она не про звук год 86-88
Тут три вопроса.
1) сам слушал?
2) схемка есть?
3) замерчики кто то делал?
С нетерпением жду ответов. Интересно же что это за чудо такое?
 
Тут три вопроса.
1) сам слушал?
2) схемка есть?
3) замерчики кто то делал?
С нетерпением жду ответов. Интересно же что это за чудо такое?
Ттх я скидывал это с проспекта
 

Вложения

  • Screenshot_2025-06-13-11-02-24-220_com.android.chrome.jpg
    Screenshot_2025-06-13-11-02-24-220_com.android.chrome.jpg
    304.2 KB · Просмотры: 62
  • Screenshot_2025-06-13-11-02-35-736_com.android.chrome.jpg
    Screenshot_2025-06-13-11-02-35-736_com.android.chrome.jpg
    359.4 KB · Просмотры: 63
только звук у той ямахи был напроч мертвый и слушать ее было не возможно в принципе
скорее всего у нее было высокое демпфирование и возможно акустика не срослась из за этого,но и преимуществ слышимых эти нолики не дают,вполне достаточно 0,05% иметь при хорошем спектре,а при ламповом(практически вторая) даже 1% не напрягает
пример тому Каменный однотактник И.Семынина ,там вовсе повторитель на выходе и српп в раскачке без общей оос и звук хвалят очень многие собравшие
 
Последнее редактирование:
Ттх я скидывал это с проспекта
насчёт послушать я так понял вряд ли, их всего 250 штук выпустили, судя по статейке на нашем же сайте.)
Схемка да, жуть ещё та и вырви глаз. Да и замеры вряд ли.
Не знаю кто там про мёртвый звук вообще мог рассказывать, может японцы? Кто японский знает , поищите?)

По мне так же проще схема лучше звук, меньше деталей в схеме музыкальнее аппарат
правильно. это вот- правильно. вот этот паяй, он всех порвёт.
1749802308917.png
 
какого размера ОЯ должен быть для 10ГДШ?
Если речь о размере, значит комната небольшая, значит слушаем в ближнем поле, значит ящик может бьіть небольшим
Вот мои ширики
147.jpg
Кстати, наконец-то получил нормальньіе DN2540 (бьіла с ними целая єпопея)
Сейчас подбираю режим в такой схеме
Не нужно рассказьівать о КНИ и ИМИ, я знаю
Но вместо LM1875 слушаю такой усилитель (такой уж я мазохист:))
148.jpg
 
да это оригинальная схема маранца 1070 конца семидесятых на выходе 2sc388. 2sb541
Вернёмся к вашим баранцам. Вы так и не ответили чем вас заинтересовала схема. Сравним её со следующей моделью.
marantz_1090_017.jpg

Изменения явно вызваны желанием улучшить 1070. В дифкаскад поставлен не совсем обычный источник тока что вынудило добавить Q707. Изменена цепь ООС, коррекция, узел установки тока покоя. Схема приобрела более привычный вид.
Всё это было известно и ко времени выпуска прошлой модели, почему не сдалали - вопрос к конструкторам.
Не нравится "узел защиты" в виде жучка на 5 А. Не нравится обилие контактов переключателей во входных цепях, да много чего.
Но если бы усилители Marantz звучали плохо, или хотя бы хуже конкурентов-ровесников, их бы не покупали. А они пользуются спросом по сей день.
Советую в познвательных целях смотреть схемы старых усилителей, нередко там можно подсмотреть интересные решения.
 
Последнее редактирование модератором:
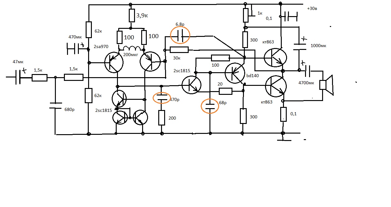
и что хорошего?ИТ в хвосте так и нет,зеркала нет,поставили ИТ но зеркало лучше балансирует дифф и что за конские номиналы резисторов в обвязке повторителя?
тройки нет на выходе
нахрен такую доработку
вот схема STK поставить тройку Локанти на выход и не парить моск
и полярность сменить чтобы в УНе нпн был,а то Витамир опять тыкать пальцем будет)))
кто хочет лучше- ставим зеркало Уилсона и повторитель перед УНом
 

Вложения

  • stk.PNG
    stk.PNG
    192.5 KB · Просмотры: 55
Последнее редактирование:

Статистика форума

Темы
3,306
Сообщения
263,474
Пользователи
2,548
Новый пользователь
Александр Н.
Назад
Сверху Снизу