Китайский усилитель на лампах 6Н1П+6П1П

  • Автор темы Автор темы DVS
  • Дата начала Дата начала
Найдите схему "Белого МАГа".
 
Там всяко может быть не так. Драйвер запросто может съехать открытой сеткой выходной лампы.
Да это точно в лофтинах от драйвера зависят все режимы и входа и выхода.
Найдите схему "Белого МАГа".
Схем что то не видно. Вот только упоминания о нем

В своё время, салон «Гирос» запустил в серию однотактный усилитель «Маг-3,5», а немного позже - «Белый Маг», разработанные господином Макаровым. В «Гиросе» искренне хотели продвинуть наш high-end и сделать что - нибудь этакое, для души. Правда сам Юрий Анатольевич этим не занимался, потому,как его ничего, кроме новых экспериментов не интересует. Это был усилитель с простым, волшебным звуком. Выпуск теплился до дефолта, поскольку аудиофилов, решившихся купить отечественный усилитель, оказалось немного. А после дефолта сам собой прекратился. Нет пророка в своем Отечестве.
 
Маг 3.5 Макарова. Есть схемы в сети, правда вроде с ошибками.
 
Вот нашел.

1739546556738.jpeg
 
Но это не для меня. Мне сейчас интересно это.
Меня тоже в данный момент увлекли простые на доступных деталях ламповые усилители в стиле минимализма. Сейчас на столе четыре макета два SE классика и два SE лофтин. Всё звучит очень достойно, но лофтины мне кажется звучат интересней.
 
А, ну тогда выше я ссылку на diyaudio давал по полному расчету двухкаскадного усилителя с прямой связью.
 
Не надо и так вижу. Вы лучше скажите ТАНы там есть у кого нибудь? Всё авито перерыл не хрена нет.

Вот не знаю как она на пониженном питании будет работать, а если использовать типовые режимы боюсь с таким набором ламп придется Епит вольт 500 искать. А это в мои планы не входит.
У Гены крокодилыча были какие-то , но и те кончились. Зато! У Димы в лавке антикварной есть новехонькие силовики от приемников Рекорд , в упаковке с завода.
220 на входе. 230 на выходе, обмотка накала 6, 3 в , отводы в первичке , экранир обмотка.
 
а я хочу в питание плоский тор,40...50мм высотой,его в подвал шасси положить ,а шасси из 1мм стали сделать будет экранировка хорошая,выходники и дроссель сверху
 
Маг 3.5 Макарова. Есть схемы в сети, правда вроде с ошибками.
Почитал статью и отзывы на https://www.radiolamps.ru/articles/se/tubeamp_94.html. Как то не впечатлило. Авто пришит про какую то бескомпромиссную концепцию SAS. Что характерно автор честно пишит что мощность 3,5Вт а не 6, 7, 8. как это часто бывает. В характеристика есть всё кроме уровня искажений. Я понимаю что лаповые усилители звучат намного краше своего спектра но с такой подачей материала можно было что нибудь указать относительно THD.

а я хочу в питание плоский тор,40...50мм высотой,его в подвал шасси положить ,а шасси из 1мм стали сделать будет экранировка хорошая,выходники и дроссель сверху
Такое наверно только на заказ или малогабаритный ИБП.
 
Усилитель был сделан "на спор" из самых доступных деталей на то время. Я его много раз слышал в разных системах. Хороший. Да и на выставках он бывал, если что. Никто придраться к звуку не мог, кроме мощности для озвучки зала.
 
Усилитель был сделан "на спор" из самых доступных деталей на то время.
Да это я прочел в статье. А Вы курсе что такое бескомпромиссная концепция SAS.
 
вторую половинку не лучше было катодным повторителем включить?а лампы 6п15п поставить? и катодную обмотку им или нельзя общую на двоих???
хотя лучше даже две бифиряром намотать
 
Интересно, как в схеме МАГ-3,5 соблюсти цифры 22,4мА, 162В и 347В?
Стабилизаторов в схеме нет.
 
если стабилизирует напряжение то подойдет,я не знаю что это за упсы
а серво руселф у меня был,автоматику котла газового питал,500вт тихий не слышно, стабилизация латром с моторчиком точность 1%
 
Да это я прочел в статье. А Вы курсе что такое бескомпромиссная концепция SAS.
Я в курсе. Почитайте Макарова, хоть на старом Апе, он все доступно объясняет, многие критикуют его за концепцию. Но она работает, даже частями. Просто реализовать дорого и сложновато.

Кстати, обратите внимание на номинал анодного резистора первого каскада.
 
Кстати, обратите внимание на номинал анодного резистора первого каскада.
Эт Юрий Анатольевич таким образом растапливает прохладный звук 6Н1П.
И вообще, общение с ЮАМ на старом Аудиопортале -одно из прекрасных событий в жизни. Замечательный человек с тонким юмором. Позже мы немного общались на выставке в 2006 году во время демонстрации его системы на Монтанах.
И там не обошлось без хохмы, я ржал после - не то слово.
 
Он не только "растапливает" 6Н1П. Он понижает выходное сопротивление первого каскада, он же драйвер. С прицелом на сетки выходных ламп. Не зря там межкаскадный такого огромного номинала, аж целых 2 мкФ.
 
имхо катодный повторитель лучше справится
 
Он не только "растапливает" 6Н1П. Он понижает выходное сопротивление первого каскада, он же драйвер. С прицелом на сетки выходных ламп. Не зря там межкаскадный такого огромного номинала, аж целых 2 мкФ.
С высоты куриного опыта наваливание емкости в сетку выходной лампе ник чему хорошему не ведет. Точнее, ведет, но до первого пика перегрузки, после чего лампа уходит в аут и мееееедленно возвращается из него.
 
Разберем этот момент детальнее.
Скажем, пусть драйвер постоянно на пике сигнала "набрасывает" на сетку выходной лампы +10 В амплитуды прямого смещения. Допустим, это все возможности драйвера, и большего напряжения он "набросить" не может. Это напряжение "фиксируется" с очень большой постоянной времени разряда межкаскадного конденсатора, в данном случае это будет 0,4 с. Напряжение смещения возрастает на коэффициент передачи катодного повторителя по току, пусть это возрастание напряжения будет величиной 7 В. Т.е. напряжение смещения выходных ламп с выставленного в покое 22,5 В дрейфует к "динамическому смешению" 22,5+7=29,5 В. Первоначальный ток лампы "динамически" снижается с 65 мА примерно до 40 мА. В итоге нет полного запирания лампы, но есть серьезное смещение рабочей точки вниз по графику ВАХ.
Вопрос - по какому критерию подобрать напряжение питания выходных ламп, и их смещение?
Для "статического" случая, при работе без сеточных токов, или для "динамического", или "промежуточного" между ними?

chrome_screenshot_15 лют. 2025 р. 08_33_49 GMT+02_00~2.png


имхо катодный повторитель лучше справится
Естественно. Но попробую и другое решение.
 
Последнее редактирование:
Разберем этот момент детальнее.
Скажем, пусть драйвер постоянно на пике сигнала "набрасывает" на сетку выходной лампы +10 В амплитуды прямого смещения. Допустим, это все возможности драйвера, и большего напряжения он "набросить" не может. Это напряжение "фиксируется" с очень большой постоянной времени разряда межкаскадного конденсатора, в данном случае это будет 0,4 с. Напряжение смещения возрастает на коэффициент передачи катодного повторителя по току, пусть это возрастание напряжения будет величиной 7 В. Т.е. напряжение смещения выходных ламп с выставленного в покое 22,5 В дрейфует к "динамическому смешению" 22,5+7=29,5 В. Первоначальный ток лампы "динамически" снижается с 65 мА примерно до 40 мА.


Естественно. Но попробую и другое решение.
Я этот злой процесс вижу лично, для чего стать на сетку осциллографом с открытым входом и крутанув генератор, ввалить сигнал выше уровня ограничения. И видно, как линия ушла под землю, потом оттуда медленно возвращается на исходную.
Но каждый второй знакомый вместо скромной достаточной емкости около 0,1 мкф непременно выпендрится и впаяет намоленный раритет на пару мкф, потом с придыханием рассказывает балладу о прорывном звуке.
 
Он вполне может это обоснованно рассказывать, если режим работы ламп у него был выставлен по готовой "намоленной" схеме. Где этот неприятный момент был учтен "неправильным" смещением.
"Неправильное" смещение тяготеет к большему току катода, в упор к линии предельной мощности анода. Что обычно все и делают. Используя лампу по максимуму.
Убивая двух зайцев. И мощи выдавливают побольше, и сеточные токи не уводят лампу слишком далеко.
 
Последнее редактирование:
Он вполне может это обоснованно рассказывать, если режим работы ламп у него был выставлен по готовой "намоленной" схеме. Где этот неприятный момент был учтен "неправильным" смещением.
"Неправильное" смещение тяготеет к большему току катода, в упор к линии предельной мощности анода. Что обычно все и делают. Используя лампу по максимуму.
Ага, вот оно как. Ясно. Заодно с лишним током и спектр приятнее.
 
По крайней мере с такой точки зрения можно взглянуть на эту проблему.
При анализе хорошо зарекомендовавших себя SE схем, давно ушедших в диерские массы.
Если детальный разбор работы лампы в сообщении 807 в принципе правильный.
Короче, надо добираться до макетирования, и смотреть.
 
Последнее редактирование:
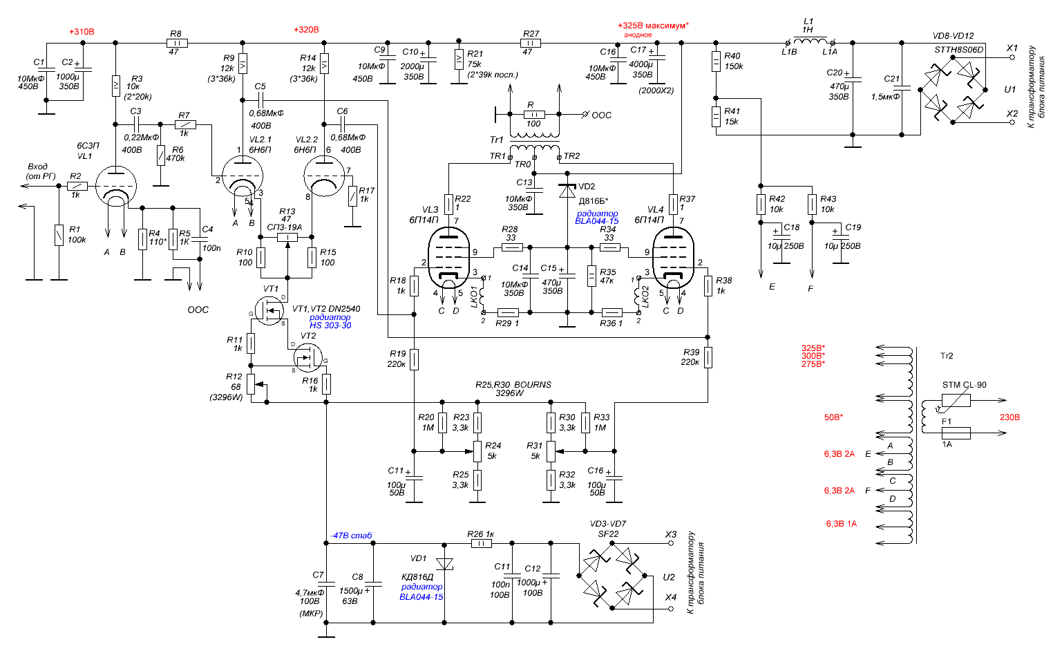
Будет в ближайшее время, сейчас ждем платки из Китая, задерживаются. В КИТ будет входить одноканальная платка, силовик и выходник с КО. На каждый канал отдельно. Платка и трансформаторы позволят использовать практически любые выходные, драйверные и входные лампы "по вкусу".
Ориентировочная схема ниже.
Силовик и выходники намотаны на ПЛ25х50х65.
 

Вложения

  • КИТ схема..GIF
    КИТ схема..GIF
    56 KB · Просмотры: 134

Статистика форума

Темы
3,196
Сообщения
248,065
Пользователи
2,455
Новый пользователь
Станислав В..
Назад
Сверху Снизу