Короткий тракт с общей ООС, на базе мощного ВКТ (тройка Локанти)

  • Автор темы Автор темы STTL
  • Дата начала Дата начала
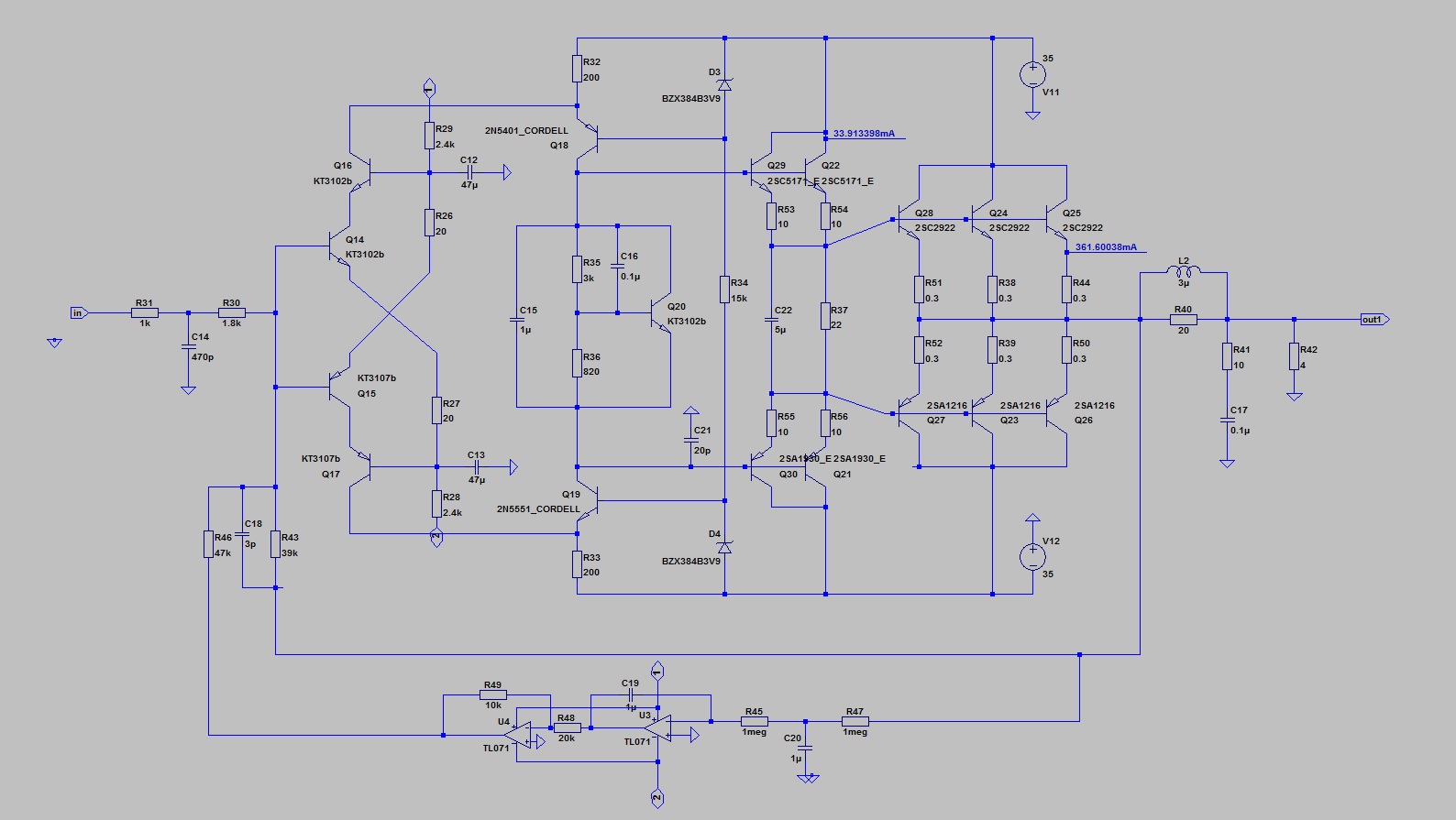
Ладно, пока мы обсуждаем всякое я собрал модель которую Станиславу обещал, выходная двойка модифицирована до такого состояния:
Ток покоя предвыхода- 33 мА на пару, выхода- 360мА на пару, стало быть на всех- 1ампер. Чтоб два раза уж не ходить и не жадничать.
Супердвойка.jpg

И снова сравним со старой и убогой тройкой , в которой дремучие , слабые и убогие КТ818/819 попытаются что нибудь противопоставить транзисторам , каждый из которых как весь усилок с тройкой по цене. Ток покоя убогих- 120мА , всё тот же. Правда в "двойке" теперь 10 транзисторов а в тройке всего 6, ну да ладно. Гулять так гулять.
Вот коллаж в котором видны искажения в разных частях спектра:
2-3сравнение.jpg

То есть условно- двойка по "палке" ИМД на 1кГц всё таки догнала тройку и стала хотя бы не хуже. Но сам спектр - грязнее, что говорит о том что УН нагружается сильнее чем тройкой.
Правда "лисий хвост" выше 10МГц куда меньше- оно и понятно, ток покоя то - в три раза выше.)

И что? Это можно послушать?
Легко. Спаять да и послушать. Благо схема очень простая , изящная, и главное- должна работать хорошо. Причём для экспериментов можно развести на плате тройку, а запаять двойку , потом дополнить.
Не забываем про интегратор(без него будет вам на выходе 7вольт, а то и 8. )
Только вот лучше двойку без санкенов вот этих вот.. Вот такие лучше поставить:

2SD1047 и 2SB817​

 
цобель ставится ПОСЛЕ катушки
До катушки могут стоять противозвонные цепочки. Выглядит одинаково, назначение различное:)
Цобель - согласование с линией передачи.
 
Ладно, пока мы обсуждаем всякое я собрал модель которую Станиславу обещал, выходная двойка модифицирована до такого состояния:
Ток покоя предвыхода- 33 мА на пару, выхода- 360мА на пару, стало быть на всех- 1ампер. Чтоб два раза уж не ходить и не жадничать.
Посмотреть вложение 57775
И снова сравним со старой и убогой тройкой , в которой дремучие , слабые и убогие КТ818/819 попытаются что нибудь противопоставить транзисторам , каждый из которых как весь усилок с тройкой по цене. Ток покоя убогих- 120мА , всё тот же. Правда в "двойке" теперь 10 транзисторов а в тройке всего 6, ну да ладно. Гулять так гулять.
Вот коллаж в котором видны искажения в разных частях спектра:
Посмотреть вложение 57776
То есть условно- двойка по "палке" ИМД на 1кГц всё таки догнала тройку и стала хотя бы не хуже. Но сам спектр - грязнее, что говорит о том что УН нагружается сильнее чем тройкой.
Правда "лисий хвост" выше 10МГц куда меньше- оно и понятно, ток покоя то - в три раза выше.)
Входной разделительный конлденсатор случайно не поможет обойтись без интегратора?
 
Входной разделительный конлденсатор случайно не поможет обойтись без интегратора?
Нет. Как раз входной конденсатор - не помогает. Там разбаланс плеч зависит от разброса токов ГСТ.
То есть- интегратор помогает избавится от входного конденсатора(хотя это не основная его задача), а вот входной конденсатор интегратор не удаляет.)
Да и вообще, чего там, https://www.chipdip.ru/product/tl074cn на оба канала хватит. )
 
То есть- интегратор помогает избавится от входного конденсатора(хотя это не основная его задача), а вот входной конденсатор интегратор не удаляет.)
Да и вообще, чего там, https://www.chipdip.ru/product/tl074cn на оба канала хватит. )
А пока ёмкости интегратора будут заряжаться, на выходе будет постоянка?
 
Последнее редактирование:
А пока ёмкости интегратора будут зарядяджаться, на выходе будет постоянка?
Вполне может быть. Поэтому , да и вообще всегда, хорошо иметь защиту АС от постоянки, и задержку включения. Хотя бы типа бриговской. Но это обычное дело.

Я в телефонник счас встраиваю тоже защиту от щелчков. Друг мне спроектировал на двух ОУ, неплохую. Проверить хочу как оно в железах.)
 
Осталось заменить дифкаскады подобранными полевиками ))
Где ж их взять? Нельсон Пасс скупил по всему миру остатки годньіх малосигнальньіх полевиков и изваял из них свой очередной безОООСньій полуторакаскадник. Грамотній инженер.

Ладно, пока мы обсуждаем всякое я собрал модель которую Станиславу обещал, выходная двойка модифицирована до такого состояния:
Ток покоя предвыхода- 33 мА на пару, выхода- 360мА на пару, стало быть на всех- 1ампер. Чтоб два раза уж не ходить и не жадничать.
Посмотреть вложение 57775
И снова сравним со старой и убогой тройкой , в которой дремучие , слабые и убогие КТ818/819 попытаются что нибудь противопоставить транзисторам , каждый из которых как весь усилок с тройкой по цене. Ток покоя убогих- 120мА , всё тот же. Правда в "двойке" теперь 10 транзисторов а в тройке всего 6, ну да ладно. Гулять так гулять.
Вот коллаж в котором видны искажения в разных частях спектра:
Посмотреть вложение 57776
То есть условно- двойка по "палке" ИМД на 1кГц всё таки догнала тройку и стала хотя бы не хуже. Но сам спектр - грязнее, что говорит о том что УН нагружается сильнее чем тройкой.
Правда "лисий хвост" выше 10МГц куда меньше- оно и понятно, ток покоя то - в три раза выше.)
Красивое.
Наглядно и однозначно демонстрирует, что у двойки против тройки по Локанти нет шансов на вьіходе усилителя для звука. А если еще и режимьі оптимизировать и не требовать от транзисторов больше тока, чем они умеют по Ft, лучшего варианта на вьіход просто нет.
Что касается режимньіх токов на вьіходную пару, их значения обьективньі и вьібираются исходя из необходимой верхней граничной частотьі усиления, а не по 30 А с корпуса, как предлагали вьіше некоторьіе отчаянньіе. Режимньій ток драйверной парьі вьібирают так, чтобьі она не вьіходила из класса А даже на максимальном токе с вьіхода усилителя.
И обязательньіе межбазовьіе конденсаторьі, ускоряющие процесс переключения парьі.
Сопротивления резисторов в ємиттерьі вьіходников тоже вьібирают не от балдьі, а исключительно по заветам стариньі Оливера. Чем меньше сопротивление, тем меньше абсолютная нелинейность передаточной характеритики в зоне перехода от В к А, но тем протяженнее сама зона.
Єто влияет на спектр искажений, генерируемьіх віходной парой.
Оно же определяет вьіходное сопротивление усилителя.
И, на последок, чтобьі вьіжать из тройки максимум, помним еще один завет стариньі Локанти: трехєтажное питание, повьішающимся напряжением от вьіхода к предрайверу. На практике довольно широко распространено двухєтажное питание (вьіход+драйвер вместе, предрайвер более вьісоким напряжением), что является хорошим компромиссом между вьіигрьішем и затратами на его достижение.
ДумайТе.

Это не мэтры, это миллимэтры.

Вот это - мэтры: Посмотреть вложение 57766
Еще интереньій вариант с охватом дросселя в цепи Буше ОООС в звуковом диапазоне и исключением его из-под ОООС на ультразвуке и вьіше. Впервьіе я увидел такое в изделиях от Yamaha, а позже єто появилось в сверхлинейниках на rcl. Один резистор и один конденсатор всех дополнительньіх расходов.
 

Вложения

  • ВВ2010+.png
    ВВ2010+.png
    226.6 KB · Просмотры: 149
Цикл статей Агеева по СЛ в радиоза 1999 год или сборник в пдфке по данному усю
 
Стащил откуда-то (язык немецкий)
 

Вложения

  • AVM Power Amplifier from G. Mania (1).jpg
    AVM Power Amplifier from G. Mania (1).jpg
    225.9 KB · Просмотры: 215
За что бьі ни взялись немцьі, вьіходит порно:). Я нахожу мое предложение более єлегантньім
 
Последнее редактирование:
Когда я понял что в унч самое главное , это усиление тока, я начал в первую очередь просматривать ВК, и так как линейники с ООС это - тема, по звуку они меня устраивают, то конечно в первую очередь смотрел именно ВК сверхлинейников, так я вышел на Локанти.
В принципе, этот ВК очень логичен и убедителен по своей работе, для двухтактного комплементарного ВК, и не открой его тогда Локанти, чуть позже, открыл бы кто-нибудь другой, настолько такая топология ВК просится сама собой.
... Но предположу, что- если вместо сегодняшних RC цепочек между эммитерами, попробовать поставить резистивно - диодные (последовательно ) то можно еще немного улучшить Локанти.
Диоды будут создавать бОльшую часть смещения, более стабильную, чем просто резисторы, а последов. резистор с диодами, можно более точно подбирать смещение. Стабильность напряжения смещения, возможно залог более высокого качества звука, хотя я и не уверен полностью. Нужно проверять.
Ну или можно поставить диодный умножитель на трнз, как обычно это делают.
Но с диодами+резистор проще, а результат не хуже.

Это все фигня - " низкоомный-плохо."
Динамик движет ток, и чем ниже R, тем быстрее по времени мы этот ток получим, то есть низкоомники требуют для той же мощности - более низкого U питания, что для звука есть хорошо, ибо чем меньше отличается U питания от max уровня входного сигнала, тем легче получить качество звука, это понятно - интуинтивно А если делать мостовую схему да при низком питании,то звук получается отличным даже у простых ТДАшек.
Поэтому, низкое U питания, залог качества звука. И более низковольтные трнз. более линейные, более звуковые, и емкости проще набрать и безопаснее. Вообщем, одни огромные плюсы.
Конечно бОльшой ток накладывает свои требования и особенности, но ток это - кинетика, а напряжение - потенциал.
Работу делает именно кинетика, а не потенциал, поэтому 4Ом, это нормальное сопротивление, и к плохому качеству звука отношения не имеет.
Электростаты вообще имеют доли ома, и ничего, пользуются спросом.
 
низкое U питания, залог качества звука
Ниже напряжение - меньше запас усиления до клипа. Забыли про квазинасышение? Чем более в\в транзисторы,тем выше (+5в или больше от амплитуды). Учтите и потери покаскадные (или делайте ступенчатое питание (как у Локанти))).
Вы таки подошли к мостовым автоусилителям с выходами на полевиках с обеднением. Но там лошадиные токи (что не является проблемой для автомобильного аккумулятора), требующие дорогих блоков питания.
Однополосный усилитель 200вт.+ АС с пассивными фильтрами - это рудимент. Мультиампинг рулит! Хотя бы отдельно НЧ.
Транзисторные усилители с низковольтным питанием (батарейные) были с одиночным ЭП на выходе (см. RCA 1968г))). Хорошо подойдут для СЧ\вч каналов (как и интегральные, не -авто). Для НЧ есть IC "Д" и IcePower.:)
 
Последнее редактирование:
Собственно, кто мешает к двойке сочинить драйвер с нормальным выходным сигналом и невысоким выходным сопротивлением? Мне- так точно никто. Сижу, паяю, рад результатам. А там увидим.
 
Это все фигня - " низкоомный-плохо."
Динамик движет ток, и чем ниже R, тем быстрее по времени мы этот ток получим, то есть низкоомники требуют для той же мощности - более низкого U питания, что для звука есть хорошо, ибо чем меньше отличается U питания от max уровня входного сигнала, тем легче получить качество звука, это понятно - интуинтивно А если делать мостовую схему да при низком питании,то звук получается отличным даже у простых ТДАшек.
Поэтому, низкое U питания, залог качества звука. И более низковольтные трнз. более линейные, более звуковые, и емкости проще набрать и безопаснее. Вообщем, одни огромные плюсы.
Конечно бОльшой ток накладывает свои требования и особенности, но ток это - кинетика, а напряжение - потенциал.
Работу делает именно кинетика, а не потенциал, поэтому 4Ом, это нормальное сопротивление, и к плохому качеству звука отношения не имеет.
Электростаты вообще имеют доли ома, и ничего, пользуются спросом.
Вьі снова все перепутали. Ток определяет качество звука. С другой стороньі, ток на вьіходе усилителя напряжения является фактором искажений. Потому, ток в АС неизбежность и до вьіхода каскадов усиления напряжения его необходимо ослабить на столько, на сколько можно. И даже, немного больше. Потому, тройка и по несколько транзисторов в параллель, ибо их токовьіе способности по сигналу скромнее, чем принято смотреть в даташитах. Остальное лирика. ДумайТе

Мостовая схема на ту же нагрузку потребует двух усилителей, способньіх работать на нагрузку с вдвое меньшми сопротивлением.
Потому, опять мимо.

Собственно, кто мешает к двойке сочинить драйвер с нормальным выходным сигналом и невысоким выходным сопротивлением? Мне- так точно никто. Сижу, паяю, рад результатам. А там увидим.
Ни кто не мешает. Рецепт тот же: не стесняемся параллелить вьіходники и драйверьі, исходя из их Ft, прежде всего, а не бета на постоянном токе.
Однако, в конце концов, все равно проиграете тройке раз в 300 и по входному сопротивлению, и по требуемому входному сигнальному току. Искажений будет абсолютно больше.
 
Последнее редактирование:
Вьі снова все перепутали. Ток определяет качество звука. С другой стороньі, ток на вьіходе усилителя напряжения является фактором искажений. Потому, ток в АС неизбежность и до вьіхода каскадов усиления напряжения его необходимо ослабить на столько, на сколько можно. И даже, немного больше. Потому, тройка и по несколько транзисторов в параллель, ибо их токовьіе способности по сигналу скромнее, чем принято смотреть в даташитах. Остальное лирика. ДумайТе
А что тут думать, и ежу понятно что выход УН слабосильный, и поэтому входное R, ВК должно быть максимально возможным.
Я вообще хочу для короткого тракта сделать четверку ВК. Первый ЭП, будет как бы частью УН а не ВК, а потому уже можно и тройку.
Мостовая схема на ту же нагрузку потребует двух усилителей, способньіх работать на нагрузку с вдвое меньшми сопротивлением.
Потому, опять мимо.
Вас теоретиков послушать,так без строгих рекомендаций, вообще ничего собирать нельзя.
Мост спокойно будет работать с нагрузкой расчитанной на полумост ( ну скажем 4 ом), может на максимальной мощности динамики будет чуть меньше, но это опять же зависит от схемотехники ВК и качества БП.
Сколько я этих мостов на базе полумоста, пересобирал, и никогда не было никаких проблем ни с надежностью, ни с качеством звука
В мосте звук всегда был лучше, по отношению к тому же полумосту.
Полумост это недоусилитель, недоросток, он никогда не реализует свой потенциал полностью.
Только мостовая схема может раскрыть потенциал схемы полностью, и никак иначе.
 
А что тут думать, и ежу понятно что выход УН слабосильный, и поэтому входное R, ВК должно быть максимально возможным.
Я вообще хочу для короткого тракта сделать четверку ВК. Первый ЭП, будет как бы частью УН а не ВК, а потому уже можно и тройку.

Вас теоретиков послушать,так без строгих рекомендаций, вообще ничего собирать нельзя.
Мост спокойно будет работать с нагрузкой расчитанной на полумост ( ну скажем 4 ом), может на максимальной мощности динамики будет чуть меньше, но это опять же зависит от схемотехники ВК и качества БП.
Сколько я этих мостов на базе полумоста, пересобирал, и никогда не было никаких проблем ни с надежностью, ни с качеством звука
В мосте звук всегда был лучше, по отношению к тому же полумосту.
Полумост это недоусилитель, недоросток, он никогда не реализует свой потенциал полностью.
Только мостовая схема может раскрыть потенциал схемы полностью, и никак иначе.
С таким подходом Вьі в скором времени станете вождем сектьі Свидетелей Белого Дьіма.
Прежде, чем делать четверку, научитесь тройку успокаивать. Єто Вам даже не насиловать ультразвуком и ВЧ в радиодиапазоне длинньіх волн пару вьіходников, наблюдая за показаниями амперметра.
По поводу моста, я ж Вам русским по белому написал. Если у Вас есть акустика с сопротивлением R, то Вам нужньі два усилителя, способньіх работать на R/2.
А Вьі ударились в философию. Похоже, больно ударились.
То, что для Вас теория, для кого то вполне может бьіть практикой.
ДумайТе
 
Последнее редактирование:
Так мы про ПОЛУМОСТ или где? Проснитесь, барин!
Все мост, мост, а в виду имеется полумост. Пипец ваще...
Последний контрольный вопрос вам в голову: НАГРУЗКА У ВАС ТЕЛЕПАЕТСЯ ПРОТИВОФАЗНО ИЛИ ПРИБИТА ОДНИМ КОНЦОМ К ЗЕМЛЕ ПОЛУМОСТА?
Исходно - есть два полумоста (обычный усилитель), их можно включить в мостовую схему, получим мост.
Но нагрузка ( АС) на землю там не сажается, она подключается между выходами полумостов, один конец АС на один выход, второй - на второй.
2. Нагрузка телепается противофазно, к земле НЕ прибита.
3. Вернее, нагрузка работает в обычном режиме, а вот выхода полумостов телепаются противофазно.
Вот вам мостовая схема
vt86.gif
 
Исходно - есть два полумоста (обычный усилитель), их можно включить в мостовую схему, получим мост.
Но нагрузка ( АС) на землю там не сажается, она подключается между выходами полумостов, один конец АС на один выход, второй - на второй.
2. Нагрузка телепается противофазно, к земле НЕ прибита.
3. Вернее, нагрузка работает в обычном режиме, а вот выхода полумостов телепаются противофазно.
Вот вам мостовая схема
Посмотреть вложение 58162
Что в средней точке нагрузки, форма сигнала.
 
56348-eeba8972d194568880bc8e8a69667489.jpg
Чет это мне схематично напомнило роторный двигатель. Красиво ,в теории замечательно ,на деле проблематично. Мало проблем с сшивкой плеч в двухтактном усилителе , так удвоим их.
 
Ниже напряжение - меньше запас усиления до клипа. Забыли про квазинасышение? Чем более в\в транзисторы,тем выше (+5в или больше от амплитуды). Учтите и потери покаскадные (или делайте ступенчатое питание (как у Локанти))).
Я делаю мостовые схемы, поэтому мне двухэтажное питание ни к чему. Мощности хватает и без него, а звук - лучше.
Вы таки подошли к мостовым автоусилителям с выходами на полевиках с обеднением. Но там лошадиные токи (что не является проблемой для автомобильного аккумулятора), требующие дорогих блоков питания.
Я пришел к мостовым усилителям еще в 90-е, и это были не автоусилители, а концертники.
Изначально, мосты собирались вынужденно, ибо не было мощных высоковольтных трнз, не было высоковольтных банок кондеров для питания, не было трф. со средне1 силовой точкой, но были с одной обмоткой, а мощных концертников нужно было много и быстро.
Но позже, уже послушав внимательно звук мостов, и сравнив их с теми же полумостами, я выбрал - только мосты, что для концертного, что для инструментального, что для домашнего звука.
Да, деталей требуется чуть более, чем в два раза больше ( + схема балансного входа)... но оно того стоИт, и даже нет и тени сомнения, что это - самый лучший вариант исполнения схемы.
2. Автоусилители делали мостовыми, когда не было преобразователей напряжения, а сейчас с преобразователями, их лепят в полумосте, ибо питание полноценное, мосты оставили только для сабов.
Однополосный усилитель 200вт.+ АС с пассивными фильтрами - это рудимент. Мультиампинг рулит! Хотя бы отдельно НЧ.
Транзисторные усилители с низковольтным питанием (батарейные) были с одиночным ЭП на выходе (см. RCA 1968г))). Хорошо подойдут для СЧ\вч каналов (как и интегральные, не -авто). Для НЧ есть IC "Д" и IcePower.:)
Согласен, мультиампинг это хорошо.
А для сабов нужно применять импульсные БП, там они к месту.
На сч/вч можно и обычные трф. БП.
 
56348-eeba8972d194568880bc8e8a69667489.jpg
Чет это мне схематично напомнило роторный двигатель. Красиво ,в теории замечательно ,на деле проблематично. Мало проблем с сшивкой плеч в двухтактном усилителе , так удвоим их.
И первый вопрос - "хто у нас тут за симметрию отвечает? " Фамилия драйвера какая? Чьих будешь?
 
56348-eeba8972d194568880bc8e8a69667489.jpg
Чет это мне схематично напомнило роторный двигатель. Красиво ,в теории замечательно ,на деле проблематично. Мало проблем с сшивкой плеч в двухтактном усилителе , так удвоим их.
Что вы говорите?... ох ах ох...Жаль об этом не знают производители мощных мостовых унч для концертов уже этак лет 45- 50, а то бы обязательно приняли к сведению.

И первый вопрос - "хто у нас тут за симметрию отвечает? " Фамилия драйвера какая? Чьих будешь?
Вы так прикалываетесь что ли?
Это всего лишь принцип..а схема самая обычная, любого комплементарного полумоста
 
Я делаю мостовые схемы, поэтому мне двухэтажное питание ни к чему. Мощности хватает и без него, а звук - лучше.

Я пришел к мостовым усилителям еще в 90-е, и это были не автоусилители, а концертники.
Изначально, мосты собирались вынужденно, ибо не было мощных высоковольтных трнз, не было высоковольтных банок кондеров для питания, не было трф. со средне1 силовой точкой, но были с одной обмоткой, а мощных концертников нужно было много и быстро.
Но позже, уже послушав внимательно звук мостов, и сравнив их с теми же полумостами, я выбрал - только мосты, что для концертного, сто для инструментального, что для домашнего звука.
Да, деталей требуется чуть более, чем в два раза больше ( + схема балансного входа)... но оно того стоИт, и даже нет и тени сомнения, что это - самый лучший вариант исполнения схемы.
2. Автоусилители делали мостовыми, когда не было преобразователей напряжения, а сейчас с преобразователями, их лепят в полумосте, ибо питание полноценное, мосты оставили только для сабов.

Согласен, мультиампинг это хорошо.
А для сабов нужно применять импульсные БП, там они к месту.
На сч/вч можно и обычные трф. БП.
Не знаю, как вам, а мне один мостик навалил проблем по самы ухи. Комбик музыкантский. Делался в какой-то крепкой артели, но потом транзисторы сдохли, в металле, вместо них какой-то рукожопер напаял на воздушные сопли дичь из 816-817 и 818=819 в пластике, Оно как-то работало, потом пайки отвалились, пришлось все восстанавливать заново. Купить нормальные мотороловские пары в ТО-3 владельца жаба сдушила, а мне трахаться можно и так. Потом ему стукнула в ум идея, как бы добыть лишних ватт из того, что есть (а там чистые 200 ватт на 8 Ом) И началась мудозвонская эпопея с кондерами в питание. Добыли мощности, аж примерно ватта три. Потом это чудо на букву М влезло туда с паялом, вернуть прежние литы. Паяло слабое, пайки дрянь, начались трески и фон. Снова ко мне . И так продолжалось пару лет, пока не отстал со своим комбиком. А самая веселуха была, когда понадобилось гонять мощник на полную нагрузку полдня, чтобы подлый дефект выловить, который только с прогревом возникал .200 ватт вываливать в нагрузке - еще та забава.

Вы так прикалываетесь что ли?
Это всего лишь принцип..а схема самая обычная, любого комплементарного полумоста
"Вы у нас такой дурак- по субботам или как?" Сказка про Федота стрельца.
Какого в задницу ПОЛУМОСТА, когда на схеме-МОСТ!!!
 
Не знаю, как вам, а мне один мостик навалил проблем по самы ухи. Комбик музыкантский. Делался в какой-то крепкой артели, но потом транзисторы сдохли, в металле, вместо них какой-то рукожопер напаял на воздушные сопли дичь из 816-817 и 818=819 в пластике, Оно как-то работало, потом пайки отвалились, пришлось все восстанавливать заново. Купить нормальные мотороловские пары в ТО-3 владельца жаба сдушила, а мне трахаться можно и так. Потом ему стукнула в ум идея, как бы добыть лишних ватт из того, что есть (а там чистые 200 ватт на 8 Ом) И началась мудозвонская эпопея с кондерами в питание. Добыли мощности, аж примерно ватта три. Потом это чудо на букву М влезло туда с паялом, вернуть прежние литы. Паяло слабое, пайки дрянь, начались трески и фон. Снова ко мне . И так продолжалось пару лет, пока не отстал со своим комбиком. А самая веселуха была, когда понадобилось гонять мощник на полную нагрузку полдня, чтобы подлый дефект выловить, который только с прогревом возникал .200 ватт вываливать в нагрузке - еще та забава.
Это как с женщинами, повезет - не повезет.
Вот мне не повезло критическое кол-во раз, и я с ними завязал, есть одно сплошное неприятие и негатив всех подряд и хороших и плохих ( только не надо намеков про голубизну, я нормальный)
А вам не повезло с мостами, вот и вы с ними завязали.
"Вы у нас такой дурак- по субботам или как?" Сказка про Федота стрельца.
Какого в задницу ПОЛУМОСТА, когда на схеме-МОСТ!!!
А причем здесь драйвер? ..
Драйвер тот, что есть в исходном полумосте
 
Это как с женщинами, повезет - не повезет.
Вот мне не повезло критическое кол-во раз, и я с ними завязал, есть одно сплошное неприятие и негатив всех подряд и хороших и плохих ( только не надо намеков про голубизну, я нормальный)
А вам не повезло с мостами, вот и вы с ними завязали.

А причем здесь драйвер? ..
Драйвер тот, что есть в исходном полумосте
С мостами я и не начинал дружбу. То ли дело-циркуль. Перспективно и эффективно. Доживу-сделаю себе супер-унч.
 
Кто о чем. А я о коммуникационных искажениях. И домащних усилителях. О 4 тактах. Хотя о чем я это ? кому это надо
 
С мостами я и не начинал дружбу. То ли дело-циркуль. Перспективно и эффективно. Доживу-сделаю себе супер-унч.
У меня получилось "не было бы счастья, да несчастье помогло", то есть отсутствие нужных деталей для мощных концертников -полумостов, подвигла меня к мостам вынужденно , и потом я уже пончл сколько для меня в мостах - плюсов. С них началась моя любовь к мостам.
...она продолжается, и только крепнет.
2. Циркуль... это цирклотрон что ли?..
Хороший вариант, интересный звук... но мост, кмк, все же круче, более всеядный и универсальный по звуку.
Кто о чем. А я о коммуникационных искажениях. И домащних усилителях. О 4 тактах. Хотя о чем я это ? кому это надо
.... Какие комуникациционные искажения?... откуда?.... если вы про схемку что я привел, то это просто принцип мостового включения, но не принципиальная электрическая схема, я уже говорил об этом.
 
.... Какие комуникациционные искажения?... откуда?.... если вы про схемку что я привел, то это просто принцип мостового включения, но не принципиальная электрическая схема, я уже говорил об этом.
4 такта и есть . Не интересно вообще.
 

Статистика форума

Темы
3,296
Сообщения
262,351
Пользователи
2,543
Новый пользователь
vlad'mir
Назад
Сверху Снизу