Короткий тракт с общей ООС, на базе мощного ВКТ (тройка Локанти)

  • Автор темы Автор темы STTL
  • Дата начала Дата начала
Где тут железо?Опять 3д симуляция....
В реале это долгострой, а у нас времени очень мало,но покупать готовое жаба давит)))
 
Тут потрібен системний підхід
Хорошему учиться ни когда не поздно.
Открыл первую схему и.....
Это наверное курсовая или дипломная работа. Работа проделана огромная, но не опытным специалистом.
Так опытный специалист не рисует схемы.
modular_amplifier_transformer_control_schematic_page02.png
Я почти уверен почему такая чупакабра получилась с диодами.
 
И что интересно: - ведь после безоосника,сразу идёт мелкоосник, но исторически этот этап почему то проскочили,и сразу начали копать ООСники и дальше.
Но зная человечью метафизику, люди всегда промахивались проходя мимо нужный для них поворот, поэтому возможно и с мелкоосьем так же, люди пошли прямо и пропустили нужный поворот - мелкоосье
рыли, рыли и так ничего толком не добившись стали возвращаться к безОСникам: Akai, Nakamichi, Sony, Deon, Pioneer и другие. См. также философию Като SOULNOTE, Нельсона Пасса, Lamm, Джеф Роланд, Чарлес Хансен и многие другие.

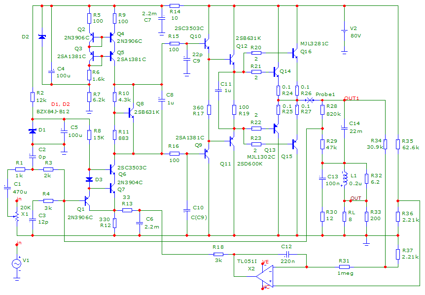
Я, оставляю то же кол-во каскадов = 5, но, один из двух каскадов УН - перекидываю в УТ,трансформирую УН в УТ, и получаю 1 УН + 4 УТ
Тем самым минимизируется фазовый сдвиг + уменьшается общая нелинейность (что очень хорошо для ООС), и возрастает скорость/точность работы ООС за счёт ещё одного каскада УТ (четвёртый )
А точность работы ООС, это только нужная сила динамического тока и только тока
Ну вот как-то так :)
Неуло всё здесь просто на самом деле.
Ты, не предлагаешь ничего нового, всё то же что было и тридцать- сорок лет назад, то что уже давно приготовили, сьели и переварили
если я правильно понял вы предлагаете примерно такой вариант
 

Вложения

  • 01_AMP-one-stage-SC_SCH.png
    01_AMP-one-stage-SC_SCH.png
    45.9 KB · Просмотры: 127
Недавняя возня с гибридной схемой выявила прекрасное сочетание выходного повторителя на полевиках с ламповой раскачкой , без общей ООС либо с неглубокой ООС в разных вариантах. И обнаружились тонкости поведения весьма забавные.
А главная тонкость в том, что всем эти гирляндам и шашлыкам из транзисторов на входе до лампы - как до Луны раком. Что по приборам что по звуку. И это не только мое мение, "делитанта" , а мнение старших товарищей.
 
Последнее редактирование:
И что интересно: - ведь после безоосника,сразу идёт мелкоосник, но исторически этот этап почему то проскочили,и сразу начали копать ООСники и дальше.
Но зная человечью метафизику, люди всегда промахивались проходя мимо нужный для них поворот, поэтому возможно и с мелкоосьем так же, люди пошли прямо и пропустили нужный поворот - мелкоосье
Тот же "Худ", был массовым, типичный мелкооосник.
У меня есть свой германиевый мелкоосник (Ge-UF-25W), с двумя каскадами усиления напряжения, и спектром лампового однотактника.
А после него, естественно, пошла серия разных безоосников, без малейшего желания возвращаться в ооосники.
 
казусы некоторых гибридных усилителей
у многих на слуху гибридный усилитель Лачиняна (Радио 2001-04)
Попытка смоделировать его как есть ни к чему хорошему не привела, одна полуволна ограничивалась очень рано. Тогда я решил глянуть входное сопротивление ВК чем то напоминающего параллельник Агеева. Его входное сопротивление оказалось равным всего 450 Ом, причем очень кривое. Входное сопротивление параллельника Агеева также сравнительно невысоко ~ 25 кОм (во многом ограничено делителем на входе для обеспечения нуля на выходе). Входное сопротивление параллельника Агеева можно увеличить примерно вдвое если входной делитель запитать с вольтодобавки.
После чего глянул нагрузочную способность УНа, оказалось что он неплохо держит нагрузку вплоть до 2 кОм. Правда ток ГСТ я увеличил с 12 мА до 14,7 мА
 

Вложения

  • OPS_Ageev_Rin.png
    OPS_Ageev_Rin.png
    75.2 KB · Просмотры: 87
  • OPS_Ageev-Mod_Rin.png
    OPS_Ageev-Mod_Rin.png
    76.2 KB · Просмотры: 93
  • R2001-04_Lachinyan_OPS-Rin.png
    R2001-04_Lachinyan_OPS-Rin.png
    86.3 KB · Просмотры: 96
  • R2001-04_Lachinyan_VAS_VAH_RL-variable.png
    R2001-04_Lachinyan_VAS_VAH_RL-variable.png
    80 KB · Просмотры: 88
казусы некоторых гибридных усилителей
у многих на слуху гибридный усилитель Лачиняна (Радио 2001-04)
Попытка смоделировать его как есть ни к чему хорошему не привела, одна полуволна ограничивалась очень рано. Тогда я решил глянуть входное сопротивление ВК чем то напоминающего параллельник Агеева. Его входное сопротивление оказалось равным всего 450 Ом, причем очень кривое. Входное сопротивление параллельника Агеева также сравнительно невысоко ~ 25 кОм (во многом ограничено делителем на входе для обеспечения нуля на выходе). Входное сопротивление параллельника Агеева можно увеличить примерно вдвое если входной делитель запитать с вольтодобавки.
После чего глянул нагрузочную способность УНа, оказалось что он неплохо держит нагрузку вплоть до 2 кОм. Правда ток ГСТ я увеличил с 12 мА до 14,7 мА
еще неплохо вспомнить про входную емкость такого параллельника.
К примеру, агеевский выходной каскад на тошибовской паре от генератора работает шикарно, до мегагерца. А с операционником на высоких частотах начинается всякая истерика.
 
Недавняя возня с гибридной схемой выявила прекрасное сочетание выходного повторителя на полевиках с ламповой раскачкой , без общей ООС либо с неглубокой ООС в разных вариантах. И обнаружились тонкости поведения весьма забавные.
А главная тонкость в том, что всем эти гирляндам и шашлыкам из транзисторов на входе до лампы - как до Луны раком. Что по приборам что по звуку. И это не только мое мение, "делитанта" , а мнение старших товарищей.
не все каменщики согласятся вернуться к лампам и не все "гирлянды" транзисторов так уж плохи. Вот некоторые параметры модели с однокаскадным УН представленной выше.
ГВЗ 50 нс, и постоянно до 1 МГц. В ряде усилителей (в том числе и ламповых) при установке потенциометра громкости в среднее положение ГВЗ растет до до нескольких сотен нс, а то и до нескольких мкс. В данном случае ГВЗ снижается с 50 до 30 нс. Для согласования с источником сигнала можно использовать простой буферный каскад.
 

Вложения

  • 06_buffer_Bode.png
    06_buffer_Bode.png
    68 KB · Просмотры: 89
  • 05_AMP-one-stage-SC_RL=4_500kHz.png
    05_AMP-one-stage-SC_RL=4_500kHz.png
    24.4 KB · Просмотры: 79
  • 04_AMP-one-stage-SC_30Vp_10kHz-FCD.png
    04_AMP-one-stage-SC_30Vp_10kHz-FCD.png
    86.6 KB · Просмотры: 99
  • 03_AMP-one-stage-SC_30Vp_20kHz-spectr.png
    03_AMP-one-stage-SC_30Vp_20kHz-spectr.png
    83.7 KB · Просмотры: 98
  • 02b_AMP-one-stage-SC_pot-50%_Bode.png
    02b_AMP-one-stage-SC_pot-50%_Bode.png
    87.8 KB · Просмотры: 93
  • 02a_AMP-one-stage-SC_pot-100%_Bode.png
    02a_AMP-one-stage-SC_pot-100%_Bode.png
    87.9 KB · Просмотры: 94
  • 07_buffer_20kHz-spectr.png
    07_buffer_20kHz-spectr.png
    66.9 KB · Просмотры: 99

Статистика форума

Темы
3,295
Сообщения
262,435
Пользователи
2,545
Новый пользователь
vlad'mir
Назад
Сверху Снизу