Александр Бокарёв
1 ранг
- Регистрация
- 12 Ноя 2019
- Сообщения
- 30,206
- Реакции
- 15,305
- Баллы
- 395
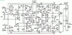
Такое именно решение и просится. А я бы еще в катод лампы завел небольшую ООСину.Можно и лампу, но это уже для гурманов звука.
Просто накинуть с двух сторон питания силовой шины, еще пару питаний для лампы и вуаля...
Я полумузыкант, и к гармоническим искажениям мой слух терпим,и даже иногда благосклонен (драйвы, дисторшны, перегрузы), но вот к потере динамики - болезненно.
А Локанти как раз позволяет сохранить динамику в полном объеме, поэтому она мне и понравилась.
Осинку такую. Дб в 6. Для порядку.
