СМЕРШ
1 ранг
- Регистрация
- 30 Янв 2024
- Сообщения
- 2,344
- Реакции
- 2,509
- Баллы
- 102
- Страна
- Poland
- Город
- Stargard
- Предупреждений
- 15
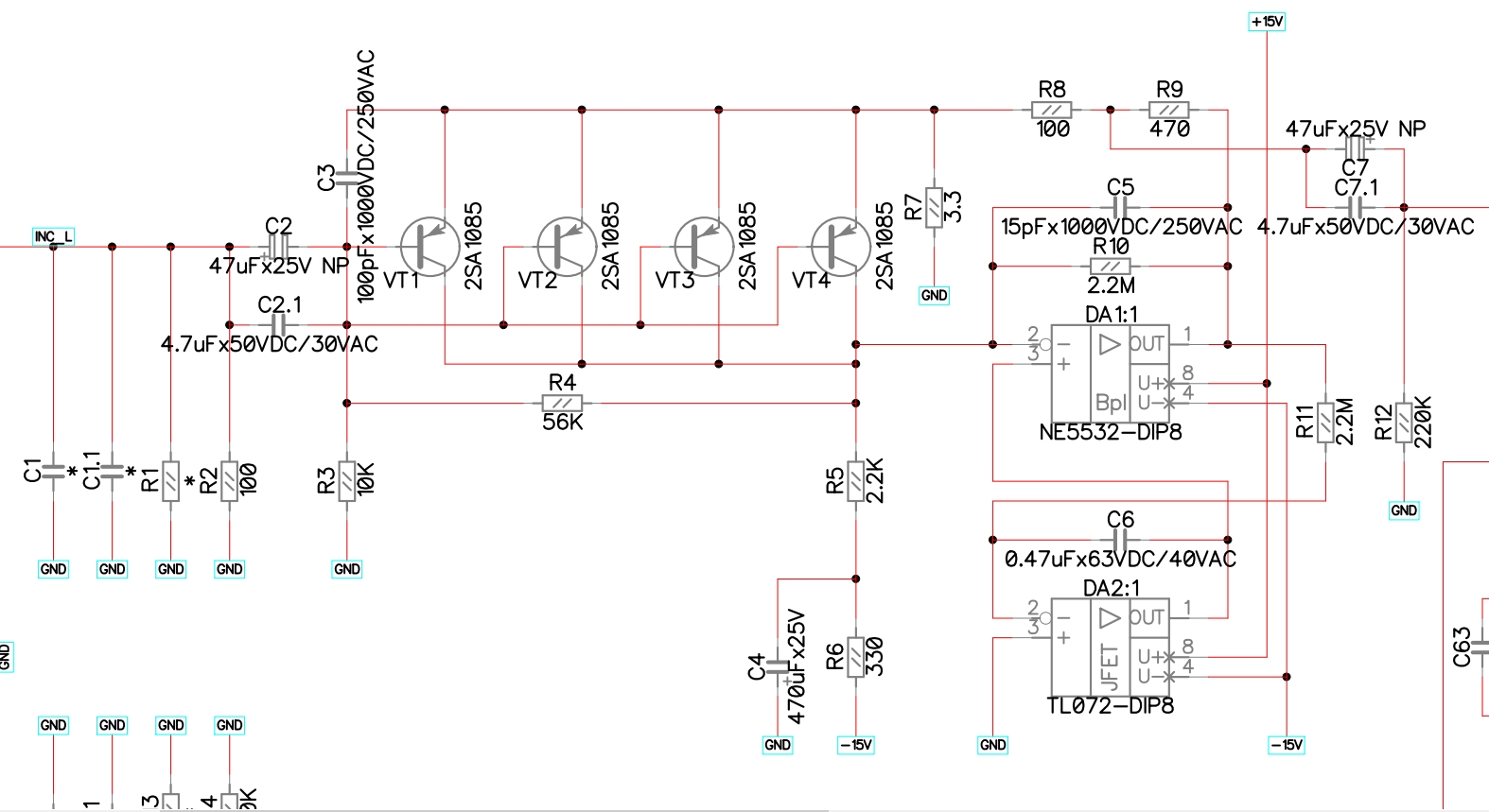
В путешествиях по дию нашёлся такой корректор Селфа:
С виду тут всё норм: корректор для МС, потому входной каскад состоит из четырёх запараллеленных транзисторов Т1-Т4 для смещения баланса шумовых токов и напряжений в сторону токов, как и нужно для низкоимпедансных МС.
Второй каскад - на 5532, он тоже подозрений ни у кого в теме не вызвал, ОУ как ОУ.
Ещё есть сервисная петля ООС на ДА2 для поддержания режимов ДА1, вполне легальная вещь.
Но вся вместе эта махарайка нормально не работает.
Почему?
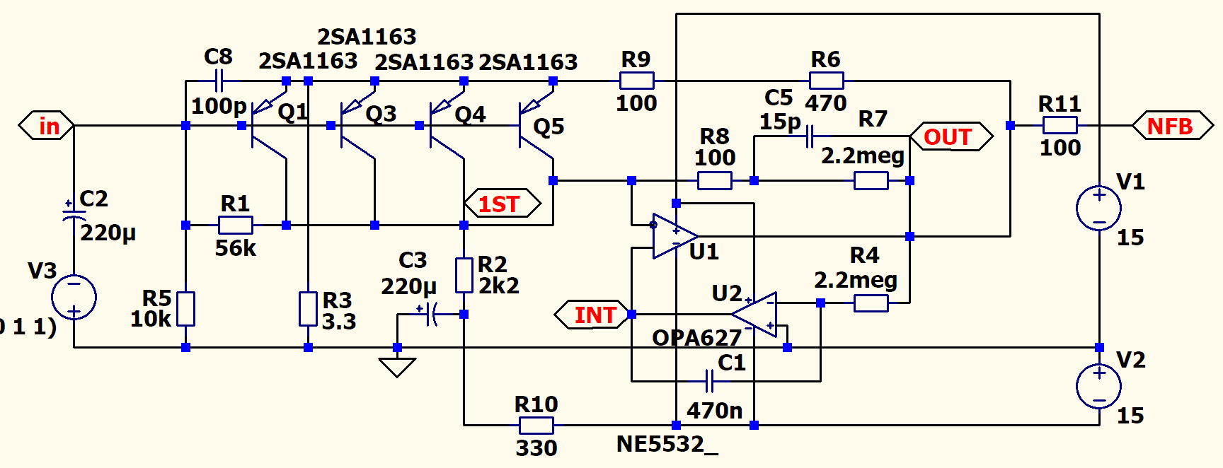
Рисуем модель:
С моими моделями ТЛ071 в интеграторе считается она плохо, пришлось заменить на лучший ОУ.
Что же показывает анализ?
Странное горбатое петлевое усиление.
Такое же мы могли видеть у корректора Кенвуда,
"улучшенного" Суховым установкой сары-интегратора:
Как так вышло? Почему у обоих корректоров наблюдается спад петлевого усиления от 1 кГц в сторону НЧ?
Понять это нам поможет сравнение Ку каскадов:
У нас есть вход: ИН, выход 1к: 1СТ, выход интегратора: ИНТ и выход корректора: АУТ.
Надо просто делить напряжения в этих точках друг на друга в рандомном порядке.
АЧХ усиления входного каскада показывает явную чертовщину. Нет, то, что оно меньше 0 дБ - как раз нормально. Так работает ООС:
Увых1к = Увых корректора / КуОУ.
А вот какого чёрта усиление первого каскада вдруг заскочило выше 0 дБ?! Это значит, что какой-то каскад не усиливает сигнала!
Из формулы следует, что тому виной каскад на ОУ.
Смотрим его усиление:
Полюбуйтесь на это зелёное. Это - усиление ОУ?
Час от часу не легче. Что-то надгрызло АЧХ ОУ!
Нормальная трапециевидная АЧХ ОУ и близко на эту покусанную карказябру не похожа:
Но +вход ОУ подключен не к общему, а к выходу интегратора. Посмотрим-ка напряжение на входах ОУ:
Зелёный: усиление каскада на ОУ.
Жёлтый: напряжение на -входе ОУ.
Светло-синий: напряжение на +входе ОУ.
Можно заметить, что нормальный ход АЧХ ОУ восстанавливается только чуть выше 2 кГц,
где напряжения сигналов на входах начинают расходиться: от интегратора - вниз, на выходе 1к - вверх.
Почему они расходятся?
Сигнал на выходе интегратора как шёл вниз с частотой, так и идёт - пока ухудшение усиления ОУ интегратора не сделает возможным прямое прохождение сигнала на его выход по С1, что отобразится подъёмом АЧХ с 300к.
Сигнал на выходе 1к был велик на НЧ потому, что каскад ОУ не вносил усиления в систему из-за сигнала ООС на НЧ от интегратора. Но с частотой влияние интегратора спадало, Ку каскада с ОУ рос, потому напряжение на выходе 1к падало:
Увых.к1= Увых корректора / Ку каскада с ОУ.
Снова расти оно начало выше 2к, когда влияние интегратора стало меньше, но и КуОУ уже сильно сдало.
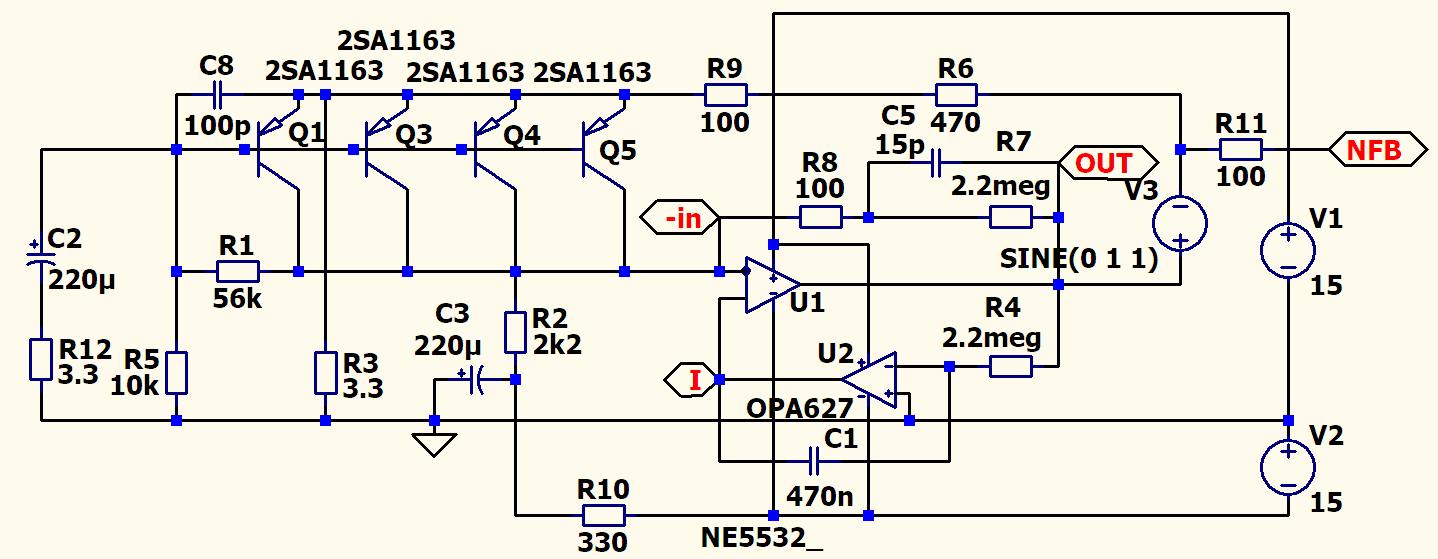
Проверим-ка это всё на синусе:
На 20 Гц сигнал интегратора равен полезному сигналу с выхода транзисторного каскада. Так как сигналы синфазны, а ОУ компенсирует синфазные сигналы, разностного сигнала и усиления почти нет.
А вот сигнал 10 кГц. Зелёный - выход интегратора, ноль (почти) и жёлтый с выхода транзисторного каскада. Вот это - нормальная работа усилителя, тогда как на НЧ - явно аномалия, да и петлевое завалено именно из-за интегратора.
Улучшаем интегратор:
Добавляем ему на вход ещё один ФНЧ для лучшей фильтрации сигнала.
Опаньки. Спад петлевого на НЧ исчез.
Вывод: без понимания применённый Селфом и другими лицами интегратор крайне цинично уменьшает петлевое усиление и ухудшает линейность на НЧ. Интегратор - крайне токсичная штука, применять её следует в здравом уме и твёрдой памяти, строго проверив в симуляторе его работу. Для этого сначала недо уметь считать петли ООС и различать их назначение.
Вот с этим у нас, пока что, туго.
С виду тут всё норм: корректор для МС, потому входной каскад состоит из четырёх запараллеленных транзисторов Т1-Т4 для смещения баланса шумовых токов и напряжений в сторону токов, как и нужно для низкоимпедансных МС.
Второй каскад - на 5532, он тоже подозрений ни у кого в теме не вызвал, ОУ как ОУ.
Ещё есть сервисная петля ООС на ДА2 для поддержания режимов ДА1, вполне легальная вещь.
Но вся вместе эта махарайка нормально не работает.
Почему?
Рисуем модель:
С моими моделями ТЛ071 в интеграторе считается она плохо, пришлось заменить на лучший ОУ.
Что же показывает анализ?
Странное горбатое петлевое усиление.
Такое же мы могли видеть у корректора Кенвуда,
"улучшенного" Суховым установкой сары-интегратора:
Как так вышло? Почему у обоих корректоров наблюдается спад петлевого усиления от 1 кГц в сторону НЧ?
Понять это нам поможет сравнение Ку каскадов:
У нас есть вход: ИН, выход 1к: 1СТ, выход интегратора: ИНТ и выход корректора: АУТ.
Надо просто делить напряжения в этих точках друг на друга в рандомном порядке.
АЧХ усиления входного каскада показывает явную чертовщину. Нет, то, что оно меньше 0 дБ - как раз нормально. Так работает ООС:
Увых1к = Увых корректора / КуОУ.
А вот какого чёрта усиление первого каскада вдруг заскочило выше 0 дБ?! Это значит, что какой-то каскад не усиливает сигнала!
Из формулы следует, что тому виной каскад на ОУ.
Смотрим его усиление:
Полюбуйтесь на это зелёное. Это - усиление ОУ?
Час от часу не легче. Что-то надгрызло АЧХ ОУ!
Нормальная трапециевидная АЧХ ОУ и близко на эту покусанную карказябру не похожа:
Но +вход ОУ подключен не к общему, а к выходу интегратора. Посмотрим-ка напряжение на входах ОУ:
Зелёный: усиление каскада на ОУ.
Жёлтый: напряжение на -входе ОУ.
Светло-синий: напряжение на +входе ОУ.
Можно заметить, что нормальный ход АЧХ ОУ восстанавливается только чуть выше 2 кГц,
где напряжения сигналов на входах начинают расходиться: от интегратора - вниз, на выходе 1к - вверх.
Почему они расходятся?
Сигнал на выходе интегратора как шёл вниз с частотой, так и идёт - пока ухудшение усиления ОУ интегратора не сделает возможным прямое прохождение сигнала на его выход по С1, что отобразится подъёмом АЧХ с 300к.
Сигнал на выходе 1к был велик на НЧ потому, что каскад ОУ не вносил усиления в систему из-за сигнала ООС на НЧ от интегратора. Но с частотой влияние интегратора спадало, Ку каскада с ОУ рос, потому напряжение на выходе 1к падало:
Увых.к1= Увых корректора / Ку каскада с ОУ.
Снова расти оно начало выше 2к, когда влияние интегратора стало меньше, но и КуОУ уже сильно сдало.
Проверим-ка это всё на синусе:
На 20 Гц сигнал интегратора равен полезному сигналу с выхода транзисторного каскада. Так как сигналы синфазны, а ОУ компенсирует синфазные сигналы, разностного сигнала и усиления почти нет.
А вот сигнал 10 кГц. Зелёный - выход интегратора, ноль (почти) и жёлтый с выхода транзисторного каскада. Вот это - нормальная работа усилителя, тогда как на НЧ - явно аномалия, да и петлевое завалено именно из-за интегратора.
Улучшаем интегратор:
Добавляем ему на вход ещё один ФНЧ для лучшей фильтрации сигнала.
Опаньки. Спад петлевого на НЧ исчез.
Вывод: без понимания применённый Селфом и другими лицами интегратор крайне цинично уменьшает петлевое усиление и ухудшает линейность на НЧ. Интегратор - крайне токсичная штука, применять её следует в здравом уме и твёрдой памяти, строго проверив в симуляторе его работу. Для этого сначала недо уметь считать петли ООС и различать их назначение.
Вот с этим у нас, пока что, туго.
