KSV
1 ранг
- Регистрация
- 10 Июн 2020
- Сообщения
- 6,986
- Реакции
- 7,278
- Репутация
- 257
- Страна
- Россия
- Город
- Москва
- Имя
- Сергей
Если брать эти схемы, то естественно их надо настраивать. Могли поставить один диод чтобы выходные работали в классе Б, германиевые в принципе могут, но это не наш метод.Схема из 2 за 1968 год косячная, диод Д7 в цепи смещения -один- не скомпенсирует три перехода никак.
Аналогично с кремниевыми. Главное для конвейера - чтобы работали и не горели, а как - дело десятое. Наше дело не просто спаять, но настроить.Заводские схемы заведомо удавлены в плане устойчивости к возбуду, ждать суперского звука от них это вряд ли.
Понятно, что ручками с измерением токов, с осциллографом.Доводить их , глядя умным усталым взглядом на схему- тоже вряд ли. Ручками надо, ручками.
Вега 101 лучше Акорда звучит и Корвета.
Без переделок.
А чем Вега-101 лучше Вега-312? (см. выше).
Не могу сказать лучше ли Корвета, но найдётся много людей, которые скажут что Корвет лучше.
Что такое отвалился? Сгорел или контакт?У Корвета опять один канал отвалился,надо лезть смотреть-везти,если не найду.
Значит что-то было что не заметили. Ненастроен, вот и хуже.
***
Что не так с ВС153 ?
Наименование : BC153
Тип материала: Si
Полярность: NPN
Максимальная мощность (Pc): 0.2 W
Макcимальное напряжение (Uce): 40 V
Макcимальное напряжение (Ueb): 5 V
Макcимальный постоянный ток (Ic): 0.1 A
Граничная частота передачи тока (ft): 40 MHz
Ёмкость коллекторного перехода (Cc): 8 pf
Коэффициент передачи тока (hfe): 50
Для начала 60-х весьма достойно.
***
Спасибо за советы, но это не я не смог побороть возбуждение, я пока не дошёл до этого.последовательно в цепь базы от 2 до 10 ом.
Спасибо. Только кроме них нету германиевых нужной проводимости. Думаю, германий+кремний ну никак комплементарными быть не могут.402\404 слишком низкочастотные - П605(П609)\КТ602.
Есть правила, есть исключения. Ну нету, нету, нету у нас таких как надо, приходится пользоваться тем что есть. А П21х на выход ставить не буду, уж лучше кремний, как в промышленных усилителях.Общее правило: транзистор УН - высокочастотный, транзисторы фазоинверсного каскада более высокочастотные, чем выходные.
НО. Повторяю. Есть желание проверить именно германиевые.
Тут компромисс. И это у нас могли сделать как придётся, там была серьёзная конкуренция и ошибёшься-разоришься, а в СССР говоря честно, всё покупали, лишь бы работало - дефицит.Оптимальный режим первого транзистора - при прямой связи слишком низкое напряжение Uкэ. Есть схемы, где последовательно включён стабилитрон, но тоже такая себе схема сдвига уровня.
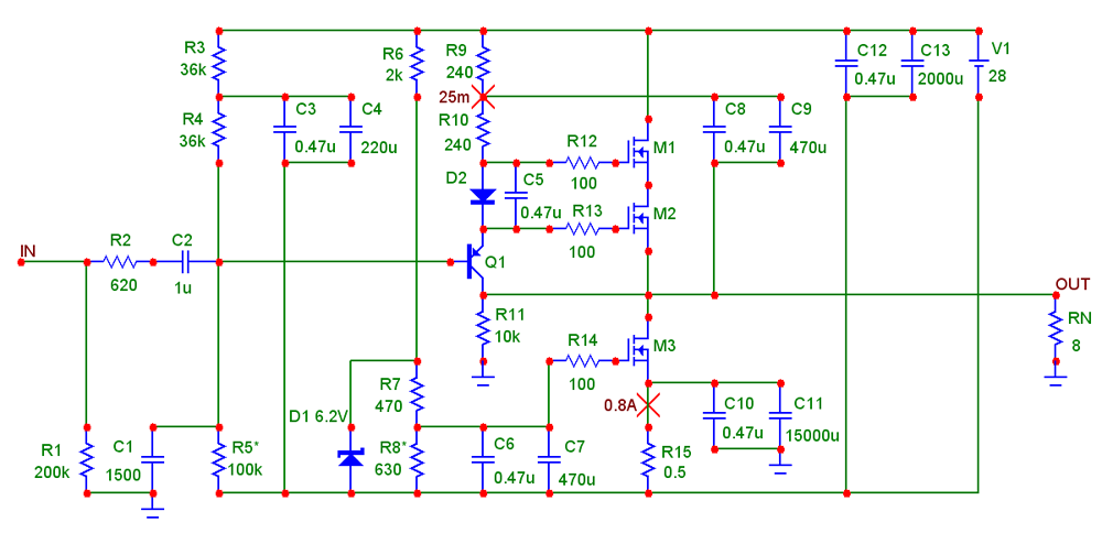
Благодарю покорно. Такая каляка-маляка наверняка всех переплюнет.КSV вот вам,пользуйтесь,переплюнет все выше схемы на голову
Вместо обсуждения, предложения кустарных усилителей. Спасибо. А Акулиничева я зарёкся делать, много времени убил на его поделки, больше ни минуты не потрачу.Рабочие схемы у Перепёлкина, Пугачёва, Акулиничева.
Угу. И где они есть? В вакууме или в мечтах?Есть импортные схемы на АД166\167, АЛ102 в т.ч. промышленные.
Новоделки? Уступаю Вам очередь экспериментировать с ними, я уж попробую на доступном материале.
Снова пропускаю Вас вперёд с этими транзисторами. Трахайтесь с ними на здоровье, особенно в теме про германиевые усилители.Остальные - Хоть 315\361
Тузики мне не нужны, благодарю покорно. Просил же - не пихать мне кустарей-самодельщиков, знаем мы этих непризнанных гениев.а мои что не рабочие?последняя перепелкина порвет как тузик грелку и по искажениям и по помехам с шин питания и по КД
Причём, как правило, советуют то что сами не делали, не слушали, не сравнивали с другими.
***
Ау! Любители германиевого звука! Где вы? Попрятались? Сказать нечего?
