Александр Бокарёв
1 ранг
- Регистрация
- 12 Ноя 2019
- Сообщения
- 30,287
- Реакции
- 15,375
- Баллы
- 395
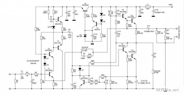
Делитель в базе сервотранзистора, а еще лучше- подстроечник, выводит схему в режим легко и быстро.Большого номинала резисторы усредняют разброс беты выходных транзисторов.
Еще серво как правило склонно к перерегулированию.
Идея как раз сделать простецкий звучный Ашник на средней мощности германиях.Сделал проще, поставив блокировку перерегулирования.
Но здесь другая схема, рассчитанная на термодатчик и увесистые резисторы в эмиттерах ВК.
Для невысокого питания так сгодится.
И серва с этим справилась на ура. А учитывая повышенное чутье германия к нагреву, с германием в роли сервы получится лучше.
